01 为什么要学这门课?
02 如何学这门课?
03 这门课谁适合学?
04 这门课学什么?
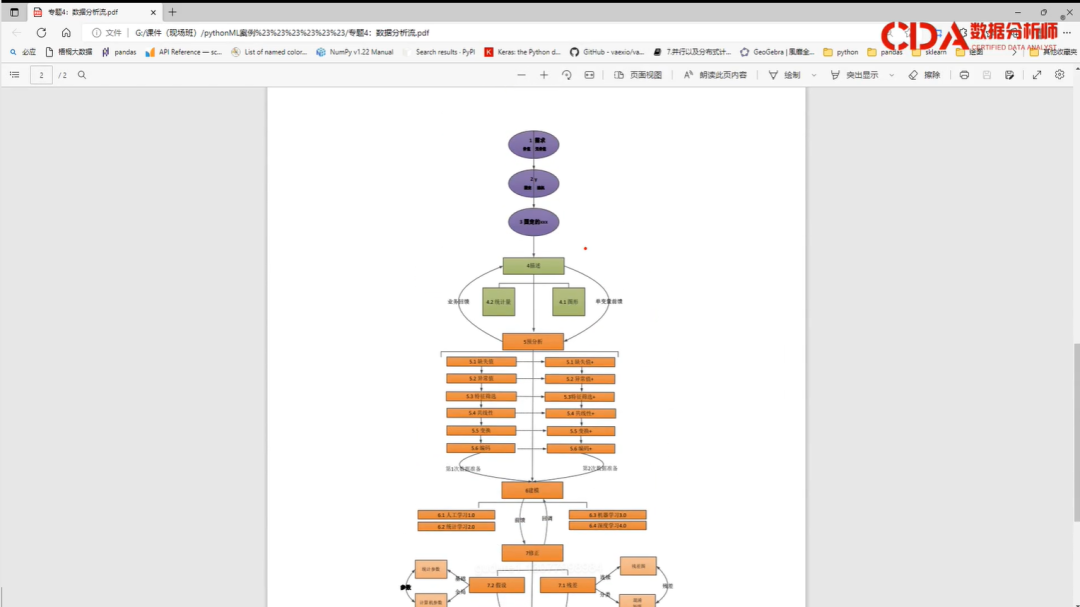
课时1:课程特点课时2:目录介绍(模型与应用、实战案例与统计功能)课时3:前言(小数据与大数据、学习与人工智能、应用场景)课时4:前言:学习算法集汇(统计学习、机器学习、深度学习)课时5:软件jupyter安装:anaconda安装、第三方库课时6:数据分析流:业务逻辑、描述性挖掘(业务逻辑、数据描述)课时7:数据分析流:预分析(缺失、异常、共线等)课时8:构建模型:残差与修正课时9:模型应用:模型评估、应用、可视化课时10:案例1:数据分析流——导入第三方库课时11:案例1:数据分析流——数据描述课时12:案例1:数据分析流——缺失值可视化课时13:案例1:数据分析流——导入数据课时14:案例1:数据分析流——相关法特征筛选课时15:案例1:数据分析流——缩尾异常值课时16:案例1:数据分析流——缺失值填补课时17:案例1:数据分析流——y编码和变换课时18:案例1:数据分析流——共线性课时19:案例1:数据分析流——构建大模型课时20:案例1:数据分析流——异常值处理(多变量)课时21:案例1:数据分析流——编码离散化(多变量)课时22:案例1:数据分析流——特征筛选(多变量)课时23:案例1:数据分析流——共线性(多变量)课时24:案例1:数据分析流——构建模型(线性与非线性)课时25:案例1:数据分析流——应用,可视化课时26:案例2:图像处理与车辆识别——ML粗线条识别课时27:案例2:图像处理与车辆识别——原始数据和分析流程解读课时28:案例2:图像处理与车辆识别——图片规范化处理课时29:案例2:图像处理与车辆识别——SVM模型选择与超参数调整课时30:案例3:数据不平衡的危害课时31:案例3:数据分析之前需要考虑的问题——数据和项目拆解课时32:案例2:图像处理与车辆识别——加载模型与移动图片课时33:案例3:不平衡问题:第三方库imblearn课时34:案例3:数据分区——训练、测试、滚动课时35:案例3:分类模型的特征选择——业务与统计,单与多变量课时36:案例3:分类模型与回归模型——结合策略课时37:案例3:问题困境总结——多阶段模型集成课时38:案例3:模型评估——准确性和稳定性课时39:案例3:特征工程——缺失值,特征筛选课时40:案例3:数据管理和数据清理课时41:案例3:模型整合课时42:专题1:python IDE——spyder课时43:专题2:python IDE——jupyter notebook课时44:专题3:python IDE——jupyterlab课时45:专题4:第三方库imblearn——随机森林平衡器

