近期,CDA会员俱乐部对一位年龄40+销售经理转型数分的会员进行了访谈,现在将文字告整理出来,供大家学习参考。

1、 请问您作为CDA持证人,在工作中会处理什么样的数据?会接触到什么数据库?这些数据的价值您认为大吗?会对行业和社会有什么样的影响?
数据库确实在行业和社会中扮演着至关重要的角色,我认为对行业和社会主要体现的价值,会集中在数据管理、决策制定、推动技术创新、提升工作效率、推动行业发展和数据安全领域。尤其是在传统电商和物流行业,数据库的作用尤其明显。
至于说数据对于行业和社会的影响。主要是加快了行业的发展模式的革新和社会的运作方式的变化。比如说,越来越多的企业决策方式依赖于大数据分析,可以更准确地预测趋势和结果,从而帮助企业和政府做出更明智的选择。
除此之外,通过分析大量的社会和经济数据,政府可以更有效地进行城市规划、公共安全管理、环境监测等方面的工作。

2、除了工作中接触到的数据,您还会接触到什么样的数据或数据库?您认为这些数据的价值怎样?
我这边接触到的主要是咨询公司买来的行业信息和竞品数据;最大的价值就是推动服务创新和产品升级,比如,针对竞品的营销信息和策略做出针对性营销策略。我这边所接触到的行业数据,为各种利益相关者提供了关键信息和洞察力。
这可以解决以下几个方面的需求,包括:决策支持、市场研究、产品开发、风险管理、效率提升、投资决策等。实际上,在业务应用中,数据或数据库最大的价值在优化资源配置以及增强竞争力方面都具有不可替代的作用。随着大数据分析和人工智能技术的发展,行业数据的价值将进一步增强。

3、您还希望接触到什么数据?您觉得可以怎样更好地利用这些数据?
因为我这边属于互联网行业,希望能更多接触到同类竞品的业务数据和更多行业宏观数据。
至于如何更好地应用数据,我认为还是对业务本身的流程优化和成本的管理,从而实现经济价值最大化。以往没有业务数据支持的时候,对于业务流程和成本的控制,主要依靠主观经验判断和评估,误差明显较大。
有了客观的业务市场数据作为依据,所有的判断和革新都可以追溯到业务本身,可以更准确地推动业务内部优化和升级。我认为数据会成为一种新型资本,可以有效改变传统的市场形态和运作机制。感觉数据的价值逐渐会超越了物质资产,成为推动企业发展的重要力量。
4、最近AI技术比较火,作为CDA持证人,有没有想过用AI来提升工作效率,具体有什么想法?或许CDA数据科学研究院能跟您一起实现!
我的直观感觉就是AI工具对于客户服务的推进,举个例子,利用聊天机器人或虚拟客服代表来提供24小时的客户支持,减少等待时间并提高客户满意度。
这些系统可以通过自然语言处理(NLP)来理解和回应客户查询。可以省去人力成本的同时解决高效率回复常见问题的结果。还有就是AI可以促进数据分析的结果呈现效率,AI可以分析大量数据,识别模式和趋势,为企业决策提供支持。
例如,使用预测分析来预测市场趋势、客户行为或库存需求等。个人推荐在销售和营销中,运用AI可以根据客户的历史消费行为和偏好提供个性化的产品或服务推荐,从而提高转化率,省去数据分析人员大量精力去做基础数据整理和用户画像分析。
而且,在优化供应链管理领域,AI也可以帮助企业更有效地管理供应链,通过预测分析来优化库存管理和物流规划以及预测上下游潜在的风险,提前做好应对预案,降低风险损失。

5、从事XX行业的数据分析师,您觉得哪些业务知识是必学的?如何更好地进阶自己?
对于必须要掌握的行业知识,我认为是很重要的,作为业务数据分析,必须了解你所在行业的特点、术语、关键绩效指标、趋势和竞争对手情况。
最常见的业务模块,就是销售,了解市场营销的基本原则,包括市场细分、目标定位、营销组合(产品、价格、地点、促销)以及销售渠道。还有运营管理逻辑,熟悉业务流程、供应链管理等运营方面的知识。对于用户运营尤其重要,理解如何通过数据分析来提高客户满意度、增加客户忠诚度和提高客户生命周期价值我认为是所有业务数据分析的核心关键价值。
再有就是最基本的硬实力,数据分析工具和技术,至少熟练掌握SQL、Excel、Python、R、Tableau、Power BI等数据分析工具。还要掌握一定的统计学知识,了解常用的机器学习算法和模型,以便进行更深入的数据分析。
如何进阶自己,我认为更多就是持续学习,通过在线课程、专业书籍、研讨会和行业会议等方式不断更新自己的业务知识和数据分析技能。将所学知识应用到实际工作中,通过解决实际问题来提升分析能力。与不同部门的同事合作,了解他们的工作流程和需求,这有助于提高对业务的全面理解。与行业内的其他数据分析师建立联系,获得更多实践经验。再有,就是获得认证,考取相关的专业认证,咱们的CDA数据分析专业证书就很好啊,这些认证可以证明你的专业能力。
6、我们该如何锻炼自己的数据分析思维?并在求职简历上体现自己具有数据分析能力?
对于数据思维的提升,我认为就是得实践,通过不断地在工作中运用结构化逻辑思维方式来理解工作中的问题,持续强化,应该就可以有明显提升。建议多看一些数据思维类的书籍,应该有帮助。
对于简历上如何体现数据分析能力,我自己的感受就是要直观,就是要把握住核心关键字段,让企业HR可以明确看到你的数据分析能力体现在哪几个关键点,比如数据治理、数据可视化、报表制作、撰写分析报告或者数据异常值处理等。
还有就是一定要成果量化,用数据和成果来量化你的分析工作,比如通过数据分析提高了多少百分比的效率,或者预测准确率提高了多少。需要用具体的数字来直观展示。

2024年05月18日CDA数据分析师就业班即将开班
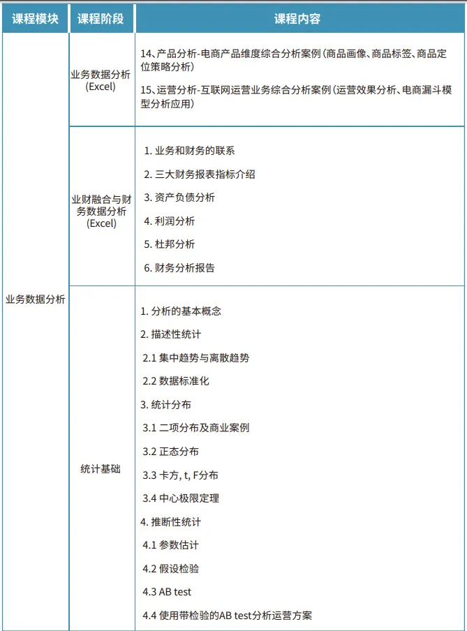
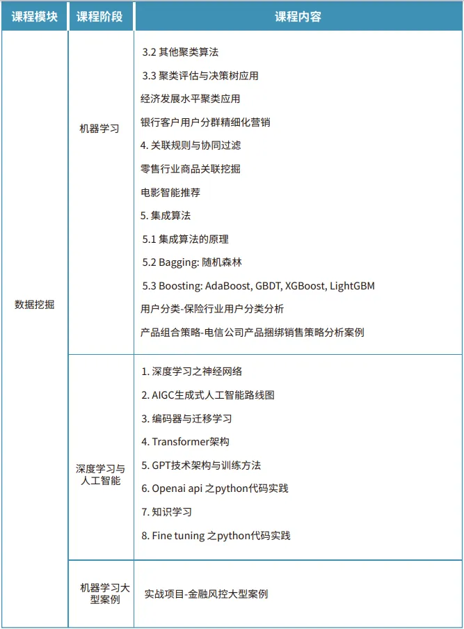
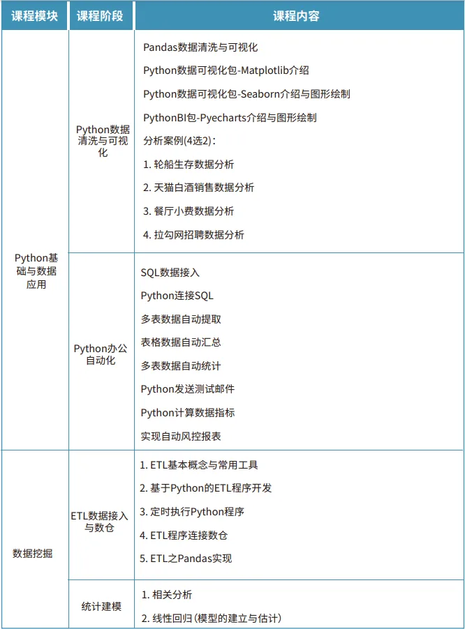
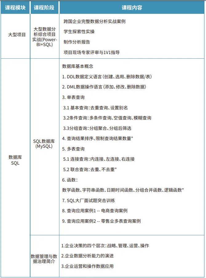
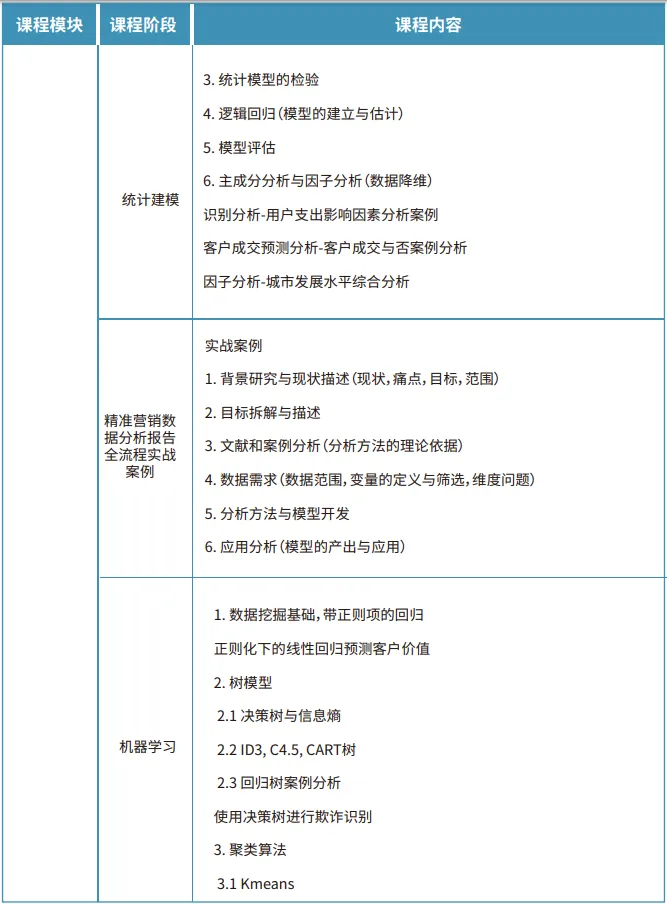
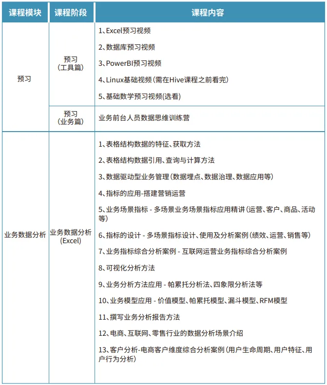
| 课程大纲
完善系统的教学体系,紧跟时代需求
在瞬息万变的时代里,教育不再是一成不变的灌输,而是需要与时俱进,紧密贴合时代的脉搏。完善系统的教学体系,是我们对教育的坚持和追求,确保每一位学习者都能获得全面、深入、实用的知识和技能。
| 合作伙伴
| 课程评价及经验分享
今天的内容是来自4位在学员转行经验分享,有在职十多年遇到瓶颈的同学,也有专科毕业一两年的同学,也有做财务相关工作的同学,他们的经历或许与你相似,一起来看看他们的转行故事:
NO.01 李同学
毕业已经10多年,年纪大了之后职业就出现了瓶颈,在很长一段时间出现了职业停滞,薪资待遇虽然还不错,但整体来说,对于未来发展感到有危机感,也在考虑未来的职业方向。
了解到cda认证和数据分析相关技能培训,继而看到了咱们培训的课程,很符合自己的需求,权衡之下,远程参加培训。在3个多月的培训过程中,吸收了系统而专业的知识,讲师都很耐心而专业。
课程还没结课的时候,看到了就业老师提供的招聘信息,很心动,找就业佟老师了解了企业招聘的具体情况后,自己研究后去面试,笔试题过了,不过和面试官的交谈中,还是比较受挫的,面试官觉得我完全没有数据分析的经验,因为认可我的学习能力,最终给了机会,但薪资压的很厉害。
后来又和佟老师沟通了很久,一天的时间,佟老师不厌其烦的一遍遍指导我调整简历,同步我在招聘网站上修改。简历内容调整的同时,还会和我一起想说辞,怎么让自己更好的去展现简历的内容。立刻我就收到了郑州本地的一家企业的数据仓库相关岗位的面试邀请,真是立竿见影。我这边收到了两个意向offer后,佟老师又帮忙分析两家offer的利弊和发展,最终选择优先去数仓入职。
很感谢CDA的每一位老师对我的帮助,很感谢这段学习经历,不仅让我学到了很多知识,也让我的人生规划更加的清晰。祝愿每一位参加课程的同学都能够有属于自己的收获,祝愿CDA的每一位老师都能够工作顺利,也祝愿CDA能够越办越好,希望每一位CDA学员都能够找到自己心仪的工作。
NO.02 郭同学
我于2019年毕业于山西机电职业技术学院,专业是数控技术,专科院校,19年毕业之后就去昆山工作了,那是第一次正式的步入社会,进的第一个公司,挺激动的,也挺有干劲的,工作了一段时间之后,觉得自己就目前所掌握的东西太少了,让我看到了自己的天花板,但是我不甘心,想走的更远,这时我发现自己对数据分析挺感兴趣的,很喜欢作数据,觉得数据是一个很神奇的东西,于是,我辞去了原有的工作,毅然决然的来到了北京,当时目标很明确就是奔着数据分析这个工作来的,刚开始也找了几家培训机构看了一下,有一天下午我在百度上看到了CDA,当时就咨询了在线的老师,随后就来到了现场,感觉氛围很好,最终我选择了CDA这个平台,于是我果断报班,开启了自己的学习之旅.
首先课程是非常好的,课程采用现场直播加线下授课的方式,时间3个月,课程内容层层递进从EXCEL/POWER BI/SQL/PYTHON/机器学习,基本覆盖当前就业市场所需要的技能由简单到难,先讲解工具的使用,再就方法论进行讲解,结构非常清晰,前面有一些课程拉下了,课程节奏又比较快,我只有压缩自己的时间不断学习.目前也在重温回顾之中,其次这里的师资队伍是非常强大的,有大公司背景的,也有高校的博士.他们的讲课风格风趣幽默,能够结合当下最前沿的东西进行旁征博引;深入浅出, 能够将晦涩难懂的知识点通过通俗的语言讲出来;讲课非常有耐心,对于同学的问题能够及时耐心地讲解,最后是这里的同学们,这里有在校学生,有转行的,大家有着共同的目标,找到了一起奋斗的一群人,置身于这个环境中上课可以一起听讲,课间可以一起讨论,比自己一个人学习效果好的多,在茶余饭后谈一谈各自领域有趣的事情,不经意间增加了自己很多见闻.在这过程当中还结下了深深的友谊.
经过自己的努力和贾老师的帮助,最终找到了一份满意的工作.CDA帮我解决了2个问题,第一个是在我原有的数据分析的基础上又教会了我很多,感觉自己又进步了到了;第二个问题是视野的问题,如果没有这个平台,我可能就接触不到这样的课程,接触不到这么优秀的老师和同学,这段经历不但拓宽了我的视野,还提高了学习能力和解决问题的能力,增加了我的人生体验,为以后打下了坚实的基础.
很感谢CDA这个平台,教会了我很多知识,让我获得了更多的机会,希望这个平台会越来越强大,谢谢!
NO.03 丁同学
我本科是财务管理专业,毕业后没有找到对口专业的工作,就先找了一个偏业务的工作过渡,当看到朋友通过CDA数据分析平台培训后找到了不错的工作,自己也选择了数据分析培训。一开始学习数据分析,由于没有相关的工作经验和理论知识,需要花大量时间琢磨每天的内容,而且,CDA培训节奏比较快,不过每位老师都很热情,细节做得很到位。由于是没有相关工作经历,在求职阶段问题非常多,好在遇到了一位脾气特别好的佟老师,算是很幸运啦。最终,在老师的帮助下,我找到了8k+的工作,这个待遇在西安是不错的。感谢CDA,让我实现了职业转型。
现在是数据时代,所以能掌握数据分析能力是关键,我很幸运转型到了数据分析领域。
CDA数据科学研究院是非常专业的数据分析培训平台,不仅有专业的授课,而且还有CDA证书和专业的就业指导。授课方面时间安排比较紧凑,在短时间内可以快速学习掌握数据分析相关知识,每天知识量比较大,需要在课下时间好好复习,如果学完一遍后感觉还是感觉没学会,可以自己反复学习录制视频,或者再跟班学习,在老师和个人的努力下,学习效果还是有保障的。CDA证书方面,在学完SQL和统计学课程后就可以CDA一级证书考试,这个证书有含金量,面试的时候有几家公司明确表示CDA可以证明数据分析的实力。就业方面,这是我最薄弱的地方,其他同学在几天内就拿到了offer,最后祝愿CDA各位老师和学员幸福快乐,健康生活
NO.04 陈同学
5年前毕业于江西财经大学的会计专业,毕业后,一直在做财务类工作,但很快就遇到职业瓶颈。由于担心自己的职业发展问题,一次偶然机会了解到了数据分析相关职业的信息,于是决定选择尝试进入数据分析领域,经过几次对比后,选择了CDA数据分析平台学习。CDA数据分析的课程密度很大,每天都在讲新内容,一开始自己不是很适应,好在CDA的老师都很负责,感谢各位CDA的老师。现在工作中也会用到数据分析的思维,当然啦,非常的简单,也就用到了excel,但也让我见识到了数据分析的魅力,想在这方面有进一步的发展。
我参加的是5月份的广州就业班级课程,班里的氛围非常好,还有很多技术大神也和我们一起来接受培训,像极了学生时光。课程的压力虽然挺大,讲课的老师授课很专业,上课讲解很细致,结构清晰,这也是职业培训和学校教育最大的区别。也意味着我们得花更多的时间在知识的吸收和掌握上,痛并快乐着。
感谢各位老师和同学们的帮助,让我更好的进步,助教老师随时的答疑,班主任老师带来的温馨。课程结束,就业老师指导简历,梳理之前的工作内容,面试了一周,让自己找准自己的定位,最终进入百捷从事数据分析工作。职业转型不仅需要勇气,更需要合适的平台和靠谱的老师指导,再次感谢CDA的每位老师。
| 最后
您无需担心专业背景,文科商科出身亦可轻松入学。数据分析是数据科学中对专业背景要求较低、薪资待遇提高最快的领域之一。本课程旨在帮助您降低数据领域的门槛,通过专业技能的传授和实战项目的实践,助您快速掌握业务数据分析所需技能。重点培养Excel、MySQL、Power BI等软件操作技能,数据清洗与可视化能力,以及独立撰写业务报告的技巧。
除了优质师资团队外,我们还提供班主任和助教答疑服务、职业规划团队的指导,为您顺利进入企业就业铺平道路。无论您是零基础学生、转行人士,还是已从事数据相关工作多年的专业人士,我们都欢迎您的加入。立即踏上数据分析之旅,掌握数据在各行业的应用,提升数字化工作效率,实现个人职业发展的新突破。快来报名吧,迎接挑战,赢得未来的辉煌!
CDA数据分析师就业班2024.05.18,脱产班和在职周末班同步开班学习,欢迎大家扫码咨询。

扫码回复"就业班",咨询课程

