
2024年,是一个被数据深刻影响的时代。数据,如同无形的燃料,驱动着现代社会的运转。从全球互联网用户每天产生的2.5亿TB数据,到制造业的传感器、金融交易、医疗病历等各个领域的海量信息,数据的量级每年都在呈指数级增长。
面对如此庞大的数据洪流,不禁要问:
-
数据中究竟隐藏了多少尚未被发掘的商机和价值? -
如何从中提取出对企业、对社会有益的信息,转化为真正的竞争优势?
数据分析师,作为这个时代的探索者和解读者,肩负着解读数据密码、发现潜在价值的重任。需要具备扎实的统计学、数学和编程基础,还需要拥有敏锐的商业洞察力和创新思维。只有这样,才能在数据的海洋中寻找到真正有价值的信息,为企业带来竞争优势。
然而,随着数据量级的不断增长,数据分析师也面临着前所未有的挑战。
-
如何确保数据分析的准确性和可靠性? -
如何在海量数据中筛选出真正有用的信息?
这都需要数据分析师具备高超的技能和丰富的经验。
正是在这样的背景下,CDA数据分析脱产就业班应运而生。通过系统的课程学习和实践项目,可以深入掌握数据分析的核心知识和技能,从而在这个数据驱动的时代中,找到属于自己的职业机遇和发展空间。
2024年,是数据时代的新起点,也是职业探索的新征程。如果渴望在这个充满机遇和挑战的领域中有所作为,那么不妨加入CDA数据分析脱产就业班,与志同道合的伙伴一起,开启一段全新的职业之旅。
| 薪资介绍
数据分析师行业的人才需求将大幅增加,行业也将迎来新的发展机遇。
| 行业介绍
各行各业都需要的数据分析,那么是具体哪些行业需求最大呢?
数据分析在当今社会已经渗透到了各行各业,成为了许多企业和组织不可或缺的一部分。无论是金融、医疗、教育、制造还是零售等行业,都需要数据分析来帮助企业更好地理解市场需求、优化运营流程、提高决策效率等。根据相关招聘数据,以下11个行业值得关注:
| 岗位介绍
数据分析已不再“IT”,早已成各个岗位的必备技能
数据分析技能具有很强的通用性和可迁移性。无论是从事哪个行业或领域,掌握数据分析技能都可以帮助个人更好地理解和分析数据,发现问题和机会,提高工作效率和质量。
| 数据人才成长体系
科学完善的课程体系分级,学习更有效
作为专注于数据科学领域课程研发17年的培训机构, CDA数据分析师总结并实践出了一套行业、企业、市场认可的“全栈数据人才成长体系”,从数据分析、数据挖掘、人工智能等方向为学员提供更科学、系统的学习线路和课程,助力学员实现持续的职场岗位晋升和薪酬增长。
| 课程分级
一个科学完善的课程体系分级可以帮助学习者更加有效地掌握数据分析的知识和技能,提高学习效果和实际应用能力。
| 讲师团队
与智者同行,与高人为伍,让大师成为你的私人智库
在这个快速变化的世界中,与智者同行、与高人为伍,成为了我们追求成长和智慧的捷径。智者以他们的深厚学识和独特见解,为我们指明前行的方向;高人则以其卓越的能力和非凡的成就,激励我们不断超越自我。
| 课程案例
高标准师资团队,课程与时俱进,不断融入热门技术
选择智慧启航,就是选择了一个高标准师资团队、前沿技术和优质课程的结合。在这里,你将获得最专业、最全面、最前沿的学习体验,为你的未来奠定坚实的基础。
| 学习平台
四大智能学习系统,高效辅助全程
一线行业大咖,实战业务经验分享,优质学长实用求职方法传授。每月3-4次
| 权威教材
行业权威教材及知识体系
CDA数据分析师就业培训班所使用的教材及相关讲义(电子版),均由CDA数据科学研究院独家支持研发!
10大行业 300+ 套完整行业案例
CDA数据科学研究院是国内率先成立的专注于数据科学领域的专业研究团队,团队具有专业的学术素养、精湛的研究水平,扎实的企业实战经验,丰富的行业资源,通过对各类企业、社会组织等进行全面、系统、深入的调查和访问,从而获得紧跟技术发展的经验与数据,并结合数据行业的未来发展方向进行系统的研究,不断研发新的知识体系和技术应用。
| 职业路径
全流程“沉浸式”精准个性化职业解决方案,坚决抵制过度承诺!
精准个性化指导,为你量身定制职业发展路径。我们的专业团队将根据你的兴趣、能力和职业目标,为你提供个性化的建议与方案,帮助你在职业道路上少走弯路,更快地实现自己的梦想。
坚决抵制过度承诺。我们深知,每个人的职业发展都是一个长期而持续的过程,需要不断的努力与积累。因此,我们承诺为你提供真实、可靠的职业指导与支持,帮助你实现自己的职业目标,而不是仅仅为你描绘一个美好的蓝图。
选择全流程“沉浸式”精准个性化职业解决方案,就是选择了一个真实、可靠的职业发展伙伴。让我们携手共进,共同开创属于你的美好未来!
| 学员案例
| 培训成果
专注数据科学前沿技术、人才培养17年、往期学员超百人成为数据科学家,培训学员10万+吸引世界名校学员总数超5000 (哥伦比亚大学、清华大学、北京大学、人民大学等)全国30万+的数据分析从业者,有10万在CDA,行业大咖师资203位、名企内训合作118家、公益直播730场沙龙会议318期。
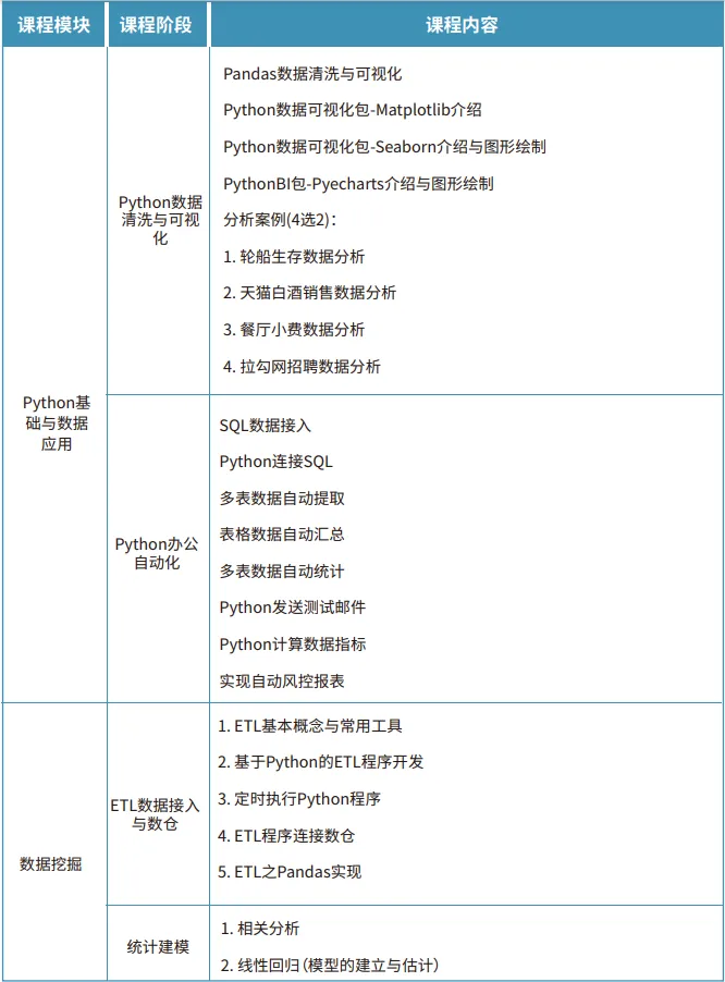
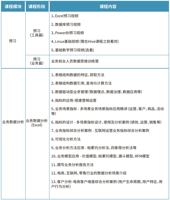
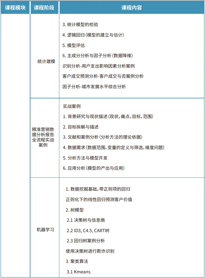
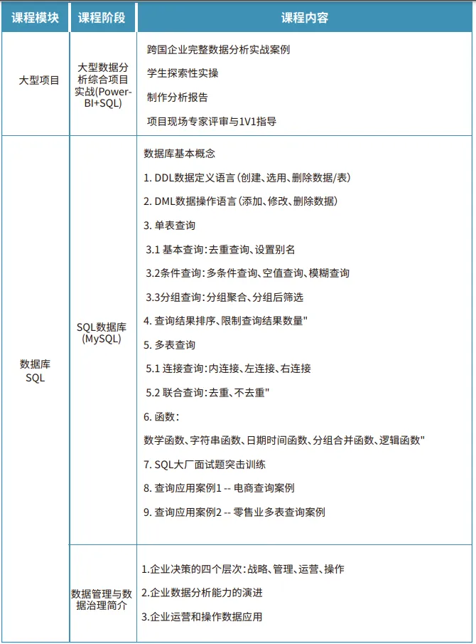
| 课程大纲
完善系统的教学体系,紧跟时代需求
在瞬息万变的时代里,教育不再是一成不变的灌输,而是需要与时俱进,紧密贴合时代的脉搏。完善系统的教学体系,是我们对教育的坚持和追求,确保每一位学习者都能获得全面、深入、实用的知识和技能。
| 合作伙伴
| 课程评价及经验分享
今天的内容是来自4位在学员转行经验分享,有在职十多年遇到瓶颈的同学,也有专科毕业一两年的同学,也有做财务相关工作的同学,他们的经历或许与你相似,一起来看看他们的转行故事:
NO.01 李同学
毕业已经10多年,年纪大了之后职业就出现了瓶颈,在很长一段时间出现了职业停滞,薪资待遇虽然还不错,但整体来说,对于未来发展感到有危机感,也在考虑未来的职业方向。
了解到cda认证和数据分析相关技能培训,继而看到了咱们培训的课程,很符合自己的需求,权衡之下,远程参加培训。在3个多月的培训过程中,吸收了系统而专业的知识,讲师都很耐心而专业。
课程还没结课的时候,看到了就业老师提供的招聘信息,很心动,找就业佟老师了解了企业招聘的具体情况后,自己研究后去面试,笔试题过了,不过和面试官的交谈中,还是比较受挫的,面试官觉得我完全没有数据分析的经验,因为认可我的学习能力,最终给了机会,但薪资压的很厉害。
后来又和佟老师沟通了很久,一天的时间,佟老师不厌其烦的一遍遍指导我调整简历,同步我在招聘网站上修改。简历内容调整的同时,还会和我一起想说辞,怎么让自己更好的去展现简历的内容。立刻我就收到了郑州本地的一家企业的数据仓库相关岗位的面试邀请,真是立竿见影。我这边收到了两个意向offer后,佟老师又帮忙分析两家offer的利弊和发展,最终选择优先去数仓入职。
很感谢CDA的每一位老师对我的帮助,很感谢这段学习经历,不仅让我学到了很多知识,也让我的人生规划更加的清晰。祝愿每一位参加课程的同学都能够有属于自己的收获,祝愿CDA的每一位老师都能够工作顺利,也祝愿CDA能够越办越好,希望每一位CDA学员都能够找到自己心仪的工作。
NO.02 郭同学
我于2019年毕业于山西机电职业技术学院,专业是数控技术,专科院校,19年毕业之后就去昆山工作了,那是第一次正式的步入社会,进的第一个公司,挺激动的,也挺有干劲的,工作了一段时间之后,觉得自己就目前所掌握的东西太少了,让我看到了自己的天花板,但是我不甘心,想走的更远,这时我发现自己对数据分析挺感兴趣的,很喜欢作数据,觉得数据是一个很神奇的东西,于是,我辞去了原有的工作,毅然决然的来到了北京,当时目标很明确就是奔着数据分析这个工作来的,刚开始也找了几家培训机构看了一下,有一天下午我在百度上看到了CDA,当时就咨询了在线的老师,随后就来到了现场,感觉氛围很好,最终我选择了CDA这个平台,于是我果断报班,开启了自己的学习之旅.
首先课程是非常好的,课程采用现场直播加线下授课的方式,时间3个月,课程内容层层递进从EXCEL/POWER BI/SQL/PYTHON/机器学习,基本覆盖当前就业市场所需要的技能由简单到难,先讲解工具的使用,再就方法论进行讲解,结构非常清晰,前面有一些课程拉下了,课程节奏又比较快,我只有压缩自己的时间不断学习.目前也在重温回顾之中,其次这里的师资队伍是非常强大的,有大公司背景的,也有高校的博士.他们的讲课风格风趣幽默,能够结合当下最前沿的东西进行旁征博引;深入浅出, 能够将晦涩难懂的知识点通过通俗的语言讲出来;讲课非常有耐心,对于同学的问题能够及时耐心地讲解,最后是这里的同学们,这里有在校学生,有转行的,大家有着共同的目标,找到了一起奋斗的一群人,置身于这个环境中上课可以一起听讲,课间可以一起讨论,比自己一个人学习效果好的多,在茶余饭后谈一谈各自领域有趣的事情,不经意间增加了自己很多见闻.在这过程当中还结下了深深的友谊.
经过自己的努力和贾老师的帮助,最终找到了一份满意的工作.CDA帮我解决了2个问题,第一个是在我原有的数据分析的基础上又教会了我很多,感觉自己又进步了到了;第二个问题是视野的问题,如果没有这个平台,我可能就接触不到这样的课程,接触不到这么优秀的老师和同学,这段经历不但拓宽了我的视野,还提高了学习能力和解决问题的能力,增加了我的人生体验,为以后打下了坚实的基础.
很感谢CDA这个平台,教会了我很多知识,让我获得了更多的机会,希望这个平台会越来越强大,谢谢!
NO.03 丁同学
我本科是财务管理专业,毕业后没有找到对口专业的工作,就先找了一个偏业务的工作过渡,当看到朋友通过CDA数据分析平台培训后找到了不错的工作,自己也选择了数据分析培训。一开始学习数据分析,由于没有相关的工作经验和理论知识,需要花大量时间琢磨每天的内容,而且,CDA培训节奏比较快,不过每位老师都很热情,细节做得很到位。由于是没有相关工作经历,在求职阶段问题非常多,好在遇到了一位脾气特别好的佟老师,算是很幸运啦。最终,在老师的帮助下,我找到了8k+的工作,这个待遇在西安是不错的。感谢CDA,让我实现了职业转型。
现在是数据时代,所以能掌握数据分析能力是关键,我很幸运转型到了数据分析领域。
CDA数据科学研究院是非常专业的数据分析培训平台,不仅有专业的授课,而且还有CDA证书和专业的就业指导。授课方面时间安排比较紧凑,在短时间内可以快速学习掌握数据分析相关知识,每天知识量比较大,需要在课下时间好好复习,如果学完一遍后感觉还是感觉没学会,可以自己反复学习录制视频,或者再跟班学习,在老师和个人的努力下,学习效果还是有保障的。CDA证书方面,在学完SQL和统计学课程后就可以CDA一级证书考试,这个证书有含金量,面试的时候有几家公司明确表示CDA可以证明数据分析的实力。就业方面,这是我最薄弱的地方,其他同学在几天内就拿到了offer,最后祝愿CDA各位老师和学员幸福快乐,健康生活
NO.04 陈同学
5年前毕业于江西财经大学的会计专业,毕业后,一直在做财务类工作,但很快就遇到职业瓶颈。由于担心自己的职业发展问题,一次偶然机会了解到了数据分析相关职业的信息,于是决定选择尝试进入数据分析领域,经过几次对比后,选择了CDA数据分析平台学习。CDA数据分析的课程密度很大,每天都在讲新内容,一开始自己不是很适应,好在CDA的老师都很负责,感谢各位CDA的老师。现在工作中也会用到数据分析的思维,当然啦,非常的简单,也就用到了excel,但也让我见识到了数据分析的魅力,想在这方面有进一步的发展。
我参加的是5月份的广州就业班级课程,班里的氛围非常好,还有很多技术大神也和我们一起来接受培训,像极了学生时光。课程的压力虽然挺大,讲课的老师授课很专业,上课讲解很细致,结构清晰,这也是职业培训和学校教育最大的区别。也意味着我们得花更多的时间在知识的吸收和掌握上,痛并快乐着。
感谢各位老师和同学们的帮助,让我更好的进步,助教老师随时的答疑,班主任老师带来的温馨。课程结束,就业老师指导简历,梳理之前的工作内容,面试了一周,让自己找准自己的定位,最终进入百捷从事数据分析工作。职业转型不仅需要勇气,更需要合适的平台和靠谱的老师指导,再次感谢CDA的每位老师。
| 最后
您无需担心专业背景,文科商科出身亦可轻松入学。数据分析是数据科学中对专业背景要求较低、薪资待遇提高最快的领域之一。本课程旨在帮助您降低数据领域的门槛,通过专业技能的传授和实战项目的实践,助您快速掌握业务数据分析所需技能。重点培养Excel、MySQL、Power BI等软件操作技能,数据清洗与可视化能力,以及独立撰写业务报告的技巧。
除了优质师资团队外,我们还提供班主任和助教答疑服务、职业规划团队的指导,为您顺利进入企业就业铺平道路。无论您是零基础学生、转行人士,还是已从事数据相关工作多年的专业人士,我们都欢迎您的加入。立即踏上数据分析之旅,掌握数据在各行业的应用,提升数字化工作效率,实现个人职业发展的新突破。快来报名吧,迎接挑战,赢得未来的辉煌!
CDA数据分析师就业班2024.05.18,脱产班和在职周末班同步开班学习,欢迎大家扫码咨询。

扫码回复"就业班",咨询课程

