CDA持证人简介
物流行业如何做数据分析
京东物流大家的感觉就是特别快,北上广深这样的一线城市,上午下单,下午下班前就能送到。这是通过无数数据分析建模,商品购买预测,物流前置仓提前备货实现的。

具体的工作流程就是按照目前大数据积累程度,一个城市,一个地区,具体到每个写字楼居民楼的商品销量、品类都是可以预测的。日常负责物流供应链的数据分析,通过数据分析,优化供应链全链路环节,降低采购、物流成本。

因此,我们可以预测下一个月的物流需求,进而提前招募司机,优化物流线路,提前在城市前置仓备货。通过系统自动采集内部和外部数据,根据所建立的模型,进行计算,并输出结果;业务管理人员根据系统结果,可以进行人工调整,并重新计算对比;业务实际调整的数据,会纳入新的计算,从而形成闭环。

我们这些数据分析师就是根据历史购买数据,分析城市购买潜力,常购商品品牌、种类,将购买概率大的商品提前备货在前置仓。同时和京东商城广告推送相关同事合作,根据广告推送预测购买情况,提前备货,实现上午下单,下午送达的尊贵服务。

应对库存管理的方法
对于京东来说,仓库容量有限,怎么样高效率利用库存,滞销商品及时退回大库,都是我们要分析考虑的问题。
首先要承认人的管理能力是有限的,只有依靠数据分析,才能突破人本身的局限。人不可能记住所有库存,不可能记住每一笔出入库。所以数据分析的价值应运而生。
做好数据分析首先要理解数据和业务,了解数据是怎么产生的,每个数据背后的价值是什么,代表现实中什么状态。数据的变化对应现实中的变化。比如库存减少有可能是卖出,也有可能是滞销退货回厂商。

理解数据的意义和业务以后,需求不准确的问题就好解决了。比如老板觉得库存偏高,理解数据前,对库存没有概念,只会分品类分字段看不同类型库存。理解数据后,就可以反问老板,什么样是库存高,为什么觉得库存高,哪些品类库存可以调整,代价多大,为什么要调整?是接下来有大量促销,要空出库位,还是目前仓库滞销商品要先退货回去?这个时候脑中就有方案,就很容易解决了。

同样的,只要对业务有足够理解,库存管理难度大也非常容易解决。库存管理有教科书标准解决方案,加上强大数据分析能力,就可以将各种库存管理方案直接落地。这是2016到2021年,京东和苏宁的库存周转天数对比,京东在这方面做的很有优势的,到今天,这个对比肯定会更明显。

要做好一个物流信息化管理系统,最重要的一点是需求必须明确。而在需求中,数据又起关键性作用。比如:收货量、发货量、库存量等等,通过与大数据的深度结合提升供应链实力。对用户需求信息的收集及分析,重视用户体验,实现全方位数据价值挖掘。
对正在找工作的新人的建议
想要收到数据分析类岗位的offer,要具备2方面的能力,一个是快速理解业务逻辑,一个是产出自己数据分析报告的能力。核心技能是统计学,能够处理大量数据,同时用图表展现数据,这些都是CDA数据分析师考试中必学必考的技能。
考取CDA数据分析证书的过程帮助我梳理了一遍统计学和神经网络的知识,总体知识能力更加系统化,相当于梳理了一遍知识。找工作面试时,有时候能力到位了,但是企业未必了解你的能力。CDA数据分析师证书可以让企业了解你的学习能力和上进的态度,面试的时候肯定会加分很多,另外,就是对每年薪资议价有很大的帮助。建议想做这方面工作的小伙伴,一定要考过CDA数据分析师。扫码CDA认证小程序,获取数据分析资料。

其次是编程能力,比如python等数据处理语言。毕竟数据量是真的大,纯粹excel处理,本身容易碰到excel的性能瓶颈。最后是数据呈现,就是各种BI报表使用,比如powerBI,帆软BI这些数据呈现和分析软件。
CDA数据分析师就业班2024.11.02,脱产班和在职周末班同步开班学习,欢迎大家扫码咨询

扫码回复"就业班",咨询课程优惠
2024年,是数据时代的新起点,也是职业探索的新征程。如果渴望在这个充满机遇和挑战的领域中有所作为,那么不妨加入CDA数据分析脱产就业班,与志同道合的伙伴一起,开启一段全新的职业之旅。
| 薪资介绍
数据分析师行业的人才需求将大幅增加,行业也将迎来新的发展机遇。
| 行业介绍
各行各业都需要的数据分析,那么是具体哪些行业需求最大呢?
数据分析在当今社会已经渗透到了各行各业,成为了许多企业和组织不可或缺的一部分。无论是金融、医疗、教育、制造还是零售等行业,都需要数据分析来帮助企业更好地理解市场需求、优化运营流程、提高决策效率等。根据相关招聘数据,以下11个行业值得关注:
| 岗位介绍
数据分析已不再“IT”,早已成各个岗位的必备技能
数据分析技能具有很强的通用性和可迁移性。无论是从事哪个行业或领域,掌握数据分析技能都可以帮助个人更好地理解和分析数据,发现问题和机会,提高工作效率和质量。
| 数据人才成长体系
科学完善的课程体系分级,学习更有效
作为专注于数据科学领域课程研发17年的培训机构, CDA数据分析师总结并实践出了一套行业、企业、市场认可的“全栈数据人才成长体系”,从数据分析、数据挖掘、人工智能等方向为学员提供更科学、系统的学习线路和课程,助力学员实现持续的职场岗位晋升和薪酬增长。
| 课程分级
一个科学完善的课程体系分级可以帮助学习者更加有效地掌握数据分析的知识和技能,提高学习效果和实际应用能力。
| 讲师团队
与智者同行,与高人为伍,让大师成为你的私人智库
在这个快速变化的世界中,与智者同行、与高人为伍,成为了我们追求成长和智慧的捷径。智者以他们的深厚学识和独特见解,为我们指明前行的方向;高人则以其卓越的能力和非凡的成就,激励我们不断超越自我。
| 课程案例
高标准师资团队,课程与时俱进,不断融入热门技术
选择智慧启航,就是选择了一个高标准师资团队、前沿技术和优质课程的结合。在这里,你将获得最专业、最全面、最前沿的学习体验,为你的未来奠定坚实的基础。
| 学习平台
四大智能学习系统,高效辅助全程
一线行业大咖,实战业务经验分享,优质学长实用求职方法传授。每月3-4次
| 权威教材
行业权威教材及知识体系
CDA数据分析师就业培训班所使用的教材及相关讲义(电子版),均由CDA数据科学研究院独家支持研发!
10大行业 300+ 套完整行业案例
CDA数据科学研究院是国内率先成立的专注于数据科学领域的专业研究团队,团队具有专业的学术素养、精湛的研究水平,扎实的企业实战经验,丰富的行业资源,通过对各类企业、社会组织等进行全面、系统、深入的调查和访问,从而获得紧跟技术发展的经验与数据,并结合数据行业的未来发展方向进行系统的研究,不断研发新的知识体系和技术应用。
| 职业路径
全流程“沉浸式”精准个性化职业解决方案,坚决抵制过度承诺!
精准个性化指导,为你量身定制职业发展路径。我们的专业团队将根据你的兴趣、能力和职业目标,为你提供个性化的建议与方案,帮助你在职业道路上少走弯路,更快地实现自己的梦想。
坚决抵制过度承诺。我们深知,每个人的职业发展都是一个长期而持续的过程,需要不断的努力与积累。因此,我们承诺为你提供真实、可靠的职业指导与支持,帮助你实现自己的职业目标,而不是仅仅为你描绘一个美好的蓝图。
选择全流程“沉浸式”精准个性化职业解决方案,就是选择了一个真实、可靠的职业发展伙伴。让我们携手共进,共同开创属于你的美好未来!
| 学员案例
| 培训成果
专注数据科学前沿技术、人才培养17年、往期学员超百人成为数据科学家,培训学员10万+吸引世界名校学员总数超5000 (哥伦比亚大学、清华大学、北京大学、人民大学等)全国30万+的数据分析从业者,有10万在CDA,行业大咖师资203位、名企内训合作118家、公益直播730场沙龙会议318期。
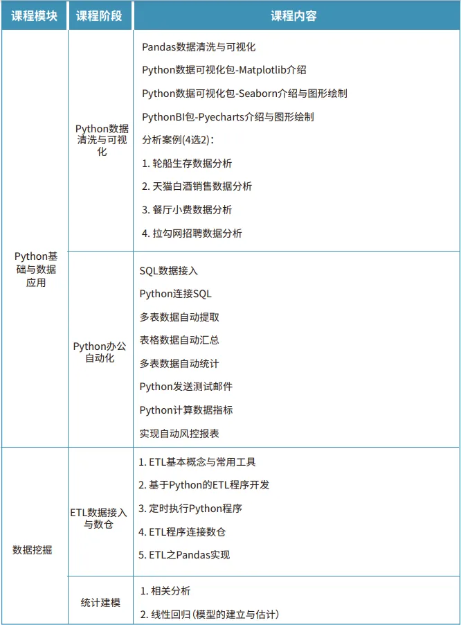
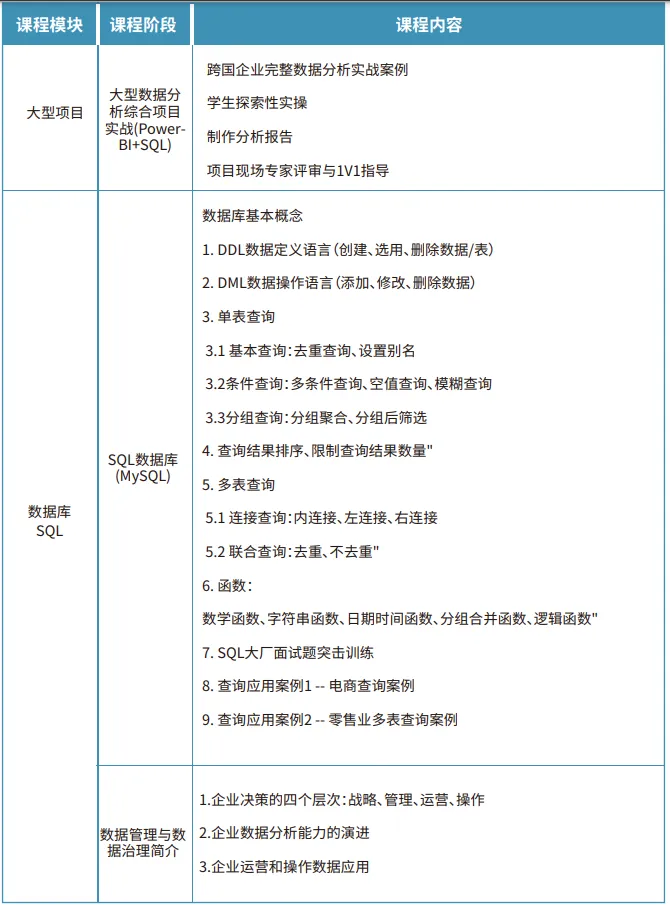
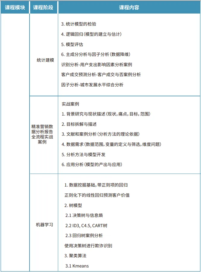
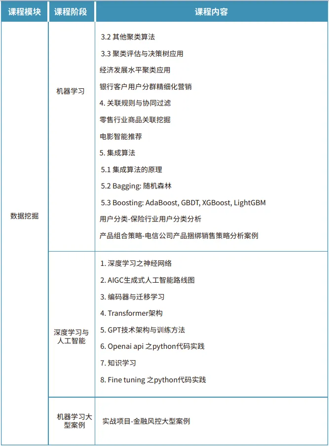
| 课程大纲
完善系统的教学体系,紧跟时代需求
在瞬息万变的时代里,教育不再是一成不变的灌输,而是需要与时俱进,紧密贴合时代的脉搏。完善系统的教学体系,是我们对教育的坚持和追求,确保每一位学习者都能获得全面、深入、实用的知识和技能。
CDA数据分析就业班11月2日开课

扫码回复"就业班",咨询课程优惠

