在大数据时代,数据已经成为企业乃至社会发展的关键资产,而能够高效地进行数据分析并从中提炼价值的人才更是炙手可热。从金融医疗到教育、娱乐,各行各业都离不开对海量信息的洞察与应用。因此,掌握扎实的数据分析技能不仅是职场晋升的加速器,同时也是自我价值提升的重要途径。
新手小白在做数据分析时,拿到数据不知道怎么分析、从什么维度分析,脑海里没有清晰的分析思路。如何才能改变这种情况?给大家介绍4种实用的数据分析方法,帮助你快速成数据分析大神!
一、逻辑树分析方法
什么是逻辑树分析方法
逻辑树分析方法是一种将复杂问题分解为更小、更具体子问题的结构化分析工具,广泛应用于决策制定、项目管理和问题解决等领域。这种方法通过构建层次化的树状结构,帮助人们理清思路,避免重复思考,并系统地探索问题的根源和解决方案。

逻辑树分析方法的基本步骤
1.明确问题:首先需要明确要解决的复杂问题,并将其作为逻辑树的根节点。
2.分解问题:将复杂问题逐步拆分成更小的子问题,形成一级分支。继续递归分解这些子问题,直到无法进一步分解为止。
3.绘制逻辑树:将分解后的结构以树状图的形式绘制出来,形成清晰的逻辑树。
4.剔除次要问题:针对各个子问题进行分析,找出关键点并剔除次要问题。
5.关键分析:对关键驱动点进行深入分析,集思广益找出解决方案。
6.制定方案:将思维过程转化为可执行的计划,并根据逻辑树的结论做出决策。

逻辑树分析方法的应用场景
逻辑树分析法在数据分析、市场营销、企业管理等多个领域都有广泛应用。
例如,面试官提问:“北京有多少数据分析师?”
候选人回答:“需要将问题进行如下逻辑拆解。”
第一轮拆解
北京数据分析师 = 北京就业人口数 × 数据分析人数比例
第二轮拆解
北京就业人口数 = 北京人口数 × 非退休比例 × 就业率
北京人口数大概2000w(不用估算也可知);退休人数大概在20%左右,即:非退休比例为80%;就业率预估在80%左右。
北京就业人口数整体预估 = 2000w × 80% × 80% = 1280w。
数据分析人数比例 = 大型公司数据分析人数比例 × 占比 + 中型公司数据分析人数比例 × 占比 + 小型公司数据分析人数比例 × 占比
预估大型公司数据分析人数比例10%(根据经验推测),公司数量占比1%;预估中型公司数据分析人数比例5%,公司数量占比19%;预估小型公司数据分析人数比例2%,公司数量占比80%。
数据分析人数比例整体预估 = 10% × 1% + 5% × 19% + 2% × 80% = 2.65%。
北京数据分析师整体预估 = 1600w × 2.65% = 42.4w,
拆解逻辑树图如下:

二、PEST分析法
什么是PEST分析法?
PEST分析法是一种用于评估企业外部宏观环境的分析工具,主要通过分析政治(Political)、经济(Economic)、社会(Social)和技术(Technological)四个方面的因素,帮助企业制定战略决策。该方法由哈佛大学教授法蘭西斯·阿吉拉在1967年提出,广泛应用于商业计划、政策制定和战略规划中。

PEST分析法的基本步骤
1.情报收集:首先需要收集与业务相关的政治、经济、社会和技术方面的信息。这些信息可以通过政府报告、市场研究、行业分析等多种途径获取。
2.分类信息:将收集到的信息按照PEST四个要素进行分类,确保信息的客观性和准确性。
3.分析机会与威胁:对每个PEST要素下的信息进行深入分析,识别其中的机会和威胁。这一步骤需要结合企业的实际情况,判断这些外部因素如何影响企业的运营和发展。
4.制定策略:根据分析结果,企业可以制定相应的战略来应对外部环境的变化,以保持竞争优势。

PEST分析法的应用场景
PEST分析法是一种用于评估外部宏观环境的工具,广泛应用于多个领域和场景。
如商业行业,企业可以利用PEST分析来制定市场营销策略、产品规划和业务拓展计划。例如,在市场扩张时,通过政治、经济、社会和技术四个方面的分析,帮助企业制定全面的市场拓展策略。

三、多维度拆分法
什么是多维度拆分法?
多维度拆分法是一种通过从多个角度或维度来分析和解决复杂问题的方法。这种方法的核心在于将问题分解为多个部分,从不同的角度观察数据,从而更全面地理解问题的本质和内在结构。

多维度拆分法的基本步骤
1.问题定义:首先明确需要解决的问题是什么,包括确定问题的本质、影响范围和关键因素。
2.维度识别:识别分析问题所需考虑的不同维度。这些维度可以是时间、空间、社会经济因素、技术因素等。
3.维度分析:对每个维度进行详细分析。例如,在社会经济维度中,可以分析市场趋势、消费者行为、经济政策等因素。
4.综合分析:将从不同维度得到的信息综合起来,以获得更全面的理解,识别各维度间的相互作用和影响。
问题拆解:将复杂问题拆分成更小、更易于管理的部分,有助于更具体和有针对性地解决问题的各个方面。
5.解决方案制定:基于多维度分析和问题拆解,制定解决问题的策略和方法。
6.执行与评估:实施解决方案,并对其效果进行评估,确保问题得到有效解决。

多维度拆分法的应用场景
多维度拆分法的应用场景非常广泛,例如在商业环境中,公司可以通过该方法深入分析和解决提高产品市场份额的问题。此外,它还可以用于避免辛普森悖论,即通过从多个维度观察数据,避免只关注整体数据导致的错误结论。

四、对比分析法
什么是对比分析法
对比分析法,也称为比较分析法,是一种通过将两个或多个相互关联的指标数据进行比较,以揭示事物本质特征和发展规律的方法。这种方法广泛应用于数据分析、经济活动评估、科学研究等多个领域。

对比分析法的注意要点
对比分析法的核心在于选择合适的对比标准,包括时间标准、空间标准、经验或理论标准以及计划标准。这些标准确保了对比的有效性和客观性。
例如,时间标准可以是同比(与上一年同期比较)或环比(与上一时期比较),空间标准可以是与相似城市或国家进行比较,经验或理论标准则基于历史数据或已知理论,而计划标准则是与预先设定的目标或计划进行对比。

对比分析法的操作步骤通常包括数据收集、确定比较标准、数据标准化、对比分析和解释结果。
在实际操作中,需要特别注意指标的可比性,即指标的内涵和外延、时间范围、计算方法和总体性质必须一致,以确保分析结果的准确性和可靠性。
对比分析法的应用场景
对比分析法是一种广泛应用于多个领域的数据分析方法,其核心在于通过比较两个或多个对象、指标或数据集之间的差异,揭示事物的本质特征和发展规律。
对比分析法在不同场景下具有广泛的应用价值。如在在商业领域,对比分析法被广泛用于市场研究和竞争分析。例如,企业可以通过对比竞争对手的市场份额、产品性能、营销策略等,了解自身在市场中的位置,并制定相应的竞争策略。此外,通过对比不同市场的销售数据,企业可以识别市场差异和机会,从而优化营销策略。


通过以上方法,可以逐步培养和提升自己的数据分析能力。通过不断实践和持续学习,随着时间的推移,你会发现自己在数据分析和决策方面的能力显著提高!
数据分析师属于高薪岗位,所以学数据分析技能、转岗数据分析师的人比较多。要想在工作中通过数据分析真正提高工作效率和业务能力,建议还是需要对数据分析进行系统学习,推荐大家可以通过CDA认证来提升职业技能,真正成为数据分析大神!扫码CDA认证小程序,这个小程序里提供了丰富的学习资料,包括考试大纲、学习资料和模拟题。

CDA北京授权中心双11钜惠火热来袭,“考证傍身,无惧寒冬”!好课折上折,好礼再加码,扫码海报上方客服微信get活动优惠,机不可失!


扫码回复"就业班",咨询课程优惠
| 讲师团队
与智者同行,与高人为伍,让大师成为你的私人智库
在这个快速变化的世界中,与智者同行、与高人为伍,成为了我们追求成长和智慧的捷径。智者以他们的深厚学识和独特见解,为我们指明前行的方向;高人则以其卓越的能力和非凡的成就,激励我们不断超越自我。
| 课程案例
高标准师资团队,课程与时俱进,不断融入热门技术
选择智慧启航,就是选择了一个高标准师资团队、前沿技术和优质课程的结合。在这里,你将获得最专业、最全面、最前沿的学习体验,为你的未来奠定坚实的基础。
| 学习平台
四大智能学习系统,高效辅助全程
一线行业大咖,实战业务经验分享,优质学长实用求职方法传授。每月3-4次
| 权威教材
行业权威教材及知识体系
CDA数据分析师就业培训班所使用的教材及相关讲义(电子版),均由CDA数据科学研究院独家支持研发!
10大行业 300+ 套完整行业案例
CDA数据科学研究院是国内率先成立的专注于数据科学领域的专业研究团队,团队具有专业的学术素养、精湛的研究水平,扎实的企业实战经验,丰富的行业资源,通过对各类企业、社会组织等进行全面、系统、深入的调查和访问,从而获得紧跟技术发展的经验与数据,并结合数据行业的未来发展方向进行系统的研究,不断研发新的知识体系和技术应用。
| 职业路径
全流程“沉浸式”精准个性化职业解决方案,坚决抵制过度承诺!
精准个性化指导,为你量身定制职业发展路径。我们的专业团队将根据你的兴趣、能力和职业目标,为你提供个性化的建议与方案,帮助你在职业道路上少走弯路,更快地实现自己的梦想。
坚决抵制过度承诺。我们深知,每个人的职业发展都是一个长期而持续的过程,需要不断的努力与积累。因此,我们承诺为你提供真实、可靠的职业指导与支持,帮助你实现自己的职业目标,而不是仅仅为你描绘一个美好的蓝图。
选择全流程“沉浸式”精准个性化职业解决方案,就是选择了一个真实、可靠的职业发展伙伴。让我们携手共进,共同开创属于你的美好未来!
| 学员案例
| 培训成果
专注数据科学前沿技术、人才培养17年、往期学员超百人成为数据科学家,培训学员10万+吸引世界名校学员总数超5000 (哥伦比亚大学、清华大学、北京大学、人民大学等)全国30万+的数据分析从业者,有10万在CDA,行业大咖师资203位、名企内训合作118家、公益直播730场沙龙会议318期。
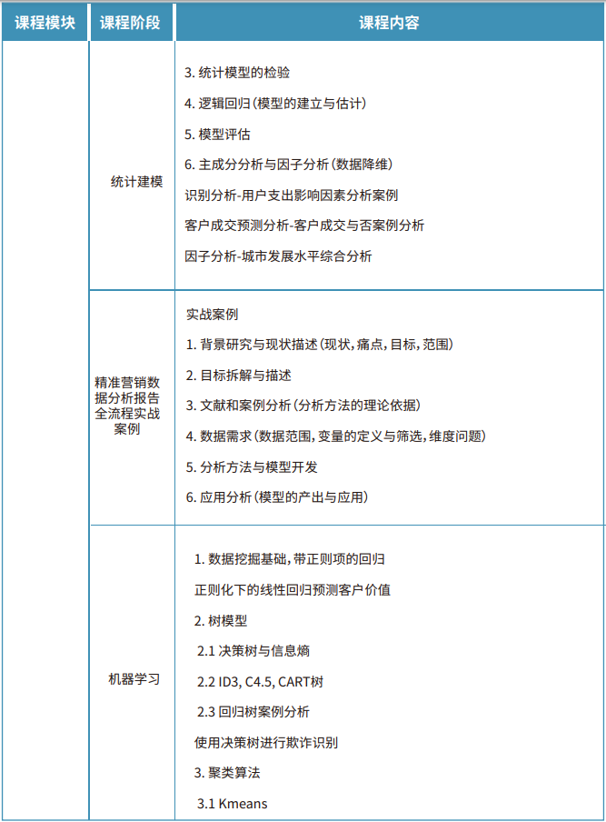
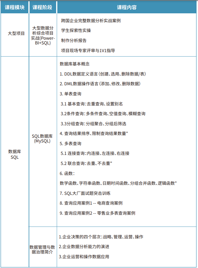
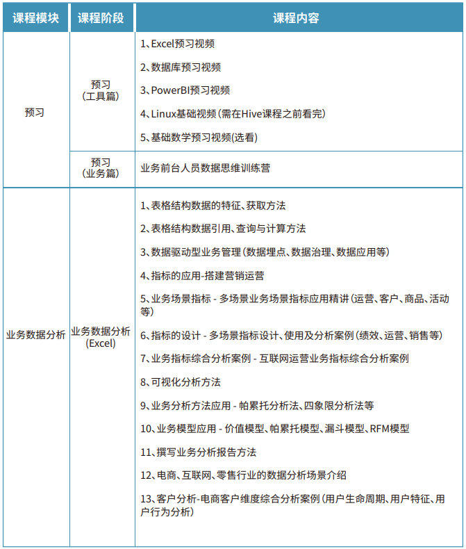
| 课程大纲
完善系统的教学体系,紧跟时代需求
在瞬息万变的时代里,教育不再是一成不变的灌输,而是需要与时俱进,紧密贴合时代的脉搏。完善系统的教学体系,是我们对教育的坚持和追求,确保每一位学习者都能获得全面、深入、实用的知识和技能。
CDA数据分析就业班 最后 2 个插班名额
扫码回复"就业班",咨询课程优惠

