点击蓝字 关注我们
在数字化浪潮的推动下,AI和数据分析已成为职场中的新宠。它们不仅改变了工作方式,也为个人职业发展提供了新机遇。你是否好奇,自己是否适合在AI和数据分析领域一展身手?为此,我们特别设计了专业测试,旨在帮助职场人评估自己在这一领域的适应性和发展潜力。
新的技术、理念和应用场景如繁星般不断涌现,塑造着这个行业的全新格局。数据分析这两年越来越受到企业的重视,就是因为能够创造巨大的价值。
高门槛与稀缺性
具备跨领域技术能力的数据分析师在市场上供不应求,他们能够为企业创造巨大的价值,例如通过精准的客户细分和个性化推荐系统,提高客户满意度和企业销售额。
数据驱动决策占据核心地位
企业决策的关键力量
数据分析师作为数据的解读者和洞察者,能够深入分析市场趋势、消费者行为、竞争对手动态等数据,帮助企业把握市场机遇,规避风险,优化资源配置,从而在激烈的市场竞争中脱颖而出。
这种能够直接影响企业发展方向和业绩的核心地位,使得数据分析师在企业中备受重视,薪酬待遇也水涨船高。
晋升路径多样:数据分析师有清晰的职业晋升路径。一般可以从初级数据分析师晋升为中级数据分析师,再到高级数据分析师或数据科学家。高级数据分析师可以负责更复杂的数据分析项目,参与企业的战略规划;数据科学家则侧重于开发高级的数据分析算法和模型,推动企业的技术创新。另外,数据分析师还可以向数据产品经理、数据分析经理等管理岗位发展,带领团队开展数据分析工作。
跨领域机会多:数据分析师所掌握的数据分析技能具有很强的通用性,这使得他们有机会跨领域发展。例如,一个原本在电商领域的数据分析师,如果对金融行业感兴趣,可以凭借其数据分析技能和学习到的金融知识,转型到金融机构从事数据分析工作。这种跨领域的灵活性为数据分析师提供了更广阔的职业发展空间。
据统计,有效的数据分析能够为企业带来平均 10% - 20% 的业绩提升。这种显著的价值创造能力,让数据分析师成为企业竞相争夺的人才,也为从业者带来了广阔的职业发展空间和丰厚的收入回报。
技术迭代与知识更新
数据分析行业是一个充满活力和创新的领域,技术和工具不断更新换代。
持续学习的过程不仅能够让数据分析师始终保持竞争力,还能够激发创新思维,为解决复杂的业务问题提供更具前瞻性和创造性的解决方案!
强烈建议重视CDA数据分析师证书,尤其是想进入电网、银行、电信、烟草行业的小伙伴们,尽量考过CDA数据分析师二级,这些单位几乎都会在招聘中说明CDA数据分析师优先。


近年来CDA数据分析师已经为招行、华为、长安、苏宁等近百家机构提供了专业的内训服务。通过这些课程培训,企业员工能够掌握数据分析的技能,更好地理解和利用大数据,提升数据驱动的决策能力,支持企业的数字化转型和业务发展。


抓住机遇,狠狠提升自己
随着企业对数据的依赖程度加深,掌握数据分析技能成为了许多求职者的目标。获得CDA(Certified Data Analyst)认证,不仅能够提升个人的职业技能,还能在竞争激烈的就业市场中脱颖而出,扫码CDA认证小程序,获取更多资料。

自 2013 年以来,CDA 认证获得了广泛的认可,是部分政企项目招标要求的加分资格;是部分企业员工晋升加薪的重要参考;是部分企业招聘时岗位描述里的优先考虑目标,是主流招聘平台优秀人才的资质佐证;很多企业在招聘中明确注明:CDA数据分析师持证人优先。

CDA持证人薪资数据普遍偏高
CDA认证对于数据分析师的薪资提升有显著影响。根据《2020年CDA持证人报告》,持证人普遍薪资高于非持证人,在企业中获得晋升的机会也更多。具体来说,CDA Level I等级证书主要面向业务数据分析,与之匹配的岗位为数据维护岗、数据分析师岗等。通过比对持证人和招聘市场上相应岗位薪资,发现持证人群的工资均高于非持证人群。

在不同等级的CDA认证中,薪资水平也有所不同。CDA Level I的薪资范围大约在9-15k(具体看城市岗位),而CDA Level II的薪资范围在15-25k(具体看城市岗位),对于更高级别的CDA Level III,薪资年薪一般30w及以上(具体看城市岗位)。

此外,一位通过CDA考试的持证人分享了自己的经历,提到在考取CDA证书后,成功获得了大厂的offer,薪资直接翻了近一倍,从8K增长到13K。 这表明CDA认证不仅提升了专业技能,也成为薪资增长的一个重要因素。
在招聘市场上,数据分析师的薪资普遍在1w-3w左右,而持有CDA证书的数据分析师的薪资待遇可能会更高。因此,CDA认证对于数据分析师来说是一个提升自己专业技能和市场竞争力的有效途径,有助于在职场上获得更多的发展机会和更高的薪资待遇。扫码CDA认证小程序,这个小程序里提供了丰富的学习资料,包括考试大纲、学习资料和模拟题。

2024年,是数据时代的新起点,也是职业探索的新征程。如果渴望在这个充满机遇和挑战的领域中有所作为,那么不妨加入CDA数据分析脱产就业班,与志同道合的伙伴一起,开启一段全新的职业之旅。
| 讲师团队
与智者同行,与高人为伍,让大师成为你的私人智库
在这个快速变化的世界中,与智者同行、与高人为伍,成为了我们追求成长和智慧的捷径。智者以他们的深厚学识和独特见解,为我们指明前行的方向;高人则以其卓越的能力和非凡的成就,激励我们不断超越自我。
| 课程案例
高标准师资团队,课程与时俱进,不断融入热门技术
选择智慧启航,就是选择了一个高标准师资团队、前沿技术和优质课程的结合。在这里,你将获得最专业、最全面、最前沿的学习体验,为你的未来奠定坚实的基础。
| 学习平台
四大智能学习系统,高效辅助全程
一线行业大咖,实战业务经验分享,优质学长实用求职方法传授。每月3-4次
| 权威教材
行业权威教材及知识体系
CDA数据分析师就业培训班所使用的教材及相关讲义(电子版),均由CDA数据科学研究院独家支持研发!
10大行业 300+ 套完整行业案例
CDA数据科学研究院是国内率先成立的专注于数据科学领域的专业研究团队,团队具有专业的学术素养、精湛的研究水平,扎实的企业实战经验,丰富的行业资源,通过对各类企业、社会组织等进行全面、系统、深入的调查和访问,从而获得紧跟技术发展的经验与数据,并结合数据行业的未来发展方向进行系统的研究,不断研发新的知识体系和技术应用。
| 职业路径
全流程“沉浸式”精准个性化职业解决方案,坚决抵制过度承诺!
精准个性化指导,为你量身定制职业发展路径。我们的专业团队将根据你的兴趣、能力和职业目标,为你提供个性化的建议与方案,帮助你在职业道路上少走弯路,更快地实现自己的梦想。
坚决抵制过度承诺。我们深知,每个人的职业发展都是一个长期而持续的过程,需要不断的努力与积累。因此,我们承诺为你提供真实、可靠的职业指导与支持,帮助你实现自己的职业目标,而不是仅仅为你描绘一个美好的蓝图。
选择全流程“沉浸式”精准个性化职业解决方案,就是选择了一个真实、可靠的职业发展伙伴。让我们携手共进,共同开创属于你的美好未来!
| 学员案例
| 培训成果
专注数据科学前沿技术、人才培养17年、往期学员超百人成为数据科学家,培训学员10万+吸引世界名校学员总数超5000 (哥伦比亚大学、清华大学、北京大学、人民大学等)全国30万+的数据分析从业者,有10万在CDA,行业大咖师资203位、名企内训合作118家、公益直播730场沙龙会议318期。
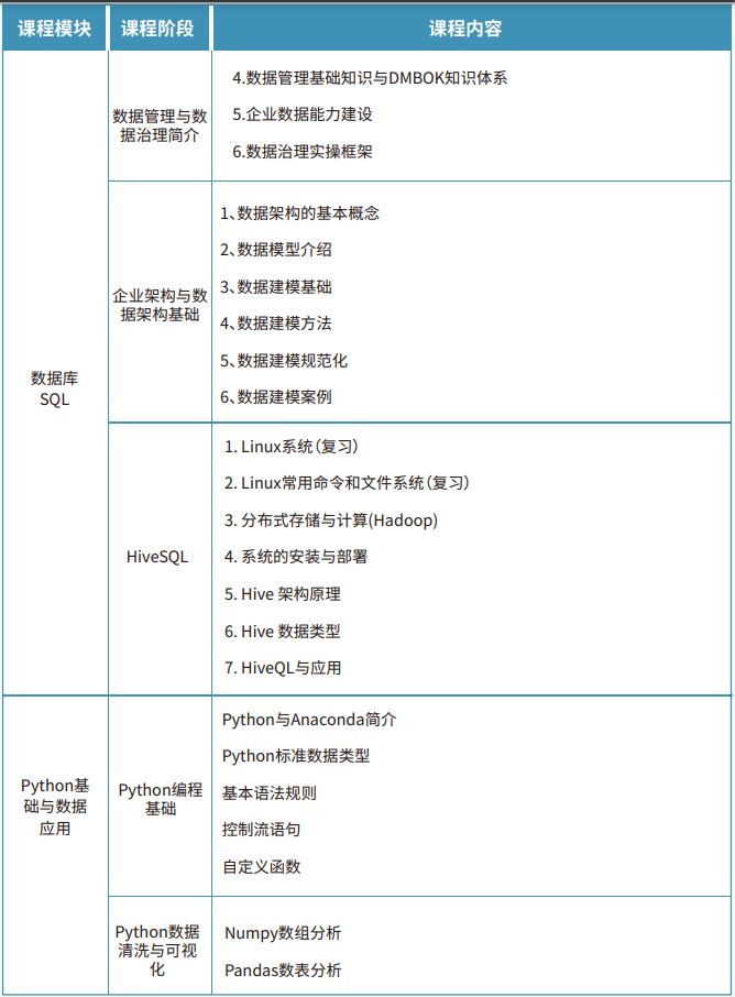
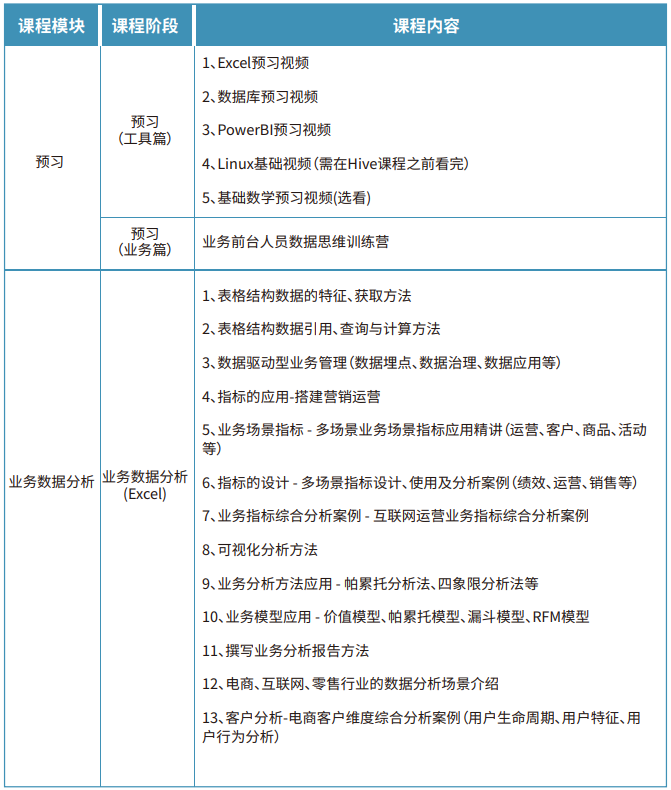
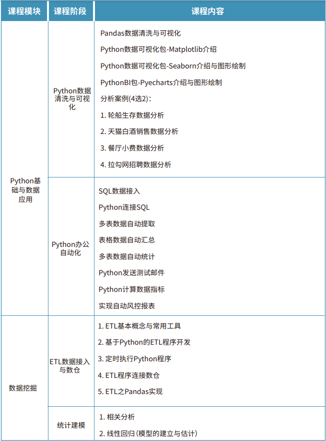
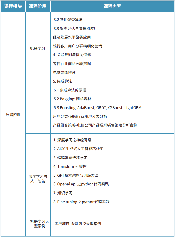
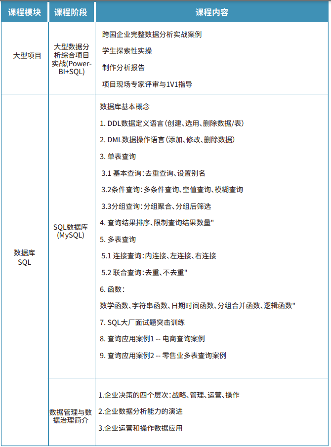
| 课程大纲
完善系统的教学体系,紧跟时代需求
在瞬息万变的时代里,教育不再是一成不变的灌输,而是需要与时俱进,紧密贴合时代的脉搏。完善系统的教学体系,是我们对教育的坚持和追求,确保每一位学习者都能获得全面、深入、实用的知识和技能。
扫码回复"就业班",咨询课程优惠

