| 薪资介绍
数据分析师行业的人才需求将大幅增加,行业也将迎来新的发展机遇。
| 行业介绍
各行各业都需要的数据分析,那么是具体哪些行业需求最大呢?
数据分析在当今社会已经渗透到了各行各业,成为了许多企业和组织不可或缺的一部分。无论是金融、医疗、教育、制造还是零售等行业,都需要数据分析来帮助企业更好地理解市场需求、优化运营流程、提高决策效率等。根据相关招聘数据,以下11个行业值得关注:
| 岗位介绍
数据分析已不再“IT”,早已成各个岗位的必备技能
数据分析技能具有很强的通用性和可迁移性。无论是从事哪个行业或领域,掌握数据分析技能都可以帮助个人更好地理解和分析数据,发现问题和机会,提高工作效率和质量。
| 数据人才成长体系
科学完善的课程体系分级,学习更有效
作为专注于数据科学领域课程研发17年的培训机构, CDA数据分析师总结并实践出了一套行业、企业、市场认可的“全栈数据人才成长体系”,从数据分析、数据挖掘、人工智能等方向为学员提供更科学、系统的学习线路和课程,助力学员实现持续的职场岗位晋升和薪酬增长。
| 课程分级
一个科学完善的课程体系分级可以帮助学习者更加有效地掌握数据分析的知识和技能,提高学习效果和实际应用能力。

扫码回复"就业班",咨询课程优惠
| 讲师团队
与智者同行,与高人为伍,让大师成为你的私人智库
在这个快速变化的世界中,与智者同行、与高人为伍,成为了我们追求成长和智慧的捷径。智者以他们的深厚学识和独特见解,为我们指明前行的方向;高人则以其卓越的能力和非凡的成就,激励我们不断超越自我。
| 课程案例
高标准师资团队,课程与时俱进,不断融入热门技术
选择智慧启航,就是选择了一个高标准师资团队、前沿技术和优质课程的结合。在这里,你将获得最专业、最全面、最前沿的学习体验,为你的未来奠定坚实的基础。
| 学习平台
四大智能学习系统,高效辅助全程
一线行业大咖,实战业务经验分享,优质学长实用求职方法传授。每月3-4次
| 权威教材
行业权威教材及知识体系
CDA数据分析师就业培训班所使用的教材及相关讲义(电子版),均由CDA数据科学研究院独家支持研发!
10大行业 300+ 套完整行业案例
CDA数据科学研究院是国内率先成立的专注于数据科学领域的专业研究团队,团队具有专业的学术素养、精湛的研究水平,扎实的企业实战经验,丰富的行业资源,通过对各类企业、社会组织等进行全面、系统、深入的调查和访问,从而获得紧跟技术发展的经验与数据,并结合数据行业的未来发展方向进行系统的研究,不断研发新的知识体系和技术应用。
| 职业路径
全流程“沉浸式”精准个性化职业解决方案,坚决抵制过度承诺!
精准个性化指导,为你量身定制职业发展路径。我们的专业团队将根据你的兴趣、能力和职业目标,为你提供个性化的建议与方案,帮助你在职业道路上少走弯路,更快地实现自己的梦想。
坚决抵制过度承诺。我们深知,每个人的职业发展都是一个长期而持续的过程,需要不断的努力与积累。因此,我们承诺为你提供真实、可靠的职业指导与支持,帮助你实现自己的职业目标,而不是仅仅为你描绘一个美好的蓝图。
选择全流程“沉浸式”精准个性化职业解决方案,就是选择了一个真实、可靠的职业发展伙伴。让我们携手共进,共同开创属于你的美好未来!
| 学员案例
| 培训成果
专注数据科学前沿技术、人才培养17年、往期学员超百人成为数据科学家,培训学员10万+吸引世界名校学员总数超5000 (哥伦比亚大学、清华大学、北京大学、人民大学等)全国30万+的数据分析从业者,有10万在CDA,行业大咖师资203位、名企内训合作118家、公益直播730场沙龙会议318期。
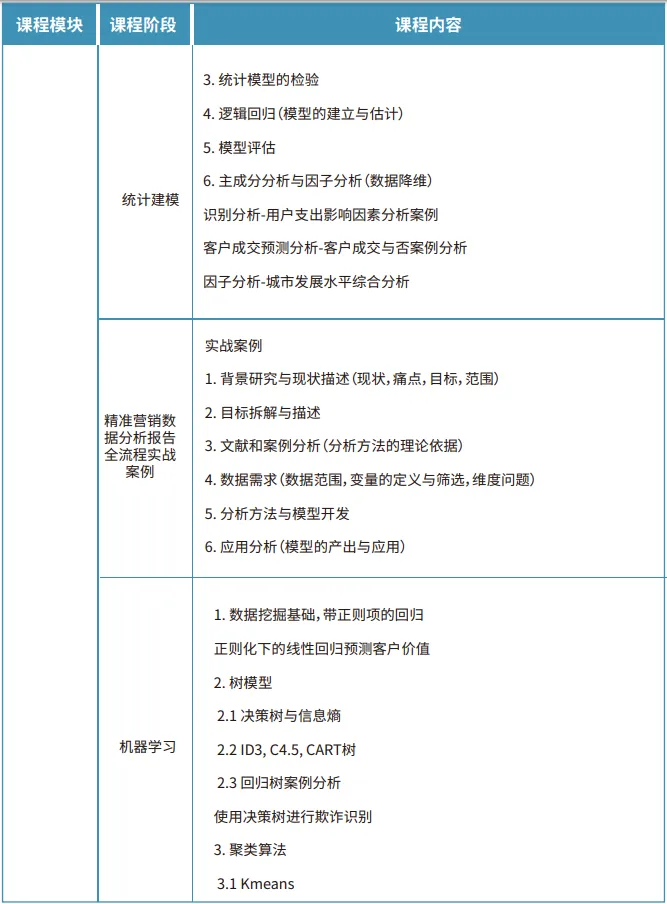
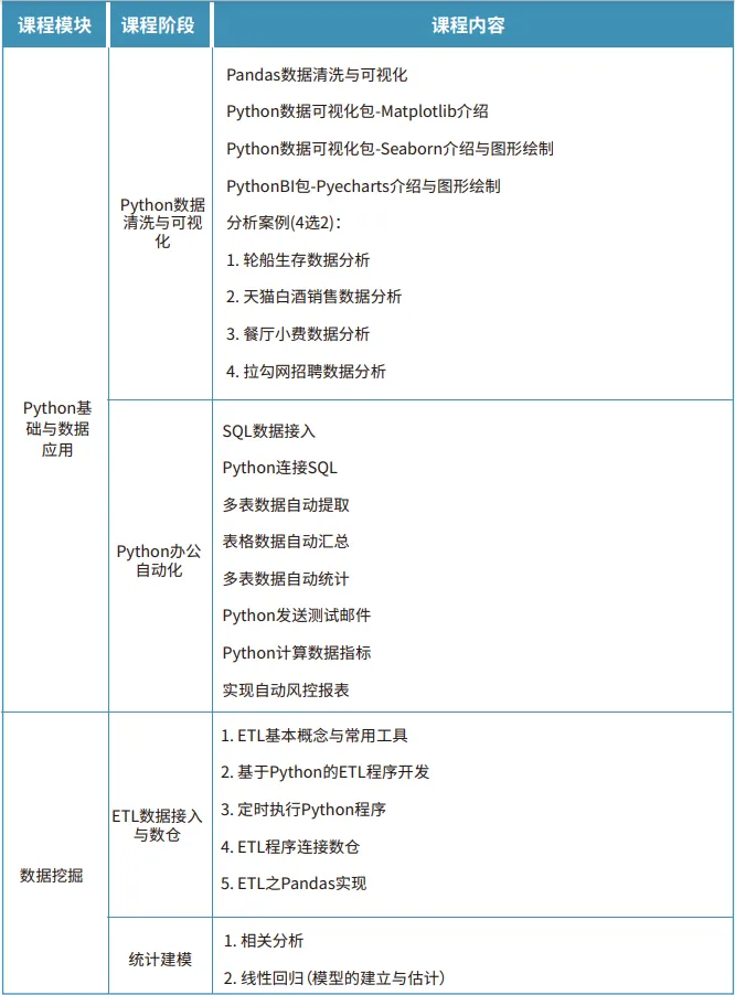
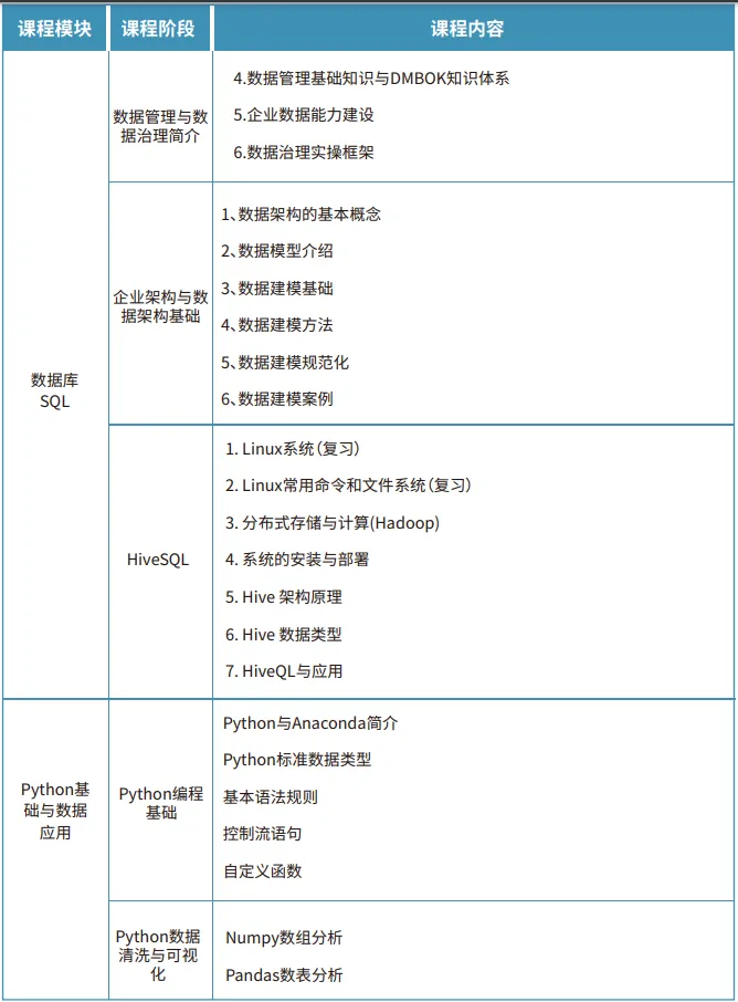
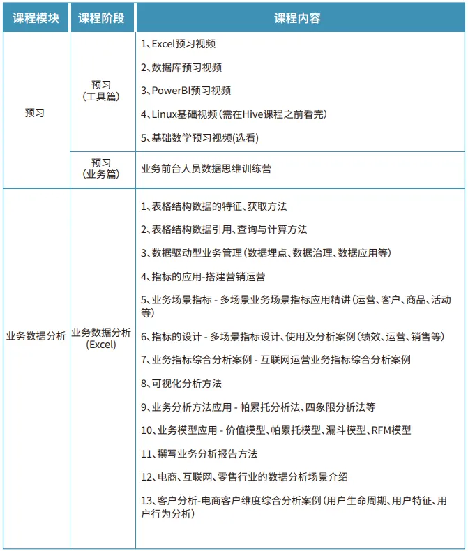
| 课程大纲
完善系统的教学体系,紧跟时代需求
在瞬息万变的时代里,教育不再是一成不变的灌输,而是需要与时俱进,紧密贴合时代的脉搏。完善系统的教学体系,是我们对教育的坚持和追求,确保每一位学习者都能获得全面、深入、实用的知识和技能。
-
新增企业需要的数据能力、数据分析思维、指标体系管理内容 -
新增标签体系与用户画像内容,及其相应案例 -
新增归因分析内容 -
新增进阶数据分析思维、量化策略分析框架与流程内容 -
新增数据管理与数据安全内容 -
新增时间序列建模内容 -
新增人工智能商业应用内容,录播 -
数据架构与ETL改为SQL授课 -
案例优化为沙盘模拟的形式授课 -
删除Hive SQL内容 -
删除精准营销与金融风控案例内容删除深度学习内容
-
新增企业需要的数据能力、数据分析思维、指标体系管理内容 -
新增标签体系与用户画像内容,及其相应案例 -
新增归因分析内容 -
新增人工智能商业应用内容数据架构与ETL改为SQL授课 -
案例优化为沙盘模拟的形式授课 -
删除Hive SQL内容
扫码回复"就业班",咨询课程优惠
往期干货文章:
【干货】比‘红蓝对决’还精彩!哑变量如何在分类变量中扮演关键角色
【干货】数据可视化很难?不存在的!一文弄懂PyEcharts可视化技术
【干货】用半监督学习方法处理标签(上)Label Propagation
【干货】掌握这50个常用Excel函数,你的Excel就无敌了

