点击蓝字 关注我们
在当今竞争激烈的商业世界中,产品的成功不仅仅取决于其创新性和品质,更在于企业能否精准地把握产品在不同阶段的特点与需求。而数据分析,则是洞察产品生命周期各个环节秘密的有力武器。
‼️
一、产品生命周期的四大阶段
产品生命周期通常可划分为引入期、成长期、成熟期和衰退期四个阶段
(一)引入期
产品初入市场,尚显稚嫩。知名度与市场份额皆低,消费者认知和接受有限,销售增长缓,常伴有高研发与推广成本,因需投入资源培育市场、塑品牌、拓渠道。
(二)成长期
经引入期铺垫,产品渐被市场熟知接纳,步入快速成长的黄金期。销售猛增,市场份额扩张,更多消费者尝试购买,口碑传开,吸引新客群,亦引竞争。
(三)成熟期
市场竞争加剧,消费者需求渐饱和,产品进入成熟期。销售增长趋缓,市场份额稳定,竞争压力达峰。企业需在保份额基础上,优产品、降成本、拓细分市场或新客群以维盈利。
(四)衰退期
此为产品生命周期末段,产品失竞争力,销售与利润下滑。消费者转投更具创新或性价比的替代品,市场份额萎缩。企业面临抉择,是维持运营微调改进,还是退场转投他处。
1
二、数据分析的关键应用
(一)引入期
在无人机行业的导入期,技术还不够成熟,无人机的稳定性、续航能力等方面都存在问题。市场需求主要集中在一些专业领域,如军事、科研等,普通消费者对无人机的了解和需求非常有限。此时大疆不仅仅加大了对无人机技术的研发投入,不断改进无人机的性能和稳定性,更积极探索无人机在不同领域的应用,如航拍、农业植保等。

与此同时,大疆通过举办无人机表演、拍摄精彩的航拍视频等方式,向消费者展示无人机的魅力和应用场景,并且加强与媒体的合作,进行科普宣传,提高消费者对无人机的认知度。除此之外,大疆还与一些相关企业建立合作关系,如与相机厂商合作,推出搭载专业相机的无人机,满足航拍爱好者的需求。通过这些策略的实施,无人机行业逐渐度过了导入期,进入了快速发展的成长期。

市场潜力评估:评估产品的潜在市场需求和竞争态势。
利用市场调研数据和行业报告,分析目标客户的年龄、性别、消费习惯、地域分布等因素,预测产品在不同地区和客户群体中的受欢迎程度,为制定市场推广策略提供依据。
产品反馈分析:关注早期用户的反馈数据,及时发现产品存在的问题和不足之处,以便快速进行产品优化和改进。
通过社交媒体监测工具收集用户对新产品的评价,分析用户提及最多的问题和需求,反馈给研发部门进行针对性的调整。
2
(二)成长期
案例:特斯拉
以电动汽车行业为例。在成长期,市场需求迅速增长,消费者对电动汽车的接受度不断提高。特斯拉、比亚迪等企业纷纷加大了研发投入,推出了一系列具有竞争力的电动汽车产品。
特斯拉通过技术创新,不断提升电动汽车的性能和续航里程,同时注重品牌建设,打造了高端、科技感十足的品牌形象。其产品差异化策略明显,如独特的外观设计、先进的自动驾驶技术等,吸引了众多消费者的关注。此外,特斯拉还积极拓展市场,在全球范围内建立了多个生产基地和销售网络。

销售趋势预测:运用时间序列分析等方法,对产品的销售数据进行分析,预测销售增长趋势,为生产计划、库存管理和资源分配提供决策支持。
根据过去几个月的销售数据,建立 ARIMA 模型预测未来几个月的销售量,合理安排原材料采购和生产进度,避免库存积压或缺货现象的发生。
客户行为分析:深入分析客户的购买行为、使用习惯和忠诚度,识别高价值客户群体,制定个性化的营销和服务策略,提高客户满意度和忠诚度,促进销售增长。
通过分析客户购买频率、购买金额、购买间隔时间等数据,构建客户价值模型,对客户进行分层管理,针对高价值客户提供专属的优惠活动、优质服务和产品推荐。
‼️
(三)成熟期
我们以家电行业为例。在成熟期,市场需求基本饱和,竞争非常激烈。海尔、美的等企业通过不断优化产品、降低成本、加强品牌建设等策略,来维持市场份额和提高盈利能力。
海尔通过推出智能化、个性化的家电产品,满足了消费者对高品质生活的需求。同时,海尔加强了售后服务,提高了客户满意度,增强了客户的忠诚度。此外,海尔还通过全球化战略 ,拓展了国际市场,实现了业务的多元化发展。
美的则透过优化生产流程、降低成本来提高产品的性价比。同时,它还加大了对研发的投入,推出了一系列具有创新性的产品,如智能电饭煲、智能空调等。此外,美的还通过收购等方式,扩大了企业的规模和市场份额。

竞争态势分析:持续监测竞争对手的产品策略、价格变动、市场推广活动等数据,分析竞争对手的优势和劣势,及时调整企业自身的策略。
利用网络爬虫技术收集竞争对手的产品信息和价格数据,对比分析本企业产品与竞争对手产品在功能、价格、品牌形象等方面的差异,制定差异化的竞争策略、优化价格体系或加强品牌宣传。
产品优化分析:通过对产品质量数据、用户反馈数据、销售数据等的综合分析,找出产品在功能、性能、用户体验等方面的改进空间,推动产品的持续优化和升级。
分析产品售后维修数据和用户投诉数据,发现产品故障率较高的部件或功能,进行针对性的研发改进,提高产品的可靠性和稳定性。
(四)衰退期
销售下滑原因分析:深入分析导致产品销售下滑的原因,如市场需求变化、竞争对手替代产品的影响、产品自身老化等,为企业决策提供依据。例如,通过对比分析本产品与替代产品的市场份额变化、价格走势、用户评价等数据,确定产品销售下滑的主要因素,判断产品是否还有挽救的价值。
退出策略评估:基于数据分析结果,评估不同的退出策略对企业财务状况、品牌形象和市场份额的影响,选择最优的退出方案。例如,分析继续维持产品运营的成本与收益、清仓处理产品的价格折扣与库存清理速度、品牌转型或产品替代的可行性与风险等因素,制定合理的退出策略,最大限度地减少企业损失并保护品牌声誉。
产品生命周期模型为企业管理产品提供了一个系统的框架,而数据分析则是贯穿其中的生命线。通过在产品生命周期的各个阶段充分运用数据分析方法,企业能够更加精准地把握市场动态、了解客户需求、优化产品策略,从而在激烈的市场竞争中立于不败之地。
学习数据分析
这两年随着数字化转型,学数据分析的人越来越多,除了学数据分析思维,还要学习数据分析工具和技能,CDA数据分析师是含金量最高,知识体系最完整的,考过了CDA数据分析师一级,几乎就具备了基本的数据分析能力,8小时工作5分钟搞定。考过了二级就具备了进大厂的能力,很多大厂实战问题在备考二级的时候都会学到,想提升数据思维能力和数据分析技能的,可以扫码CDA认证小程序,开启刷题之旅,了解自己的数据分析水平。
| 讲师团队
| 课程案例
| 学习平台
| 权威教材
| 职业路径
| 学员案例
| 培训成果
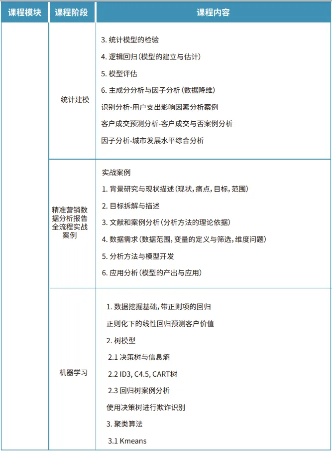
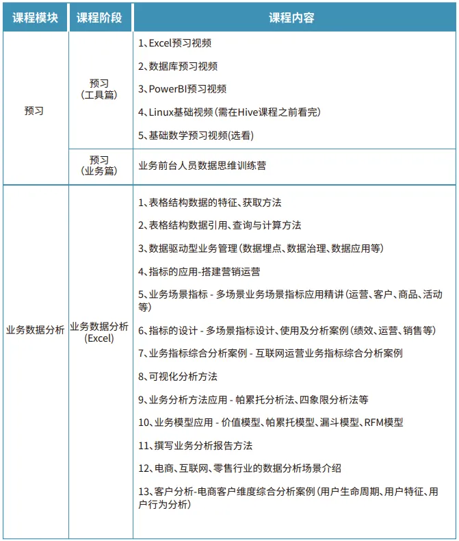
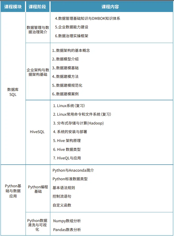
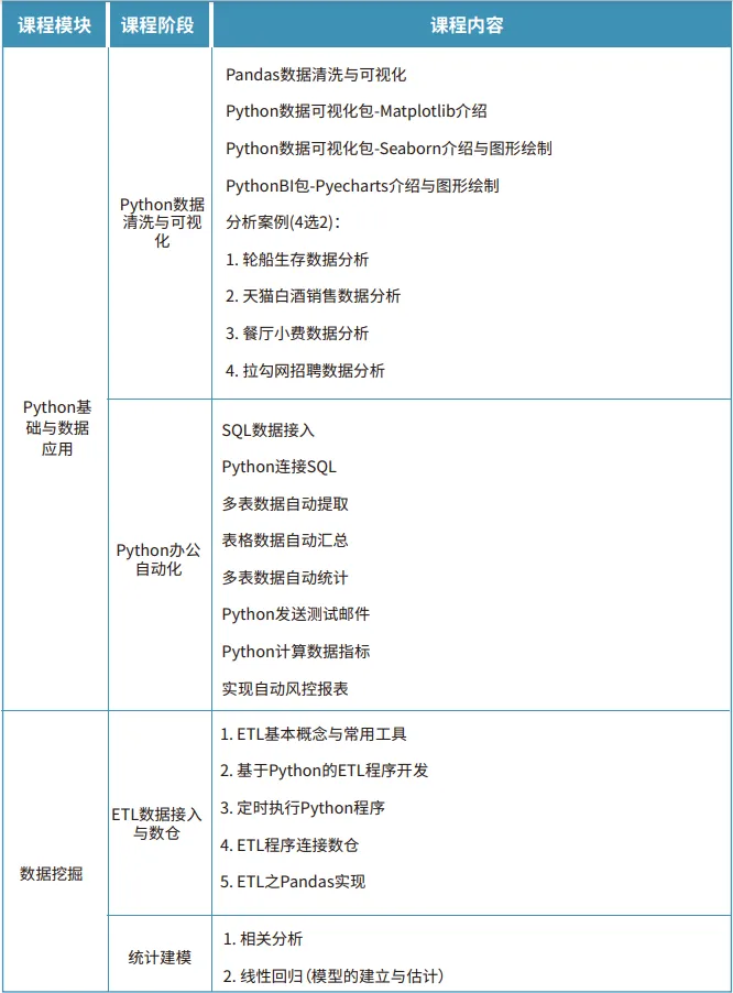
| 课程大纲

