点击蓝字 关注我们
CDA
数据分析找工作越来越难,是真的吗?
01
02
如果你也想学着用数据解决问题,比如搞用户分析、算销量,其实可以看看CDA数据分析师认证,从怎么采数据、清数据,到用 Excel、SQL、Python 做分析,都能学明白。学会了这些,不管是换工作做数据分析,还是在现在的岗位上帮公司做决策,都能用得上。
在数字化浪潮中,数据驱动决策已成为企业发展的核心竞争力,数据分析人才的需求持续飙升。世界经济论坛发布的《未来就业报告》,预测了未来五年内增长最快的十大岗位,其中就包括了数据分析师和科学家、数字化转型人员。
你是否渴望抓住这一机遇,踏入高收入的数据分析师行业,实现职业逆袭?
CDA数据分析就业班10月新班,还有一个插班名额,欢迎扫码咨询。若不方便扫码,加客服微信:CDAshujufenxi
扫码回复"就业班",咨询课程优惠
2025年,是数据时代的新起点,也是职业探索的新征程。如果渴望在这个充满机遇和挑战的领域中有所作为,那么不妨加入CDA数据分析脱产就业班,与志同道合的伙伴一起,开启一段全新的职业之旅。
薪资介绍
数据分析师行业的人才需求将大幅增加,行业也将迎来新的发展机遇。
行业介绍
各行各业都需要的数据分析,那么是具体哪些行业需求最大呢?
数据分析在当今社会已经渗透到了各行各业,成为了许多企业和组织不可或缺的一部分。无论是金融、医疗、教育、制造还是零售等行业,都需要数据分析来帮助企业更好地理解市场需求、优化运营流程、提高决策效率等。根据相关招聘数据,以下11个行业值得关注:
岗位介绍
数据分析已不再“IT”,早已成各个岗位的必备技能
数据分析技能具有很强的通用性和可迁移性。无论是从事哪个行业或领域,掌握数据分析技能都可以帮助个人更好地理解和分析数据,发现问题和机会,提高工作效率和质量。
数据人才成长体系
科学完善的课程体系分级,学习更有效
作为专注于数据科学领域课程研发17年的培训机构, CDA数据分析师总结并实践出了一套行业、企业、市场认可的“全栈数据人才成长体系”,从数据分析、数据挖掘、人工智能等方向为学员提供更科学、系统的学习线路和课程,助力学员实现持续的职场岗位晋升和薪酬增长。
课程分级
一个科学完善的课程体系分级可以帮助学习者更加有效地掌握数据分析的知识和技能,提高学习效果和实际应用能力。
讲师团队
与智者同行,与高人为伍,让大师成为你的私人智库
在这个快速变化的世界中,与智者同行、与高人为伍,成为了我们追求成长和智慧的捷径。智者以他们的深厚学识和独特见解,为我们指明前行的方向;高人则以其卓越的能力和非凡的成就,激励我们不断超越自我。
课程案例
高标准师资团队,课程与时俱进,不断融入热门技术
选择智慧启航,就是选择了一个高标准师资团队、前沿技术和优质课程的结合。在这里,你将获得最专业、最全面、最前沿的学习体验,为你的未来奠定坚实的基础。
学习平台
四大智能学习系统,高效辅助全程学习。一线行业大咖,实战业务经验分享,优质学长实用求职方法传授。
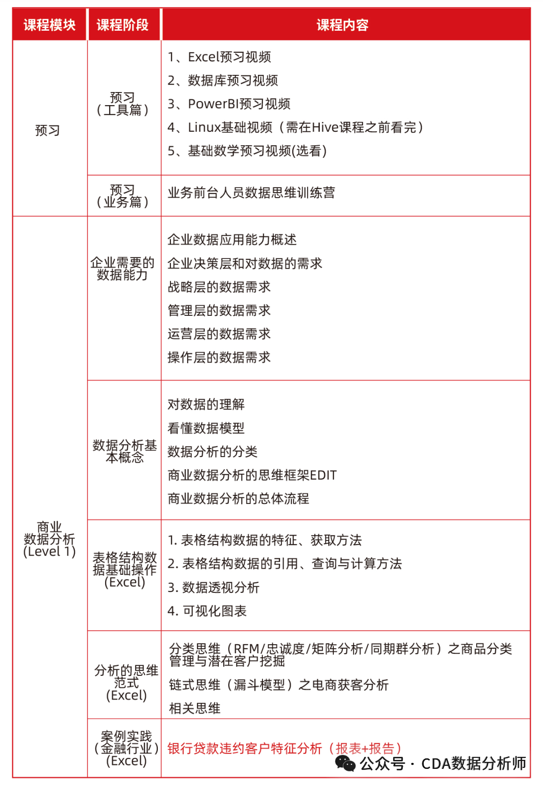
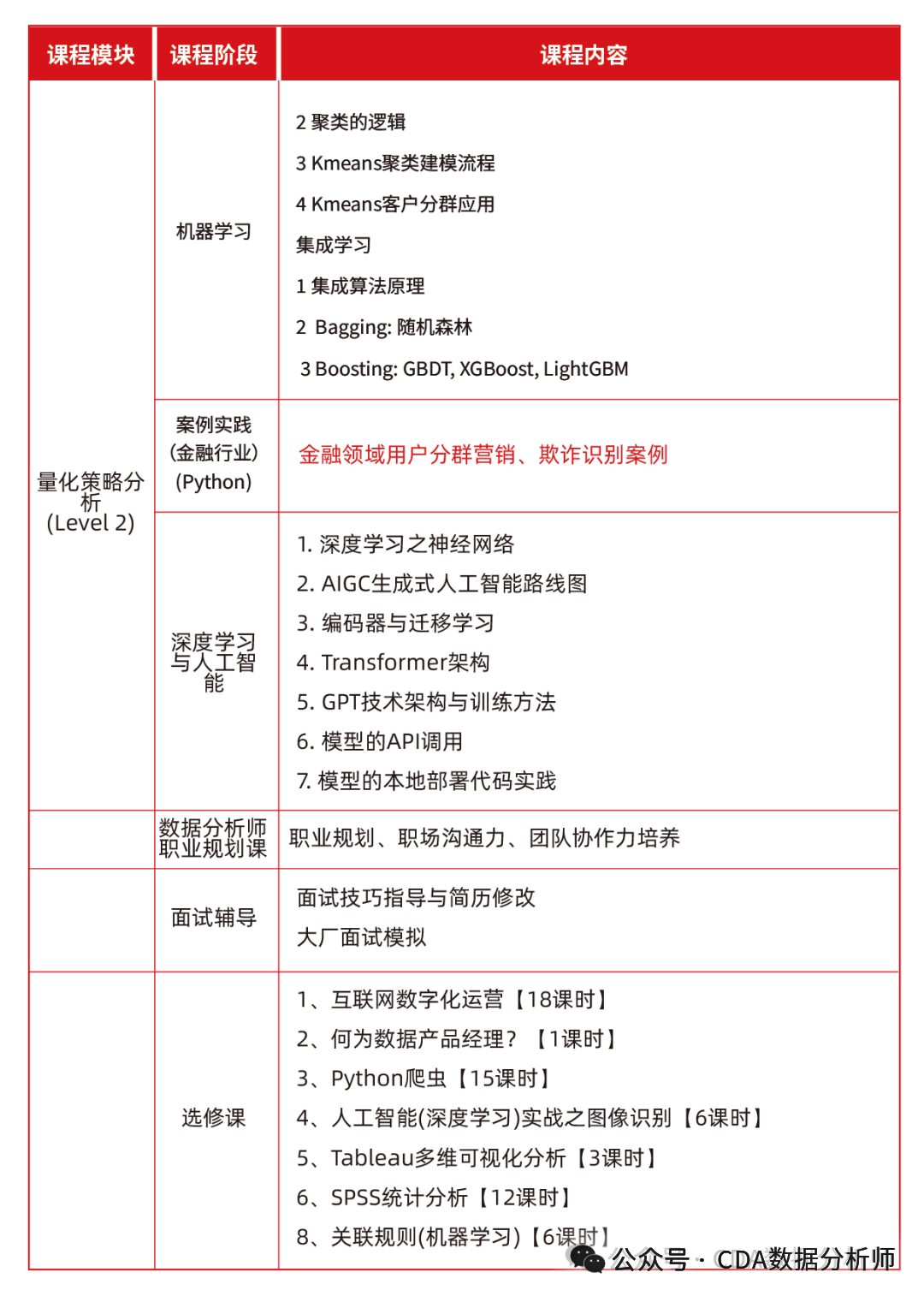
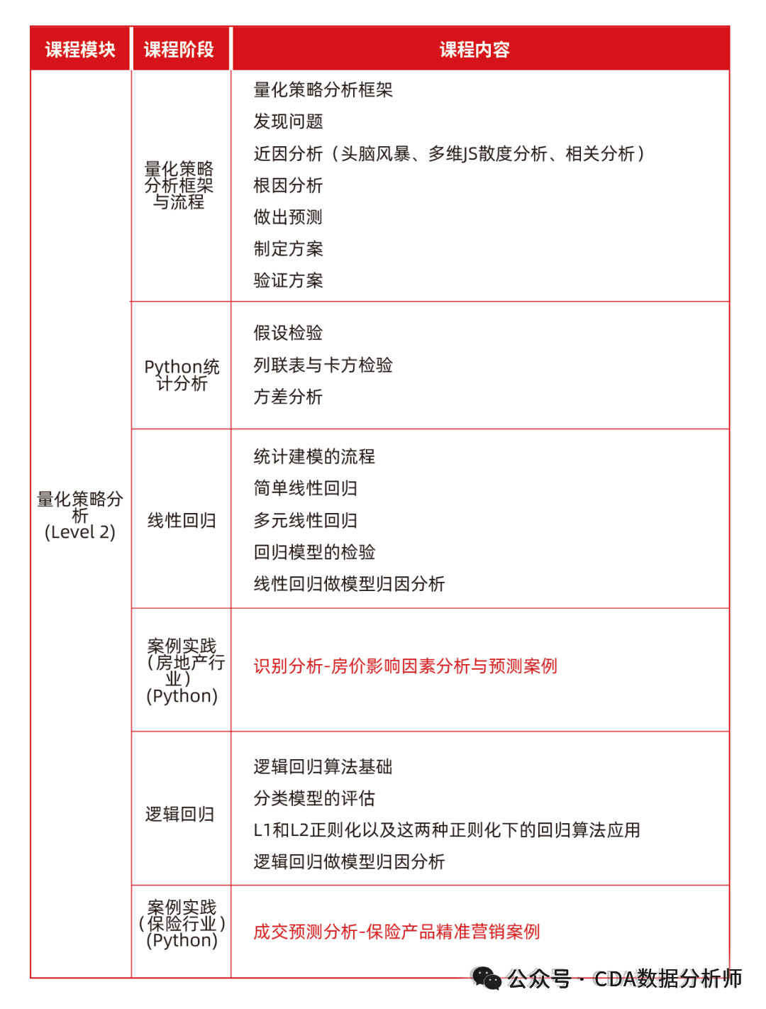
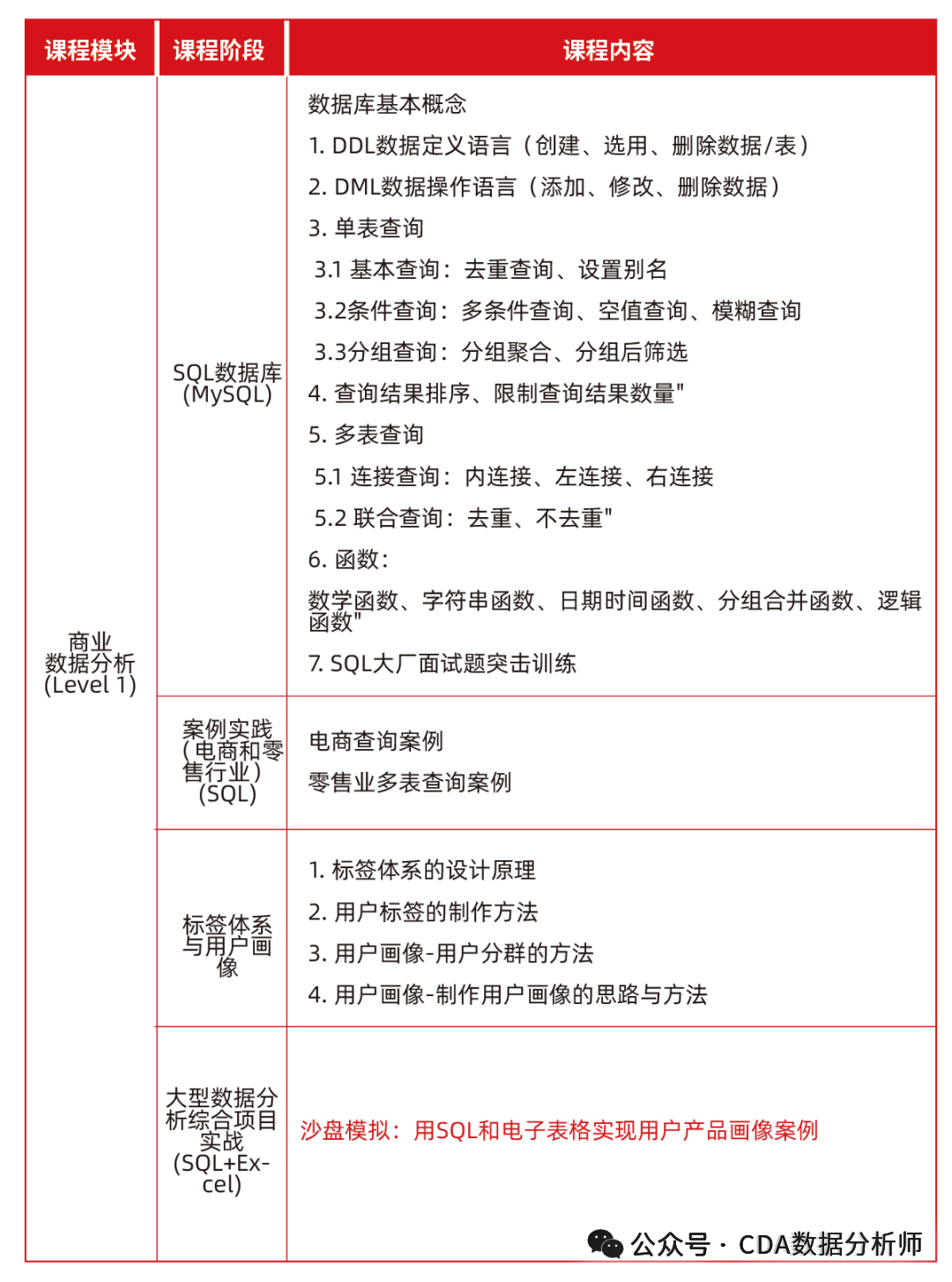
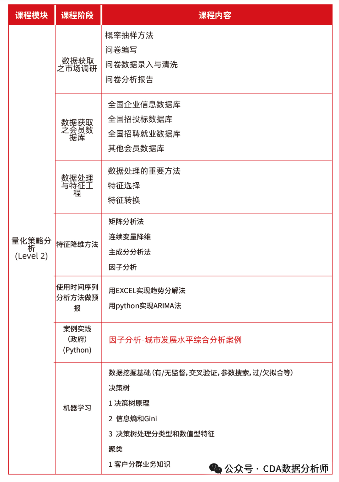
课程大纲
完善系统的教学体系,紧跟时代需求
在瞬息万变的时代里,教育不再是一成不变的灌输,而是需要与时俱进,紧密贴合时代的脉搏。完善系统的教学体系,是我们对教育的坚持和追求,确保每一位学习者都能获得全面、深入、实用的知识和技能。
课程更新
扫码回复"就业班",咨询课程优惠


