***第63篇文章,阅读时长约20分钟***
【背景】
最近咨询我的同事里面,有几个人都提到了实验、问卷调研分析涉及的方法论问题,很多知识点我又忘记了,今天来给大家分享下我是如何用chatgpt快速复习统计学原理的。
【温馨提示】
不过前提最好还是脑海里面有基本的框架知识,问起来才知道怎么问更合适,chatgpt有没有一本正经的胡说八道的,文章最后推荐相关正经书籍,觉得有用记得点赞或者打赏哦,鼓励我一直写下去:)
文末彩蛋记得看看哦!
以下问题答案出自chatgpt4.0,部分我有略微修改,方便大家更好理解:
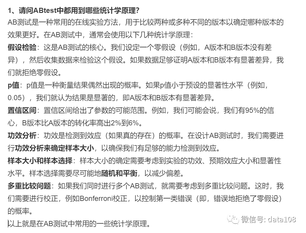
1、请问ABtest中都用到哪些统计学原理?
是的,先问一个宽泛的问题,但是指明范围与主题:

知道大概的求知范围后,针对性问哪些自己不熟悉的内容,结合例子理解。
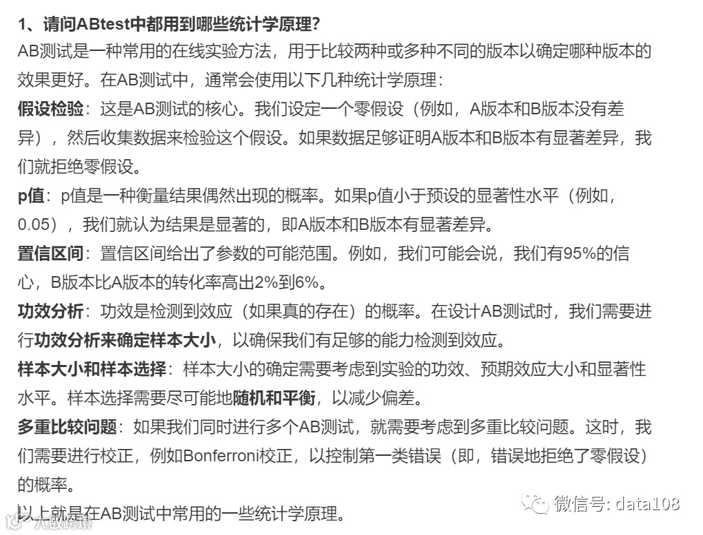
2、请简单介绍下假设检验的统计原理,加上例子
首先我问的是,最核心的假设检验的原理,真的很容易忘记

重点看来是了解统计量以及P值的计算,来,我们接着了解。
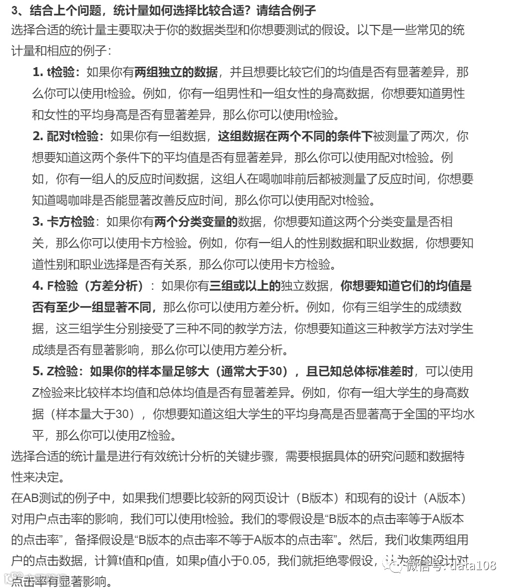
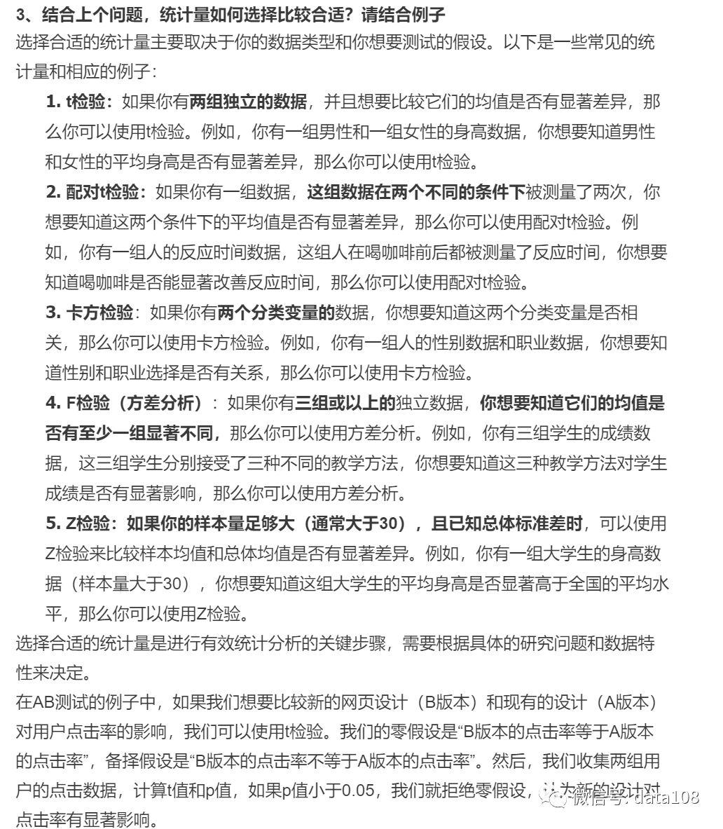
3、结合上个问题,统计量如何选择比较合适?请结合例子
是的,我们可以问的时候,要求结合上文内容,回答会更精准哦

我们简单的实验还是用T检验比较多的,那接下来怎么算P值呢?
4、结合以上问题,计算出t值后,如何计算p值?

需要注意的是,现在大多数统计软件(如R、Python的scipy库等)都可以直接计算出p值,我们只需要输入数据和选择合适的检验方法即可。
5、效应量的原理是什么?
我们又来继续复习第一个问题中提到的不理解的“效应量”。

是的,看到这里,我又想深入了解下,啥是“Cohen's d”呢?
6、Cohen's d 是指什么?
哪里不清楚就继续问哪里,要求讲详细点带上例子:)

对了,还有置信区间的原理呢?
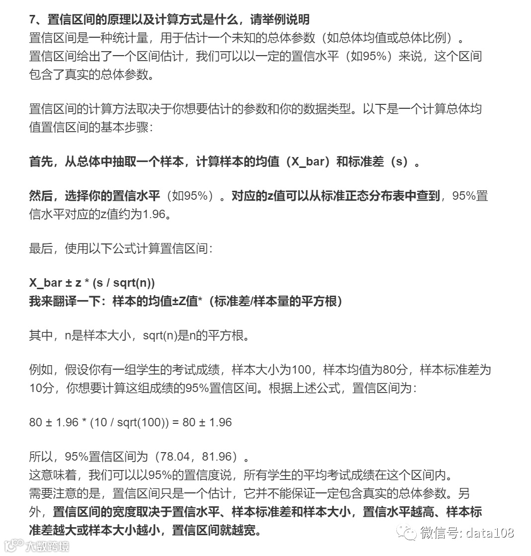
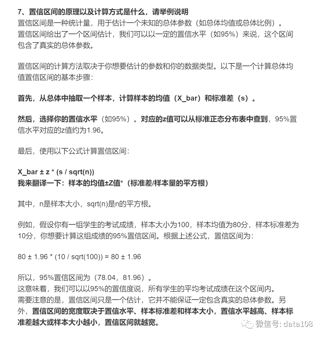
7、置信区间的原理以及计算方式是什么,请举例说明
我觉得这部分讲解还是比较详细的:)

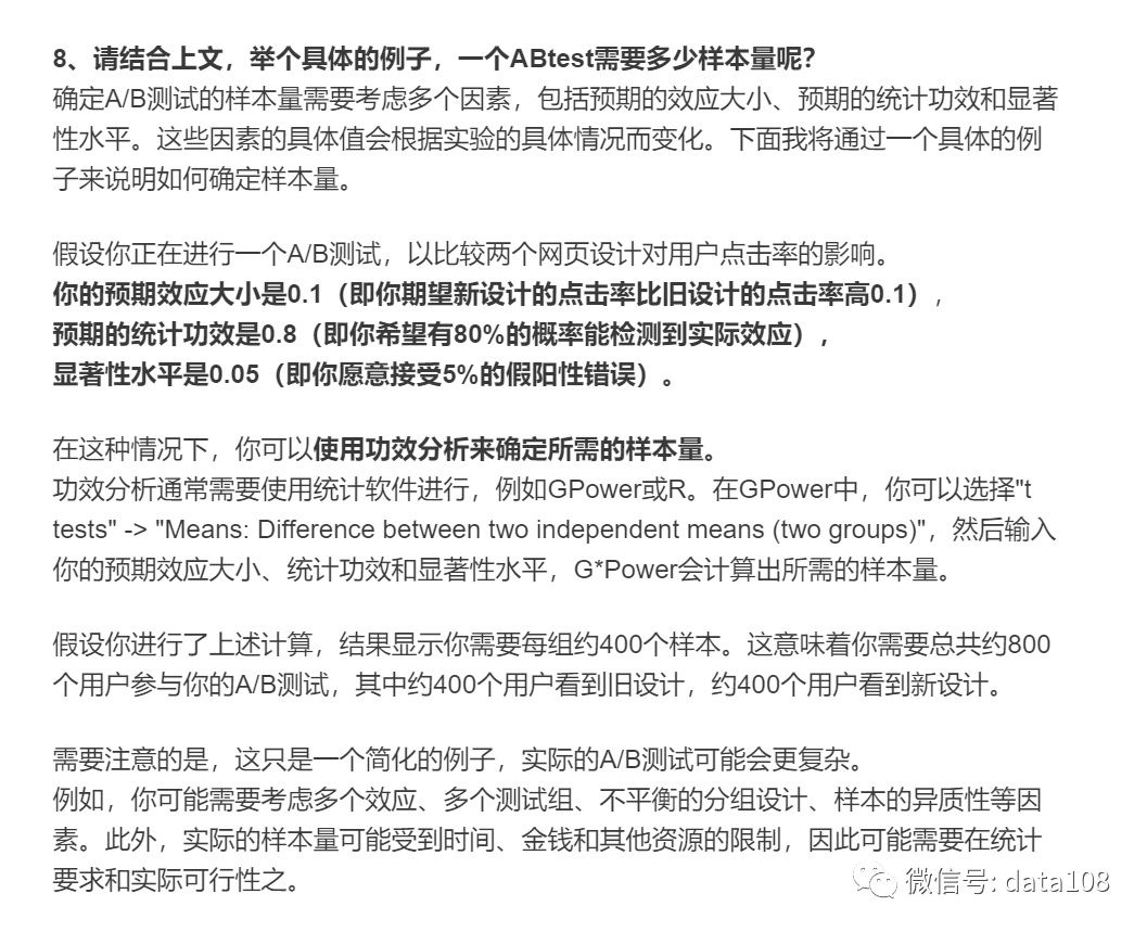
8、请结合上文,举个具体的例子,一个ABtest需要多少样本量呢?
虽然懂了很多道理,我还是不知道具体需要多少样本量啊!再问再探!!

我好像学会了!!!
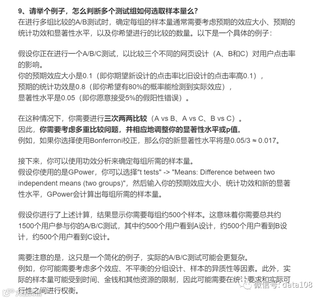
9、请举个例子,怎么判断多个测试组如何选取样本量么?
那我们继续了解下更复杂的情况吧,真的是越挫越勇的好学生啊!

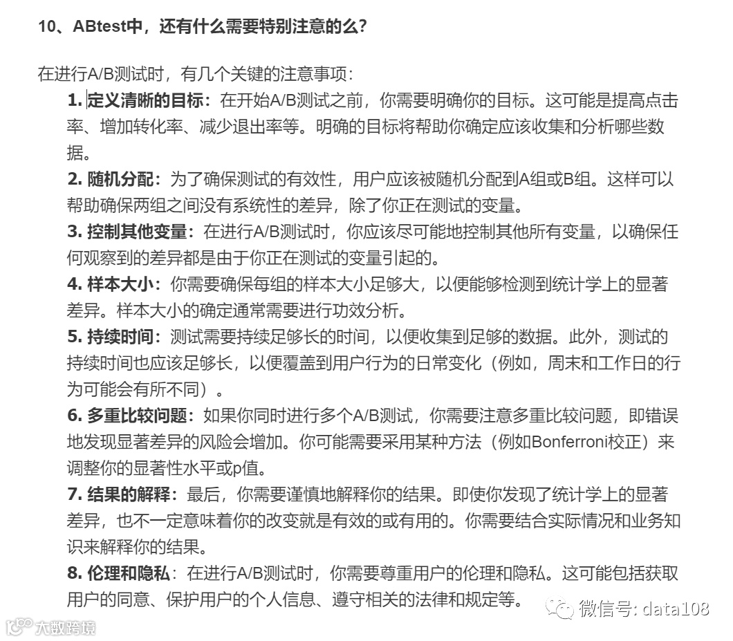
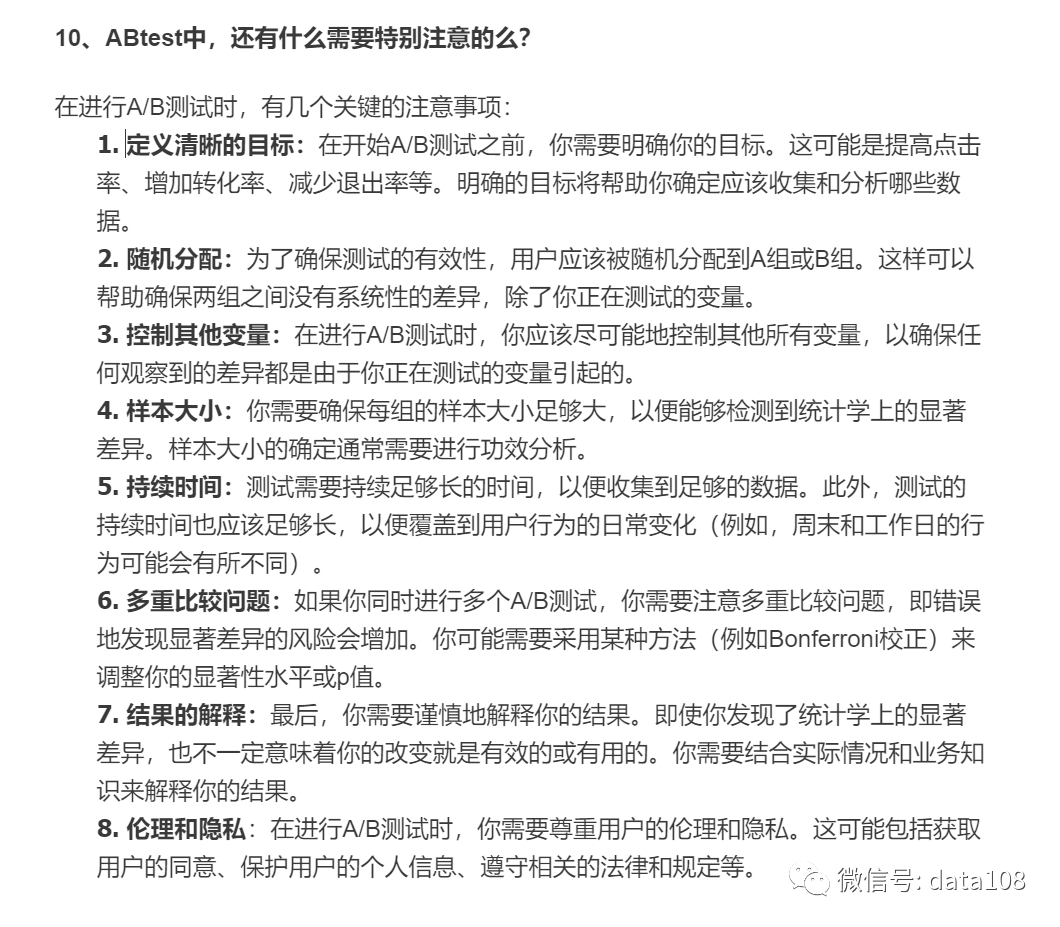
10、ABtest中,还有什么需要特别注意的么?
最后,我们还是要多了解一些注意事项的,做一个合格的实验,还是需要清楚很多原理的,我们不能盲目去干,不然出了符合我们假设的结论,也是没办法给到业务合理有效的证明的。

至此,我相信我们对ABtest中涉及的统计学原理已经有了初步的认知。
另外,推荐一本讲实验非常好的书,让大家更多了解业界经验:
【重磅彩蛋】
我又来帮朋友推荐最新最热数据分析师职位啦,这次是跟数据资产运营管理相关,也涉及经营分析内容,欢迎合适的大家多多投递,升职加薪!!!
具体职位手机链接如下:https://wxaurl.cn/WwhUWX4X3Tk
或者进入如下小程序,职位名称为:49230-腾讯广告数据资产运营(深圳)

有疑问可以私信咨询哈,最好尽快哦,岗位比较火,不等人:)
推荐阅读:

最后的最后,
请记得帮我点右下角“点赞”,帮我转发分享给更多人,鼓励我一直写下去:)

