
今年5月份截至三星Note 10系列发布前,DxOMark的前置相机榜一直被「华硕ZenFone 6」占据第一名,其凭借98分的综合成绩即使在三星Note 10+发布后也仍居第二。

但需要注意的是,参数上,华硕ZenFone 6之所以能在DxOMark前置相机排行中横空出世,皆因为其“胜之不武”,其采用独特的 「翻转式镜头」设计,「前后置通用」,后置相机拿来刷前置相机榜单,不拿个前几也确实说不过去。

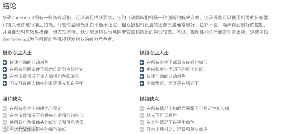
不过其如果放到后置相机排行榜中,就显得默默无闻了,今日DxOMark正式更新了华硕ZenFone 6的后置相机测试报告,表示其拍照单项得分107分,视频单项得分99分,综合104分,在榜单中位列第12,排在iPhone XS Max(106分)和HTC U12 +(103分)之间。

相机参数上,华硕ZenFone 6翻转式双摄,主摄 4800万像素索尼IMX586 1/2英寸传感器,f/1.8镜头,26毫米等效焦距;副摄 1300万像素超广角镜头,f/2.4镜头,11毫米等效焦距。



其他配置上,华硕ZenFone 6于今年5月发布,搭载骁龙855处理器,6.3英寸1080*2340分辨率LCD全面屏,后置指纹,第六代康宁大猩猩玻璃,内置5000mAh电池,18W快充,厚度达9.1mm,重190g。

细节上,华硕ZenFone 6保留3.5mm耳机孔,支持NFC,6+64GB售价499欧元(约合人民币3837元),8+256GB售价599欧元(约合人民币4607元),不知道同样是双屏版的努比亚和vivo NEX双屏版送测会有哪种表现~

如今你还在意新机的DxO成绩吗
近期热点





