作为销售企业,我们向客户销售货物,经常会签订年度协议(分解到月度),并在年度协议中约定达到一定的量给与一定的返利比例;
例如:客户完成季度任务后,按照季度实际完成金额给与客户5%的返利(一般可年度合并计算);年度完成年度协议后可额外享受年度实际完成金额2%的返利。
详细计算不再赘述,根据前几篇文章介绍,大家可在发货数据库的基础上,完善客户年度协议数据库便于计算协议完成率并计算实际应兑付返利金额,现在我们看下如何兑付才符合税法规定。
首先我们问下DeepSeek:



流程图不清晰,单独放下面:
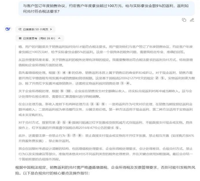
DeepSeek第三点写清楚了合规兑付返利的三种方式,此三种兑付方式让企业能快速兑现返利,并且降低公司增值税(客户开具服务费发票费用兑付不合规);第四点明确了禁止的行为,大家参考规避风险。
财务做账一般可按月或按季度预提进行费用预提(会计科目为:合同负债-返利),兑付时冲减相应费用,这样符合全责发生制要求,具体分录大家可以问问DeepSeek。
如何快速计算年度、季度返利,大家则可以按照本文开头提到的数据库匹配计算进行建模并且做到动态实时计算分析。具体方法可参阅下列书籍:






