我们可以借助DeepSeek的深度思考模型,借助DeepSeek的强大逻辑思考能力,帮助我们来分析这段话。
打开DeepSeek网页,创建新对话,选择“深度思考”模型,输入下面的提示词。
一家公司的年报上有这样一段话:
公司今年实现营业总收入14.18亿元,比上年同比增加16.04%;总利润4.06亿元,比上年同比下降21.32%;净利润2.44亿元,比上年同比下降24.76%;毛利率42.87%,比上年同比下降10.21个百分点。
我是一个非财务专业的管理人员,不知道如何去解读这段话,请你帮助分析一下。
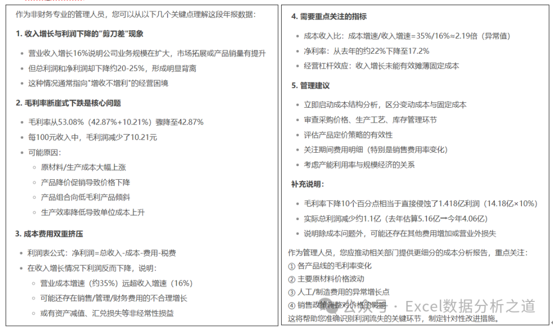
例如,由于收入增长与利润下降的"剪刀差"现象,这种情况通常指向“增收不增利”的经营困境。
而毛利率断崖式下跌是核心问题,可能原因包括:原材料/生产成本大幅上涨;产品降价促销导致价格下降;产品组合向低毛利产品倾斜;生产效率降低导致单位成本上升等。
DeepSeek提出了需要重点关注和分析的指标:
成本收入比:成本增速/收入增速=35%/16%≈2.19倍(异常值)
净利率:从去年的约22%下降至17.2%
经营杠杆效应:收入增长未能有效摊薄固定成本
仔细阅读DeepSeek给出的解析信息,再结合企业实际情况,去进一步挖掘分析业务数据。例如,原材料成本是否同比大幅上涨?是哪些原材料成本上涨?期间费用特别是销售费用出现了什么样的变化?是否存在异常项目?等等。
例如,仔细阅读该公司财报,发现营业性现金流为负的3.02亿元,比上年同比下降164.39%,这样的数据反映了什么问题?
继续输入下面的提示词:
经阅读该公司财报,也发现了营业性现金流为负的3.02亿元,比上年同比下降164.39%。请结合这个指标,并结合前面提到的几个财务数据,进行综合解读
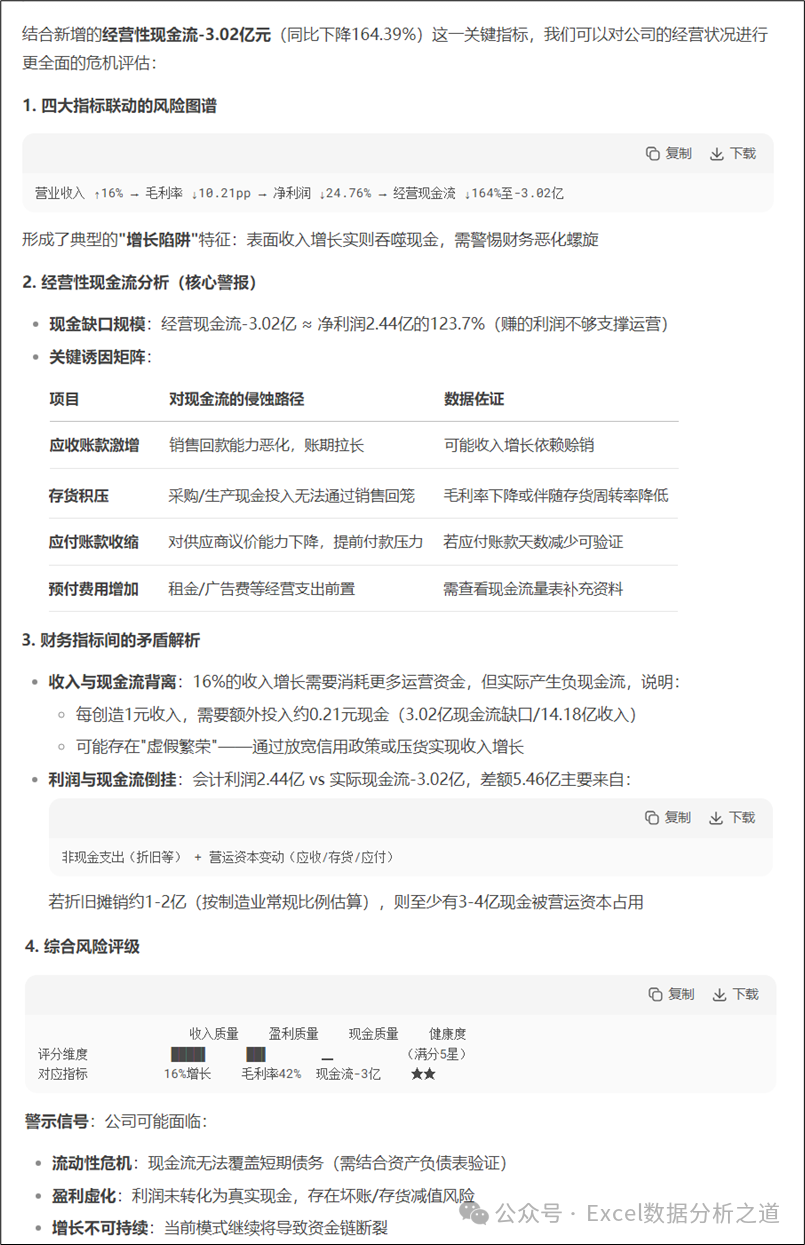
DeepSeek结合新增的经营性现金流-3.02亿元(同比下降164.39%)这一关键指标,对公司的经营状况进行更全面的危机评估。
1. 四大指标联动的风险图谱
营业收入同比增长16%,但毛利率同比下降10.21个百分点,净利润同比下降24.76%,经营现金流同比下降164%至-3.02亿,形成了典型的“增长陷阱”特征:表面收入增长实则吞噬现金,需警惕财务恶化螺旋。
2. 经营性现金流分析(核心警报)
现金缺口规模:经营现金流-3.02亿,净利润2.44亿,赚的利润不够支撑运营,关键诱因矩阵如下:
3. 财务指标间的矛盾解析
(1)收入与现金流背离
16%的收入增长需要消耗更多运营资金,但实际产生负现金流,说明:
每创造1元收入,需要额外投入约0.21元现金(3.02亿现金流缺口/14.18亿收入)。
可能存在“虚假繁荣”——通过放宽信用政策或压货实现收入增长。
(2)利润与现金流倒挂
会计利润2.44亿 vs 实际现金流-3.02亿,差额5.46亿主要来自:
非现金支出(折旧等) + 营运资本变动(应收/存货/应付)。
若折旧摊销约1-2亿(按制造业常规比例估算),则至少有3-4亿现
金被营运资本占用。
4. 综合风险评级
综合来看,公司可能面临一下风险:
流动性危机:现金流无法覆盖短期债务(需结合资产负债表验证)。
盈利虚化:利润未转化为真实现金,存在坏账/存货减值风险。
增长不可持续:当前模式继续将导致资金链断裂。
上述报告文字,还可以继续深入研究分析下去。例如,继续输入下面的提示词,看看DeepSeek会给我们带来什么分析结果。
根据以上提供的信息,请继续分析营业总收入、总利润和净利润三个数字,以大致了解企业的经营情况。
丰富实战案例,98集共323分钟详细教学视频,还赠送30个函数学习包:75个分析图表模版、7本电子书PDF,破天富贵降临!
扫描图片右下角二维码,京东优惠价购买

