
今日DxOMark更行了谷歌Pixel 5的后置相机测评报告。

如上图所见,谷歌 Pixel 5 在DxOMark后置相机榜单排名第 15 ,综合成绩 120 分,也是目前 DxO 榜单上最强双摄。

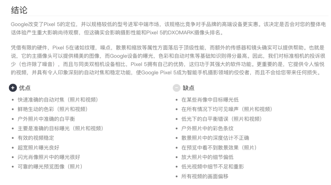
具体拍照单项 129 分,变焦单项 49 分,录像单项 107 分。
DxOMark给出的评语是谷歌 Pixel 5 标准广角摄像头可在户外拍出良好的曝光度和色彩,细节和纹理也不错,但主要弱点在于,几乎所有图像都会出现噪点;测标曝光大致准确,但是人像通常曝光不足,动态范围虽不错,但逆光集体照场景中,Pixel 5测标曝光度仍然很低,但Pixel 5在色彩测试中取得了很好的成绩,不过在低光条件下仍有改善空间。

作为补充,谷歌Pixel 5发布于10月1日,其采用6.0英寸FHD+分辨率的左上角单挖孔OLED直屏,90Hz屏幕刷新率,后置指纹,机身仅重151g,搭载高通骁龙765G处理器支持双模5G,4000mAh+18W充电,支持支持无线充电和反向充电,8+128GB售价699美元(折合人民币约4745元)。

相机部分,谷歌Pixel 5前置8MP,后置浴霸双摄1220万+1600万,主摄传感器是熟悉的祖传IMX363,能打磨到如此地步也是跪了。
虽然谷歌双摄表现很强悍
但还是要说一句
随着现在各家手机摄像头都越来越多
主摄+超广角+长焦三摄组合基本上成主流
不知道明年谷歌是否会变成三摄






