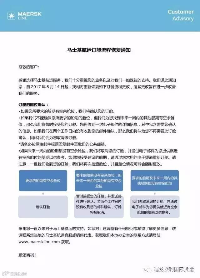
马士基航运订舱流程恢复通知
>
0
0
马士基航运订舱流程恢复通知
瑞龙保利国际货运2017-08-17
2
导读:马士基航运订舱流程恢复通知
【声明】内容源于网络
0
0
瑞龙保利国际货运
瑞龙保利国际货运代理(天津)有限公司,拥有多年行业操作经验,遍布全球的物流网络,为广大客户提供最优质、方便、快捷的服务。请关注我们每天为您提供的行业政策、物流资讯及优势服务推广。
内容 194
粉丝 0
总阅读24
粉丝0
内容194

