

这几天
不少人都在朋友圈
晒自己的支付宝账单和年度关键词
但是
很多人没有发现
你可能不知不觉又签了一个
“服务协议”
据中国消费者报官方微信,岳成律师事务所合伙人岳屾山在微博上曝出一段话:

从图中可以看出,选项已经默认勾选,选项名称为:我同意《芝麻服务协议》。
据岳屾山介绍,这个账单的查看和《芝麻服务协议》没有关联性,所以不管是否选择同意,你依然能够看到年度账单。
但如果你没注意到,就会直接同意这个协议,你的信息就会被收集,包括在第三方保存的信息。
怎么样小伙伴们,有没有感觉到深深的“套路”?不管你的年度关键词是才华、是潮,是远方,还是温暖、小确幸,你都很难幸免!

岳屾山律师说,根据《消费者权益保护法》,消费者有选择权,而不是商家替消费者选择。还那么小的字,稍不留神就漏掉了。
显然,这个“坑”很多人并不知道,你也许会好奇地又打开支付宝账单看一遍协议,对不起,你再次刷的时候,是看不见这个协议的。
我们来看一下,如果选择了同意或默认“被同意”《芝麻服务协议》,该协议都有哪几个要点?(就像协议里写的:您需要特别关注和充分理解黑体字的内容)
1、你使用服务就等于接受协议

2、根据协议,他们可以直接向第三方提供您的相关信息。

3、根据协议,可以将您的全部信息进行分析并推送给合作机构,还有,有权不支持您撤销第三方的信息查询授权

4、哪怕是服务终止后,他们仍可继续保留你的信息和数据

5、当然,他们是免责的。当提供给第三方信息产生不良后果时,也是一样不用担责

6、不用找你反复确认,产生的风险,也由你自己担着

小伙伴们已经开始不淡定了……

岳屾山在微博中说,根据《网络交易管理办法》的规定,经营者应当采用显著的方式提请消费者注意与消费者有重大利害关系的条款。同时对于信息收集,该规定要求经营者需要明示收集、使用信息的目的、方式和范围,并经被收集者同意。
而“芝麻”这个根本不给你了解条款的机会,直接让你默认同意,稍不注意就进坑了。
3日晚间,有网友反映,支付宝已取消了默认勾选。我们亲测后发现,3日22时许,默认勾选确实取消了,但选项名称变为:同意《在年账单中查询并展示你的信用信息》。

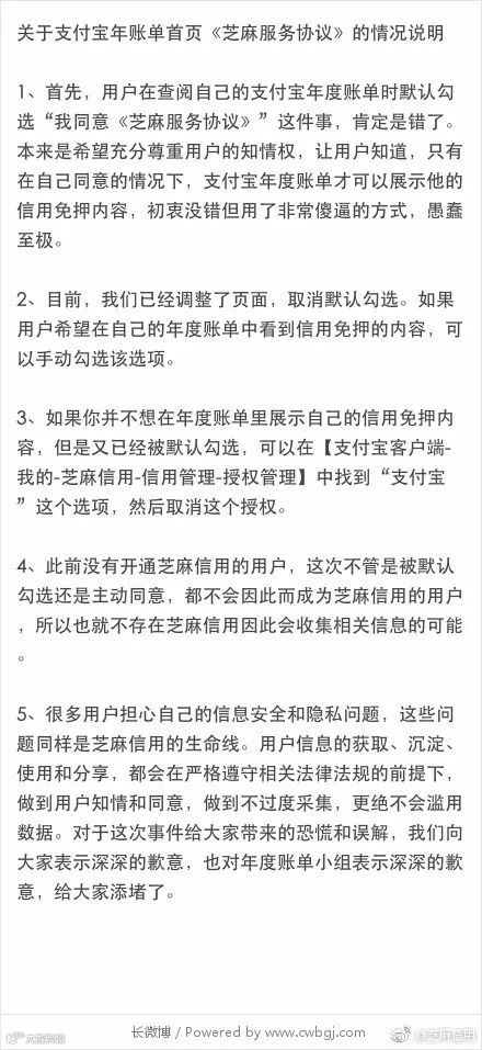
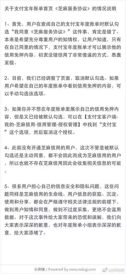
最新:官方深夜致歉 称“愚蠢至极”
3日深夜,芝麻信用官方微博发布“关于查看支付宝年账单时被同意《芝麻服务协议》的情况说明”,称“这件事,肯定是错了”,并表示“深深的歉意”。

随后,支付宝和蚂蚁金服相继转发,称“一起承担”。

最后还是要提醒一句:年初了,不仅仅是支付宝账单,市面上还有各种购物APP的账单,在选择“晒单”的时候,你一定要留心!
来源:中国消费者报
-THE END-
澳洲商品太贵
生活索然无味
选择pandaE邮非常对
世间太多纷扰
让时间停留一秒
快来投入panda的怀抱


