搜索
首页
大数快讯
大数活动
服务超市
文章专题
出海平台
流量密码
出海蓝图
产业赛道
物流仓储
跨境支付
选品策略
实操手册
报告
跨企查
百科
导航
知识体系
工具箱
更多
找货源
跨境招聘
DeepSeek
首页
>
各国签证收紧、入境限制管控国家及航空停飞清单
>
0
0
各国签证收紧、入境限制管控国家及航空停飞清单
PandaEU国际快递集运转运
2020-02-03
1
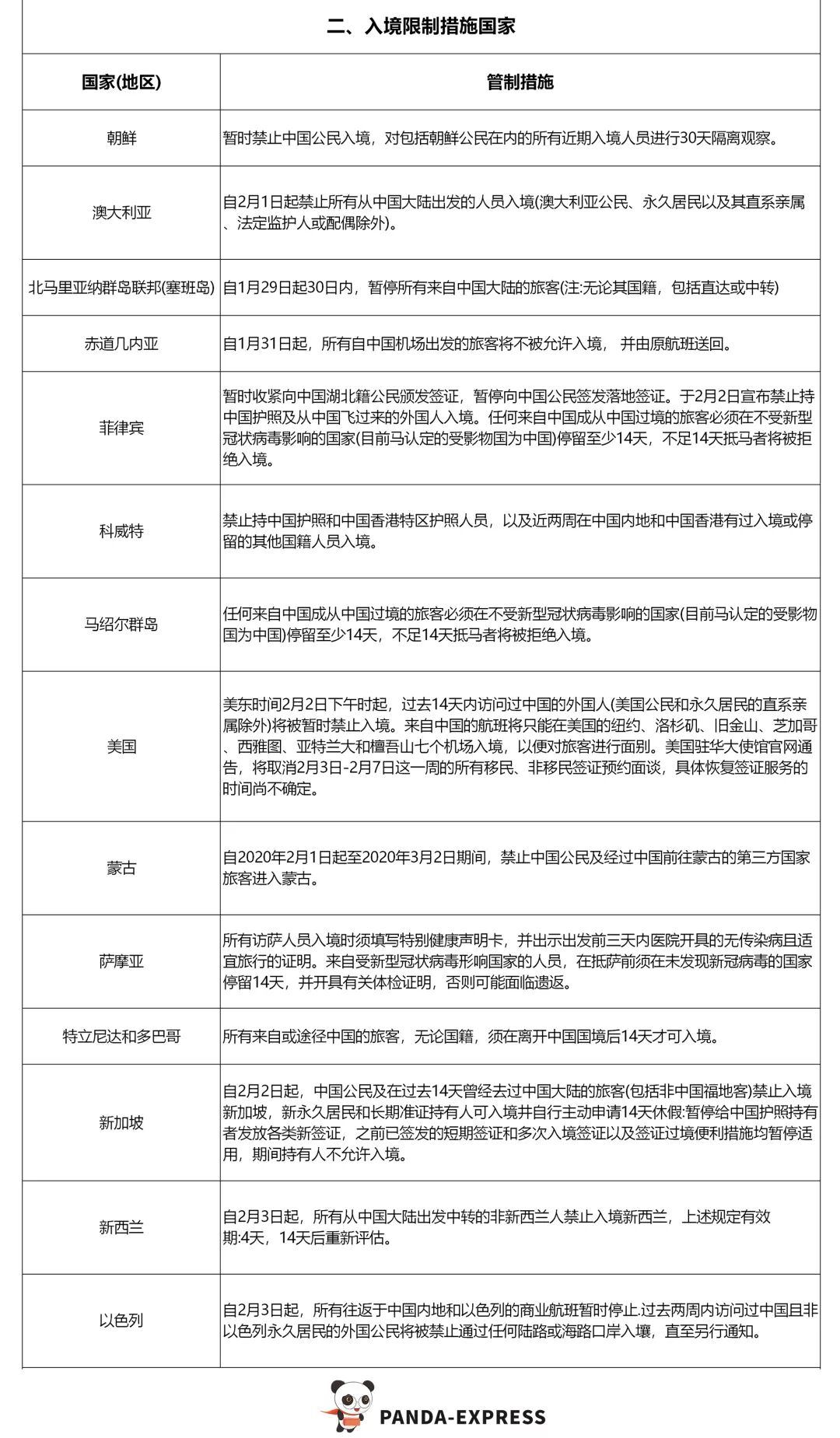
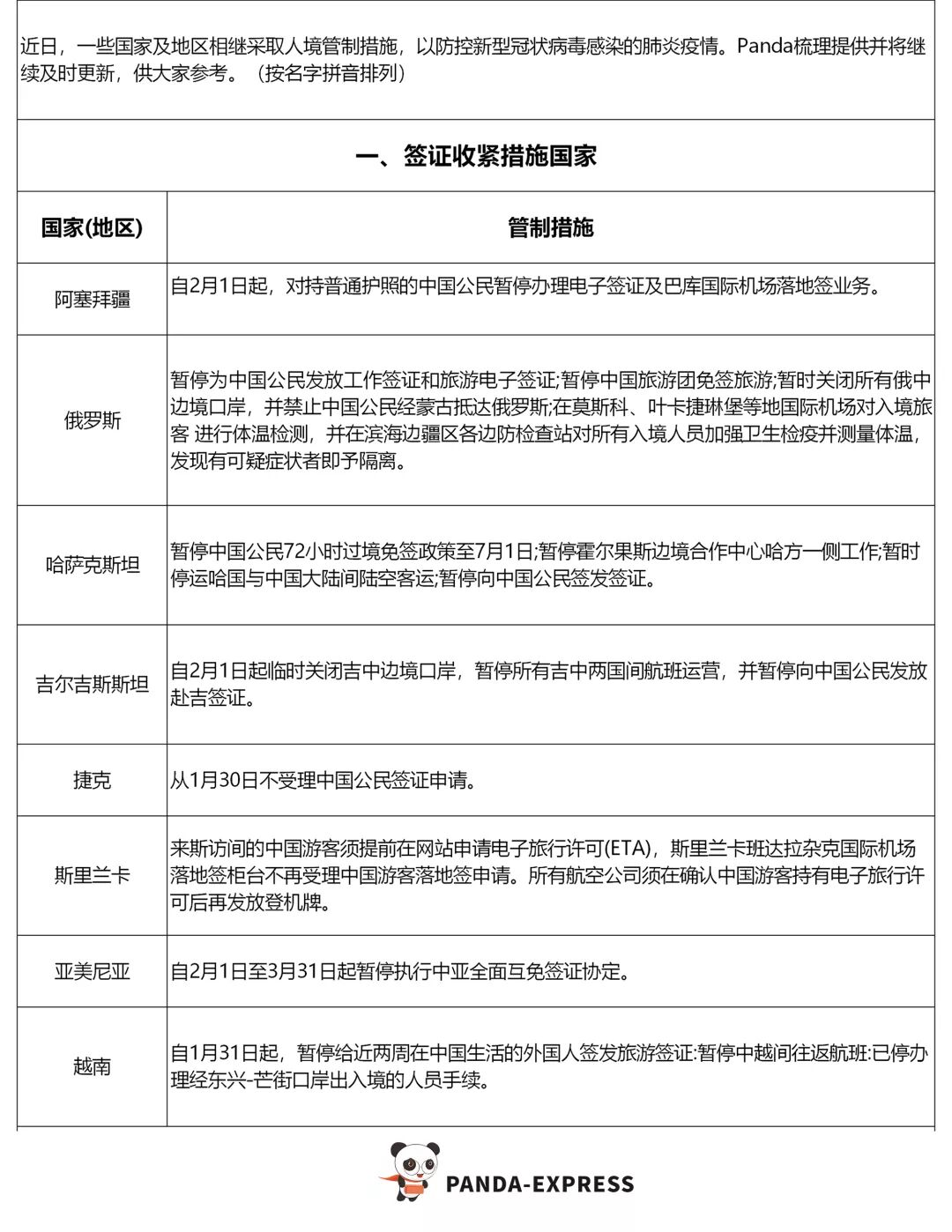
导读:共70个国家政策变化,快看看你有受影响吗?
点击图片即可查看
航班情况
因近期无法返回的小伙伴
可以按需扫码进群共享消息
新西兰⬇️
澳洲⬇️
美国⬇️
【声明】内容源于网络
0
0
PandaEU国际快递集运转运
为海外华人华侨及留学生提供专业的转运服务。每天定时分享海内外新奇好玩的东西,带你一起看世界。
内容
1908
粉丝
0
立即咨询
关注
PandaEU国际快递集运转运
为海外华人华侨及留学生提供专业的转运服务。每天定时分享海内外新奇好玩的东西,带你一起看世界。
总阅读
431
粉丝
0
内容
1.9k
立即咨询
关注