点击上方“大数据分析与运营知识星球”关注公众号,每天为你分享数据分析和运营干货内容,添加个人微信“Licently”,和更多小伙伴交流数据分析资料、岗位和面经!


“ 最通俗易懂地介绍机器学习分类算法的原理、算法步骤、算法使用场景和优缺点、搞懂分类算法,一篇文章就够啦~”

在数据分析的过程中,有时候需要借助机器学习的模型对数据进行建模,比如做用户行为识别(分类)、用户分层(聚类)、用户关联行为挖掘(关联规则)和推荐算法等,但是这些对于非科班出身的数据分析师而言,无疑是个让人头秃的坎。
所以今天就和大家分享一下本人在学习《机器学习实战》过程中的读书笔记,抛开复杂晦涩的理论和公式,尽量以大白话的方式把算法的原理、算法的过程、算法的使用场景和优缺点讲清楚,算法的关键部分也用Python复现,不太严谨的地方大家轻喷,只求能给需要的小伙伴一些参考。
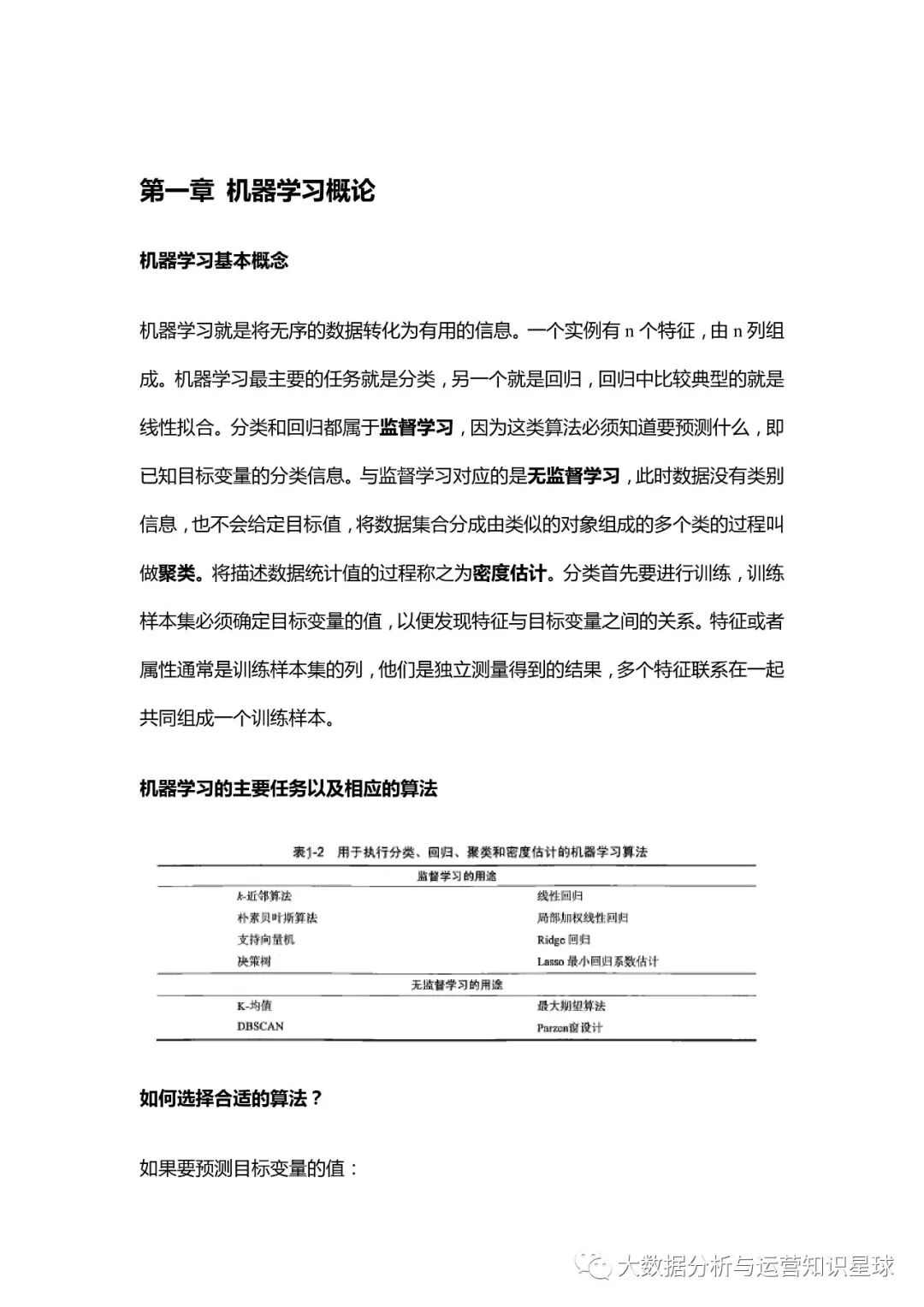
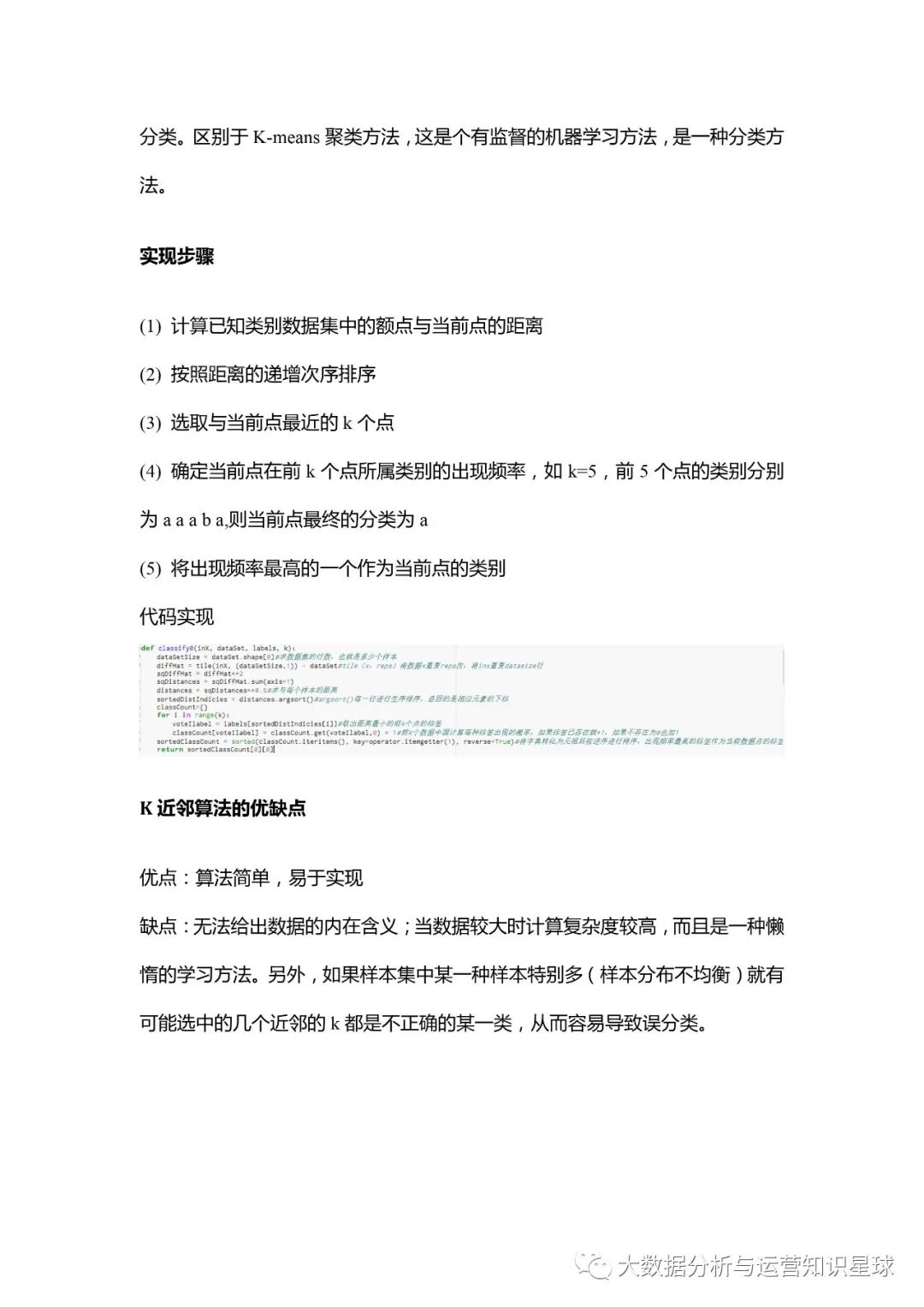
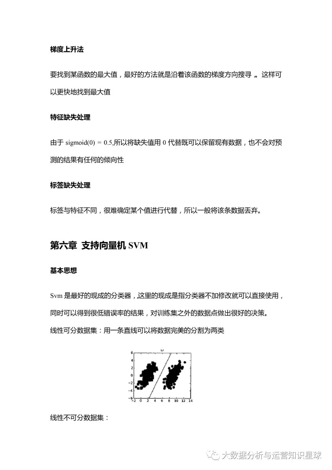
机器学习几大类算法,包括分类、聚类、关联规则和推荐算法等,本文主要讲述分类算法中常用的一些,比如KNN、决策树、贝叶斯、逻辑回归、SVM、还有一些bagging&boosting的算法,如果需要读书笔记原文的可以联系我哦~

























关注公众号【数据分析星球】,持续更新数据分析思维和工具干货内容,公众号后台对话框回复关键词“数据分析”,更有史上最全数据分析资料包免费领取。添加个人微信“Licently”,和更多小伙伴交流数据分析资料、岗位和面经!


