大数跨境
0
0

干货 :超详细的AI 专家路线图!

干货 :超详细的AI 专家路线图! 跨境电商数据分析小九哥
2022-05-30
2
 

本文约1800,建议阅读6分钟

本文将提供一组思路清晰、简单易懂的人工智能专家路线图。


这个学习路线图几乎涵盖了人工智能领域的所有内容,点点鼠标,就能链接所需知识。

想从事人工智能领域的研究,盲目地在网上购买了一本又一本的参考资料,学习视频刷了一遍又一遍…… 反过头来看,这些方法可能作用并不是很大,却消耗了大量的时间和金钱。

这时,一种提纲式的学习途径就显得尤为重要了。如果你想成为数据科学家、机器学习或者 AI 专家,而又苦于找不到合适的学习方法,本文将提供一组思路清晰、简单易懂的人工智能专家路线图。

这是一家德国软件公司 AMAI GmbH 近期发布的 GitHub 项目——AI 专家路线图(AI-Expert-Roadmap)。该路线图几乎涵盖了 AI 领域所有的知识点,并且每个知识点都有详细的文档。有了这个路线图的指导,或许能帮助你快速入门乃至成为 AI 领域的佼佼者。该项目上线短短几天,已经收获了 2.1k 星。


项目地址:https://github.com/AMAI-GmbH/AI-Expert-Roadmap

超详细的AI 专家路线图

对学习者非常友好的是,这份 AI 专家路线图是一个互动版本。每个子模块所列内容都可以链接到指定网站,学习者可以找到词条的维基百科或其他来源的释义和拓展内容。此外,如果有新的研究出现时,该路线图会随时更新。

该路线图旨在给学习者提供关于人工智能的整体概念,并在学习感到困惑时给予指导,而没有鼓励学习者一味地选择最先进、最热门的技术。这是因为在科研中,每个人都需要了解哪种工具最适合自己。换言之,最先进、最热门的技术不一定是最适合的。

就这份 AI 专家路线图而言,开发者列出了任何学习路径所必不可少的一些要素,如论文和代码、版本控制、语义化版本控制和更新日志。但就具体选择上,开发者认为在学习 AI 时不应直接过渡到当前热门的技术——深度学习,而应步步为营,并提供了 3 条可供选择的学习路径:数据科学家→机器学习→深度学习…;数据科学家→数据工程师…;大数据工程师→…


循序渐进才是「王道」。

AI 专家路线图概览

这部分内容简要总结了 AI 专家路线图,并从以下几个方面着手讲解:数据科学家、机器学习、深度学习、数据工程师以及大数据工程师。这 5 部分内容都有详细的学习路线图,点击图表任意模块,都会链接到对应的内容。

一、数据科学家路线图

在数据科学家路线图中,我们可以了解到进行 AI 研究所需要的基础:矩阵和线性代数、数据库、表格数据、数据格式(JSON、XML、CSV)、正则表达式等等。

在统计学方面,该路线图涵盖了概率论、概率分布、估计、假设检验、置信区间、大数定律、蒙特卡罗方法等等。

在 Python 编程方面,该路线图展示了 Python 基础、比较重要的 Python 库以及所需运行环境等。

在数据来源方面,学习者点击「Awesome Public Datasets」图标,就可以链接到整理好的公共数据集等。接着过渡到可视化和探索性数据分析 / 转换 / 整理相关内容,最后进入到机器学习和数据工程师两个不同的方向。


二、机器学习路线图

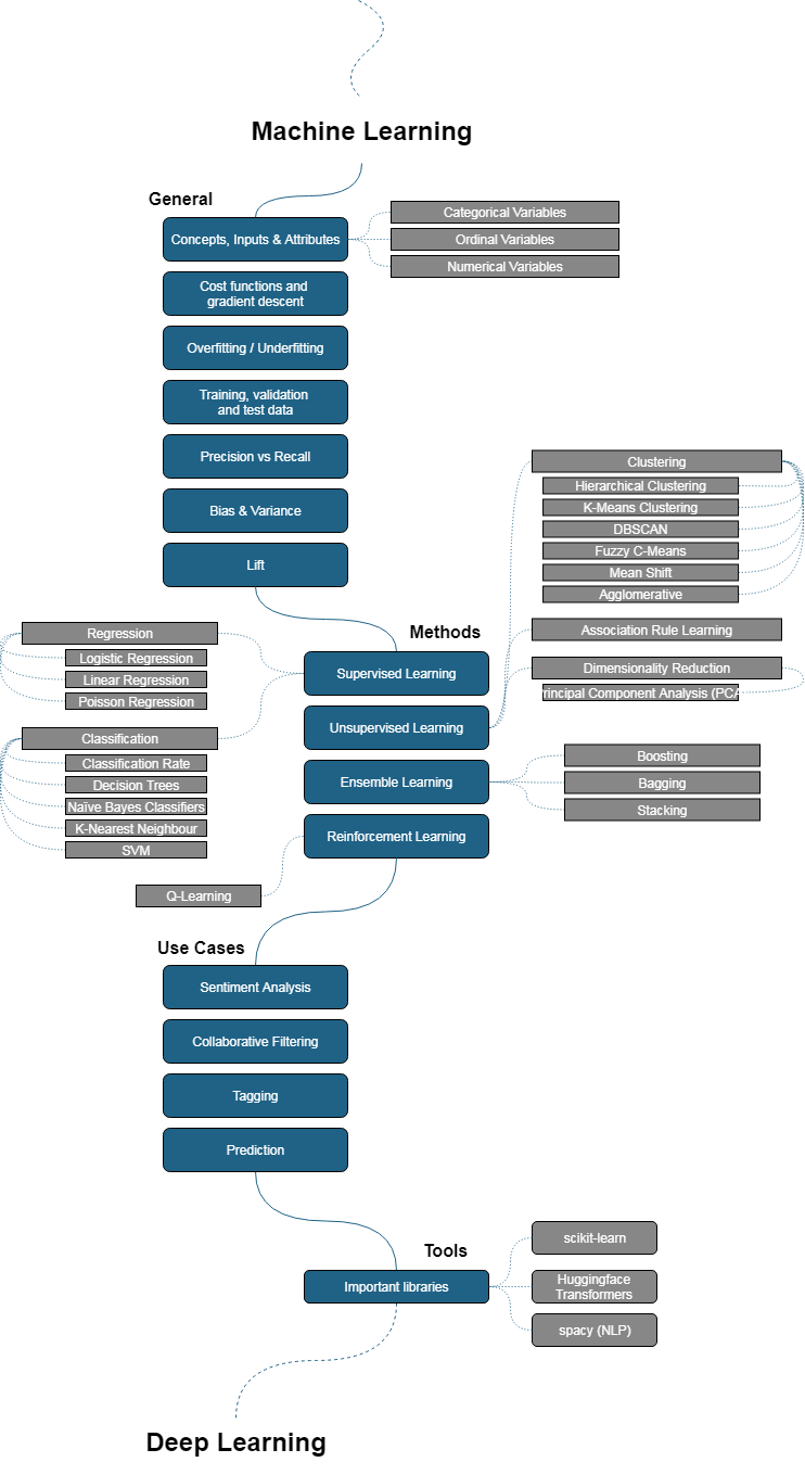
机器学习路线图主要分为 4 大部分:基础概念、算法、用例以及所用工具。其中基础概念部分主要包括机器学习中常用的概念、梯度下降、训练集、测试集、验证集等基础概念;算法部分列举了 4 类算法:监督学习、无监督学习、集成学习和强化学习;用例部分列举了情感分析、协同过滤、标注和预测;所用工具部分则介绍了 scikit-learn、spacy 等工具。每部分内容都有对应的详细文档。


三、深度学习路线图

机器学习之后进入到了深度学习,这是第 1 条可选择学习路径的最后部分。深度学习路线图由 4 大部分组成:论文、神经网络、网络架构以及所用工具。论文部分提供了深度学习论文阅读路线图以及 SOTA 论文;神经网络部分提供了一篇详细介绍如何理解神经网络的博客文章;网络架构部分包括感知器、自动编码器、CNN、RNN;所用工具部分主要介绍了 TensorFlow 、PyTorch 等。最后给出建议:保持探索、与时俱进。


四、数据工程师路线图

在数据科学家路线图之后可以直接进入到数据工程师路线图,这是第 2 条可选择的学习路径。该路线图主要介绍了数据格式、数据发现、数据集成、数据融合、数据调研、数据湖和数据仓库以及如何使用 ETL 等多方面内容。


五、大数据工程师路线图

大数据工程师路线图是第 3 条可选择的学习路径,主要分为 3 部分内容:大数据架构、遵循的原则以及所用工具。大数据架构部分主要讲述了大数据分析架构模式和最佳实践;遵循的原则包括数据库管理系统中的数据复制,以及 Hadoop 中 NameNode 和 DataNode 的区别等;所用工具则介绍了 Hadoop、Spark 等。


参考链接:https://i.am.ai/roadmap/#data-science-roadmap

「完」

转自:机器之心 公众号;
版权声明:本号内容部分来自互联网,转载请注明原文链接和作者,如有侵权或出处有误请和我们联系。

更多相关知识请回复:“ 月光宝盒 ”;
数据分析(ID : ecshujufenxi )互联网科技与数据圈自己的微信,也是WeMedia自媒体联盟成员之一,WeMedia联盟覆盖5000万人群。
【声明】内容源于网络
0
0
跨境电商数据分析小九哥
各类跨境出海行业相关资讯
内容 919
粉丝 0
跨境电商数据分析小九哥 各类跨境出海行业相关资讯
总阅读1
粉丝0
内容919