我们常说,不能度量,就无法增长。数据分析对于企业商业价值的提升有着至关重要的作用,在职场中我们需要掌握一套系统的、科学的、符合商业规律的数据分析知识,来应对日常工作中的需求。
数据分析是通过收集、处理和分析数据,得出有价值的信息用于指导工作的过程。它有助于了解业务进展和变化,定位问题,指引工作方向,衡量工作成效。
数据分析对企业的发展越来越重要,超过90%的企业正在应用或将要应用数据。同时,数据分析作为分析、解决问题的有效手段,在运营、产品、市场、HR、咨询、投资等各类岗位中,都将成为职场人必备的核心能力。
对职场新人来说,有数据分析能力的加持,能帮你更快就业,拿到高工资;领域专家可以深度研究专业领域,快速建立行业权威;数据是任何决策的依据,对于中小管理者,掌握精准的数据可以保证企业/项目效益;数据对高层领导的决策影响更大,他们依据数据进行商业洞察,快速找准风口。
数据分析对很多行业和岗位也是必备能力,比如互联网行业用于日常用户行为分析、流量指标分析、广告投放分析、员工能力评价等;电商/零售日常用于销量监控、产品选择、店铺扩张、促销活动;人力/财务常用于指标搭建、提高效率、业务本质、业务决策;广告/市场进行广告效果检测、媒体投放建议、实时成本控制、社会化聆听等。
数据分析的价值,就是我们普通职场人变得不普通的一项重要能力,所以人人都应具备数据分析能力。
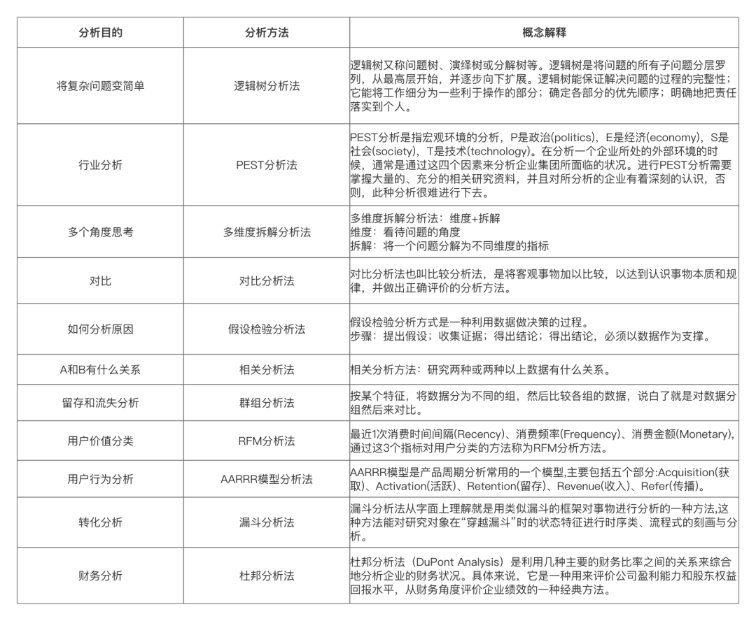
具备数据分析思路,首先需要掌握常用的分析方法。了解了常用的这些方法,数据分析思路自然就有了。
常用的数据分析方法有哪些?根据业务场景中分析目的的不同,会对应不同的分析方法。
如果以上常用的分析方法不能满足你 ,下面做了比较全面的数据模型补充。
1)纯理论,和数据无关。比如SWOT、PEST等,这种模型严格意义上来说是一种思考方法,帮助你进行数据分析;
2)基于指标计算的模型。比如漏斗法、AARRR、矩阵模型、杜邦分析法等,这种是应用在数据分析业务中最多的,和公司的KPI直接挂钩,常用于公司的经营分析,做数据体系等;
3)基于算法的模型。算法模型有简单的如时间序列等,还有机器学习,回归、聚类等。
图中整理的35个必学的数据分析模型,包含了前两种模型,即纯理论的模型和基于指标计算的模型,为大家同时提供了思考方法和分析方法。
掌握了常用的数据分析方法和模型,在具体进行数据分析过程中,具备专业的分析知识和工具,才能实现数据分析的目的。
点击查看高清模板原图
这张2023年最新版的数据分析全景图,从数据分析方法论、业务指标体系、数据分析模型、数据分析方法和数据分析工具5个方面详细介绍了数据分析,全面又专业,帮助大家对数据分析有一个初步的全面认知。
在数据分析的实际操作中,还要了解和掌握一些数据分析的基础知识,这张图从统计学储备、分析语言和工具、算法原理3个方面进行了整理,对于没有统计学、技术等专业知识的新手来说,入门即是珠穆朗玛,容易被劝退,稳住!
什么是数据挖掘?数据挖掘是从大量的、不完全的、有噪声的、模糊的、随机的数据中提取隐含在其中的、人们事先不知道的,但又是潜在有用的信息和知识的过程。
数据挖掘的重点在寻找未知的模式和规律,比较有名的案例之一是“啤酒和尿布的故事”。
在美国有婴儿的家庭,年轻的父亲去超市买尿布,往往会顺便为自己购买啤酒,这样就出现了啤酒与尿布这两件看上去不相干的商品经常会出现在同一个购物篮的现象。超市发现了这一现象后,在卖场尝试将啤酒与尿布摆放在相同的区域,让年轻的父亲可以快速找到这两件商品,完成购物。
这个故事因为有数据挖掘的结果支持,才获得了更多的销售收入。
Excel是我们工作中常用的一种工具,熟练运用Excel不仅可以帮助我们提供处理数据的效率,还可以让数据分析变得简单且高效,将我们从单调乏味、重复性的工作中解脱出来。
点击查看模板高清原图
Excel中最常用的数据分析就是透视表了,它是一个快速对明细数据表进行各种分类汇总的数据分析工具,基本上能满足初级和简单的数据分析需求,学习起来也并不是非常复杂,在跟领导进行汇报的时候,巧用数据透视表能让你的表达更加深入和准确。
不是所有的数据都叫指标,只有对业务具有参考价值的数据才叫指标。
数据指标很多,好的数据指标能改变商业行为,留住用户,传播口碑,使品牌最大化,从而树立品牌正面形象,创造更多营收。好的数据指标,更应该为产品业务线所在的发展阶段提供指引。

点击查看模板高清原图
常见的数据指标有3种:反映产品整体情况的综合性指标、反映用户使用行为的流程性指标和反映具体业务情况的业务性指标。不同行业关注的数据情况不同,数据获取方式也有很多种,具体有哪些方式和不同,你可以通过这张图找到答案。
分享一个谷歌案例,它从数据分析帮你实际解决的问题、数据分析是如何工作的、数据分析基本术语扫盲、通过广告系列解读被监测的数据、监测链接的应用场景等23个方面进行了整理,案例结合前文的干货,相信读完此文你对数据分析会有更深刻的理解。
一个有能力的职场人,无论是活动策划、产品增长,还是对产品优化的决策,不仅要重视全面的专业技能和方法,更要具备用数据思维分析整体业务的能力。
也许你以前从未注意对自己数据能力的培养,那么从现在开始多接触、多了解公司业务,多实践、多分析,相信在越来越多的成就感来袭时,你会体验到数据的魅力。
版权声明:本号内容部分来自互联网,转载请注明原文链接和作者,如有侵权或出处有误请和我们联系。
数据分析(ID : ecshujufenxi )互联网科技与数据圈自己的微信,也是WeMedia自媒体联盟成员之一,WeMedia联盟覆盖5000万人群。