本文约8000字,建议阅读10分钟 本文对目前较为常见的人工智能库进行简要全面的介绍。
为了大家能够对人工智能常用的 Python 库有一个初步的了解,以选择能够满足自己需求的库进行学习,对目前较为常见的人工智能库进行简要全面的介绍。
1、Numpy
import numpy as npimport mathimport randomimport timestart = time.time()for i in range(10):list_1 = list(range(1,10000))for j in range(len(list_1)):list_1[j] = math.sin(list_1[j])print("使用纯Python用时{}s".format(time.time()-start))start = time.time()for i in range(10):list_1 = np.array(np.arange(1,10000))list_1 = np.sin(list_1)print("使用Numpy用时{}s".format(time.time()-start))
使用纯Python用时0.017444372177124023s使用Numpy用时0.001619577407836914s
2、OpenCV
import numpy as npimport cv2 as cvfrom matplotlib import pyplot as pltimg = cv.imread('h89817032p0.png')kernel = np.ones((5,5),np.float32)/25dst = cv.filter2D(img,-1,kernel)blur_1 = cv.GaussianBlur(img,(5,5),0)blur_2 = cv.bilateralFilter(img,9,75,75)plt.figure(figsize=(10,10))plt.subplot(221),plt.imshow(img[:,:,::-1]),plt.title('Original')plt.xticks([]), plt.yticks([])plt.subplot(222),plt.imshow(dst[:,:,::-1]),plt.title('Averaging')plt.xticks([]), plt.yticks([])plt.subplot(223),plt.imshow(blur_1[:,:,::-1]),plt.title('Gaussian')plt.xticks([]), plt.yticks([])plt.subplot(224),plt.imshow(blur_1[:,:,::-1]),plt.title('Bilateral')plt.xticks([]), plt.yticks([])plt.show()
3、Scikit-image
from skimage import data, color, iofrom skimage.transform import rescale, resize, downscale_local_meanimage = color.rgb2gray(io.imread('h89817032p0.png'))image_rescaled = rescale(image, 0.25, anti_aliasing=False)image_resized = resize(image, (image.shape[0] // 4, image.shape[1] // 4),anti_aliasing=True)image_downscaled = downscale_local_mean(image, (4, 3))plt.figure(figsize=(20,20))plt.subplot(221),plt.imshow(image, cmap='gray'),plt.title('Original')plt.xticks([]), plt.yticks([])plt.subplot(222),plt.imshow(image_rescaled, cmap='gray'),plt.title('Rescaled')plt.xticks([]), plt.yticks([])plt.subplot(223),plt.imshow(image_resized, cmap='gray'),plt.title('Resized')plt.xticks([]), plt.yticks([])plt.subplot(224),plt.imshow(image_downscaled, cmap='gray'),plt.title('Downscaled')plt.xticks([]), plt.yticks([])plt.show()
4、PIL
5、Pillow
from PIL import Image, ImageDraw, ImageFont, ImageFilterimport random# 随机字母:def rndChar():return chr(random.randint(65, 90))# 随机颜色1:def rndColor():return (random.randint(64, 255), random.randint(64, 255), random.randint(64, 255))# 随机颜色2:def rndColor2():return (random.randint(32, 127), random.randint(32, 127), random.randint(32, 127))# 240 x 60:width = 60 * 6height = 60 * 6image = Image.new('RGB', (width, height), (255, 255, 255))# 创建Font对象:font = ImageFont.truetype('/usr/share/fonts/wps-office/simhei.ttf', 60)# 创建Draw对象:draw = ImageDraw.Draw(image)# 填充每个像素:for x in range(width):for y in range(height):draw.point((x, y), fill=rndColor())# 输出文字:for t in range(6):draw.text((60 * t + 10, 150), rndChar(), font=font, fill=rndColor2())# 模糊:image = image.filter(ImageFilter.BLUR)image.save('code.jpg', 'jpeg')
6、SimpleCV
from SimpleCV import Image, Color, Display# load an image from imgurimg = Image('http://i.imgur.com/lfAeZ4n.png')# use a keypoint detector to find areas of interestfeats = img.findKeypoints()# draw the list of keypointsfeats.draw(color=Color.RED)# show the resulting image.img.show()# apply the stuff we found to the image.output = img.applyLayers()# save the results.output.save('juniperfeats.png')
SyntaxError: Missing parentheses in call to 'print'. Did you mean print('unit test')?
7、Mahotas
import numpy as npimport mahotasimport mahotas.demosfrom mahotas.thresholding import soft_thresholdfrom matplotlib import pyplot as pltfrom os import pathf = mahotas.demos.load('lena', as_grey=True)f = f[128:,128:]plt.gray()# Show the data:print("Fraction of zeros in original image: {0}".format(np.mean(f==0)))plt.imshow(f)plt.show()
![]()
Mahotas
8、Ilastik
9、Scikit-learn
import timeimport numpy as npimport matplotlib.pyplot as pltfrom sklearn.cluster import MiniBatchKMeans, KMeansfrom sklearn.metrics.pairwise import pairwise_distances_argminfrom sklearn.datasets import make_blobs# Generate sample datanp.random.seed(0)batch_size = 45centers = [[1, 1], [-1, -1], [1, -1]]n_clusters = len(centers)X, labels_true = make_blobs(n_samples=3000, centers=centers, cluster_std=0.7)# Compute clustering with Meansk_means = KMeans(init='k-means++', n_clusters=3, n_init=10)t0 = time.time()k_means.fit(X)t_batch = time.time() - t0# Compute clustering with MiniBatchKMeansmbk = MiniBatchKMeans(init='k-means++', n_clusters=3, batch_size=batch_size,n_init=10, max_no_improvement=10, verbose=0)t0 = time.time()mbk.fit(X)t_mini_batch = time.time() - t0# Plot resultfig = plt.figure(figsize=(8, 3))fig.subplots_adjust(left=0.02, right=0.98, bottom=0.05, top=0.9)colors = ['#4EACC5', '#FF9C34', '#4E9A06']# We want to have the same colors for the same cluster from the# MiniBatchKMeans and the KMeans algorithm. Let's pair the cluster centers per# closest one.k_means_cluster_centers = k_means.cluster_centers_order = pairwise_distances_argmin(k_means.cluster_centers_,mbk.cluster_centers_)mbk_means_cluster_centers = mbk.cluster_centers_[order]k_means_labels = pairwise_distances_argmin(X, k_means_cluster_centers)mbk_means_labels = pairwise_distances_argmin(X, mbk_means_cluster_centers)# KMeansfor k, col in zip(range(n_clusters), colors):my_members = k_means_labels == kcluster_center = k_means_cluster_centers[k]plt.plot(X[my_members, 0], X[my_members, 1], 'w',markerfacecolor=col, marker='.')plt.plot(cluster_center[0], cluster_center[1], 'o', markerfacecolor=col,markeredgecolor='k', markersize=6)plt.title('KMeans')plt.xticks(())plt.yticks(())plt.show()
KMeans
10、SciPy
from scipy import specialimport matplotlib.pyplot as pltimport numpy as npdef drumhead_height(n, k, distance, angle, t):kth_zero = special.jn_zeros(n, k)[-1]return np.cos(t) * np.cos(n*angle) * special.jn(n, distance*kth_zero)theta = np.r_[0:2*np.pi:50j]radius = np.r_[0:1:50j]x = np.array([r * np.cos(theta) for r in radius])y = np.array([r * np.sin(theta) for r in radius])z = np.array([drumhead_height(1, 1, r, theta, 0.5) for r in radius])fig = plt.figure()ax = fig.add_axes(rect=(0, 0.05, 0.95, 0.95), projection='3d')ax.plot_surface(x, y, z, rstride=1, cstride=1, cmap='RdBu_r', vmin=-0.5, vmax=0.5)ax.set_xlabel('X')ax.set_ylabel('Y')ax.set_xticks(np.arange(-1, 1.1, 0.5))ax.set_yticks(np.arange(-1, 1.1, 0.5))ax.set_zlabel('Z')plt.show()
11、NLTK
import nltkfrom nltk.corpus import treebank# 首次使用需要下载nltk.download('punkt')nltk.download('averaged_perceptron_tagger')nltk.download('maxent_ne_chunker')nltk.download('words')nltk.download('treebank')sentence = """At eight o'clock on Thursday morning Arthur didn't feel very good."""# Tokenizetokens = nltk.word_tokenize(sentence)tagged = nltk.pos_tag(tokens)# Identify named entitiesentities = nltk.chunk.ne_chunk(tagged)# Display a parse treet = treebank.parsed_sents('wsj_0001.mrg')[0]t.draw()
12、spaCy
import spacytexts = ["Net income was $9.4 million compared to the prior year of $2.7 million.","Revenue exceeded twelve billion dollars, with a loss of $1b.",]nlp = spacy.load("en_core_web_sm")for doc in nlp.pipe(texts, disable=["tok2vec", "tagger", "parser", "attribute_ruler", "lemmatizer"]):# Do something with the doc hereprint([(ent.text, ent.label_) for ent in doc.ents])nlp.pipe 生成 Doc 对象,因此我们可以对它们进行迭代并访问命名实体预测:[('$9.4 million', 'MONEY'), ('the prior year', 'DATE'), ('$2.7 million', 'MONEY')][('twelve billion dollars', 'MONEY'), ('1b', 'MONEY')]
13、LibROSA
# Beat tracking exampleimport librosa# 1. Get the file path to an included audio examplefilename = librosa.example('nutcracker')# 2. Load the audio as a waveform `y`# Store the sampling rate as `sr`y, sr = librosa.load(filename)# 3. Run the default beat trackertempo, beat_frames = librosa.beat.beat_track(y=y, sr=sr)print('Estimated tempo: {:.2f} beats per minute'.format(tempo))# 4. Convert the frame indices of beat events into timestampsbeat_times = librosa.frames_to_time(beat_frames, sr=sr)
14、Pandas
import matplotlib.pyplot as pltimport pandas as pdimport numpy as npts = pd.Series(np.random.randn(1000), index=pd.date_range("1/1/2000", periods=1000))ts = ts.cumsum()df = pd.DataFrame(np.random.randn(1000, 4), index=ts.index, columns=list("ABCD"))df = df.cumsum()df.plot()plt.show()
15、Matplotlib
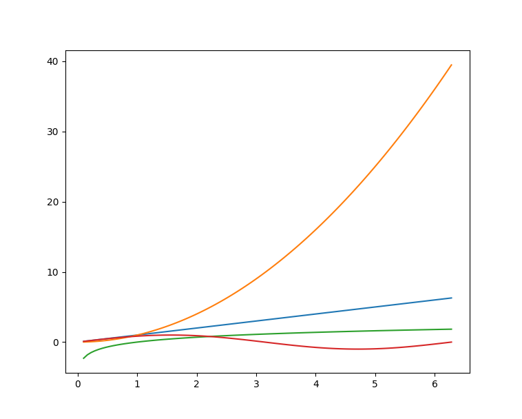
# plot_multi_curve.pyimport numpy as npimport matplotlib.pyplot as pltx = np.linspace(0.1, 2 * np.pi, 100)y_1 = xy_2 = np.square(x)y_3 = np.log(x)y_4 = np.sin(x)plt.plot(x,y_1)plt.plot(x,y_2)plt.plot(x,y_3)plt.plot(x,y_4)plt.show()
Matplotlib16、Seaborn
import seaborn as snsimport matplotlib.pyplot as pltsns.set_theme(style="ticks")df = sns.load_dataset("penguins")sns.pairplot(df, hue="species")plt.show()
17、Orange
Orange 是一个开源的数据挖掘和机器学习软件,提供了一系列的数据探索、可视化、预处理以及建模组件。Orange 拥有漂亮直观的交互式用户界面,非常适合新手进行探索性数据分析和可视化展示;同时高级用户也可以将其作为 Python 的一个编程模块进行数据操作和组件开发。使用 pip 即可安装 Orange,好评~
$ pip install orange3
$ orange-canvas
18、PyBrain
from pybrain.structure import FeedForwardNetworkn = FeedForwardNetwork()
from pybrain.structure import LinearLayer, SigmoidLayerinLayer = LinearLayer(2)hiddenLayer = SigmoidLayer(3)outLayer = LinearLayer(1)
n.addInputModule(inLayer)n.addModule(hiddenLayer)n.addOutputModule(outLayer)
from pybrain.structure import FullConnectionin_to_hidden = FullConnection(inLayer, hiddenLayer)hidden_to_out = FullConnection(hiddenLayer, outLayer)
n.addConnection(in_to_hidden)n.addConnection(hidden_to_out)
n.sortModules()
19、Milk
import numpy as npimport milkfeatures = np.random.rand(100,10)labels = np.zeros(100)features[50:] += .5labels[50:] = 1learner = milk.defaultclassifier()model = learner.train(features, labels)# Now you can use the model on new examples:example = np.random.rand(10)print(model.apply(example))example2 = np.random.rand(10)example2 += .5print(model.apply(example2))
20、TensorFlow
import tensorflow as tffrom tensorflow.keras import datasets, layers, models# 数据加载(train_images, train_labels), (test_images, test_labels) = datasets.cifar10.load_data()# 数据预处理train_images, test_images = train_images / 255.0, test_images / 255.0# 模型构建model = models.Sequential()model.add(layers.Conv2D(32, (3, 3), activation='relu', input_shape=(32, 32, 3)))model.add(layers.MaxPooling2D((2, 2)))model.add(layers.Conv2D(64, (3, 3), activation='relu'))model.add(layers.MaxPooling2D((2, 2)))model.add(layers.Conv2D(64, (3, 3), activation='relu'))model.add(layers.Flatten())model.add(layers.Dense(64, activation='relu'))model.add(layers.Dense(10))# 模型编译与训练model.compile(optimizer='adam',loss=tf.keras.losses.SparseCategoricalCrossentropy(from_logits=True),metrics=['accuracy'])history = model.fit(train_images, train_labels, epochs=10,validation_data=(test_images, test_labels))
21、PyTorch
# 导入库import torchfrom torch import nnfrom torch.utils.data import DataLoaderfrom torchvision import datasetsfrom torchvision.transforms import ToTensor, Lambda, Composeimport matplotlib.pyplot as plt# 模型构建device = "cuda" if torch.cuda.is_available() else "cpu"print("Using {} device".format(device))# Define modelclass NeuralNetwork(nn.Module):def __init__(self):super(NeuralNetwork, self).__init__()self.flatten = nn.Flatten()self.linear_relu_stack = nn.Sequential(nn.Linear(28*28, 512),nn.ReLU(),nn.Linear(512, 512),nn.ReLU(),nn.Linear(512, 10),nn.ReLU())def forward(self, x):x = self.flatten(x)logits = self.linear_relu_stack(x)return logitsmodel = NeuralNetwork().to(device)# 损失函数和优化器loss_fn = nn.CrossEntropyLoss()optimizer = torch.optim.SGD(model.parameters(), lr=1e-3)# 模型训练def train(dataloader, model, loss_fn, optimizer):size = len(dataloader.dataset)for batch, (X, y) in enumerate(dataloader):X, y = X.to(device), y.to(device)# Compute prediction errorpred = model(X)loss = loss_fn(pred, y)# Backpropagationoptimizer.zero_grad()loss.backward()optimizer.step()if batch % 100 == 0:loss, current = loss.item(), batch * len(X)print(f"loss: {loss:>7f} [{current:>5d}/{size:>5d}]")
22、Theano
import theanoimport theano.tensor as Tx = T.dvector('x')y = x ** 2J, updates = theano.scan(lambda i, y,x : T.grad(y[i], x), sequences=T.arange(y.shape[0]), non_sequences=[y,x])f = theano.function([x], J, updates=updates)f([4, 4])
23、Keras
from keras.models import Sequentialfrom keras.layers import Dense# 模型构建model = Sequential()model.add(Dense(units=64, activation='relu', input_dim=100))model.add(Dense(units=10, activation='softmax'))# 模型编译与训练model.compile(loss='categorical_crossentropy',optimizer='sgd',metrics=['accuracy'])model.fit(x_train, y_train, epochs=5, batch_size=32)
24、Caffe
25、MXNet
import mxnet as mxfrom mxnet import gluonfrom mxnet.gluon import nnfrom mxnet import autograd as agimport mxnet.ndarray as F# 数据加载mnist = mx.test_utils.get_mnist()batch_size = 100train_data = mx.io.NDArrayIter(mnist['train_data'], mnist['train_label'], batch_size, shuffle=True)val_data = mx.io.NDArrayIter(mnist['test_data'], mnist['test_label'], batch_size)# CNN模型class Net(gluon.Block):def __init__(self, **kwargs):super(Net, self).__init__(**kwargs)self.conv1 = nn.Conv2D(20, kernel_size=(5,5))self.pool1 = nn.MaxPool2D(pool_size=(2,2), strides = (2,2))self.conv2 = nn.Conv2D(50, kernel_size=(5,5))self.pool2 = nn.MaxPool2D(pool_size=(2,2), strides = (2,2))self.fc1 = nn.Dense(500)self.fc2 = nn.Dense(10)def forward(self, x):x = self.pool1(F.tanh(self.conv1(x)))x = self.pool2(F.tanh(self.conv2(x)))# 0 means copy over size from corresponding dimension.# -1 means infer size from the rest of dimensions.x = x.reshape((0, -1))x = F.tanh(self.fc1(x))x = F.tanh(self.fc2(x))return xnet = Net()# 初始化与优化器定义# set the context on GPU is available otherwise CPUctx = [mx.gpu() if mx.test_utils.list_gpus() else mx.cpu()]net.initialize(mx.init.Xavier(magnitude=2.24), ctx=ctx)trainer = gluon.Trainer(net.collect_params(), 'sgd', {'learning_rate': 0.03})# 模型训练# Use Accuracy as the evaluation metric.metric = mx.metric.Accuracy()softmax_cross_entropy_loss = gluon.loss.SoftmaxCrossEntropyLoss()for i in range(epoch):# Reset the train data iterator.train_data.reset()for batch in train_data:data = gluon.utils.split_and_load(batch.data[0], ctx_list=ctx, batch_axis=0)label = gluon.utils.split_and_load(batch.label[0], ctx_list=ctx, batch_axis=0)outputs = []# Inside training scopewith ag.record():for x, y in zip(data, label):z = net(x)# Computes softmax cross entropy loss.loss = softmax_cross_entropy_loss(z, y)# Backpropogate the error for one iteration.loss.backward()outputs.append(z)metric.update(label, outputs)trainer.step(batch.data[0].shape[0])# Gets the evaluation result.name, acc = metric.get()# Reset evaluation result to initial state.metric.reset()print('training acc at epoch %d: %s=%f'%(i, name, acc))
26、PaddlePaddle
# 导入需要的包import paddleimport numpy as npfrom paddle.nn import Conv2D, MaxPool2D, Linear## 组网import paddle.nn.functional as F# 定义 LeNet 网络结构class LeNet(paddle.nn.Layer):def __init__(self, num_classes=1):super(LeNet, self).__init__()# 创建卷积和池化层# 创建第1个卷积层self.conv1 = Conv2D(in_channels=1, out_channels=6, kernel_size=5)self.max_pool1 = MaxPool2D(kernel_size=2, stride=2)# 尺寸的逻辑:池化层未改变通道数;当前通道数为6# 创建第2个卷积层self.conv2 = Conv2D(in_channels=6, out_channels=16, kernel_size=5)self.max_pool2 = MaxPool2D(kernel_size=2, stride=2)# 创建第3个卷积层self.conv3 = Conv2D(in_channels=16, out_channels=120, kernel_size=4)# 尺寸的逻辑:输入层将数据拉平[B,C,H,W] -> [B,C*H*W]# 输入size是[28,28],经过三次卷积和两次池化之后,C*H*W等于120self.fc1 = Linear(in_features=120, out_features=64)# 创建全连接层,第一个全连接层的输出神经元个数为64, 第二个全连接层输出神经元个数为分类标签的类别数self.fc2 = Linear(in_features=64, out_features=num_classes)# 网络的前向计算过程def forward(self, x):x = self.conv1(x)# 每个卷积层使用Sigmoid激活函数,后面跟着一个2x2的池化x = F.sigmoid(x)x = self.max_pool1(x)x = F.sigmoid(x)x = self.conv2(x)x = self.max_pool2(x)x = self.conv3(x)# 尺寸的逻辑:输入层将数据拉平[B,C,H,W] -> [B,C*H*W]x = paddle.reshape(x, [x.shape[0], -1])x = self.fc1(x)x = F.sigmoid(x)x = self.fc2(x)return x
27、CNTK
NDLNetworkBuilder=[run=ndlLRndlLR=[# sample and label dimensionsSDim=$dimension$LDim=1features=Input(SDim, 1)labels=Input(LDim, 1)# parameters to learnB0 = Parameter(4)W0 = Parameter(4, SDim)B = Parameter(LDim)W = Parameter(LDim, 4)# operationst0 = Times(W0, features)z0 = Plus(t0, B0)s0 = Sigmoid(z0)t = Times(W, s0)z = Plus(t, B)s = Sigmoid(z)LR = Logistic(labels, s)EP = SquareError(labels, s)# root nodesFeatureNodes=(features)LabelNodes=(labels)CriteriaNodes=(LR)EvalNodes=(EP)OutputNodes=(s,t,z,s0,W0)]
转自:数据STUDIO 等;


