来源:公众号“管理世界杂志”
《管理世界》关于2022年优秀论文评选结果的公告
2022年,《管理世界》编辑出版12期,刊发文章181篇。经栏目编辑推荐、编辑部初筛,选出75篇文章,送50位专家进行投票评审。本着客观公正的原则,综合创新性、学术水平、影响力等方面因素,《管理世界》最终评选出2022年“十佳”优秀论文10篇、优秀论文25篇。现予公告,名单附后。
需要说明的是,为了使更多的作者尤其是年轻学者有机会展示论文成果,《管理世界》编辑部商定,已连续两年以第一作者获评《管理世界》年度优秀论文(含“十佳”优秀论文)的作者,其作为第一作者的论文不再参加后续两年《管理世界》年度优秀论文评选活动。
《管理世界》2022年“十佳”优秀论文
(排名不分先后)
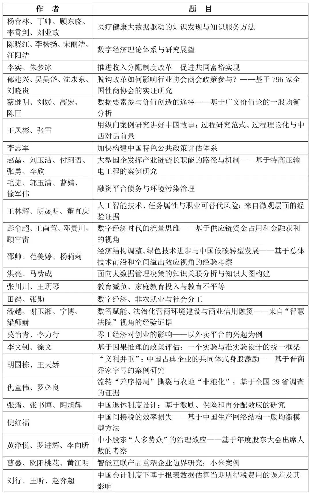
《管理世界》2022年优秀论文
(排名不分先后)

