随着信息披露等数据越发丰富易得,非结构化、高频、多源、多模态数据已经成为经管实证数据的趋势,为经济学、管理学等研究提供了新的研究视角,给实证研究增添了无限想象力。中文顶刊《经济研究》利用上市公司年报、年报电话会议、IPO审核意见文本、并购重组报告书等进行了一些创新性的研究,值得收藏学习:
- 程新生, 武琼, 修浩鑫,等. 企业研发投入波动与信息披露:投资者创新包容视角[J]. 经济研究, 2022, 57(6):18.
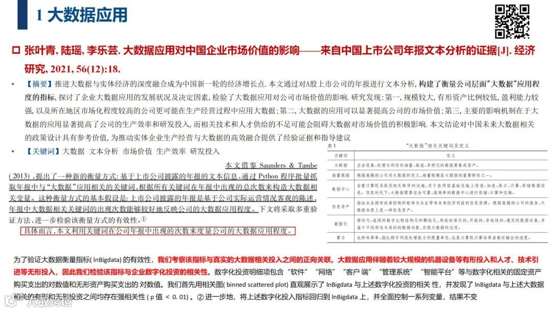
- 张叶青, 陆瑶, 李乐芸. 大数据应用对中国企业市场价值的影响——来自中国上市公司年报文本分析的证据[J]. 经济研究, 2021, 56(12):18.
- 林建浩, 陈良源, 罗子豪,等. 央行沟通有助于改善宏观经济预测吗?——基于文本数据的高维稀疏建模[J]. 经济研究, 2021,56(03).
- 张成思, 孙宇辰, 阮睿. 宏观经济感知,货币政策与微观企业投融资行为[J]. 经济研究, 2021, 56(10):17.
- 张光利, 薛慧丽, 高皓. 企业IPO价值审核与股票市场表现[J]. 经济研究. 2021,56(10).
- 曹廷求, 张光利. 自愿性信息披露与股价崩盘风险:基于电话会议的研究[J]. 经济研究, 2020, 55(11):17.
- 李晓溪, 杨国超, 饶品贵. 交易所问询函有监管作用吗?——基于并购重组报告书的文本分析[J]. 经济研究, 2019, 54(5):18.




同时专门开设了《文本数据与实证研究》应用课程,帮助大家处理实证研究中的文本数据,有需要可以购买学习:


