
1241 最新!2005-2023年地级市政府工作报告文本数据
数据简介
政府工作报告是政府在全年度内对过去工作的总结和对未来发展的规划,通过分析这些报告,可以了解政府在不同时间段所关注的重点领域和政策导向,并获得不同地级市经济发展的趋势和变化,揭示经济发展趋势,展示社会治理和民生改善的措施,以及推动城市规划和环境保护的目标,为政府决策者、企业、投资者和居民提供重要的参考,以促进地区发展和改善民生。詹新宇(2020)搜集中国省、市两级政府工作报告里的GDP计划增长目标并进行系统GMM估计,发现财政分权通过不同程度地推动基建投资、房地产投资以及工业化进程,促进了经济增长目标的实现,进而推动实际经济增长。另外,有研究表明,写入政府工作报告中的政府关注点会形成新的话语并影响话语接受者的行为,进而通过他们引起和促进社会变革(田海龙,2011)。相关研究发表在《管理世界》等顶刊上。
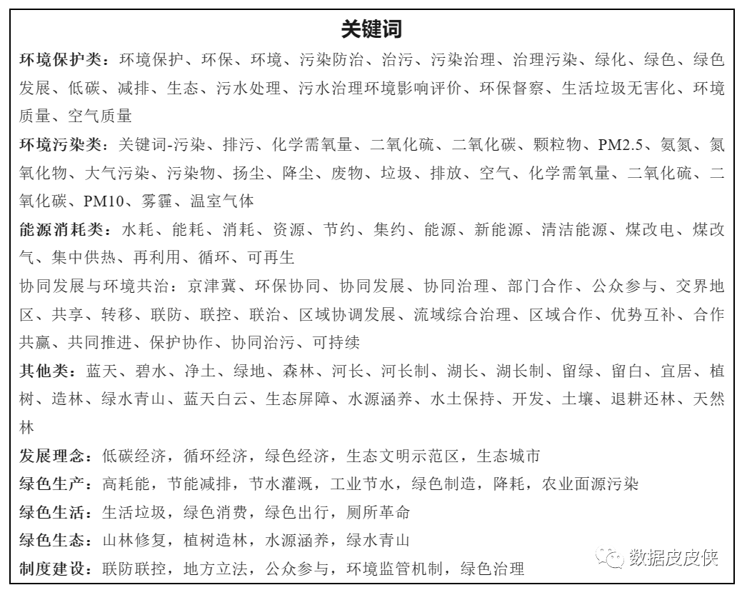
此前皮皮侠团队从政府工作报告文本数据中挖掘过数字经济、碳中和、绿色环保、基本公共服务、城市综合治理、科技创新与人才等词频,得到了600+个关键词,这些关键词可用于相关学术研究中。比如碳中和、绿色环保等相关词频可用于分析研究地级市政府绿色环保发展注意力,进而辅助政府制定严格的环保政策;基本公共服务相关词频可将政府发展注意力这一指标可视化;科技创新与人才等相关词频可以对科研人才的流动、分布、薪酬、创新进行研究。
今天数据皮皮侠团队为大家分享一份2005-2023年地级市政府工作报告文本数据,供大家研究使用。
数据来源
各地方政府网站
时间跨度
2005-2023年
数据范围
全国各地级市
数据图例


参考文献
[1]詹新宇,刘文彬.中国式财政分权与地方经济增长目标管理——来自省、市政府工作报告的经验证据[J].管理世界,2020,36(03):23-39+77.DOI:10.19744/j.cnki.11-1235/f.2020.0032.
[2]钱毓芳,田海龙.话语与中国社会变迁:以政府工作报告为例[J].外语与外语教学,2011(03):40-43.DOI:10.13458/j.cnki.flatt.000369.
[3]文宏.中国政府推进基本公共服务的注意力测量——基于中央政府工作报告(1954—2013)的文本分析[J].吉林大学社会科学学报,2014,54(02):20-26+171.DOI:10.15939/j.jujsse.2014.02.012.
皮皮侠数据库引用声明
请您在任何基于“数据皮皮侠”数据库所产生的中文研究成果(含学术论文、公开发表的研究报告等)均包括以下表述或类似表述声明:
本研究使用的数据来自“数据皮皮侠”数据库。
同时以电子文献形式进行引用标注,形式如下:
数据皮皮侠团队. 区县行政区划变更数据库[EB/OL]. [2023-1-1]. http://www.ppmandata.cn/.
其中,“2023-1-1”应当替换成实际引用日期,“区县行政区划变更数据库”替换成实际使用的数据库名称。
请您在任何基于“数据皮皮侠”数据库所产生的英文研究成果(含学术论文、公开发表的研究报告等)均包括以下表述或类似表述声明:
The data used in this study is from the PPman Database organized and managed by PPman Data Team.
同时以电子文献形式进行引用标注,形式如下:
PPman Data Team. Database of Point of Interest[EB/OL]. [2023-1-1]. http://www.ppmandata.cn/.
其中,“2023-1-1”应当替换成实际引用日期,“Database of Point of Interest”替换成实际使用的数据库名称。
资源获取
此数据为付费数据,永久数据会员可在网站上直接下载

永久会员免费领取
网站搜索数据编号 1241
永久会员可在网站上直接下载
扫码 或 点击阅读全文
可直接跳转至官网
会员购买方式
进入皮皮侠官网注册/登录后
点击右上角会员购买

|
数据专题 |
统计年鉴 |
|
实证资源 |
|
|
经济研究数据 |
|
|
文本数据 |
|
|
|
数字经济专题 |
|
|
绿色碳中和系列 |
|
|
企业数据 |
|
|
地理数据 |
|
|
论文复刻 |
向上滑动阅览
(点击可跳转数据详情)
统计年鉴
中国统计年鉴:
1177 【年鉴专题】更新!能源统计年鉴&环境统计年鉴1985-2022!EXCEL/PDF可直接复制
1099 2006-2022年《中国卫生健康统计年鉴》(PDF+Excel)
1095 《中国城市统计年鉴》面板数据整理(2000-2022年)
1080 《中国人口与就业统计年鉴》Excel版(1949-2022年)
1073 《中国科技统计年鉴》更新!EXCEL版(1991-2022)
1059 年鉴更新 | 1995-2022年《中国高技术产业统计年鉴》
989 2022年鉴更新!《中国劳动统计年鉴》1991-2022
991 年鉴更新2022!《中国农村统计年鉴》1985-2022年
省市区县级:
1109 2022更新!全国34省统计年鉴(PDF、Excel)2001-2022年
1091《中国县域统计年鉴》面板数据整理(2001-2022年)
1064 中国县域统计年鉴[PDF+Excel面板](2000-2022版)
876 全国省/市/县/行业-固定资产投资数据大全(含固定资产投资年鉴)
0265 3000多指标!省级年鉴面板数据&各省官员腐败数据
0232 能源年鉴面板数据&大湾区营商环境报告
0215 县域统计年鉴面板2000-2020
0190 中国城市统计年鉴1985-2020(excel)
0160 中国能源统计年鉴1986-2019和省级能源结构(含计算步骤)
0049 中国城市&城乡建设统计年鉴2002-2019
0016 中国区域经济统计年鉴2001-2014
各行业类:
1059 年鉴更新 | 1995-2022年《中国高技术产业统计年鉴》
989 2022年鉴更新!《中国劳动统计年鉴》1991-2022
868 资源与环境专题:能源统计指标&《中国能源统计年鉴》更新2000-2021
853 1999-2021年《中国财政年鉴》整理Excel面板数据
0474最新!全国农产品成本收益资料汇编(1953-2020)全excel!
0353 中国能源统计年鉴2020excel版本与1991-2020年能源年鉴面板数据
正在持续更新中...
实证资源
模型代码:
1199 Stata18MP 正版安装包及安装教程来了!(Win+Mac双版本)
1197 Stata18安装包及免费安装方法!更新20个功能,新增9个功能
1127 DID专题!可作为DID政策处理变量的9大国家级城市群数据+计量大牛伍德里奇关于非线性DID最新研究成果
1124 根据泰尔指数计算原理在Stata内计算泰尔指数的do文件代码(提供2013-2018灯光亮度作为范例数据)
1014 全要素生产率合集 | 全省&市级&上市公司全要素生产率OLS固定效应+LP+OP法!包含原始文献数据以及计算STATA代码!
731 股权投资模型-CAPM模型和PEG模型 内附示例数据
701 社科项目大礼包!国家社科基金项目清单、申报书填写指南和课题申报书模板!
525超强整理!计量实证代码工具大全-计量模型、代码、空间计量、DEA
0416:2015-2021年中国工业经济论文合集!含全部数据代码!
0405多期DID模型以及事件研究法!含stata代码以及计算参考文献!
0390 基于分位数回归的动态CoVaR模型、代码、计算案例
课程教程:
1143 高级会员专享:GPT辅助综述编写完整Python!附详细教程!
1140 利用ChatGPT撰写『“人工智能”和“收入分配”』相关的文献综述教程
1133 利用ChatGPT撰写『数字金融和企业创新』相关的文献综述教程
1128 利用ChatGPT撰写『“全面小康”和“中国共产党的经济理论创新”』相关的文献综述教程
1123 利用ChatGPT撰写碳排放和经济增长相关的文献综述教程
1106 利用ChatGPT撰写人工智能与劳动力相关的文献综述教程
1105 ChatGPT文献综述撰写教程--【数字化转型与企业创新】(附结果数据)
0466毕业论文工具大全、多种软件安装、教学
0447社会网络分析软件及相关教程
0090 杰拉·切夫大数据课程资源
正在持续更新中...
经济研究数据
省市县面板:
1217 中国各省市区县数据库1.0(含原始数据、线性插补和回归填补版本,1990-2022)
1211 中国各省市工商企业注册数据库(1949-2022)
1210 300W+ 中国专利转让数据(含申请、授权、实用及外观,1985-2021)
1208 全国各省市环境规制强度与绿色专利匹配数据(2000-2021)
1203 独家,“宽带中国”城市试点与专利匹配数据(2010-2021)
1184 中国金融机构数据库2.0-许可证、机构设立、退出、失控信息2007-2023.8
1183 超全!45000+观测值!涵盖全国省市县域以及多个企业创新变量——创新创业数据大合集
1168 《管理世界》:数字经济、创业活跃度与高质量发展(面板熵值法代码&数字经济测算原始数据)
1158 省市县三级官员特征、任期、职务等数据大合集-(1945-2022)
1154 近1000万!336个地级市分行业城市创新指数产业创新指数&创新专利数据库
1151 独家数据曝光!地级市经济增长质量指数及原始数据(2006-2018,dta格式)
1147 TOP刊发表大杀器:最新最全的微观调查数据合集!(含CFPS/CGSS/CHIP/CLDS…)
1145 阿里研究院发布的最全淘宝村特征数据(2009-2022)
1144 北大与阿里联合编制!中国县域数字乡村指数(指数研究报告+指数数据,2018-2020)
1142 来自世界银行的各国ESG数据草案数据集(1960-2022)
1141 乡村振兴指数与其30余个原始变量数据(2000-2022,城市层面)
1139 国家知识产权示范城市名单(已整理成DID核心变量形式,可直接使用!)
1135 北京大学中国家庭追踪调查CFPS公开数据(2010-2020)
1116 区县级!规模以上重工业企业比重、轻工业比重——基于中国工业企业数据库整理(1998-2015年)
1107 【原创】县域创业活跃度(2000-2020年):县域新注册企业数、年末总人口、户籍人口数
1098 城市创业活跃度:地级市每百人新创企业数(2000-2021年)
1094 中国土地高频交易全量明细数据(2000-2023年)
1074 国家级大数据综合试验区:匹配城市、城市代码、经纬度(2007-2022年)
1066 中国经济发展方式转变测评指标体系构建(2000-2022年)
1036 财政分权数据集:省级&地级市财政分权度(1999-2021年)
1019 数据更新!中国289个地级市商业信用环境指数数据(2010-2021)
1008 上市公司政治关联、政治背景数据
1006 高管绿色认知、企业环保注意力2007-2021年(上市公司年报文本分析)
1003 环境规制面板数据:2004-2021年全国各省环境规制强度数据(含地级市环境规制相应指标)
1001 华证ESG评级数据2009-2022年:季度评级、年末评级、季度平均得分
1000 《经济研究》《金融研究》《管理世界》MS、RP高被引文章、最新研究汇总!
986 《北京大学数字普惠金融指数(2011-2021)》第四期,省市县区级数据
982 城市因“智慧”而低碳吗?—来自智慧城市试点政策的探索
977 世界银行(World Bank)数据-环境-密度和城市化
976 全国304个地级市金融科技发展程度(百度新闻文本分析提取)
972 2022年全国百强区、百强县数据(可用于区县研究的异质性分析)
943 三批“智慧城市“”试点名单匹配!全国300直辖市地级市智慧城市试点、最早试点年份
889 全国各省商业银行不良贷款率
886 全国各省份-建筑行业主要经济指标(1999-2020年)
884 全国省市县-基础医疗与社会保障数据(2000-2020年)
879 全国各省市县基础教育水平数据(2000-2020年)
878 高价值数据!全国各省创新投入水平与创新效率数据(2007-2020年)
872 中国地级市各城市web of science论文作者合作次数
860 全国各省2008-2020年细分行业就业人员和工资水平
854 2010-2020年省级和公司层面环境规则测算面板数据
811 各省份水土流失治理面积、水库数量、水库总容量、除涝面积
807 2008-2021各省份地方债务余额
801 2000-2020年省际“地区营商环境-政策环境指数”
分省原始数据及测算
749 全国31省-地方政府财政治理特征数据 2001-2021年
738 全国31省-区域高质量发展指标体系构建!内附测算及计算过程
729 WDI面板数据-中国区域创新创业指数、世界治理指数三大维度指标
726 数字乡村数据库:农村农业数字化指标、县域数字乡村指数、中国电子商务报告等四大维度数据
721 多维度基尼系数-分省、地级市、灯光及GDP计算基尼系数
717 儒家文化专题数据!各地级市-儒家学校、学堂&孔庙数据量
711 资本存量数据集-地级市资本存量、三次产业、分地区固定资本存量等五大维度指标
702 全国范围学校医院、市县区三级行政中心及18个重点城市主要场所POI数据!
682 数字经济-新经济指数(2017-2022)&31省数字经济测算(2013-2020)两大维度指标
664 共同富裕指数集:31省份共同富裕-富裕度、共同度两大维度数据
648 人口数据集:地级市常住人口与户籍人口、人口1%抽样调查数据两大维度指标数据
643 城乡协调-全国31省二元反差指数 2000-2020年
638 数字经济专题六:地级市-创业活跃度&高质量发展指标构建!熵值法-附原始数据和计算过程
636 海关统计:全国、各省、各城市进出口贸易数据!地级市进出口贸易、对外贸易数据及进出口月度数据!
632 顶刊示例-经济研究数据-全国、省、市-城市人均收入、农村人均收入面板数据
630 数字经济专题五:中国城市数字经济指数2021&中国城市数字经济蓝皮书
629 数字经济专题三:31省人才储备、技术服务等多维度指标
611 一带一路专题:农业、经济、地理距离、友好城市等七大维度面板数据
604 数据经济专题二:地级市、县域、企业数字经济指数、数字乡村指数、相关专利获得情况!
599 OFDI分国家/省份/行业-对外直接投资流量&存量-面板数据
591经济面板专题二:全国所有地级市环境污染、企业、公路、固定资产、外商投资-最新面板数据
585农村城镇面板数据集:地级市人均消费与支出2012-2019&各省农村数据2013-2019
583数千万数据量:2000-2019全中国省、市、县企业注册数据!经纬度、注册数目等多指标信息
579 分省/市/县!地理空间矩阵:地级市空间、地理距离矩阵等多指标数据
0430农村:2002-2019年地级市人均消费与支出数据!
0392 农业数据,国家一二三产业产值,国家、省、市人均GDP
0333 全国省、市、县最低工资标准2012-2021&省、市、县人均GDP合集
0325 一带一路专题:人均GDP&经济自由度&地理距离&经济面板&友好城市
0318 新能源汽车数据库-分类型、地区、级别月度销量2015-2021&进出口数据
0316 地级市区域创新创业指数1990-2019&全球各国创新创业指标
0229疫情100天全国393个省市人口迁徙数据(近4万样本面板数据)
0176 中国各县(市、区)财政收支数据2000-2019年
0165 省市县区层面的各细分行业企业法人单位数量:2010-2019
0144 全国291个城市当年实际使用外资金额数据2000-2018
0133 289个城市教育与卫生主要指标(1996-2020年)
0124 HHI赫芬达尔指数行业市场竞争度数据整理(1990-2019年数据)
0121 全国各地区-48个能源指标数据(2000-2019年)
0110 教育、卫生和社会服务1994-2019年省级面板数据数据说明
0108 公共管理和社会保障、旅游1994-2019省级面板数据
0102 中国31省市区42部门投入产出表1997-2017
0092 00-18年中国各区县PM2.5数据和全国各区县二氧化碳排放数据
0087 中国及各省全要素生产率计算2000-2017基于超越对数生产函数随机前沿法
0032 全球治理数据WGI1990-2019&城市创新创业指数
经济研究数据:
1236 超68年、3452家银行最全数据库(1954-2022)
1176 【乡村振兴专题】:农村研究数据大全-经营管理、成本收益、固定观察点数据、原始年鉴大更新!
1155 中国社科院、中山大学微观数据库:中国社会状况综合调查(CSS)、中国劳动力动态调查(CLDS)最新发布
1074 国家级大数据综合试验区:匹配城市、城市代码、经纬度(2007-2022年)
1067 上市公司环境管理信息披露数据(2008-2021年)
1066 中国经济发展方式转变测评指标体系构建(2000-2022年)
1065 【《管理世界》数据复现】中国地方财政支出绩效评价体系(2007-2020)
1049 《经济研究》:地级市产业转型升级 | 资本密集型工业产业比重——基于400w+工企数据库整理
1043 《经济研究》产业转型升级 | 地级市技术密集型工业产业比重——基于400w+工企数据库整理
1041 上市公司A股&H股交叉上市数据(更新至2022年)
988 中国劳动力动态调查& 流动人口动态监测数据(CLDS、CMDS)
997 【制度与法治变量】各省份2000-2021年律师人数&每百万人口律师数量【含西藏】
1000 《经济研究》《金融研究》《管理世界》MS、RP高被引文章、最新研究汇总!
1001 华证ESG评级数据2009-2022年:季度评级、年末评级、季度平均得分
1003 环境规制面板数据:2004-2021年全国各省环境规制强度数据(含地级市环境规制相应指标)
1006 高管绿色认知、企业环保注意力2007-2021年(上市公司年报文本分析)
988 中国劳动力动态调查& 流动人口动态监测数据(CLDS、CMDS)
979 中国全球投资追踪数据CGIT、中国企业OFDI海外投资明细
974 年报文本分析!制造业转型升级:智能制造词频统计
964 金融监管事务支出数字金融对企业技术创新的影响效应差异
960 明清专题数据库:企业匹配官办书局距离、科举考试、商帮文化变量等
949 【Nature文章】低碳转型所需的能源量和带来的碳排放量
877 银行数字化转型综合指数-面板数据(2012-2021年)
855 城镇登记人口失业人数和失业率(1990-2021)
852 调查数据合集二!教育、健康与养老、网民意识、世界价值观追踪调查数据
850 中国幼儿园数据(cpg+dbf+prj+shp+shx+数据)
849 全球交通、能源和通信基础设施数据资源
846 农业农村重要经济指标
844 社会调查数据系列大礼包!中国各类家庭、社会调查追踪数据(CGSS,CSS,CFPS,CHFS,CHIPS)
843 最全整理!免费分享!高等学校科技统计资料汇编(2001-2020年)
841 商业银行财务数据整理面板数据2011-2021年
840 WTI原油交易价格
838 各国名义&实际汇率、人民币基准汇率数据集
833 欧盟ETS碳排放价格交易数据
808 2017-2022全国?业各行业产能利用率
734 加密货币数据库-开盘价、收盘价、24小时最低价格等多指标数据
725 各国制度、地理、文化距离、世界各国人均GDP!内附计算说明
722 计量实证!PSM-DID教程、代码及数据分享&解锁新方法
712 中国农村经营管理统计年报 2015-2020年 全excel版本
691 地方政府工作报告环保与规制词频!内附词频计算stata do文件
658 债券数据集:绿色债券数据集、历时新发、发行债券、DCM定价估值四大指标数据!
654 国民经济核算:全球183个国家最新佩恩表 1950-2019年
650 超大高清!30m分辨率-土地利用数据集1985-2019
649 金融开放度指数-世界银行三位数字编码、ISO Alpha-3 Code等多指标数据
642 资本-劳动力错配指数计算、金融错配指标两大维度指标!内附代码!
640 金融机构信息数据库2007-2022年!70+字段、26w+观测值
628 顶配!Stata17MP软件分享-Win&Mac双系统、超长使用期限!
615 中国土地交易数据库:300w数据中国土地高频交易数据
614 政府工作报告
610 中国政治精英数据库
603 重污染环境数据集
602中国政策环境指数2000-2020!内附原始数据及测算
584 2022年C刊重点选题最新汇总-选题范围、投稿方式、期刊介绍
576 绿色债券数据集2016-2021
564 工业污染治理投资完成额
558 财政数据专题
557 用电量数据集
552 环保数据集
547 数字经济发展指标及测算
544 地形数据集
537 制度距离数据
536 产学研专题2.0
531WTO世界贸易报告
528共同富裕、乡村振兴专题
524ZF干预指标
519碳排放、碳金融数据收集及数据模型代码!
511贸易开放度
510产业结构化数据集!
5082000-2016年金融分支机构处罚信息
503各地银保监局所有处罚信息
500最新!金融数据集
0495央行沟通指数
0494国际创新状体
0493泰尔指数计算模板!
0488服务贸易数据集!
0484韩国与日本历年GDP总量和人均GDP的对比
0483产业结构化数据集!
0482“高质量发展-创新发展”指标体系构建及测算
0481贫困指数多维报告
0473政府采购数据!
0472贫困脆弱性计算方式!包含stata源代码!
0469乡村振兴数据!
0467WDI面板数据!最新!
0462全网独家!最新!空气流动系数数据2000-2019年!
0459中欧班列运行时刻表数据集!
0458最全!人口普查数据集
0456全网独家!三分金融报告!
0454最新!金融指标集
0452全球、国内疫情数据更新!
0450能源消费结构数据
0446影子银行数据!
0441最新!中国经济政策不确定性指数
0438碳排放报告集!
0437最新!企业并购数据集!
0432最新!2005-2020年全国土地流转数据
0428资源错配指数计算!包含代码!
0426最全!一、二、三次农业普查数据!
0424能源消费结构数据
0423第三次农业普查数据!
0422 2011-2020年商业银行银行资产总计,银行规模,资本负债率,资本充足率等多个指标
0420全网最全!社会责任超详细指数数据!
0419基尼系数数据集
0418人民政府驻地迁移数据
0415:1995-2021经济自由度指数数据
0412基尼系数计算及相关经典文献
0411球面距离计算方式!
0407环保数据集!
0404PPP项目数据集!
0403最新!CPI月度数据!
0402更新至最新年份!全国新能源汽车数据库!
0396更新至最新年份!全国分车型月度销量数据!
0393全网独家!世界各国自然租金数据!
0388 高铁线路开通数据
0385 环境信息披露数据
0383 环境保护税数据
0382 转移支付数据集
0377 EGS彭博指数得分
0376 产业结构化数据集-高级化、合理化指数
0375 人口抽样调查数据
0367个股衍生指标大数据
0363 中国对外投资全球跟踪数据
0362 stata常用模型命令全集
0355 statawind数据转换面板格式代码
0349 制度距离与文化距离数据以及计算方式
0330 高考作文题目文本数据
0326 中国对外援助项目数据
0324 最全土地和房价数据集
0322 2021年世界五百强企业排行榜和营收数据
0320 控股股东股权质押数据2007-2020
0319 投资者情绪指数
0314 资源错配指数计算
0313 碳排放权、碳交易日度数据&分部门、能源碳排放数据
0305 文物保护数据-历史文化名城、名街、重点保护单位+空间分布
0296 高校就业报告-高校别毕业生2006-至今
0294 stata收敛分析
0290 列车时刻表数据1985-2016
0287 DEA数据大全
0285 欧冠数据
0284 1995-2019年全球清廉指数
0281 超大量数据!政府工作报告!
0279粉丝经济报告合集
0278 高德地图迁移数据
0277 1995-2021经济自由度
0276 老龄化专题数据
0274 产学研专题数据
0268 多个数据分析教学视频
0264 深交所信息披露报告!附高新企业统计情况
0263 耶鲁大学环境绩效指数2006-2018
0261 公共财政收入和公职人员数量!附带各国首都距离
0260 WITS数据库中国双边进口关税数据&环境规制综合指数
0257 合成控制法SCM
0247 bankscope银行数据2012-2020
0243 中国裁判文书网判决文书
0242 全球新冠疫情数据集(含疫苗接种数据)
0235 环境不确定性指数-计算过程&代码
0226 机器人数据-分行业、国家1993-2019
0220 全国银行网点数据
0217 一至七次人口普查
0212 百度指数日度数据(股票)2011-2021
0209 绿色信贷合集
0206 中国数字经济指数合集
0204 考研历年国家分数线
0202 世界各国GDP相关数据
0201 人民日报语料数据
0198 人人贷爬虫数据
0195 全国旅游抽样调查数据2001-2020
0194 1950-2019 180个国家经济变量面板数据
0192 社交网络数据集-推特等
0191 沪深A股融资约束程度SA指数计算Stata代码
0189 1972-2018 美国综合社会调查(GSS)
0187 世界投资报告2001-2020
0184 土地数据集-土地出让数据&土地覆盖数据
0183 融资约束数据KZ指数-2007-2019
0182 全国新能源汽车销量数据
0179 高管团队异质性2008-2019
0178 全国招聘数据上海
0170 研究生在校招生数
0168 新冠疫情专题数据
0167 共享单车轨迹数据
0163 各国GDP面板数据1960-2019
0156 赫芬达尔指数表
0152 河南招聘数据2018
0151 2008-2018《中国农村金融服务报告》
0148 一带一路面板数据
0146 2000-2020人口密度数据
0143 中国经济政策不确定性指数1979-2021
0130 北京招聘数据
0126 如何利用python处理《中国工业企业数据库(1998-2014)》
0118 货币政策季度执行报告
0117 国务院政府工作报告合集(1998-2021)
0115 2000-2020中国人口密度
0097 中国海关数据库
0095 A股的信息披露质量KV指数
0093 285城空间权重矩阵
0086 高频食品价格数据
0076 东方财富网指数集
0075 “投资界”投资数据集
0075 “投资界”投资事件1990-2020
0074 全国工业品月度产量、季度销量数据1998-2020
0066 5000+特朗普所有推特数据
0059 新经济公司数据
0057 中国农村贫困监测报告
0051 全球竞争力报告2001-2019
0048 互联网普及率2002-2019
0046 中国所有政治人物公开活动数据库
0046 中国所有企业跨国并购数据库2020-2019
0041 北京大学数字普惠金融指数2011-2018
0040 全球经济自由度指数1995-2020
0028 科技进步贡献率2002-2018
0027 全国政府预算报告1978-2020
0022 VIIRS/NPP夜光数据(月数据)2020-2019
0013 数字经济产业专题数据
0012 不平等数据集
0008 全球营商环境报告及数据2004-2020
0005 中国综合社会调查(CGSS)2003-2015
宏微观经济数据:
1239 超全最新版!296地级市及以上城市房价数据库(2000-2022)
1234【最新】全国31省份、直辖市专利侵权结案面板数据 (2010--2023.7)
1232【数字经济专题】更新至2022!各地级市数字经济指数(包含互联网用户数/人均电信业务/计算机服务从业人员,2000-2022年)
1207 (1995-2023)经济政策不确定性指数数据库-全球、中国EPU-分年度/月度
1179 全国2000-2022年400+地级市绿色金融指数!
1170 创新创业专题:北京大学创新创业指数IRIEC数据、中科院中国区域创新能力评价报告(省、地级市1990-2021)
1162 各省市县行政区划变更(撤县设区、撤县设市…)数据全集(1993-2023)
1153 热门数据分享:风险投资(原始数据+按省市汇总,2000-2022)
1149 超长时间序列!WDI数据库重磅出炉(1960-2022)
887 宏观经济研究!全国各省、地级市-社会融资规模增量数据(包含总额及8类明细)2013-2021年
857 宏观经济统计面板数据
566 省级宏观面板
0343 中国省、市、县宏观面板数据2.0
0323 宏观经济面板-中国省、市、县域面板数据1.0
0154 中国城镇住户调查微观数据---UHS(86-15)
0076 东方财富网宏观数据集2005-2020
0043 中国宏观经济杠杆率1993-2020
0042 中国百城月均房价20102-2018
0038 国家风险国际指南1984-2017
0024 中国住户调查主要数据2000-2020
0003 CMF-宏观金融统计研究数据集
正在持续更新中...
文本数据
文本数据:
1129 【高级会员】1w+上市公司企业社会责任报告(2007-2022年)
1223 全量工商企业信息(34个维度200个指标,1989-2022)
1220 最新,地级市数字经济政策词频数据(1986-2023)
1202 重磅发布,最新,政府采购合同公告明细数据(1996.6-2023.8)
1134 高级会员专享!近1亿条裁判文书网文本大数据(1985-2021)
1132 可作为工具变量的方言数据(城市级别方言多样性指数+区县级别方言历史分布)
1126 地方政府经济增长目标约束flag数据:基于城市政府工作报告与Python文本分析(2005-2022,最新!)
1084 军民融合、民参军数据构建(20101-2021年)——基于上市公司年报MD&A文本挖掘
1081 环境污染与环境规制:人大建议、政协提案数据、关键词指数(2011-2022年)
1077 管理层诚信承诺(2001-2021年)——基于上市公司年报MD&A文本挖掘
1070 CCTV新闻联播每日内容文本数据(2006-2023年)
1069 文本情感分析!上市公司股吧评论数据(2008-2022年)
1027 政府flag数据!地级市政府环境减排目标约束(2008-2021年)——基于地级市政府工作报告
1026 基于Rebbit的2.5万条ChatGPT的评论数据
1022 科技创新与人才专题 | 地级市2008-2022年政府工作报告文本分析
1021 城市综合治理 | 地级市政府工作报告2008-2022年文本分析(城市基层治理、社区服务、城镇化等关键词)
1017 地级市政府工作报告文本分析 | 基本公共服务(产学研、创新、研发等141余项指标)发展注意力数据
1015 绿色环保-地级市政府工作报告2008-2022文本分析词频分析-50w数据量
正在持续更新中...
数字经济专题
数字经济:
1196 最新,5W+ CEO 高管及董事会环保背景数据(2000-2022)
1185 【独家整理】数字经济、数字化-BD指数、资讯指数、媒体指数(2011.01.01-2023.08.12)
1172 中国信通院---中国数字经济发展白皮书(2017-2023)
1136 数字金融与上市公司金融化程度测算匹配结果(2011-2020)
1121 “宽带中国”试点城市名单与城市专利申请及授权数量数据匹配结果面板数据(2010-2020)
1103 企业级数字经济核心产业专利数据库(1985-2022年)
1089 数字经济、创业活跃度和高质量发展——来自中国城市的经验证据
1085 数字经济能否推动居民消费升级?(2009-2021)
1063【经济学季刊】论文解读:数字经济发展如何影响男女平等
1040 【论文导读+复刻】数字普惠金融对居民消费的影响研究
1009 数字经济专题!地级市2008-2022政府工作报告词频统计!(121个数字经济关键词)
952 数字经济指标构建-各省、地级市匹配上市公司数据、城市数字化指数
682 数字经济-新经济指数(2017-2022)&31省数字经济测算(2013-2020)两大维度指标
681 数字经济&绿色创新匹配:全国3169公司数字金融企业绿色专利匹配数据
638 数字经济专题六:地级市-创业活跃度&高质量发展指标构建!熵值法-附原始数据和计算过程
630 数字经济专题五:中国城市数字经济指数2021&中国城市数字经济蓝皮书
629 数字经济专题三:31省人才储备、技术服务等多维度指标
604 数据经济专题二:地级市、县域、企业数字经济指数、数字乡村指数、相关专利获得情况!
数字化转型:
882 最全280个上市公司数字化转型指标2010-2021年
877 银行数字化转型综合指数-面板数据(2012-2021年)
856 上市公司数字化转型--MDA词频分析
普惠金融:
1119 数字普惠金融与城市创新指数匹配结果面板数据(2011-2020)
1117 数字普惠金融研究中非常常用的Bartik工具变量(附计算代码!)
986 《北京大学数字普惠金融指数(2011-2021)》第四期,省市县区级数据
互联网:
正在持续更新中...
绿色碳中和系列
绿色碳中和系列:
1215 【最新】中国各地区新能源汽车产量及123个公司公共充电桩数量数据(2015-2023)
1213 地级市人口集聚、经济集聚、产业集聚与绿色经济效率匹配数据(含区域经济研究相关的控制变量,2004-2020)
1206 全国各省市县PM2.5浓度数据库(来源于NASA,华盛顿大学圣路易斯分校,1980.1-2022.3)
1181 2002-2023政府工作报告-能源环境规制力度、环境治理政策文本分析数据库1.0
1167 环境与能源创新专题:地级市绿色创新、碳排放与环境规制数据
1157 “碳中和”、“碳达峰”研究常用的用电量最新数据大合集!
1137 “三农”+“双碳”!全国及各个省级行政区农业碳排放测算结果(2005-2019,含原始数据)
1129 全国地级及以上城市二氧化碳排放量与绿色创新数据匹配结果2000-2021年
1102 上市公司碳减排绩效指标数据(2003-2020年)
1083 碳中和专题 | 环境规制下的企业碳排放(2010-2021年)
1061 碳中和专题 | 上市公司碳排放测算数据(1992-2022年)
1057 碳中和数据库 | 2819家全国碳市场重点排放企业名单
1050 碳中和 | 338个地级市二氧化碳排放量(2005-2020年)
1038 碳中和专题 | 碳排放权交易日度数据(2013-2022年)
1029 【高级会员】地级市产业转型升级:绿色产出、清洁化程度指数——基于400w+工企数据库整理
1018 【高级会员】绿色创新效率、绿色投资效率:基于SBM-DEA测算面板数据(数据+Stata代码)
982 城市因“智慧”而低碳吗?—来自智慧城市试点政策的探索
962 环境研究词汇:碳中和、绿色经济、污染等140+万百度指数面板数据(2011-2021)
953 碳中和、数字经济千万级数据分享-附优质参考文献
951 Nature雄文指引绿色金融研究,内附丰富低碳数据
949 【Nature文章】低碳转型所需的能源量和带来的碳排放量
736 碳中和原创数据库-碳排放配额分配、各地碳排放等多指标数据
692 30份计量实证资源-碳中和、低碳经济、能源数据、文献分享
658 债券数据集:绿色债券数据集、历时新发、发行债券、DCM定价估值四大指标数据!
627 碳中和专题更新!2753县市碳排放数据 1997-2020年
609 碳中和专题二:碳足迹核算、碳中和顶刊论文、碳排放政策汇总、碳排放交易
正在持续更新中...
企业数据
企业数据:
1225 2023最新更新,商道融绿ESG数据(2015-2023)
1219 45万观测值!上市公司董事网络关系数据库(2006-2022)
1214 最新,企业科技创新数据大合集(含专利引用、创新投入、创新产出、创新质量与创新效率等,2007-2022)
1204 独家,新三板上市公司数据库1.0(2008-2022)
1200 最全,上市公司碳治理数据大合集(含上市公司碳排放、碳减排、排污费、环境税等数据,1990-2022)
1198 【2023 最新】第一批到第五批专精特新“小巨人”企业名单(截至2023年8月)
1195 全国各省市区县人工智能企业数量数据(2000-2023)
1193 最新,上市公司环境信息披露(含环境负债、管理、监管、业绩与治理披露,2008-2022)
1191 重磅发布,最新上市公司企业绿色创新效率(2007-2022)
1189 数字化转型、ESG表现与企业创新型发展(2009-2021)
1187 最新、最全ESG评级评分数据大合集(含华证、wind、彭博、润灵环球、商道融绿、富时罗素及各国ESG,1960-2022年)
1186 2000-2022年上市公司融资约束KZ、SA、WW、FC指数
1166 “双碳”经济、上市公司绿色发展专题:重污染行业企业名单与绿色创新数据(1990-2022)
1165 大全集:3份来自顶刊的企业数字化转型数据合集(2001-2021)
1164 绿色金融研究必备:绿色债券数据与上市公司匹配结果(2014-2023)
1161 最新发布!上市公司员工及高管董监高特征、薪酬等数据合集1990-2022年
1160 告别内生性!上市公司华证ESG数据及其常用3种工具变量(含构造结果、过程代码)
1159 上市公司环境专题数据(排污许可、环境信息披露、投资、排放等12份数据)
1156 20万+观测值排污许可证原始数据全新发布!高级会员专享
1152 顶刊上的公司金融研究常用!上市公司战略差异度(原始数据+测算过程代码+测算结果,2000-2022)
1146 顶刊必备:百万级的上市公司政府补助原始及汇总数据(2003-2022面板数据)
1131 上市企业劳动/资本/技术密集分类结果数据1990-2022(含处理结果数据+处理代码)
1104 37W+企业级绿色低碳技术专利数据库(1985-2022年)
1093 上市公司&各行业赫芬达尔指数(2005-2022年)
1088 上市公司国内外专利授权情况(2007-2022年)
1079 8W+数据量!取得环保部《污水综合排放标准》许可证的企业数据(2017-2023年)
1078 上市公司银行贷款与政府补贴数据(2012-2021年)
1067 上市公司环境管理信息披露数据(2008-2021年)
1054 家族企业代际传承中的战略变革、战略差异度(2000-2021年)
1047 公司治理水平测度——《管理世界》:中国上市公司治理结构的实证研究(基于主成分分析构建)
1041 上市公司A股&H股交叉上市数据(更新至2022年)
1033 劳动投资效率测算2000-2021年:上市公司劳动投资效率、冗余雇佣、雇佣不足
1028 上市公司共同富裕:员工就业关键数据(2011-2021年)
1020 基于Jones修正模型的盈余管理测度2001-2021年(数据+stata代码)
1010 国有企业&民营企业&外资&公众企业 |上市公司股权性质虚拟变量(2003-2021年)
995 金融错配程度/信贷错配程度/资本错配程度/资本资源错配程度
998 更新至2021!全部重点排污企业名录(整理成Excel)
985 数据更新!融资约束指数(KZ、SA、FC、WW)(2000-2021年)
0 2000-2021年上市公司M&A并购溢价计算(原始数据+Stata代码)
967 创业创新数据:270多个城市中国瞪羚企业、独角兽和雏鹰企业数据
955 上市公司企业持续创新能力、创新可持续性(原始数据+计算代码+计算结果)
944 上市公司对外担保数据大全:对外担保/违规担保/关联担保
939 上市公司年报可读性:财务报告可读性&管理层讨论与分析可读性
937 企业内部薪酬差距测算2005-2021年(数据+代码)
906 沪深A股公司流动性amihud指标数据&全国各省-城市化水平
898 微观上市公司非条件稳健性度量1998-2021年(指标数据+stata代码)
894 上市公司环境不确定性指数(计算过程+代码)
(2000-2021年)
893 ESG数据专题!上市公司每股社会贡献值(数据+代码)
875 中小微企业研究!投资主题!海量创业公司信息与获取投资信息
874 上市公司僵尸企业识别(2009-2021)数据+代码
839 上市公司内控信息披露指数
806 2011-2021各上市公司百度指数
750 A股非金融上市公司全要素生产率 2000-2021年
737 沪深A股数据库-上市公司购买理财产品数据、员工持股计划等多维度指标数据
662 环境经济:上市公司环保支出2000-2020&104城-城投债数据2000-2020
656 企业研发数据:省级工业企业研发费用、企业非真实研发支出原始数据
633 科技创新!工业企业研发费用 2008-2019年!R&D经费、人员当时量及项目数指标信息!
605上市公司环境数据集:环境绩效明细表、排放明细表、资源消耗明细表等多项指标数据
594北大惠普金融指数-匹配企业绿色创新指数2011-2020年
578 4000+上市公司所属省份、城市、经营等多指标数据!已更新至2022.1
0366上市公司过度负债数据2005-2019年(附Stata代码)分年Tobit回归
0352 重污染行业上市公司名单以及企业绿色专利申请数量数据集
0338 各国上市公司工商指标&上市公司政治关联2004-2019
0337 融资约束数据集:SA、KZ、ww指数(更新至2020)
0301 上市公司慈善数据&已退市上市公司名单&非上市公司数据库
0299 Excel-各国、省、市、县、企业-省界、港口、海岸线地理距离
0298 SDC&Zephyr跨国并购数据库&A股上市公司并购重组数据
0292 上市公司高新企业分类数据、各省对外投资核准企业名录、独角兽公司数据
0292 上市公司高新企业分类数据、各省对外投资核准企业名录、独角兽公司数据
0255上市公司注册地所在省份和城市(更新至2021年5月)
0221 上市公司竞争度衡量指标-行业集中度指数1990-2020
0175 2011-2020年A股上市公司员工构成情况统计表
0114 上市公司全要素生产率-原始数据+代码+结果(2000-2019年)
正在持续更新中...
地理数据
地理数据:
1192 最新更新,全国省市区县乡镇行政区划边界数据大合集(2015-2023)
1190 最新!1km分辨率全球夜间灯光数据(2012-2022)
1188 我国各市县各类建设用地面积数据(2006-2021年)
1182 2006-2021年我国城市级别的市政设施水平相关指标
1180 全国省、市、县域1992-2022年经过矫正的夜间灯光数据
1169 全网最新最全!OSM土地利用数据!2023年8月最新更新
1150 超级齐全,最新出炉!2022年超7400万条全国地级市POI数据
1148 国家级与省级开发区设立超长时间段数据(1970-2022,dta+shp格式)
1125 地级及以上城市高铁开通数据与高铁相关研究中非常常用的地形类工具变量数据匹配结果面板数据(2003-2019)
1082 GSOD全球逐日气象站点数据 (1929-2023年)Python爬取!24个G处理好 !
1060 常用工具变量 | 中国河流节点、分岔口DEM数据及Arcgis教程
699 NASA道路数据、GRIP Global Roads、全国道路数据集及OSM数据四大维度数据
580海关统计:各地级市-进出口与贸易差额(2000-2020)
0299 Excel-各国、省、市、县、企业-省界、港口、海岸线地理距离
0289 1942至今-中国气象数据:气温、气压、露点、风向风速、云量、降水量
正在持续更新中...
论文复刻
论文复刻:
1237 《管理世界》绿色信贷政策增进绿色创新研究论文复刻(数据+stata代码)
1230 【数量经济技术经济研究】孔雀东南飞:经济高质量发展与人才流动(数据复现)
1227 【数量经济技术经济研究】ESG评级能否促进企业绿色转型(数据复现)
1224 【中国工业经济】数字化转型、产业链供应链韧性与企业生产率(数据复现)
1222 【中国工业经济】企业数字化转型的信息溢出效应——基于供应链视角的经验证据(数据复现)
1218 【数量经济技术经济研究】数字基础设施政策与企业数字化转型:“赋能”还是“负能”?(数据复现)
1216 【数量经济技术经济研究】经济政策不确定性与企业数字化战略:效应与机制
1212 【经济研究】企业ESG表现与创新——来自A股上市公司的证据(数据复现)
1209 【数据复现】数字化转型“同群效应”与企业高质量发展——基于制造业上市公司的经验证据
1201 【经济研究】论文《经济政策不确定性与创新》数据复现
1174 【论文复刻】精准扶贫政策效果评估 ——家庭消费视角下的实证研究(代码更新版)
1130 《经济学(季刊)》文献复现:《医疗保险、农业信贷与精准扶贫》(含数据+代码!)
1122 基于顶刊《经济研究》已发表文献中的方法与指标体系测算的城市高质量发展指数
1120 农业经济领域顶刊《中国农村经济》文献复现《数字金融使用促进农村消费内需动力全面释放了吗》(含数据+代码!)
1115 【论文复刻】地区竞争、推广数字普惠金融与绿色经济效率
1113 【《经济问题》论文复刻】《数字金融发展与居民家庭金融资产配置:基于CHFS(2019)调查数据的实证研究》
1111 【《经济研究》论文复刻】雾霾污染、政府治理与经济高质量发展
1110 【《经济研究》论文复刻】产业结构、城市规模与中国城市生产率
1108 【《世界经济》数据复刻】经济不确定性与企业投资行为研究
1100 【《科学学研究》数据复现】房价对企业创新的影响—基于创新投入与人才政策视角
1097 【论文复刻】形式主义还是实质主义:ESG评级软监管下的绿色创新研究
1096 【《经济研究》数据复现】异质性环境规制工具与企业绿色创新激励——来自上市企业绿色专利的证据
1076【《经济研究》数据复现】“社会养老”能否替代“家庭养老”?——来自中国新型农村社会养老保险的证据
1068 智慧城市建设能否提高碳生产率?——基于中国智慧城市试点的准自然实验
1065 【《管理世界》数据复现】中国地方财政支出绩效评价体系(2007-2020)
1063【经济学季刊】论文解读:数字经济发展如何影响男女平等
1062 【论文复刻】数字普惠金融缩小城乡收入差距的实证检验
1058 【《中国工业经济》数据复现】数字化转型与企业分工:专业化还是纵向一体化
1056 【《管理世界》数据复现】企业政治资源的诅咒效应——基于政治关联与企业技术创新的考察
1055 【《经济研究》论文复刻】经济政策不确定性与创新(数据+Stata代码)
1052 人的全面发展评价指标体系——基于相关-主成分分析构建
1051 有兄弟对女性是好消息吗?——家庭人力资本投资中的性别歧视研究
1049 《经济研究》:地级市产业转型升级 | 资本密集型工业产业比重——基于400w+工企数据库整理
1048 收入差距、社会资本与健康水平——基于中国家庭追踪调查(CFPS)的实证分析
1047 公司治理水平测度——《经济研究》:中国上市公司治理结构的实证研究(基于主成分分析构建)
1046 【论文复刻】数字经济能促进城市减霾降碳吗?—基于八大国家级大数据试验区的准自然实证分析(数据+Stata代码)
1044 《管理世界》(月刊)复现:财政分权下政府干预对债务融资的影响———基于转轨经济制度背景的实证分析
1043 《经济研究》产业转型升级 | 地级市技术密集型工业产业比重——基于400w+工企数据库整理
1040 【论文导读+复刻】数字普惠金融对居民消费的影响研究
1039 碳中和论文数据复刻 | 碳排放权交易政策的企业绿色创新效应
1037 【文献导读+数据复刻】数字经济发展对财政透明度的影响研究——基于“宽带中国”战略的准自然实验
1035 【高级会员】《经济研究》指标测算:全国254个地级市产业转型综合评价指标体系——基于工业企业数据库的主成分分析
1023 【文献数据速递】CEO绿色经历能否促进企业绿色创新
1013 《管理世界》数据复现:国有资本参股如何影响民营企业?——基于债务融资视角的研究
1004 SCI文章&数据分享 | 城镇化对二氧化碳排放的长期和短期影响
984【论文复刻】数字金融对城乡收入差距的异质性影响研究(2011-2020年)
917 顶刊实证复现:排污权交易机制是否提高了企业全要素生产率 ——来自中国上市公司的证据!
914 顶刊实证复现:金融投资行为与企业技术创新 ——动机分析与经验证据!
908 论文复刻:内生化生育率的模型!
生育政策、生育率与家庭养老(数据+代码)
902 顶刊实证复现:扶贫改革试验区的经济增长效应及政策有效性评估!
600基于CGE模型-我国低碳经济发展政策模拟分析:CGE-动态论文、代码以及数据
0429论文复刻!排污权机制是否提高了企业全要素生产率!包含源码与数据!
正在持续更新中...

