
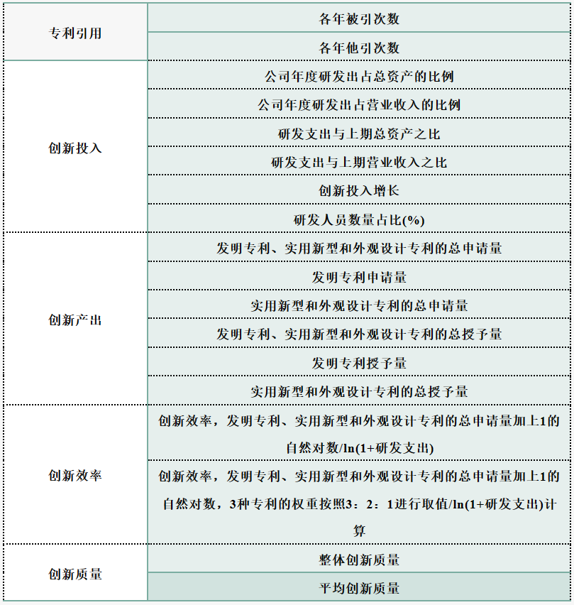
1214 最新,企业科技创新数据大合集(含专利引用、创新投入、创新产出、创新质量与创新效率等,2007-2022)
数据简介
创新已成为决定中国经济可持续增长最为关键的因素之一,专利则是反映一国宏观和微观层面创新活动的重要方面。如方先明和胡丁(2023)、顾夏铭等(2018)运用专利数据反映企业创新能力与绩效。
自1984年中国正式颁布《专利法》以来, 中国专利的申请量和授权量就呈现爆炸式的增长态势, 2012年中国就已成为全球发明专利以及专利申请数量的第一大国。专利增长对一国自主创新能力提升以及经济增长起着决定性作用(张杰等,2016)。相关研究成果发表在《经济研究》、《中国工业经济》等顶刊上。
今天数据皮皮侠团队为大家分享一份2023年9月12日最新更新的企业创新数据大合集,供大家研究使用。
数据来源
原始数据来源于国家知识产权局、上市公司年报,由皮皮侠团队整理计算。
时间跨度
2007-2022年
数据范围
全国
数据展示

参考文献
[1]方先明,胡丁.企业ESG表现与创新——来自A股上市公司的证据[J].经济研究,2023,58(02):91-106.
[2]顾夏铭,陈勇民,潘士远.经济政策不确定性与创新——基于我国上市公司的实证分析[J].经济研究,2018,53(02):109-123.
[3]张杰,高德步,夏胤磊.专利能否促进中国经济增长——基于中国专利资助政策视角的一个解释[J].中国工业经济,2016(01):83-98.
声明:本数据由数据皮皮侠团队整理,仅用于学术研究
资源获取
高级会员专享数据
数据编号 1214
高级会员及永久高级会员
可在网站上直接下载
扫码 或 点击阅读全文
可直接跳转至官网
会员购买方式
进入皮皮侠官网注册/登录后
点击右上角会员购买

|
数据专题 |
统计年鉴 |
|
实证资源 |
|
|
经济研究数据 |
|
|
文本数据 |
|
|
|
数字经济专题 |
|
|
绿色碳中和系列 |
|
|
企业数据 |
|
|
地理数据 |
|
|
论文复刻 |
向上滑动阅览
(点击可跳转数据详情)
统计年鉴
中国统计年鉴:
1099 2006-2022年《中国卫生健康统计年鉴》(PDF+Excel)
1095 《中国城市统计年鉴》面板数据整理(2000-2022年)
1080 《中国人口与就业统计年鉴》Excel版(1949-2022年)
1073 《中国科技统计年鉴》更新!EXCEL版(1991-2022)
1059 年鉴更新 | 1995-2022年《中国高技术产业统计年鉴》
989 2022年鉴更新!《中国劳动统计年鉴》1991-2022
991 年鉴更新2022!《中国农村统计年鉴》1985-2022年
省市区县级:
1109 2022更新!全国34省统计年鉴(PDF、Excel)2001-2022年
1091《中国县域统计年鉴》面板数据整理(2001-2022年)
1064 中国县域统计年鉴[PDF+Excel面板](2000-2022版)
876 全国省/市/县/行业-固定资产投资数据大全(含固定资产投资年鉴)
0265 3000多指标!省级年鉴面板数据&各省官员腐败数据
0232 能源年鉴面板数据&大湾区营商环境报告
0215 县域统计年鉴面板2000-2020
0190 中国城市统计年鉴1985-2020(excel)
0160 中国能源统计年鉴1986-2019和省级能源结构(含计算步骤)
0049 中国城市&城乡建设统计年鉴2002-2019
0016 中国区域经济统计年鉴2001-2014
各行业类:
1059 年鉴更新 | 1995-2022年《中国高技术产业统计年鉴》
989 2022年鉴更新!《中国劳动统计年鉴》1991-2022
868 资源与环境专题:能源统计指标&《中国能源统计年鉴》更新2000-2021
853 1999-2021年《中国财政年鉴》整理Excel面板数据
0474最新!全国农产品成本收益资料汇编(1953-2020)全excel!
0353 中国能源统计年鉴2020excel版本与1991-2020年能源年鉴面板数据
正在持续更新中...
实证资源
模型代码:
1127 DID专题!可作为DID政策处理变量的9大国家级城市群数据+计量大牛伍德里奇关于非线性DID最新研究成果
1124 根据泰尔指数计算原理在Stata内计算泰尔指数的do文件代码(提供2013-2018灯光亮度作为范例数据)
1014 全要素生产率合集 | 全省&市级&上市公司全要素生产率OLS固定效应+LP+OP法!包含原始文献数据以及计算STATA代码!
731 股权投资模型-CAPM模型和PEG模型 内附示例数据
701 社科项目大礼包!国家社科基金项目清单、申报书填写指南和课题申报书模板!
525超强整理!计量实证代码工具大全-计量模型、代码、空间计量、DEA
0416:2015-2021年中国工业经济论文合集!含全部数据代码!
0405多期DID模型以及事件研究法!含stata代码以及计算参考文献!
0390 基于分位数回归的动态CoVaR模型、代码、计算案例
课程教程:
1143 高级会员专享:GPT辅助综述编写完整Python!附详细教程!
1140 利用ChatGPT撰写『“人工智能”和“收入分配”』相关的文献综述教程
1133 利用ChatGPT撰写『数字金融和企业创新』相关的文献综述教程
1128 利用ChatGPT撰写『“全面小康”和“中国共产党的经济理论创新”』相关的文献综述教程
1123 利用ChatGPT撰写碳排放和经济增长相关的文献综述教程
1106 利用ChatGPT撰写人工智能与劳动力相关的文献综述教程
1105 ChatGPT文献综述撰写教程--【数字化转型与企业创新】(附结果数据)
0466毕业论文工具大全、多种软件安装、教学
0447社会网络分析软件及相关教程
0090 杰拉·切夫大数据课程资源
正在持续更新中...
经济研究数据
省市县面板:
1147 TOP刊发表大杀器:最新最全的微观调查数据合集!(含CFPS/CGSS/CHIP/CLDS…)
1145 阿里研究院发布的最全淘宝村特征数据(2009-2022)
1142 来自世界银行的各国ESG数据草案数据集(1960-2022)
1141 乡村振兴指数与其30余个原始变量数据(2000-2022,城市层面)
1139 国家知识产权示范城市名单(已整理成DID核心变量形式,可直接使用!)
1135 北京大学中国家庭追踪调查CFPS公开数据(2010-2020)
1116 区县级!规模以上重工业企业比重、轻工业比重——基于中国工业企业数据库整理(1998-2015年)
1107 【原创】县域创业活跃度(2000-2020年):县域新注册企业数、年末总人口、户籍人口数
1098 城市创业活跃度:地级市每百人新创企业数(2000-2021年)
1094 中国土地高频交易全量明细数据(2000-2023年)
1074 国家级大数据综合试验区:匹配城市、城市代码、经纬度(2007-2022年)
1066 中国经济发展方式转变测评指标体系构建(2000-2022年)
1036 财政分权数据集:省级&地级市财政分权度(1999-2021年)
1019 数据更新!中国289个地级市商业信用环境指数数据(2010-2021)
1008 上市公司政治关联、政治背景数据
1006 高管绿色认知、企业环保注意力2007-2021年(上市公司年报文本分析)
1003 环境规制面板数据:2004-2021年全国各省环境规制强度数据(含地级市环境规制相应指标)
1001 华证ESG评级数据2009-2022年:季度评级、年末评级、季度平均得分
1000 《经济研究》《金融研究》《管理世界》MS、RP高被引文章、最新研究汇总!
986 《北京大学数字普惠金融指数(2011-2021)》第四期,省市县区级数据
982 城市因“智慧”而低碳吗?—来自智慧城市试点政策的探索
977 世界银行(World Bank)数据-环境-密度和城市化
976 全国304个地级市金融科技发展程度(百度新闻文本分析提取)
972 2022年全国百强区、百强县数据(可用于区县研究的异质性分析)
943 三批“智慧城市“”试点名单匹配!全国300直辖市地级市智慧城市试点、最早试点年份
889 全国各省商业银行不良贷款率
886 全国各省份-建筑行业主要经济指标(1999-2020年)
884 全国省市县-基础医疗与社会保障数据(2000-2020年)
879 全国各省市县基础教育水平数据(2000-2020年)
878 高价值数据!全国各省创新投入水平与创新效率数据(2007-2020年)
872 中国地级市各城市web of science论文作者合作次数
860 全国各省2008-2020年细分行业就业人员和工资水平
854 2010-2020年省级和公司层面环境规则测算面板数据
811 各省份水土流失治理面积、水库数量、水库总容量、除涝面积
807 2008-2021各省份地方债务余额
801 2000-2020年省际“地区营商环境-政策环境指数”
分省原始数据及测算
749 全国31省-地方政府财政治理特征数据 2001-2021年
738 全国31省-区域高质量发展指标体系构建!内附测算及计算过程
729 WDI面板数据-中国区域创新创业指数、世界治理指数三大维度指标
726 数字乡村数据库:农村农业数字化指标、县域数字乡村指数、中国电子商务报告等四大维度数据
721 多维度基尼系数-分省、地级市、灯光及GDP计算基尼系数
717 儒家文化专题数据!各地级市-儒家学校、学堂&孔庙数据量
711 资本存量数据集-地级市资本存量、三次产业、分地区固定资本存量等五大维度指标
702 全国范围学校医院、市县区三级行政中心及18个重点城市主要场所POI数据!
682 数字经济-新经济指数(2017-2022)&31省数字经济测算(2013-2020)两大维度指标
664 共同富裕指数集:31省份共同富裕-富裕度、共同度两大维度数据
648 人口数据集:地级市常住人口与户籍人口、人口1%抽样调查数据两大维度指标数据
643 城乡协调-全国31省二元反差指数 2000-2020年
638 数字经济专题六:地级市-创业活跃度&高质量发展指标构建!熵值法-附原始数据和计算过程
636 海关统计:全国、各省、各城市进出口贸易数据!地级市进出口贸易、对外贸易数据及进出口月度数据!
632 顶刊示例-经济研究数据-全国、省、市-城市人均收入、农村人均收入面板数据
630 数字经济专题五:中国城市数字经济指数2021&中国城市数字经济蓝皮书
629 数字经济专题三:31省人才储备、技术服务等多维度指标
611 一带一路专题:农业、经济、地理距离、友好城市等七大维度面板数据
604 数据经济专题二:地级市、县域、企业数字经济指数、数字乡村指数、相关专利获得情况!
599 OFDI分国家/省份/行业-对外直接投资流量&存量-面板数据
591经济面板专题二:全国所有地级市环境污染、企业、公路、固定资产、外商投资-最新面板数据
585农村城镇面板数据集:地级市人均消费与支出2012-2019&各省农村数据2013-2019
583数千万数据量:2000-2019全中国省、市、县企业注册数据!经纬度、注册数目等多指标信息
579 分省/市/县!地理空间矩阵:地级市空间、地理距离矩阵等多指标数据
0430农村:2002-2019年地级市人均消费与支出数据!
0392 农业数据,国家一二三产业产值,国家、省、市人均GDP
0333 全国省、市、县最低工资标准2012-2021&省、市、县人均GDP合集
0325 一带一路专题:人均GDP&经济自由度&地理距离&经济面板&友好城市
0318 新能源汽车数据库-分类型、地区、级别月度销量2015-2021&进出口数据
0316 地级市区域创新创业指数1990-2019&全球各国创新创业指标
0229疫情100天全国393个省市人口迁徙数据(近4万样本面板数据)
0176 中国各县(市、区)财政收支数据2000-2019年
0165 省市县区层面的各细分行业企业法人单位数量:2010-2019
0144 全国291个城市当年实际使用外资金额数据2000-2018
0133 289个城市教育与卫生主要指标(1996-2020年)
0124 HHI赫芬达尔指数行业市场竞争度数据整理(1990-2019年数据)
0121 全国各地区-48个能源指标数据(2000-2019年)
0110 教育、卫生和社会服务1994-2019年省级面板数据数据说明
0108 公共管理和社会保障、旅游1994-2019省级面板数据
0102 中国31省市区42部门投入产出表1997-2017
0092 00-18年中国各区县PM2.5数据和全国各区县二氧化碳排放数据
0087 中国及各省全要素生产率计算2000-2017基于超越对数生产函数随机前沿法
0032 全球治理数据WGI1990-2019&城市创新创业指数
经济研究数据:
1074 国家级大数据综合试验区:匹配城市、城市代码、经纬度(2007-2022年)
1067 上市公司环境管理信息披露数据(2008-2021年)
1066 中国经济发展方式转变测评指标体系构建(2000-2022年)
1065 【《管理世界》数据复现】中国地方财政支出绩效评价体系(2007-2020)
1049 《经济研究》:地级市产业转型升级 | 资本密集型工业产业比重——基于400w+工企数据库整理
1043 《经济研究》产业转型升级 | 地级市技术密集型工业产业比重——基于400w+工企数据库整理
1041 上市公司A股&H股交叉上市数据(更新至2022年)
988 中国劳动力动态调查& 流动人口动态监测数据(CLDS、CMDS)
997 【制度与法治变量】各省份2000-2021年律师人数&每百万人口律师数量【含西藏】
1000 《经济研究》《金融研究》《管理世界》MS、RP高被引文章、最新研究汇总!
1001 华证ESG评级数据2009-2022年:季度评级、年末评级、季度平均得分
1003 环境规制面板数据:2004-2021年全国各省环境规制强度数据(含地级市环境规制相应指标)
1006 高管绿色认知、企业环保注意力2007-2021年(上市公司年报文本分析)
988 中国劳动力动态调查& 流动人口动态监测数据(CLDS、CMDS)
979 中国全球投资追踪数据CGIT、中国企业OFDI海外投资明细
974 年报文本分析!制造业转型升级:智能制造词频统计
964 金融监管事务支出数字金融对企业技术创新的影响效应差异
960 明清专题数据库:企业匹配官办书局距离、科举考试、商帮文化变量等
949 【Nature文章】低碳转型所需的能源量和带来的碳排放量
877 银行数字化转型综合指数-面板数据(2012-2021年)
855 城镇登记人口失业人数和失业率(1990-2021)
852 调查数据合集二!教育、健康与养老、网民意识、世界价值观追踪调查数据
850 中国幼儿园数据(cpg+dbf+prj+shp+shx+数据)
849 全球交通、能源和通信基础设施数据资源
846 农业农村重要经济指标
844 社会调查数据系列大礼包!中国各类家庭、社会调查追踪数据(CGSS,CSS,CFPS,CHFS,CHIPS)
843 最全整理!免费分享!高等学校科技统计资料汇编(2001-2020年)
841 商业银行财务数据整理面板数据2011-2021年
840 WTI原油交易价格
838 各国名义&实际汇率、人民币基准汇率数据集
833 欧盟ETS碳排放价格交易数据
808 2017-2022全国?业各行业产能利用率
734 加密货币数据库-开盘价、收盘价、24小时最低价格等多指标数据
725 各国制度、地理、文化距离、世界各国人均GDP!内附计算说明
722 计量实证!PSM-DID教程、代码及数据分享&解锁新方法
712 中国农村经营管理统计年报 2015-2020年 全excel版本
691 地方政府工作报告环保与规制词频!内附词频计算stata do文件
658 债券数据集:绿色债券数据集、历时新发、发行债券、DCM定价估值四大指标数据!
654 国民经济核算:全球183个国家最新佩恩表 1950-2019年
650 超大高清!30m分辨率-土地利用数据集1985-2019
649 金融开放度指数-世界银行三位数字编码、ISO Alpha-3 Code等多指标数据
642 资本-劳动力错配指数计算、金融错配指标两大维度指标!内附代码!
640 金融机构信息数据库2007-2022年!70+字段、26w+观测值
628 顶配!Stata17MP软件分享-Win&Mac双系统、超长使用期限!
615 中国土地交易数据库:300w数据中国土地高频交易数据
614 政府工作报告
610 中国政治精英数据库
603 重污染环境数据集
602中国政策环境指数2000-2020!内附原始数据及测算
584 2022年C刊重点选题最新汇总-选题范围、投稿方式、期刊介绍
576 绿色债券数据集2016-2021
564 工业污染治理投资完成额
558 财政数据专题
557 用电量数据集
552 环保数据集
547 数字经济发展指标及测算
544 地形数据集
537 制度距离数据
536 产学研专题2.0
531WTO世界贸易报告
528共同富裕、乡村振兴专题
524ZF干预指标
519碳排放、碳金融数据收集及数据模型代码!
511贸易开放度
510产业结构化数据集!
5082000-2016年金融分支机构处罚信息
503各地银保监局所有处罚信息
500最新!金融数据集
0495央行沟通指数
0494国际创新状体
0493泰尔指数计算模板!
0488服务贸易数据集!
0484韩国与日本历年GDP总量和人均GDP的对比
0483产业结构化数据集!
0482“高质量发展-创新发展”指标体系构建及测算
0481贫困指数多维报告
0473政府采购数据!
0472贫困脆弱性计算方式!包含stata源代码!
0469乡村振兴数据!
0467WDI面板数据!最新!
0462全网独家!最新!空气流动系数数据2000-2019年!
0459中欧班列运行时刻表数据集!
0458最全!人口普查数据集
0456全网独家!三分金融报告!
0454最新!金融指标集
0452全球、国内疫情数据更新!
0450能源消费结构数据
0446影子银行数据!
0441最新!中国经济政策不确定性指数
0438碳排放报告集!
0437最新!企业并购数据集!
0432最新!2005-2020年全国土地流转数据
0428资源错配指数计算!包含代码!
0426最全!一、二、三次农业普查数据!
0424能源消费结构数据
0423第三次农业普查数据!
0422 2011-2020年商业银行银行资产总计,银行规模,资本负债率,资本充足率等多个指标
0420全网最全!社会责任超详细指数数据!
0419基尼系数数据集
0418人民政府驻地迁移数据
0415:1995-2021经济自由度指数数据
0412基尼系数计算及相关经典文献
0411球面距离计算方式!
0407环保数据集!
0404PPP项目数据集!
0403最新!CPI月度数据!
0402更新至最新年份!全国新能源汽车数据库!
0396更新至最新年份!全国分车型月度销量数据!
0393全网独家!世界各国自然租金数据!
0388 高铁线路开通数据
0385 环境信息披露数据
0383 环境保护税数据
0382 转移支付数据集
0377 EGS彭博指数得分
0376 产业结构化数据集-高级化、合理化指数
0375 人口抽样调查数据
0367个股衍生指标大数据
0363 中国对外投资全球跟踪数据
0362 stata常用模型命令全集
0355 statawind数据转换面板格式代码
0349 制度距离与文化距离数据以及计算方式
0330 高考作文题目文本数据
0326 中国对外援助项目数据
0324 最全土地和房价数据集
0322 2021年世界五百强企业排行榜和营收数据
0320 控股股东股权质押数据2007-2020
0319 投资者情绪指数
0314 资源错配指数计算
0313 碳排放权、碳交易日度数据&分部门、能源碳排放数据
0305 文物保护数据-历史文化名城、名街、重点保护单位+空间分布
0296 高校就业报告-高校别毕业生2006-至今
0294 stata收敛分析
0290 列车时刻表数据1985-2016
0287 DEA数据大全
0285 欧冠数据
0284 1995-2019年全球清廉指数
0281 超大量数据!政府工作报告!
0279粉丝经济报告合集
0278 高德地图迁移数据
0277 1995-2021经济自由度
0276 老龄化专题数据
0274 产学研专题数据
0268 多个数据分析教学视频
0264 深交所信息披露报告!附高新企业统计情况
0263 耶鲁大学环境绩效指数2006-2018
0261 公共财政收入和公职人员数量!附带各国首都距离
0260 WITS数据库中国双边进口关税数据&环境规制综合指数
0257 合成控制法SCM
0247 bankscope银行数据2012-2020
0243 中国裁判文书网判决文书
0242 全球新冠疫情数据集(含疫苗接种数据)
0235 环境不确定性指数-计算过程&代码
0226 机器人数据-分行业、国家1993-2019
0220 全国银行网点数据
0217 一至七次人口普查
0212 百度指数日度数据(股票)2011-2021
0209 绿色信贷合集
0206 中国数字经济指数合集
0204 考研历年国家分数线
0202 世界各国GDP相关数据
0201 人民日报语料数据
0198 人人贷爬虫数据
0195 全国旅游抽样调查数据2001-2020
0194 1950-2019 180个国家经济变量面板数据
0192 社交网络数据集-推特等
0191 沪深A股融资约束程度SA指数计算Stata代码
0189 1972-2018 美国综合社会调查(GSS)
0187 世界投资报告2001-2020
0184 土地数据集-土地出让数据&土地覆盖数据
0183 融资约束数据KZ指数-2007-2019
0182 全国新能源汽车销量数据
0179 高管团队异质性2008-2019
0178 全国招聘数据上海
0170 研究生在校招生数
0168 新冠疫情专题数据
0167 共享单车轨迹数据
0163 各国GDP面板数据1960-2019
0156 赫芬达尔指数表
0152 河南招聘数据2018
0151 2008-2018《中国农村金融服务报告》
0148 一带一路面板数据
0146 2000-2020人口密度数据
0143 中国经济政策不确定性指数1979-2021
0130 北京招聘数据
0126 如何利用python处理《中国工业企业数据库(1998-2014)》
0118 货币政策季度执行报告
0117 国务院政府工作报告合集(1998-2021)
0115 2000-2020中国人口密度
0097 中国海关数据库
0095 A股的信息披露质量KV指数
0093 285城空间权重矩阵
0086 高频食品价格数据
0076 东方财富网指数集
0075 “投资界”投资数据集
0075 “投资界”投资事件1990-2020
0074 全国工业品月度产量、季度销量数据1998-2020
0066 5000+特朗普所有推特数据
0059 新经济公司数据
0057 中国农村贫困监测报告
0051 全球竞争力报告2001-2019
0048 互联网普及率2002-2019
0046 中国所有政治人物公开活动数据库
0046 中国所有企业跨国并购数据库2020-2019
0041 北京大学数字普惠金融指数2011-2018
0040 全球经济自由度指数1995-2020
0028 科技进步贡献率2002-2018
0027 全国政府预算报告1978-2020
0022 VIIRS/NPP夜光数据(月数据)2020-2019
0013 数字经济产业专题数据
0012 不平等数据集
0008 全球营商环境报告及数据2004-2020
0005 中国综合社会调查(CGSS)2003-2015
宏微观经济数据:
887 宏观经济研究!全国各省、地级市-社会融资规模增量数据(包含总额及8类明细)2013-2021年
857 宏观经济统计面板数据
566 省级宏观面板
0343 中国省、市、县宏观面板数据2.0
0323 宏观经济面板-中国省、市、县域面板数据1.0
0154 中国城镇住户调查微观数据---UHS(86-15)
0076 东方财富网宏观数据集2005-2020
0043 中国宏观经济杠杆率1993-2020
0042 中国百城月均房价20102-2018
0038 国家风险国际指南1984-2017
0024 中国住户调查主要数据2000-2020
0003 CMF-宏观金融统计研究数据集
正在持续更新中...
文本数据
文本数据:
1134 高级会员专享!近1亿条裁判文书网文本大数据(1985-2021)
1132 可作为工具变量的方言数据(城市级别方言多样性指数+区县级别方言历史分布)
1126 地方政府经济增长目标约束flag数据:基于城市政府工作报告与Python文本分析(2005-2022,最新!)
1084 军民融合、民参军数据构建(20101-2021年)——基于上市公司年报MD&A文本挖掘
1081 环境污染与环境规制:人大建议、政协提案数据、关键词指数(2011-2022年)
1077 管理层诚信承诺(2001-2021年)——基于上市公司年报MD&A文本挖掘
1070 CCTV新闻联播每日内容文本数据(2006-2023年)
1069 文本情感分析!上市公司股吧评论数据(2008-2022年)
1027 政府flag数据!地级市政府环境减排目标约束(2008-2021年)——基于地级市政府工作报告
1026 基于Rebbit的2.5万条ChatGPT的评论数据
1022 科技创新与人才专题 | 地级市2008-2022年政府工作报告文本分析
1021 城市综合治理 | 地级市政府工作报告2008-2022年文本分析(城市基层治理、社区服务、城镇化等关键词)
1017 地级市政府工作报告文本分析 | 基本公共服务(产学研、创新、研发等141余项指标)发展注意力数据
1015 绿色环保-地级市政府工作报告2008-2022文本分析词频分析-50w数据量
正在持续更新中...
数字经济专题
数字经济:
1136 数字金融与上市公司金融化程度测算匹配结果(2011-2020)
1121 “宽带中国”试点城市名单与城市专利申请及授权数量数据匹配结果面板数据(2010-2020)
1103 企业级数字经济核心产业专利数据库(1985-2022年)
1089 数字经济、创业活跃度和高质量发展——来自中国城市的经验证据
1085 数字经济能否推动居民消费升级?(2009-2021)
1063【经济学季刊】论文解读:数字经济发展如何影响男女平等
1040 【论文导读+复刻】数字普惠金融对居民消费的影响研究
1009 数字经济专题!地级市2008-2022政府工作报告词频统计!(121个数字经济关键词)
952 数字经济指标构建-各省、地级市匹配上市公司数据、城市数字化指数
682 数字经济-新经济指数(2017-2022)&31省数字经济测算(2013-2020)两大维度指标
681 数字经济&绿色创新匹配:全国3169公司数字金融企业绿色专利匹配数据
638 数字经济专题六:地级市-创业活跃度&高质量发展指标构建!熵值法-附原始数据和计算过程
630 数字经济专题五:中国城市数字经济指数2021&中国城市数字经济蓝皮书
629 数字经济专题三:31省人才储备、技术服务等多维度指标
604 数据经济专题二:地级市、县域、企业数字经济指数、数字乡村指数、相关专利获得情况!
数字化转型:
882 最全280个上市公司数字化转型指标2010-2021年
877 银行数字化转型综合指数-面板数据(2012-2021年)
856 上市公司数字化转型--MDA词频分析
普惠金融:
1119 数字普惠金融与城市创新指数匹配结果面板数据(2011-2020)
1117 数字普惠金融研究中非常常用的Bartik工具变量(附计算代码!)
986 《北京大学数字普惠金融指数(2011-2021)》第四期,省市县区级数据
互联网:
正在持续更新中...
绿色碳中和系列
绿色碳中和系列:
1137 “三农”+“双碳”!全国及各个省级行政区农业碳排放测算结果(2005-2019,含原始数据)
1061 碳中和专题 | 上市公司碳排放测算数据(1992-2022年)
1057 碳中和数据库 | 2819家全国碳市场重点排放企业名单
1050 碳中和 | 338个地级市二氧化碳排放量(2005-2020年)
982 城市因“智慧”而低碳吗?—来自智慧城市试点政策的探索
962 环境研究词汇:碳中和、绿色经济、污染等140+万百度指数面板数据(2011-2021)
953 碳中和、数字经济千万级数据分享-附优质参考文献
951 Nature雄文指引绿色金融研究,内附丰富低碳数据
949 【Nature文章】低碳转型所需的能源量和带来的碳排放量
736 碳中和原创数据库-碳排放配额分配、各地碳排放等多指标数据
692 30份计量实证资源-碳中和、低碳经济、能源数据、文献分享
658 债券数据集:绿色债券数据集、历时新发、发行债券、DCM定价估值四大指标数据!
627 碳中和专题更新!2753县市碳排放数据 1997-2020年
609 碳中和专题二:碳足迹核算、碳中和顶刊论文、碳排放政策汇总、碳排放交易
正在持续更新中...
企业数据
企业数据:
1146 顶刊必备:百万级的上市公司政府补助原始及汇总数据(2003-2022面板数据)
1054 家族企业代际传承中的战略变革、战略差异度(2000-2021年)
1047 公司治理水平测度——《管理世界》:中国上市公司治理结构的实证研究(基于主成分分析构建)
995 金融错配程度/信贷错配程度/资本错配程度/资本资源错配程度
998 更新至2021!全部重点排污企业名录(整理成Excel)
985 数据更新!融资约束指数(KZ、SA、FC、WW)(2000-2021年)
0 2000-2021年上市公司M&A并购溢价计算(原始数据+Stata代码)
967 创业创新数据:270多个城市中国瞪羚企业、独角兽和雏鹰企业数据
955 上市公司企业持续创新能力、创新可持续性(原始数据+计算代码+计算结果)
944 上市公司对外担保数据大全:对外担保/违规担保/关联担保
939 上市公司年报可读性:财务报告可读性&管理层讨论与分析可读性
937 企业内部薪酬差距测算2005-2021年(数据+代码)
906 沪深A股公司流动性amihud指标数据&全国各省-城市化水平
898 微观上市公司非条件稳健性度量1998-2021年(指标数据+stata代码)
894 上市公司环境不确定性指数(计算过程+代码)
(2000-2021年)
893 ESG数据专题!上市公司每股社会贡献值(数据+代码)
875 中小微企业研究!投资主题!海量创业公司信息与获取投资信息
874 上市公司僵尸企业识别(2009-2021)数据+代码
839 上市公司内控信息披露指数
806 2011-2021各上市公司百度指数
750 A股非金融上市公司全要素生产率 2000-2021年
737 沪深A股数据库-上市公司购买理财产品数据、员工持股计划等多维度指标数据
662 环境经济:上市公司环保支出2000-2020&104城-城投债数据2000-2020
656 企业研发数据:省级工业企业研发费用、企业非真实研发支出原始数据
633 科技创新!工业企业研发费用 2008-2019年!R&D经费、人员当时量及项目数指标信息!
605上市公司环境数据集:环境绩效明细表、排放明细表、资源消耗明细表等多项指标数据
594北大惠普金融指数-匹配企业绿色创新指数2011-2020年
578 4000+上市公司所属省份、城市、经营等多指标数据!已更新至2022.1
0366上市公司过度负债数据2005-2019年(附Stata代码)分年Tobit回归
0352 重污染行业上市公司名单以及企业绿色专利申请数量数据集
0338 各国上市公司工商指标&上市公司政治关联2004-2019
0337 融资约束数据集:SA、KZ、ww指数(更新至2020)
0301 上市公司慈善数据&已退市上市公司名单&非上市公司数据库
0299 Excel-各国、省、市、县、企业-省界、港口、海岸线地理距离
0298 SDC&Zephyr跨国并购数据库&A股上市公司并购重组数据
0292 上市公司高新企业分类数据、各省对外投资核准企业名录、独角兽公司数据
0292 上市公司高新企业分类数据、各省对外投资核准企业名录、独角兽公司数据
0255上市公司注册地所在省份和城市(更新至2021年5月)
0221 上市公司竞争度衡量指标-行业集中度指数1990-2020
0175 2011-2020年A股上市公司员工构成情况统计表
0114 上市公司全要素生产率-原始数据+代码+结果(2000-2019年)
正在持续更新中...
地理数据
地理数据:
1060 常用工具变量 | 中国河流节点、分岔口DEM数据及Arcgis教程
699 NASA道路数据、GRIP Global Roads、全国道路数据集及OSM数据四大维度数据
580海关统计:各地级市-进出口与贸易差额(2000-2020)
1063【经济学季刊】论文解读:数字经济发展如何影响男女平等
0299 Excel-各国、省、市、县、企业-省界、港口、海岸线地理距离
0289 1942至今-中国气象数据:气温、气压、露点、风向风速、云量、降水量
正在持续更新中...
论文复刻
论文复刻:
1076【《经济研究》数据复现】“社会养老”能否替代“家庭养老”?——来自中国新型农村社会养老保险的证据
1068 智慧城市建设能否提高碳生产率?——基于中国智慧城市试点的准自然实验
1062 【论文复刻】数字普惠金融缩小城乡收入差距的实证检验
1058 【《中国工业经济》数据复现】数字化转型与企业分工:专业化还是纵向一体化
1056 【《管理世界》数据复现】企业政治资源的诅咒效应——基于政治关联与企业技术创新的考察
1055 【《经济研究》论文复刻】经济政策不确定性与创新(数据+Stata代码)
1052 人的全面发展评价指标体系——基于相关-主成分分析构建
1051 有兄弟对女性是好消息吗?——家庭人力资本投资中的性别歧视研究
1048 收入差距、社会资本与健康水平——基于中国家庭追踪调查(CFPS)的实证分析
1046 【论文复刻】数字经济能促进城市减霾降碳吗?—基于八大国家级大数据试验区的准自然实证分析(数据+Stata代码)
1044 《管理世界》(月刊)复现:财政分权下政府干预对债务融资的影响———基于转轨经济制度背景的实证分析
1004 SCI文章&数据分享 | 城镇化对二氧化碳排放的长期和短期影响
984【论文复刻】数字金融对城乡收入差距的异质性影响研究(2011-2020年)
917 顶刊实证复现:排污权交易机制是否提高了企业全要素生产率 ——来自中国上市公司的证据!
914 顶刊实证复现:金融投资行为与企业技术创新 ——动机分析与经验证据!
908 论文复刻:内生化生育率的模型!
生育政策、生育率与家庭养老(数据+代码)
902 顶刊实证复现:扶贫改革试验区的经济增长效应及政策有效性评估!
600基于CGE模型-我国低碳经济发展政策模拟分析:CGE-动态论文、代码以及数据
0429论文复刻!排污权机制是否提高了企业全要素生产率!包含源码与数据!
正在持续更新中...

