大数跨境
0
0

【永久会员】最新!2005-2023年地级市政府工作报告文本数据

【永久会员】最新!2005-2023年地级市政府工作报告文本数据 数据皮皮侠
2024-08-25
2



1241 最新!2005-2023年地级市政府工作报告文本数据


数据简介

政府工作报告是政府在全年度内对过去工作的总结和对未来发展的规划,通过分析这些报告,可以了解政府在不同时间段所关注的重点领域和政策导向,并获得不同地级市经济发展的趋势和变化,揭示经济发展趋势,展示社会治理和民生改善的措施,以及推动城市规划和环境保护的目标,为政府决策者、企业、投资者和居民提供重要的参考,以促进地区发展和改善民生。詹新宇(2020)搜集中国省、市两级政府工作报告里的GDP计划增长目标并进行系统GMM估计,发现财政分权通过不同程度地推动基建投资、房地产投资以及工业化进程,促进了经济增长目标的实现,进而推动实际经济增长。另外,有研究表明,写入政府工作报告中的政府关注点会形成新的话语并影响话语接受者的行为,进而通过他们引起和促进社会变革(田海龙,2011)。相关研究发表在《管理世界》等顶刊上。


此前皮皮侠团队从政府工作报告文本数据中挖掘过数字经济、碳中和、绿色环保、基本公共服务、城市综合治理、科技创新与人才等词频,得到了600+个关键词,这些关键词可用于相关学术研究中。比如碳中和、绿色环保等相关词频可用于分析研究地级市政府绿色环保发展注意力,进而辅助政府制定严格的环保政策;基本公共服务相关词频可将政府发展注意力这一指标可视化;科技创新与人才等相关词频可以对科研人才的流动、分布、薪酬、创新进行研究。


今天数据皮皮侠团队为大家分享一份2005-2023年地级市政府工作报告文本数据,供大家研究使用。


数据来源

各地方政府网站


时间跨度

2005-2023年


数据范围

全国各地级市


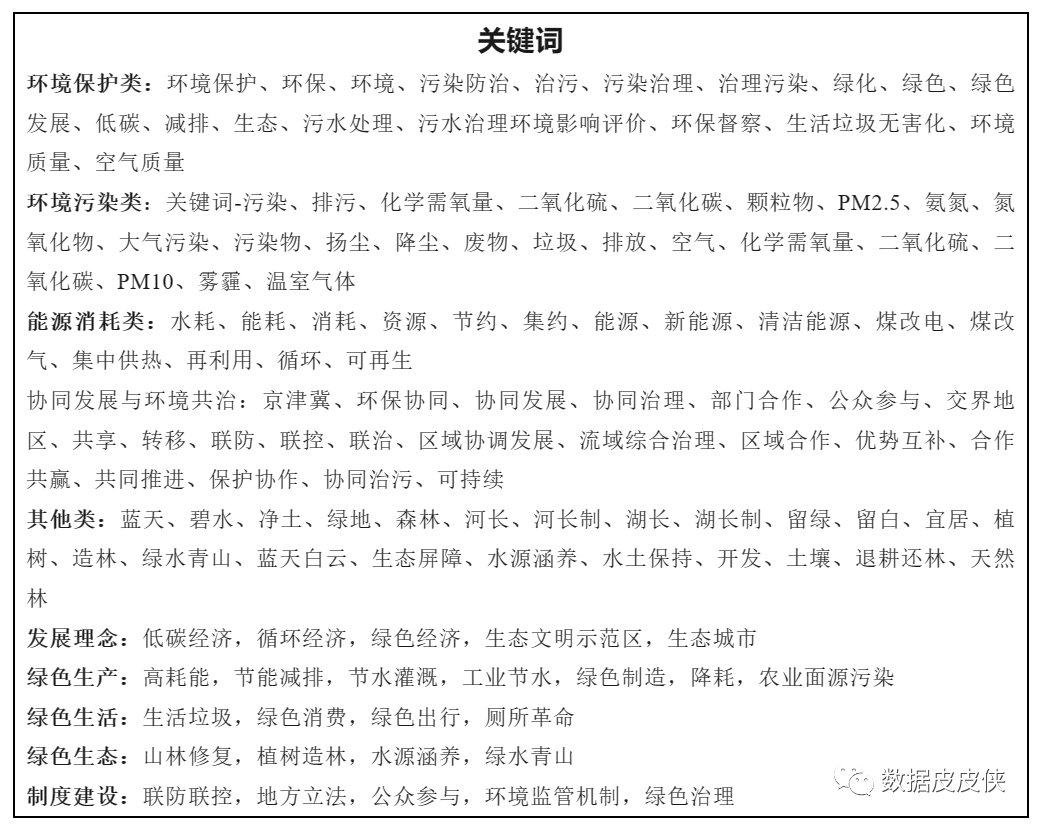
数据图例








参考文献

[1]詹新宇,刘文彬.中国式财政分权与地方经济增长目标管理——来自省、市政府工作报告的经验证据[J].管理世界,2020,36(03):23-39+77.DOI:10.19744/j.cnki.11-1235/f.2020.0032. 


[2]钱毓芳,田海龙.话语与中国社会变迁:以政府工作报告为例[J].外语与外语教学,2011(03):40-43.DOI:10.13458/j.cnki.flatt.000369.


[3]文宏.中国政府推进基本公共服务的注意力测量——基于中央政府工作报告(1954—2013)的文本分析[J].吉林大学社会科学学报,2014,54(02):20-26+171.DOI:10.15939/j.jujsse.2014.02.012.


皮皮侠数据库引用声明

请您在任何基于“数据皮皮侠”数据库所产生的中文研究成果(含学术论文、公开发表的研究报告等)均包括以下表述或类似表述声明:

本研究使用的数据来自“数据皮皮侠”数据库。

同时以电子文献形式进行引用标注,形式如下:

数据皮皮侠团队. 区县行政区划变更数据库[EB/OL]. [2023-1-1]. http://www.ppmandata.cn/.

其中,“2023-1-1”应当替换成实际引用日期,“区县行政区划变更数据库”替换成实际使用的数据库名称。


请您在任何基于“数据皮皮侠”数据库所产生的英文研究成果(含学术论文、公开发表的研究报告等)均包括以下表述或类似表述声明:

The data used in this study is from the PPman Database organized and managed by PPman Data Team.

同时以电子文献形式进行引用标注,形式如下:

PPman Data Team. Database of Point of Interest[EB/OL]. [2023-1-1]. http://www.ppmandata.cn/.

其中,“2023-1-1”应当替换成实际引用日期,“Database of Point of Interest”替换成实际使用的数据库名称。





资源获取


此数据为付费数据,永久数据会员可在网站上直接下载


非永久会员可扫码付款 小程序购买


永久会员免费领取

网站搜索数据编号 1241

永久会员可在网站上直接下载


扫码 或 点击阅读全文

可直接跳转至官网


会员购买方式

进入皮皮侠官网注册/登录后

点击右上角会员购买

 直接扫下方二维码购买




数据专题


统计年鉴

实证资源

经济研究数据

文本数据



_

数字经济专题



_

绿色碳中和系列



_

企业数据



_

地理数据



_

论文复刻


向上滑动阅览

点击可跳转数据详情


统计年鉴



中国统计年鉴:

1177 【年鉴专题】更新!能源统计年鉴&环境统计年鉴1985-2022!EXCEL/PDF可直接复制

1118 《中国基本单位统计年鉴》1999-2022年

1114 《中国能源统计年鉴》(1985-2022年)

1099 2006-2022年《中国卫生健康统计年鉴》(PDF+Excel)

1095 《中国城市统计年鉴》面板数据整理(2000-2022年)

1090 中国工业统计年鉴1949-2022年

1080 《中国人口与就业统计年鉴》Excel版(1949-2022年)

1073 《中国科技统计年鉴》更新!EXCEL版(1991-2022)

1059 年鉴更新 | 1995-2022年《中国高技术产业统计年鉴》

989 2022年鉴更新!《中国劳动统计年鉴》1991-2022

991 年鉴更新2022!《中国农村统计年鉴》1985-2022年

938 《中国统计年鉴》面板数据1949-2022年份

905 国际统计年鉴1995-2021(excel版本)



省市区县级:

1109 2022更新!全国34省统计年鉴(PDF、Excel)2001-2022年

1091《中国县域统计年鉴》面板数据整理(2001-2022年)

1064 中国县域统计年鉴[PDF+Excel面板](2000-2022版)

978 2022各省份统计年鉴大合集更新!

876 全国省/市/县/行业-固定资产投资数据大全(含固定资产投资年鉴)

748 中国城市统计年鉴与中国县域统计年鉴

709 50余份县市级年鉴

689 34个省(市、自治区)统计年鉴

685 2021年中国城市统计年鉴面板数据!分市、县两级!

677 中国城市统计年鉴&中国城市年鉴面板数据

626 34个省(市、自治区)2001-2021年统计年鉴

0480 中国商品交易市场统计年鉴2001-2020

0265 3000多指标!省级年鉴面板数据&各省官员腐败数据

0232 能源年鉴面板数据&大湾区营商环境报告

0215 县域统计年鉴面板2000-2020

0190 中国城市统计年鉴1985-2020(excel)

0160 中国能源统计年鉴1986-2019和省级能源结构(含计算步骤)

0049 中国城市&城乡建设统计年鉴2002-2019

0016 中国区域经济统计年鉴2001-2014


各行业类:

1059 年鉴更新 | 1995-2022年《中国高技术产业统计年鉴》

989 2022年鉴更新!《中国劳动统计年鉴》1991-2022

918 《中国价格统计年鉴》2013-2021年

892 《中国文化文物和旅游统计年鉴》1996-2021年

890 中国港口年鉴2000-2021年(免费EXCEL)

871 中国国土资源统计年鉴(2005年-2018年)

868 资源与环境专题:能源统计指标&《中国能源统计年鉴》更新2000-2021

853 1999-2021年《中国财政年鉴》整理Excel面板数据

851 中国房地产统计年鉴

848 中国改革年鉴1989-2021年

835 全球交通流量数据资源集、中国民航统计年鉴分享

802 中国保险年鉴-更新? 2021

771 2020中国人口普查年鉴

757 中国工业统计年鉴

700 中国火炬统计年鉴

687 中国人口与就业统计年鉴

686 中国劳动统计年鉴

672 全网年份最全!中国环境统计年鉴

669 中国住户调查年鉴

637 中国口岸年鉴 2001-2015年

613 中国法律年鉴

612 中国环境年鉴

586中国民航统计年鉴!1996-2020年

568 中国价格年鉴

540 科技统计年鉴、高技术统计年鉴

535 中国工业统计年鉴1949-2020

512全网最全!中国农村统计年鉴1985-2021!

0485最新!2006-2021年中国卫生健康统计年鉴!

0474最新!全国农产品成本收益资料汇编(1953-2020)全excel!

0453中国农业统计资料!

0445中国信息产业年鉴

0394全网最全!中国城乡建设统计年鉴EXCEL!

0353 中国能源统计年鉴2020excel版本与1991-2020年能源年鉴面板数据

0254 中国教育统计年鉴面板数据2.0

0254 中国教育统计年鉴面板数据1.0

0253 农村统计年鉴面板数据4.0

0252 农村统计年鉴面板数据3.0

0251 中国农村贫困监测报告2008-2020

0250 农村统计年鉴面板数据2.0

0249 农村统计年鉴面板数据1.0

0246 科技统计年鉴面板数据

0244 中国人口和计划生育年鉴

0241 中国港口年鉴2000-2020excel

0239 中国税务统计年鉴1993-2020

0234 中国环境统计年鉴1998-2020

0231 中国妇女儿童状况统计资料2014-2020

0228 中国基本单位统计年鉴1999-2020

0225 中国海关统计年鉴1990-2012

0224 中国检察年鉴(更新)1990-2012

0207 中国企业统计年鉴

0205 中国房地产统计年鉴

0203 中国价格统计年鉴2013-2020

0200 1995-2020中国高技术产业统计年鉴

0188 全国农产品成本与收益汇编

0185 中国民政统计年鉴1949-2020

0174 中国工业统计年鉴1949-2020

0134 中国旅游统计年鉴1996-2020

0132 全国农村固定观察点调查数据汇编2000-2015

0120 中国环境年鉴1989-2019

0105 中国农村统计年鉴2001-2020 excel

0104 中国火炬统计年鉴2008-2020 excel

0103 科技统计年鉴1991-2020 excel

0091 中国文化及相关产业统计年鉴

0084 中国商务统计年鉴2010-2019

0084 中国建筑业统计年鉴2005-2020

0084 中国社会统计年鉴2006-2019

0071 中国税务稽查年鉴2005-2018

0071 中国交通年鉴2000-2017

0068 中国林业统计年鉴1992-2019

0068 国土资源统计年鉴2005-2017

0065 中国教育经费统计年鉴1997-2019

0064 全国农产品成本收益资料汇编2009-2019

0060 中国渔业统计年鉴1979-2019

0058 中国保险统计年鉴1981-2019

0056 中国火炬统计年鉴2008-2020

0055 高等院校科技统计资料汇编2002-2019

0054 中国科技统计年鉴1991-2019

0052 中国海洋统计年鉴2000-2017

0044 中国卫生健康统计年鉴2003-2019

0036 中国高技术产业统计年鉴1999-2019

0034 中国工业统计年鉴1999-2017

0033 中国财政统计年鉴1999-2019

0031 中国人口和就业统计年鉴1999-2019

0025 中国教育统计年鉴1984-2020

0023 中国劳动统计年鉴1991-2019

0019 中国低碳年鉴2010-2016

0015 中国环境统计年鉴1998-2018

0009 中国港口年鉴 2000-2019

0007 中国农村统计年鉴1985-2019

0006 中国金融统计年鉴1986-2019

0004 中国能源统计年鉴1986-2019


正在持续更新中...



实证资源



模型代码

1205 2023最新 经管类期刊投稿指南

1199 Stata18MP 正版安装包及安装教程来了!(Win+Mac双版本)

1197 Stata18安装包及免费安装方法!更新20个功能,新增9个功能

1127 DID专题!可作为DID政策处理变量的9大国家级城市群数据+计量大牛伍德里奇关于非线性DID最新研究成果

1124 根据泰尔指数计算原理在Stata内计算泰尔指数的do文件代码(提供2013-2018灯光亮度作为范例数据)

1014 全要素生产率合集 | 全省&市级&上市公司全要素生产率OLS固定效应+LP+OP法!包含原始文献数据以及计算STATA代码!

933 截面数据DID处理&操作程序(附超详细代码)

735 BHAR-事件研究法-示例数据&Stata计算代码

731 股权投资模型-CAPM模型和PEG模型 内附示例数据

730 面板模型STATA do代码和R代码

718 双边随机前沿分析STATA 代码文件

701 社科项目大礼包!国家社科基金项目清单、申报书填写指南和课题申报书模板!

694 Bcon分解做交错DID数据+代码

683 计量模型、实证stata代码合集,附顶刊示例!

588stata代码命令全集

573 did-psm稳健性检验代码

572 stata中英文命令合集

569 博士专家推荐信、硕士开题范文、科研课题模板

561 Matlab模式分类手册和代码

525超强整理!计量实证代码工具大全-计量模型、代码、空间计量、DEA

513详细代码和介绍!Stata常用基础代码命令全集!

509STATA详细代码和介绍!

0477详细代码和介绍!Stata常用代码命令全集!

0470Stata合集 软件+命令!

0416:2015-2021年中国工业经济论文合集!含全部数据代码!

0405多期DID模型以及事件研究法!含stata代码以及计算参考文献!

0397详细代码和介绍!内生转换回归(ESR)模型!

0390 基于分位数回归的动态CoVaR模型、代码、计算案例

0389 LMDI(对数平均迪氏指数法)模型

0371 空间杜宾模型相关检验及结果分析

0340 SCI写作攻略:投稿、写作、经典模板、技巧

0335 莫兰指数&事件研究stata代码




课程教程

1143 高级会员专享:GPT辅助综述编写完整Python!附详细教程!

1140 利用ChatGPT撰写『“人工智能”和“收入分配”』相关的文献综述教程

1133 利用ChatGPT撰写『数字金融和企业创新』相关的文献综述教程

1128 利用ChatGPT撰写『“全面小康”和“中国共产党的经济理论创新”』相关的文献综述教程

1123 利用ChatGPT撰写碳排放和经济增长相关的文献综述教程

1112 ChatGPT文献综述撰写【碳排放+经济增长】

1106 利用ChatGPT撰写人工智能与劳动力相关的文献综述教程

1105 ChatGPT文献综述撰写教程--【数字化转型与企业创新】(附结果数据)

928 Python数据预处理教程

595实证研究教程合集

2小时Python爬虫入门课

0466毕业论文工具大全、多种软件安装、教学

0447社会网络分析软件及相关教程

0090 杰拉·切夫大数据课程资源

政策文本挖掘科研实操

因果推断与Stata实操

文本分析科研实战

实证论文Stata训练营

时间序列分析实战

社科科研数据通用爬虫方法

科研爬虫训练营

经管实证数据匹配技巧案例课

多源数据采集与指标构建

R语言社会科学高频计量方法

Python基础入门Ⅲ

Python基础入门Ⅱ

Python基础入门Ⅰ

PSM-DID实证研究训练营

KNN算法及其社科场景应用


正在持续更新中...




经济研究数据



省市县面板

1221 【高级会员】乡村振兴数据库1.0版

1217 中国各省市区县数据库1.0(含原始数据、线性插补和回归填补版本,1990-2022)

1211 中国各省市工商企业注册数据库(1949-2022)

1210 300W+ 中国专利转让数据(含申请、授权、实用及外观,1985-2021)

1208 全国各省市环境规制强度与绿色专利匹配数据(2000-2021)

1203 独家,“宽带中国”城市试点与专利匹配数据(2010-2021)

1184 中国金融机构数据库2.0-许可证、机构设立、退出、失控信息2007-2023.8

1183 超全!45000+观测值!涵盖全国省市县域以及多个企业创新变量——创新创业数据大合集

1168 《管理世界》:数字经济、创业活跃度与高质量发展(面板熵值法代码&数字经济测算原始数据)

1158 省市县三级官员特征、任期、职务等数据大合集-(1945-2022)

1154 近1000万!336个地级市分行业城市创新指数产业创新指数&创新专利数据库

1151 独家数据曝光!地级市经济增长质量指数及原始数据(2006-2018,dta格式)

1147 TOP刊发表大杀器:最新最全的微观调查数据合集!(含CFPS/CGSS/CHIP/CLDS…)

1145  阿里研究院发布的最全淘宝村特征数据(2009-2022)

1144 北大与阿里联合编制!中国县域数字乡村指数(指数研究报告+指数数据,2018-2020)

1142 来自世界银行的各国ESG数据草案数据集(1960-2022)

1141 乡村振兴指数与其30余个原始变量数据(2000-2022,城市层面)

1139 国家知识产权示范城市名单(已整理成DID核心变量形式,可直接使用!)

1138 中国投入产出表最新数据更新(1990-2020)

1135 北京大学中国家庭追踪调查CFPS公开数据(2010-2020)

1116 区县级!规模以上重工业企业比重、轻工业比重——基于中国工业企业数据库整理(1998-2015年)

1107 【原创】县域创业活跃度(2000-2020年):县域新注册企业数、年末总人口、户籍人口数

1098 城市创业活跃度:地级市每百人新创企业数(2000-2021年)

1094 中国土地高频交易全量明细数据(2000-2023年)

1086 是股票还是彩票?“彩票类股票”指标构建

1074 国家级大数据综合试验区:匹配城市、城市代码、经纬度(2007-2022年)

1066 中国经济发展方式转变测评指标体系构建(2000-2022年)

1045 全国31省电子商务数据(2013-2021年)

1036 财政分权数据集:省级&地级市财政分权度(1999-2021年)

1025 新能源汽车分类销量、逐月数据和进出口数据

1019 数据更新!中国289个地级市商业信用环境指数数据(2010-2021)

1016 经济失真程度测算:GDP注水系数

1012 商道融绿ESG评级(2015-2022年)

1011 最新整理!地方政府治理能力综合评价指标

1008 上市公司政治关联、政治背景数据

1006 高管绿色认知、企业环保注意力2007-2021年(上市公司年报文本分析)

1003 环境规制面板数据:2004-2021年全国各省环境规制强度数据(含地级市环境规制相应指标)

1002 顶刊文献数据:商帮文化对企业融资行为的影响研究

1001 华证ESG评级数据2009-2022年:季度评级、年末评级、季度平均得分

1000 《经济研究》《金融研究》《管理世界》MS、RP高被引文章、最新研究汇总!

986 《北京大学数字普惠金融指数(2011-2021)》第四期,省市县区级数据

983 全国各省份对外开放程度数据、贸易开放度

982 城市因“智慧”而低碳吗?—来自智慧城市试点政策的探索

977 世界银行(World Bank)数据-环境-密度和城市化

976 全国304个地级市金融科技发展程度(百度新闻文本分析提取)

973 全国31省数字经济发展测算指标

972 2022年全国百强区、百强县数据(可用于区县研究的异质性分析)

957 中国区域创新能力指数&《中国区域创新能力报告》

956 地级市层面--极端天气面板数据(数据+处理代码)

948 全国31省犯罪率面板数据

946 省级面板数据!货物进出口额

945 高质量发展指标构建:全国各省高质量发展需求

943 三批“智慧城市“”试点名单匹配!全国300直辖市地级市智慧城市试点、最早试点年份

936 全球&中国各省/市--新冠疫情数据

935 全国各省368个地级市河流密度数据

932 全国386个地级市到杭州的球面距离

930 全国各区域充电桩基础设施数量情况(公共&私人)

925 电子商务进农村综合示范县名单

920 全球主要国家、地区失业率统计月度数据

919 全球215个国家、地区失业率数据

913 中国各地级市—政府财政透明度(数据+文件)

897 国家级高新区企业主要经济指标

889 全国各省商业银行不良贷款率

886 全国各省份-建筑行业主要经济指标(1999-2020年)

885 中国各省人力资本测算&就业人员受教育程度构成

884 全国省市县-基础医疗与社会保障数据(2000-2020年)

883 中国各省在校大学生人数

881 中国县域金融面板数据整理

879 全国各省市县基础教育水平数据(2000-2020年)

878 高价值数据!全国各省创新投入水平与创新效率数据(2007-2020年)

872 中国地级市各城市web of science论文作者合作次数

869 地级市领导变更&地级市领导是否分管金融工作数据

860 全国各省2008-2020年细分行业就业人员和工资水平

858 全国各省1999-2020年法治水平测量

854 2010-2020年省级和公司层面环境规则测算面板数据

847 全国31省、各地级市城投债详细汇总数据

845 世界各国或地区人口数据

842 各省份互联?接?端?数量

836 292城市政商关系指数

831 地级市个人所得税

826 各省份农副产品加工规模以上企业主营业务收入

825 各省份经济增长目标

823 中国各城市气象数据集

822 各省份电子商务销售额

820 各省份化肥施?量

818 各省份农产品?均占有量

817 1978-2020各省份农用机械总动力

811 各省份水土流失治理面积、水库数量、水库总容量、除涝面积

807 2008-2021各省份地方债务余额

805 2011-2019各省份股票总市值

801 2000-2020年省际“地区营商环境-政策环境指数”
分省原始数据及测算

799 2002-2020各省份科技指标汇总

796 2002-2020各省份邮电和运输指标汇总

795 1988-2020各省份基尼系数

7941998-2019各省份??资本结构?级化指数

793 2010-2020自治区农村居民消费价格指数

792 2000-2020全国区县数据集

790 2003-2020全国分地区能源消费结构低碳化指数

776 1994-2020地级市绿地?积

774 1990-2020各省主要污染物排放

773 2015-2022年全国334个城市的空?质量数据

751 31省地级市政府数字关注度2001-2021

749 全国31省-地方政府财政治理特征数据 2001-2021年

747 全国328个城市PM2.5面板数据

743 各省高考分数线

739 各省、地级市-2020春运期间高德地图人口迁徙数据

738 全国31省-区域高质量发展指标体系构建!内附测算及计算过程

729 WDI面板数据-中国区域创新创业指数、世界治理指数三大维度指标

726 数字乡村数据库:农村农业数字化指标、县域数字乡村指数、中国电子商务报告等四大维度数据

721 多维度基尼系数-分省、地级市、灯光及GDP计算基尼系数

720 分省、地级市、产业结构泰尔指数&计算模板

717 儒家文化专题数据!各地级市-儒家学校、学堂&孔庙数据量

714 国家、省投入产出表

713 樊刚市场化指数

711 资本存量数据集-地级市资本存量、三次产业、分地区固定资本存量等五大维度指标

702 全国范围学校医院、市县区三级行政中心及18个重点城市主要场所POI数据!

695 地级市政府工作报告环保词频

690 2021年全国、省、地级市、区县乡镇矢量地图

682 数字经济-新经济指数(2017-2022)&31省数字经济测算(2013-2020)两大维度指标

673 地级市GDP&地级市一二三产业GDP面板数据

670 区域经济水平与二氧化碳排放面板数据集

664 共同富裕指数集:31省份共同富裕-富裕度、共同度两大维度数据

648 人口数据集:地级市常住人口与户籍人口、人口1%抽样调查数据两大维度指标数据

643 城乡协调-全国31省二元反差指数 2000-2020年

638 数字经济专题六:地级市-创业活跃度&高质量发展指标构建!熵值法-附原始数据和计算过程

636 海关统计:全国、各省、各城市进出口贸易数据!地级市进出口贸易、对外贸易数据及进出口月度数据!

632 顶刊示例-经济研究数据-全国、省、市-城市人均收入、农村人均收入面板数据

630 数字经济专题五:中国城市数字经济指数2021&中国城市数字经济蓝皮书

629 数字经济专题三:31省人才储备、技术服务等多维度指标

611 一带一路专题:农业、经济、地理距离、友好城市等七大维度面板数据

608 全国各省绿色金融指数

604 数据经济专题二:地级市、县域、企业数字经济指数、数字乡村指数、相关专利获得情况!

599 OFDI分国家/省份/行业-对外直接投资流量&存量-面板数据

598世界、国家、省投入产出表

593 地级市能源消耗数据

591经济面板专题二:全国所有地级市环境污染、企业、公路、固定资产、外商投资-最新面板数据

590中国工业经济:省级环境污染排放效率

589经济面板专题一:全国所有区县面板数据

585农村城镇面板数据集:地级市人均消费与支出2012-2019&各省农村数据2013-2019

583数千万数据量:2000-2019全中国省、市、县企业注册数据!经纬度、注册数目等多指标信息

579 分省/市/县!地理空间矩阵:地级市空间、地理距离矩阵等多指标数据

577 地级市数据库:人口、污染、环境、财政等专题

555 地区科技创新效率-投入产出指标

548 省市县-PM2.5数据合集

538 城市面板

529中国省市县灯光数据合集!

520分省创新能力面板数据

518各省GTFP绿色全要素生产率面板数据

507市场化数据集

0497市场潜力指数及计算方法

0487地级市月度平均房价

0486省市县!数十万数据集!PM2.5面板数据!

0478省级面板!2003-2018年各省出口技术复杂度!

0475广东21个地级市GDP以及一二三产业增加值数据!

0455省市县!数十万数据集!污染数据合集!

0444分省创新效率测算面板数据

0440 60多万条数据!中国行政村的区划代码以及经纬度!

0439地级市GDP以及一二三产业增加值数据!

0436全国各地区银行数据大全!

0435长三角24个城市绿色全要素生产率

0434省、市级污染转移!

0430农村:2002-2019年地级市人均消费与支出数据!

04302002-2019年地级市人均消费与支出数据!

0427中国各地级市绿色全要素生产率

0425地级市数字经济数据

0410完全!各省犯罪率!

0409完全!所有省级和地方政府工作报告及其词频分析!

0408地级市逆温数据!

0392 农业数据,国家一二三产业产值,国家、省、市人均GDP

0374 世界、省外商直接投资额数据集

0358 全国、省、市发电量用电量数据,包含煤炭行业数据集

0356 各国、省、市、县碳排放数据

0351 省长、省委书记以及市委、市委书记数据集

0333 全国省、市、县最低工资标准2012-2021&省、市、县人均GDP合集

0325 一带一路专题:人均GDP&经济自由度&地理距离&经济面板&友好城市

0318 新能源汽车数据库-分类型、地区、级别月度销量2015-2021&进出口数据

0317 市场化指数数据集-市场分割、樊纲、赫芬达尔指数

0316 地级市区域创新创业指数1990-2019&全球各国创新创业指标

0315 全国各地级市、区县房价数据-更新至2021-7

0312 中央、省级产业政策匹配数据!含完整stata代码

0310 分省、市政府性债务数据&财政收支数据&财政透明度

0307 官员任期&贪腐数据集-分省、市、县

0306 资本存量数据-分省、市、地区、产业

0300 全国、省、市互联网普及率&各区县电话用户数

0293 中国区域创新能力指数&五项一级指标效用值

0291 地级市污染与经济面板数据

0286 碳排放效率、分省市污染物排放数据

0280 全国、省、产业用电量&城乡储蓄

0275 友好城市专题数据

0272 分省企业CEO任期、学历数据

0270 碳交易、碳排放(省市县)

0262 最新地级市面板数据1990-2019

0258 省、市进出口贸易总额-年、月度数据

0256 地级市空气流通系数2000-2018

0240 省市县-城镇化率面板数据

0236 各区县、百城月均房价

0230 IRE产业与区域经济数据

0229疫情100天全国393个省市人口迁徙数据(近4万样本面板数据)

0219 第六次人口普查地级市主要数据

0216 泰尔指数-省市数据集

0213 地区绿色金融发展指数2018-2019

0211 碳排放数据-省市县

0208 各省市恩格尔系数表1978-2019

0193 反洗钱和区域金融运行报告

0180 中国省级农村贫困人口数据

0177 全国技术市场统计年报2003-2020

0176 中国各县(市、区)财政收支数据2000-2019年

0172 地级市全要素生产率1949-2020

0165 省市县区层面的各细分行业企业法人单位数量:2010-2019

0162 市级政府财政透明度研究报告&当年实际利用外资数据

0158 高铁开通数据库-铁路线路&城市高铁数据

0144 全国291个城市当年实际使用外资金额数据2000-2018

0133 289个城市教育与卫生主要指标(1996-2020年)

0127 1994-2020年地级市面板数据

0124 HHI赫芬达尔指数行业市场竞争度数据整理(1990-2019年数据)

0123 全国各省份-学历结构和计算平均教育年限

0121 全国各地区-48个能源指标数据(2000-2019年)

0112 各省份结婚离婚数据2005-2020

0110 教育、卫生和社会服务1994-2019年省级面板数据数据说明

0109 科技、邮电业1994-2019省级面板数据

0108 公共管理和社会保障、旅游1994-2019省级面板数据

0106 工业和能源1994-2019省级面板数据

0102 中国31省市区42部门投入产出表1997-2017

0101 中国各省份城镇与农村恩格尔系数

0099 成渝城市群数据

0092 00-18年中国各区县PM2.5数据和全国各区县二氧化碳排放数据

0089 31省互联网相关指标1997-2018年

0087 中国及各省全要素生产率计算2000-2017基于超越对数生产函数随机前沿法

0085 分省工业品月度产量数据2010-2020

0085 分省工业品月度产量数据2010-2020

0077 省级统计面板数据1994-2019

0062 20000+地级市官员腐败数据

0047 中国各省GDP、平均受教育年限等数据集

0043 地市级创新创业指数1990-2018

0032 全球治理数据WGI1990-2019&城市创新创业指数

0017 中国及省级市场化总指数及各方面指数

0014 县级主要官员1949-今

0011 全国各地区银行网点和从业人数2007-2018



经济研究数据

1236 超68年、3452家银行最全数据库(1954-2022)

1176 【乡村振兴专题】:农村研究数据大全-经营管理、成本收益、固定观察点数据、原始年鉴大更新!

1155 中国社科院、中山大学微观数据库:中国社会状况综合调查(CSS)、中国劳动力动态调查(CLDS)最新发布

1138 中国投入产出表最新数据更新(1990-2020)

1074 国家级大数据综合试验区:匹配城市、城市代码、经纬度(2007-2022年)

1075 上市公司违规行为与社会责任承担

1067 上市公司环境管理信息披露数据(2008-2021年)

1066 中国经济发展方式转变测评指标体系构建(2000-2022年)

1065 【《管理世界》数据复现】中国地方财政支出绩效评价体系(2007-2020)

1049 《经济研究》:地级市产业转型升级 | 资本密集型工业产业比重——基于400w+工企数据库整理

1045 全国31省电子商务数据(2013-2021年)

1043 《经济研究》产业转型升级 | 地级市技术密集型工业产业比重——基于400w+工企数据库整理

1041 上市公司A股&H股交叉上市数据(更新至2022年)

988 中国劳动力动态调查& 流动人口动态监测数据(CLDS、CMDS)

990 【高级会员数据】全国421个地级市绿色金融数据

997 【制度与法治变量】各省份2000-2021年律师人数&每百万人口律师数量【含西藏】

999 外债风险指标&中央、地方债务余额情况

1000 《经济研究》《金融研究》《管理世界》MS、RP高被引文章、最新研究汇总!

1001 华证ESG评级数据2009-2022年:季度评级、年末评级、季度平均得分

1002 顶刊文献数据:商帮文化对企业融资行为的影响研究

1003 环境规制面板数据:2004-2021年全国各省环境规制强度数据(含地级市环境规制相应指标)

1006 高管绿色认知、企业环保注意力2007-2021年(上市公司年报文本分析)

1008 上市公司政治关联、政治背景数据

1011 最新整理!地方政府治理能力综合评价指标

988 中国劳动力动态调查& 流动人口动态监测数据(CLDS、CMDS)

981 数字经济对绿色全要素生产率变动的影响

979 中国全球投资追踪数据CGIT、中国企业OFDI海外投资明细

975 地缘政治风险指数&经济政策不确定性指数

974 年报文本分析!制造业转型升级:智能制造词频统计

968 WIPO 绿色专利分类数据

966 乡村振兴研究:超全指标农村经济面板数据

965 宗教活动场所、寺庙道观信息、POI数据等

964 金融监管事务支出数字金融对企业技术创新的影响效应差异

963 全球各国机场名称、坐标经纬度、高程数据

960 明清专题数据库:企业匹配官办书局距离、科举考试、商帮文化变量等

959 Nature子刊新冠疫情热点成果及所有疫情数据整理

951 Nature雄文指引绿色金融研究,内附丰富低碳数据

950 全国地理基础信息数据库

949 【Nature文章】低碳转型所需的能源量和带来的碳排放量

947 世界价值观调查-文化距离指数

941 全国普惠养老DER数据统计

940 耶鲁大学各国环境绩效指数

934 中国银保监-保险机构许可证信息

931 财政部政府和社会资本合作中心 PPP 项目数据库

929 中国宗教活动场所数据库

926 制造业&非制造业指数

924 保险中介机构许可证大数据

923 商帮文化数据:十大商帮文化代理变量

922 消费者信心、满意度、预期指数月度数据

921 面板数据熵值法计算综合指数和门槛回归Stata代码

916 全国2003-2021年万达广场分布数据

915 亚洲与大洋洲经济自由度指数

911 金融机构信息数据库

910 2020、2021近两年全球人口变化数据

904 量化历史!明朝&清朝科举考试—进士登科数据

891 中国注册会计师协会数据库

888 中国海关数据库

877 银行数字化转型综合指数-面板数据(2012-2021年)

873 加密数字货币价格历史数据(数据+代码)

866 绿色专利数据集

865 2000-2022中国土地高频交易数据

864 国庆数据大礼包!

855 城镇登记人口失业人数和失业率(1990-2021)

852 调查数据合集二!教育、健康与养老、网民意识、世界价值观追踪调查数据

850 中国幼儿园数据(cpg+dbf+prj+shp+shx+数据)

849 全球交通、能源和通信基础设施数据资源

846 农业农村重要经济指标

844 社会调查数据系列大礼包!中国各类家庭、社会调查追踪数据(CGSS,CSS,CFPS,CHFS,CHIPS)

843 最全整理!免费分享!高等学校科技统计资料汇编(2001-2020年)

841 商业银行财务数据整理面板数据2011-2021年

840 WTI原油交易价格

838 各国名义&实际汇率、人民币基准汇率数据集

833 欧盟ETS碳排放价格交易数据

830 新闻联播数据

829 对外投资追踪&汇率数据&金融开放指数

808 2017-2022全国?业各行业产能利用率

803 1983-2022国际原油期货价格

791 COVID-19数据集

788 地方政府安全议题注意力2007-2021

787 近12个月欧盟27国CPI指数

780 1970-2020各国家FDI与OFDI数据

778 第七次人口普查数据及可视化

752 工业企业数据库匹配土地出让数据库

746 计量数据分析数据库

745 中国地级行政审批数据库

744 全国农村调查数据

742 全国绿色经济发展指数及各子指标多维度数据

741 环境规制强度指数

734 加密货币数据库-开盘价、收盘价、24小时最低价格等多指标数据

732 操控性与非操控性应计利润指标数据

728 国民经济行业代码与投入产出表IO2002年行业代码

725 各国制度、地理、文化距离、世界各国人均GDP!内附计算说明

722 计量实证!PSM-DID教程、代码及数据分享&解锁新方法

716 乡村振兴-产业兴旺面板数据集

712 中国农村经营管理统计年报 2015-2020年 全excel版本

708 经济结果和经济效益指数

707 投入产出完全消耗系数和直接消耗系数

704 层次分析法和熵值法经典实操案例和数据

703 绿色经济&创新发展指标构建及绿色经济发展指标文献

691 地方政府工作报告环保与规制词频!内附词频计算stata do文件

688 中国数字经济测度与驱动因素研究-互联网基础&影响

684 中国数字经济测度与驱动因素-信息化程度测算指数

679 高质量发展体系全指标数据

678 计量面板数据分析资料大全

666 企业数字经济化指标

660 银行绿色信贷数据

659 系统性金融风险指标数据

658 债券数据集:绿色债券数据集、历时新发、发行债券、DCM定价估值四大指标数据!

655 全国黄金价格数据 1978-2020年

654 国民经济核算:全球183个国家最新佩恩表 1950-2019年

653 金融数据集

651 国际产权指数 2007-2020年

650 超大高清!30m分辨率-土地利用数据集1985-2019

649 金融开放度指数-世界银行三位数字编码、ISO Alpha-3 Code等多指标数据

647 经济污染面板数据与熵值法计算教程

646 农村保险数据集

644 各大优质期刊投稿经验大合集!持续更新中

642 资本-劳动力错配指数计算、金融错配指标两大维度指标!内附代码!

640 金融机构信息数据库2007-2022年!70+字段、26w+观测值

634 企业专利质量

631 中国乡村振兴之路白皮书 2021年!

628 顶配!Stata17MP软件分享-Win&Mac双系统、超长使用期限!

625 自然灾害数据:全球地震数据库&中国台风数据集

623 中国所有期刊信息汇总

621 城镇化多维指标构建

620 顶刊示例!产业结构指标构建-高级化、合理化

618 美国日本新冠疫情数据

615 中国土地交易数据库:300w数据中国土地高频交易数据

614 政府工作报告

610 中国政治精英数据库

603 重污染环境数据集

602中国政策环境指数2000-2020!内附原始数据及测算

597数字普惠金融面板数据

596 GII全球创新指数2013-2020

592全国356城所有银行网点数据

584 2022年C刊重点选题最新汇总-选题范围、投稿方式、期刊介绍

581 中国平均受教育年限

576 绿色债券数据集2016-2021

564 工业污染治理投资完成额

558 财政数据专题

557 用电量数据集

552 环保数据集

547 数字经济发展指标及测算

544 地形数据集

537 制度距离数据

536 产学研专题2.0

531WTO世界贸易报告

528共同富裕、乡村振兴专题

524ZF干预指标

519碳排放、碳金融数据收集及数据模型代码!

511贸易开放度

510产业结构化数据集!

5082000-2016年金融分支机构处罚信息

503各地银保监局所有处罚信息

500最新!金融数据集

0495央行沟通指数

0494国际创新状体

0493泰尔指数计算模板!

0488服务贸易数据集!

0484韩国与日本历年GDP总量和人均GDP的对比

0483产业结构化数据集!

0482“高质量发展-创新发展”指标体系构建及测算

0481贫困指数多维报告

0473政府采购数据!

0472贫困脆弱性计算方式!包含stata源代码!

0469乡村振兴数据!

0467WDI面板数据!最新!

0462全网独家!最新!空气流动系数数据2000-2019年!

0459中欧班列运行时刻表数据集!

0458最全!人口普查数据集

0456全网独家!三分金融报告!

0454最新!金融指标集

0452全球、国内疫情数据更新!

0450能源消费结构数据

0446影子银行数据!

0441最新!中国经济政策不确定性指数

0438碳排放报告集!

0437最新!企业并购数据集!

0432最新!2005-2020年全国土地流转数据

0428资源错配指数计算!包含代码!

0426最全!一、二、三次农业普查数据!

0424能源消费结构数据

0423第三次农业普查数据!

0422 2011-2020年商业银行银行资产总计,银行规模,资本负债率,资本充足率等多个指标

0420全网最全!社会责任超详细指数数据!

0419基尼系数数据集

0418人民政府驻地迁移数据

0415:1995-2021经济自由度指数数据

0412基尼系数计算及相关经典文献

0411球面距离计算方式!

0407环保数据集!

0404PPP项目数据集!

0403最新!CPI月度数据!

0402更新至最新年份!全国新能源汽车数据库!

0396更新至最新年份!全国分车型月度销量数据!

0393全网独家!世界各国自然租金数据!

0388 高铁线路开通数据

0385 环境信息披露数据

0383 环境保护税数据

0382 转移支付数据集

0377 EGS彭博指数得分

0376 产业结构化数据集-高级化、合理化指数

0375 人口抽样调查数据

0367个股衍生指标大数据

0363 中国对外投资全球跟踪数据

0362 stata常用模型命令全集

0355 statawind数据转换面板格式代码

0349 制度距离与文化距离数据以及计算方式

0330 高考作文题目文本数据

0326 中国对外援助项目数据

0324 最全土地和房价数据集

0322 2021年世界五百强企业排行榜和营收数据

0320 控股股东股权质押数据2007-2020

0319 投资者情绪指数

0314 资源错配指数计算

0313 碳排放权、碳交易日度数据&分部门、能源碳排放数据

0305 文物保护数据-历史文化名城、名街、重点保护单位+空间分布

0296 高校就业报告-高校别毕业生2006-至今

0294 stata收敛分析

0290 列车时刻表数据1985-2016

0287 DEA数据大全

0285 欧冠数据

0284 1995-2019年全球清廉指数

0281 超大量数据!政府工作报告!

0279粉丝经济报告合集

0278 高德地图迁移数据

0277 1995-2021经济自由度

0276 老龄化专题数据

0274 产学研专题数据

0268 多个数据分析教学视频

0264 深交所信息披露报告!附高新企业统计情况

0263 耶鲁大学环境绩效指数2006-2018

0261 公共财政收入和公职人员数量!附带各国首都距离

0260 WITS数据库中国双边进口关税数据&环境规制综合指数

0257 合成控制法SCM

0247 bankscope银行数据2012-2020

0243 中国裁判文书网判决文书

0242 全球新冠疫情数据集(含疫苗接种数据)

0235 环境不确定性指数-计算过程&代码

0226 机器人数据-分行业、国家1993-2019

0220 全国银行网点数据

0217 一至七次人口普查

0212 百度指数日度数据(股票)2011-2021

0209 绿色信贷合集

0206 中国数字经济指数合集

0204 考研历年国家分数线

0202 世界各国GDP相关数据

0201 人民日报语料数据

0198 人人贷爬虫数据

0195 全国旅游抽样调查数据2001-2020

0194 1950-2019 180个国家经济变量面板数据

0192 社交网络数据集-推特等

0191 沪深A股融资约束程度SA指数计算Stata代码

0189 1972-2018 美国综合社会调查(GSS)

0187 世界投资报告2001-2020

0184 土地数据集-土地出让数据&土地覆盖数据

0183 融资约束数据KZ指数-2007-2019

0182 全国新能源汽车销量数据

0179 高管团队异质性2008-2019

0178 全国招聘数据上海

0170 研究生在校招生数

0168 新冠疫情专题数据

0167 共享单车轨迹数据

0163 各国GDP面板数据1960-2019

0156 赫芬达尔指数表

0152 河南招聘数据2018

0151 2008-2018《中国农村金融服务报告》

0148 一带一路面板数据

0146 2000-2020人口密度数据

0143 中国经济政策不确定性指数1979-2021

0130 北京招聘数据

0126 如何利用python处理《中国工业企业数据库(1998-2014)》

0118 货币政策季度执行报告

0117 国务院政府工作报告合集(1998-2021)

0115 2000-2020中国人口密度

0097 中国海关数据库

0095 A股的信息披露质量KV指数

0093 285城空间权重矩阵

0086 高频食品价格数据

0076 东方财富网指数集

0075 “投资界”投资数据集

0075 “投资界”投资事件1990-2020

0074 全国工业品月度产量、季度销量数据1998-2020

0066 5000+特朗普所有推特数据

0059 新经济公司数据

0057 中国农村贫困监测报告

0051 全球竞争力报告2001-2019

0048 互联网普及率2002-2019

0046 中国所有政治人物公开活动数据库

0046 中国所有企业跨国并购数据库2020-2019

0041 北京大学数字普惠金融指数2011-2018

0040 全球经济自由度指数1995-2020

0028 科技进步贡献率2002-2018

0027 全国政府预算报告1978-2020

0022 VIIRS/NPP夜光数据(月数据)2020-2019

0013 数字经济产业专题数据

0012 不平等数据集

0008 全球营商环境报告及数据2004-2020

0005 中国综合社会调查(CGSS)2003-2015



宏微观经济数据

1239 超全最新版!296地级市及以上城市房价数据库(2000-2022)

1234【最新】全国31省份、直辖市专利侵权结案面板数据  (2010--2023.7)

1232【数字经济专题】更新至2022!各地级市数字经济指数(包含互联网用户数/人均电信业务/计算机服务从业人员,2000-2022年)

1207 (1995-2023)经济政策不确定性指数数据库-全球、中国EPU-分年度/月度

1179  全国2000-2022年400+地级市绿色金融指数!

1170 创新创业专题:北京大学创新创业指数IRIEC数据、中科院中国区域创新能力评价报告(省、地级市1990-2021)

1162 各省市县行政区划变更(撤县设区、撤县设市…)数据全集(1993-2023)

1153 热门数据分享:风险投资(原始数据+按省市汇总,2000-2022)

1149 超长时间序列!WDI数据库重磅出炉(1960-2022)

901 中国宏观经济景气指数-月度数据

887 宏观经济研究!全国各省、地级市-社会融资规模增量数据(包含总额及8类明细)2013-2021年

857 宏观经济统计面板数据

797 2010-2022?地交易微观数据

624 第七次人口普查-省/市/县面板数据&附微观数据

566 省级宏观面板

0343 中国省、市、县宏观面板数据2.0

0323 宏观经济面板-中国省、市、县域面板数据1.0

0154 中国城镇住户调查微观数据---UHS(86-15)

0076 东方财富网宏观数据集2005-2020

0043 中国宏观经济杠杆率1993-2020

0042 中国百城月均房价20102-2018

0038 国家风险国际指南1984-2017

0024 中国住户调查主要数据2000-2020

0003 CMF-宏观金融统计研究数据集


正在持续更新中...




文本数据



文本数据

1129 【高级会员】1w+上市公司企业社会责任报告(2007-2022年)

1223 全量工商企业信息(34个维度200个指标,1989-2022)

1220 最新,地级市数字经济政策词频数据(1986-2023)

1202 重磅发布,最新,政府采购合同公告明细数据(1996.6-2023.8)

1134 高级会员专享!近1亿条裁判文书网文本大数据(1985-2021)

1132 可作为工具变量的方言数据(城市级别方言多样性指数+区县级别方言历史分布)

1126 地方政府经济增长目标约束flag数据:基于城市政府工作报告与Python文本分析(2005-2022,最新!)

1084 军民融合、民参军数据构建(20101-2021年)——基于上市公司年报MD&A文本挖掘

1081 环境污染与环境规制:人大建议、政协提案数据、关键词指数(2011-2022年)

1077 管理层诚信承诺(2001-2021年)——基于上市公司年报MD&A文本挖掘

1070 CCTV新闻联播每日内容文本数据(2006-2023年)

1069 文本情感分析!上市公司股吧评论数据(2008-2022年)

1027 政府flag数据!地级市政府环境减排目标约束(2008-2021年)——基于地级市政府工作报告

1026 基于Rebbit的2.5万条ChatGPT的评论数据

1022 科技创新与人才专题 | 地级市2008-2022年政府工作报告文本分析

1021 城市综合治理 | 地级市政府工作报告2008-2022年文本分析(城市基层治理、社区服务、城镇化等关键词)

1017 地级市政府工作报告文本分析 | 基本公共服务(产学研、创新、研发等141余项指标)发展注意力数据

1015 绿色环保-地级市政府工作报告2008-2022文本分析词频分析-50w数据量

1005 2022年地级市政府工作报告全文分享

788 地方政府安全议题注意力2007-2021

786 地级市城市治理注意力2007-2021

785 地级市政府公共服务注意力2007-2021

783 地级市财政治理注意力2007-2021

781 地级市经济发展注意力2007-2021

779 地级市老龄事业注意力2007-2021

770 地级市环保注意力数据

769 地级市基础研究和科技人才注意力数据

768 地级市绿色发展注意力2007-2021

767 地方政府城市治理注意力2001-2021

765 地方政府生态环境注意力2001-2021

764 地方政府绿色发展注意力2001-2021

763 地方政府公共服务注意力2001-2021

762 地方政府科技人才创新创业注意力2001-2021

761 地方政府基础研究和科技人才注意力2001-2021

760 地方政府安全议题注意力2001-2021

759 地方政府经济发展注意力2001-2021

758 地方政府老龄事业注意力 2001-2021年

751 31省地级市政府数字关注度2001-2021


正在持续更新中...




数字经济专题



数字经济

1196 最新,5W+   CEO 高管及董事会环保背景数据(2000-2022)

1185 【独家整理】数字经济、数字化-BD指数、资讯指数、媒体指数(2011.01.01-2023.08.12)

1172 中国信通院---中国数字经济发展白皮书(2017-2023)

1171 数字经济领域常见工具变量汇总

1136 数字金融与上市公司金融化程度测算匹配结果(2011-2020)

1121 “宽带中国”试点城市名单与城市专利申请及授权数量数据匹配结果面板数据(2010-2020)

1103 企业级数字经济核心产业专利数据库(1985-2022年)

1089  数字经济、创业活跃度和高质量发展——来自中国城市的经验证据

1085 数字经济能否推动居民消费升级?(2009-2021)

1071 数字经济政策与企业创新能力匹配数据

1063【经济学季刊】论文解读:数字经济发展如何影响男女平等

1042 数字经济测算指标!全国31省常用数字经济测算指标

1040 【论文导读+复刻】数字普惠金融对居民消费的影响研究

1009 数字经济专题!地级市2008-2022政府工作报告词频统计!(121个数字经济关键词)

981 数字经济对绿色全要素生产率变动的影响

973 全国31省数字经济发展测算指标

970 上市公司数字经济发展测度——基于文献研究

952 数字经济指标构建-各省、地级市匹配上市公司数据、城市数字化指数

756 城市-上市公司数字经济数据

755 省份-上市公司数字经济数据

688 中国数字经济测度与驱动因素研究-互联网基础&影响

684 中国数字经济测度与驱动因素-信息化程度测算指数

682 数字经济-新经济指数(2017-2022)&31省数字经济测算(2013-2020)两大维度指标

681 数字经济&绿色创新匹配:全国3169公司数字金融企业绿色专利匹配数据

666 企业数字经济化指标

638 数字经济专题六:地级市-创业活跃度&高质量发展指标构建!熵值法-附原始数据和计算过程

630 数字经济专题五:中国城市数字经济指数2021&中国城市数字经济蓝皮书

629 数字经济专题三:31省人才储备、技术服务等多维度指标

604 数据经济专题二:地级市、县域、企业数字经济指数、数字乡村指数、相关专利获得情况!

549 数字经济大全

547 数字经济发展指标及测算

505数字经济发展指数

0498数字经济数据

0425地级市数字经济数据

0206 中国数字经济指数合集

0013 数字经济产业专题数据



数字化转型

882 最全280个上市公司数字化转型指标2010-2021年

877 银行数字化转型综合指数-面板数据(2012-2021年)

856 上市公司数字化转型--MDA词频分析

766 上市公司研发投入匹配数字化转型


普惠金融

1119 数字普惠金融与城市创新指数匹配结果面板数据(2011-2020)

1117 数字普惠金融研究中非常常用的Bartik工具变量(附计算代码!)

986 《北京大学数字普惠金融指数(2011-2021)》第四期,省市县区级数据

597数字普惠金融面板数据

0041 北京大学数字普惠金融指数2011-2018


互联网

0300 全国、省、市互联网普及率&各区县电话用户数

0089 31省互联网相关指标1997-2018年

0048 互联网普及率2002-2019


正在持续更新中...




绿色碳中和系列



绿色碳中和系列

1215 【最新】中国各地区新能源汽车产量及123个公司公共充电桩数量数据(2015-2023)

1213 地级市人口集聚、经济集聚、产业集聚与绿色经济效率匹配数据(含区域经济研究相关的控制变量,2004-2020)

1206 全国各省市县PM2.5浓度数据库(来源于NASA,华盛顿大学圣路易斯分校,1980.1-2022.3)

1181 2002-2023政府工作报告-能源环境规制力度、环境治理政策文本分析数据库1.0

1167 环境与能源创新专题:地级市绿色创新、碳排放与环境规制数据

1157 “碳中和”、“碳达峰”研究常用的用电量最新数据大合集!

1137 “三农”+“双碳”!全国及各个省级行政区农业碳排放测算结果(2005-2019,含原始数据)

1129 全国地级及以上城市二氧化碳排放量与绿色创新数据匹配结果2000-2021年

1102 上市公司碳减排绩效指标数据(2003-2020年)

1101 全国分行业二氧化碳排放量(1995-2020年)

1083 碳中和专题 | 环境规制下的企业碳排放(2010-2021年)

1061 碳中和专题 | 上市公司碳排放测算数据(1992-2022年)

1057 碳中和数据库 | 2819家全国碳市场重点排放企业名单

1050 碳中和 | 338个地级市二氧化碳排放量(2005-2020年)

1038 碳中和专题 | 碳排放权交易日度数据(2013-2022年)

1029 【高级会员】地级市产业转型升级:绿色产出、清洁化程度指数——基于400w+工企数据库整理

1024 省级绿色GDP测算&综合污染指数

1018 【高级会员】绿色创新效率、绿色投资效率:基于SBM-DEA测算面板数据(数据+Stata代码)

982 城市因“智慧”而低碳吗?—来自智慧城市试点政策的探索

981 数字经济对绿色全要素生产率变动的影响

968 WIPO 绿色专利分类数据

962 环境研究词汇:碳中和、绿色经济、污染等140+万百度指数面板数据(2011-2021)

953 碳中和、数字经济千万级数据分享-附优质参考文献
951 Nature雄文指引绿色金融研究,内附丰富低碳数据

949 【Nature文章】低碳转型所需的能源量和带来的碳排放量

866 绿色专利数据集

821 碳中和专题五

816 碳中和专题四!全球、我国各省、地级市、县域级数据!

813 碳中和数据大合集更新!碳中和专题三

790 2003-2020全国分地区能源消费结构低碳化指数

784 碳中和概念股成分信息

782 碳中和相关债券数据

742 全国绿色经济发展指数及各子指标多维度数据

736 碳中和原创数据库-碳排放配额分配、各地碳排放等多指标数据

703 绿色经济&创新发展指标构建及绿色经济发展指标文献

692 30份计量实证资源-碳中和、低碳经济、能源数据、文献分享

665 碳中和原创数据集1960-2022年

663 所有省份2022年的碳中和政策和工作报告

661 超大量碳中和、碳达峰资源

658 债券数据集:绿色债券数据集、历时新发、发行债券、DCM定价估值四大指标数据!

641 中国碳中和政策全集

627 碳中和专题更新!2753县市碳排放数据 1997-2020年

609 碳中和专题二:碳足迹核算、碳中和顶刊论文、碳排放政策汇总、碳排放交易

608 全国各省绿色金融指数

607 碳中和专题:283个地级市碳排放数据

576 绿色债券数据集2016-2021

523碳中和&专利创新专题

518各省GTFP绿色全要素生产率面板数据

506碳中和数据合集

0435长三角24个城市绿色全要素生产率

0427中国各地级市绿色全要素生产率

0213 地区绿色金融发展指数2018-2019


正在持续更新中...




企业数据



企业数据


1235 【数字经济专题】最新!上市公司数字赋能指数(TF-IDF)(上市公司数字技术应用程度的指标,2001-2022)
1233【最新】中国上市公司CEO环保背景与绿色投资者匹配数据(2000-2022)
1231 A股上市公司数字技术创新与企业高质量发展-企业全要素生产率(5种测算方法,2000-2022)
1228 【最新】2023-2011年A股上市企业网络搜索指数数据-年度面板格式1226 上市公司TWFE双向固定效应模型控制变量-最全的TobinQ数据(2003-2022年)

1225 2023最新更新,商道融绿ESG数据(2015-2023)

1219 45万观测值!上市公司董事网络关系数据库(2006-2022)

1214 最新,企业科技创新数据大合集(含专利引用、创新投入、创新产出、创新质量与创新效率等,2007-2022)

1204 独家,新三板上市公司数据库1.0(2008-2022)

1200 最全,上市公司碳治理数据大合集(含上市公司碳排放、碳减排、排污费、环境税等数据,1990-2022)

1198 【2023 最新】第一批到第五批专精特新“小巨人”企业名单(截至2023年8月)

1195 全国各省市区县人工智能企业数量数据(2000-2023)

1193 最新,上市公司环境信息披露(含环境负债、管理、监管、业绩与治理披露,2008-2022)

1191 重磅发布,最新上市公司企业绿色创新效率(2007-2022)

1189 数字化转型、ESG表现与企业创新型发展(2009-2021)

1187 最新、最全ESG评级评分数据大合集(含华证、wind、彭博、润灵环球、商道融绿、富时罗素及各国ESG,1960-2022年)

1186 2000-2022年上市公司融资约束KZ、SA、WW、FC指数

1173 上市公司数字化转型程度2000-2023年

1166 “双碳”经济、上市公司绿色发展专题:重污染行业企业名单与绿色创新数据(1990-2022)

1165 大全集:3份来自顶刊的企业数字化转型数据合集(2001-2021)

1164 绿色金融研究必备:绿色债券数据与上市公司匹配结果(2014-2023)

1161 最新发布!上市公司员工及高管董监高特征、薪酬等数据合集1990-2022年

1160 告别内生性!上市公司华证ESG数据及其常用3种工具变量(含构造结果、过程代码)

1159 上市公司环境专题数据(排污许可、环境信息披露、投资、排放等12份数据)

1156 20万+观测值排污许可证原始数据全新发布!高级会员专享

1152 顶刊上的公司金融研究常用!上市公司战略差异度(原始数据+测算过程代码+测算结果,2000-2022)

1146 顶刊必备:百万级的上市公司政府补助原始及汇总数据(2003-2022面板数据)

1131 上市企业劳动/资本/技术密集分类结果数据1990-2022(含处理结果数据+处理代码)

1104 37W+企业级绿色低碳技术专利数据库(1985-2022年)

1093 上市公司&各行业赫芬达尔指数(2005-2022年)

1088 上市公司国内外专利授权情况(2007-2022年)

1087 迈向共同富裕!企业如何通过创新推动共同富裕?

1079 8W+数据量!取得环保部《污水综合排放标准》许可证的企业数据(2017-2023年)

1078 上市公司银行贷款与政府补贴数据(2012-2021年)

1075 上市公司违规行为与社会责任承担

1067 上市公司环境管理信息披露数据(2008-2021年)

1054 家族企业代际传承中的战略变革、战略差异度(2000-2021年)

1047 公司治理水平测度——《管理世界》:中国上市公司治理结构的实证研究(基于主成分分析构建)

1041 上市公司A股&H股交叉上市数据(更新至2022年)

1033 劳动投资效率测算2000-2021年:上市公司劳动投资效率、冗余雇佣、雇佣不足

1028 上市公司共同富裕:员工就业关键数据(2011-2021年)

1020 基于Jones修正模型的盈余管理测度2001-2021年(数据+stata代码)

1010 国有企业&民营企业&外资&公众企业 |上市公司股权性质虚拟变量(2003-2021年)

994 上市公司绿色投资&环保投资数据

995 金融错配程度/信贷错配程度/资本错配程度/资本资源错配程度

998 更新至2021!全部重点排污企业名录(整理成Excel)

987 实体企业金融化程度测算(数据+stata代码)

985 数据更新!融资约束指数(KZ、SA、FC、WW)(2000-2021年)

824 上市公司董事会多样性指标

819 上市公司微信、微博信息

815 上市公司环保处罚

0 2000-2021年上市公司M&A并购溢价计算(原始数据+Stata代码)

967 创业创新数据:270多个城市中国瞪羚企业、独角兽和雏鹰企业数据

955 上市公司企业持续创新能力、创新可持续性(原始数据+计算代码+计算结果)

954 全国上市&非上市-金融科技企业数据库

944 上市公司对外担保数据大全:对外担保/违规担保/关联担保

942 沪深A股重污染行业上市公司匹配结果(数据+代码)

939 上市公司年报可读性:财务报告可读性&管理层讨论与分析可读性

937 企业内部薪酬差距测算2005-2021年(数据+代码)

927 企业景气指数、企业家信心指数-季度数据

912 A股、港股上市公司碳排放、碳强度和碳披露数据

909 上市公司关键审计事项数据

907 公司金融数据库!ESG数据大合集—公司治理(G)

906 沪深A股公司流动性amihud指标数据&全国各省-城市化水平

903 上市公司税收统计数据

900 上市公司-企业生命周期数据

899 上市公司本科院校密度数据

898 微观上市公司非条件稳健性度量1998-2021年(指标数据+stata代码)

896 上市公司国内外专利申请获得情况

894 上市公司环境不确定性指数(计算过程+代码)
(2000-2021年)

893 ESG数据专题!上市公司每股社会贡献值(数据+代码)

875 中小微企业研究!投资主题!海量创业公司信息与获取投资信息

874 上市公司僵尸企业识别(2009-2021)数据+代码

867 全国银行基本信息与上市公司银企关系数据集

863 上市公司及相关主体违规处罚数据

862 上市公司高新技术资质认定匹配数据

861 上市公司仲裁案件数据

839 上市公司内控信息披露指数

828 上市公司历史业绩预期差距

827 2021-2022上市公司购买董责险清单

824 上市公司董事会多样性指标

819 上市公司微信、微博信息

815 上市公司环保处罚

814 上市公司?政许可

812 上市公司交叉控股明细

810 上市公司会计信息披露及时性指标

806 2011-2021各上市公司百度指数

804 2007-2020上市公司管理层短视指标

800 2009-2019上市公司?业赫芬达尔指数

798 1990-2022上市公司?管信息数据

775 历年上市公司附近?融机构数量

772 1999-2021各省份普通高等学校在校学生数

754 制造业各细分行业数据库

753 截止2021年企业公众号开通数据!60万+记录!

750 A股非金融上市公司全要素生产率 2000-2021年

740 沪深上市公司专利数据

737 沪深A股数据库-上市公司购买理财产品数据、员工持股计划等多维度指标数据

733 四套上市公司家族、股权关联数据助力公司金融深度研究

724 上市公司创新研发支出数据

723 专精特新企业数据库-专精特新企业名单及汇总

719 上市公司环境信息披露合集

698 265个地级市财政分权数据

696 常用上市公司控制变量

680 国有五大行年报及年报摘要

674 港股上市公司月末流通市值

671 上市公司女性高管指标 1999-2020年

667 12000城投公司名单

662 环境经济:上市公司环保支出2000-2020&104城-城投债数据2000-2020

656 企业研发数据:省级工业企业研发费用、企业非真实研发支出原始数据

652 A股上市公司名义所得税率

633 科技创新!工业企业研发费用 2008-2019年!R&D经费、人员当时量及项目数指标信息!

617 上市公司专题数据库-创新指标&并购重组数据

616 创业板企业股权激励数据

605上市公司环境数据集:环境绩效明细表、排放明细表、资源消耗明细表等多项指标数据

601和讯网上市公司社会责任超详细指数数据、97个指标

594北大惠普金融指数-匹配企业绿色创新指数2011-2020年

587跨国并购数据集

578 4000+上市公司所属省份、城市、经营等多指标数据!已更新至2022.1

574 省级数据全集

571 上市公司注册所在地

567 行业集中度

563 上市公司环境投资明细整理

562 上市公司股利政策

560 经济政策不确定性指数

559 中国微观企业实证研究常用指标集合

554 2010-2021地级市月度房价

550 上市公司高管断裂带数据

546投资数据集

545 上市公司创新和高管数据

534 省市县-环保处罚、上市公司环保支出、ZF环保补助

533上市公司营业收入

532高管团队异质性&稳定性

530托宾Q数据

527上市公司共同机构所有权数据

526上市公司高管数据集(会员特供)!

516最新!上市公司人数面板数据!

515地方债务余额!

0499物质资本存量数据!

0492上市公司广告宣传推广费!

0489最新!上市公司政府补助数据(2003-2020年)

0479专利数据集!

0476企业风险承担数据!

0471最新!上市公司商誉减值损失数据!

0468上市公司点位数据!

0465中国城市商业信用环境指数!

0463上市公司产权和股权性质!

0460上市公司股价数据!

0451创新投资数据

0442最新!上市企业专利数据集!

0433上市公司员工持股数据!

0406 20000+!上市公司环保补助数据

0398最全!上市公司公司治理水平/公司治理指数数据!

0391 上市公司环境投资数据

0378上市公司家族数据集

0366上市公司过度负债数据2005-2019年(附Stata代码)分年Tobit回归

0361 国泰安上市公司数据stata整理结果包含处理过程

0360 上市公司高新技术企业认定、研发投入、有效专利数据

0354 上市公司管理层政治关联数据,包含计算过程源代码

0352 重污染行业上市公司名单以及企业绿色专利申请数量数据集

0351 上市公司高管出生地、教育背景和薪酬状况

0347 和讯网社会责任指数2020-超详细版本

0339 沪深A股上市公司-财务指标、经营指标和发展指标

0338 各国上市公司工商指标&上市公司政治关联2004-2019

0337 融资约束数据集:SA、KZ、ww指数(更新至2020)

0308 海关和上市公司匹配数据

0303 最新版上市公司专利数据

0301 上市公司慈善数据&已退市上市公司名单&非上市公司数据库

0299 Excel-各国、省、市、县、企业-省界、港口、海岸线地理距离

0298 SDC&Zephyr跨国并购数据库&A股上市公司并购重组数据

0292 上市公司高新企业分类数据、各省对外投资核准企业名录、独角兽公司数据

0292 上市公司高新企业分类数据、各省对外投资核准企业名录、独角兽公司数据

0283 上市公司信息透明度数据

0273 工企专利匹配数据

0267 上市公司分行业多指标数据&和讯网上市公司数据

0255上市公司注册地所在省份和城市(更新至2021年5月)

0245 创业公司数据和多重计量命令

0233 沪深300指数!年、月、周、日数据

0221 上市公司竞争度衡量指标-行业集中度指数1990-2020

0175 2011-2020年A股上市公司员工构成情况统计表

0173 上市公司治理水平

0171 全国GDP网格数据

0163 人口网格数据

0157 全要素生产率-上市公司&各个省份

0153 zephyr 海外并购数据库

0131 上市公司环保支出数据(2010-2019年)

0125 上市公司排污费数据

0114 上市公司全要素生产率-原始数据+代码+结果(2000-2019年)

0095 上市公司研发支出

0094中国企业OFDI微观数据

0073 A股上市公司2020年营业信息

0070 全国企业工商信息

0069 高德人口迁移数据&LandScan全球人口数据

0069 百度人口迁移数据

0067 全国中学信息

0067 全国幼儿园信息

0067 全国小学信息

0063 全国写字楼信息

0050 上市公司社会责任指数2010-2019

0020 上市公司微观数据1990-2020

0018 1.82G中国工业企业数据库1998-2013


正在持续更新中...




地理数据



地理数据:

1194 90M分辨率的DEM地形数据

1192 最新更新,全国省市区县乡镇行政区划边界数据大合集(2015-2023)

1190 最新!1km分辨率全球夜间灯光数据(2012-2022)

1188 我国各市县各类建设用地面积数据(2006-2021年)

1182 2006-2021年我国城市级别的市政设施水平相关指标

1180 全国省、市、县域1992-2022年经过矫正的夜间灯光数据

1178 2023年全国A级景区数据

1169 全网最新最全!OSM土地利用数据!2023年8月最新更新

1163 OSM路网数据,2023年8月最新更新!

1150 超级齐全,最新出炉!2022年超7400万条全国地级市POI数据

1148 国家级与省级开发区设立超长时间段数据(1970-2022,dta+shp格式)

1125 地级及以上城市高铁开通数据与高铁相关研究中非常常用的地形类工具变量数据匹配结果面板数据(2003-2019)

1082 GSOD全球逐日气象站点数据 (1929-2023年)Python爬取!24个G处理好 !

1060 常用工具变量 | 中国河流节点、分岔口DEM数据及Arcgis教程

971 最全!上万条数据!全国各省&市&区县经纬度及行政代

870 空间地理专题:中国人口空间分布公里网格数据集

699 NASA道路数据、GRIP Global Roads、全国道路数据集及OSM数据四大维度数据

697 中国1公里分辨率月降水数据集

693 第一至第七人口普查GIS数据

668 中国土地利用现状遥感监测数据

582 中国地图

580海关统计:各地级市-进出口与贸易差额(2000-2020)

556 地理距离矩阵

522 非物质文化遗产地理图

0380 中国城市绿地面积

0379 省、市、县地形起伏度数据

0370中国台风数据

0368DEM高程数据

0357 中国行政村区划代码以及经纬度

0345 风景名胜空间点位数据&国家级景区名录

0341 中国地级市、区县夜光指数2014-2019

0299 Excel-各国、省、市、县、企业-省界、港口、海岸线地理距离

0289 1942至今-中国气象数据:气温、气压、露点、风向风速、云量、降水量

0271 省市地理空间权重矩阵

0259 高德地图-全国最新城市道路集

0237 高德地图-各省市区经纬度

0171 全国GDP网格数据

0163 人口网格数据

0149 地级市高铁开通数据2001-2019

0147 NPP、VIIRS夜间灯光数据2012-2020

0137 地级市公路数据1990-2020

0136 地级市气象数据1996-2016

0113 中国河流(水系)数据集

0098 2020年底5A级景区数据

0069 高德人口迁移数据&LandScan全球人口数据

0069 百度人口迁移数据

0067 全国中学信息

0067 全国幼儿园信息

0067 全国小学信息

0063 全国写字楼信息

0061 各国制度、地理、文化距离

0053 中国地震数据2000-2020

0039 中国历史地震数据-780-1970



正在持续更新中...



论文复刻



论文复刻:


1238 【论文复刻】双碳愿景下企业绿色转型之道

1237 《管理世界》绿色信贷政策增进绿色创新研究论文复刻(数据+stata代码)

1230 【数量经济技术经济研究】孔雀东南飞:经济高质量发展与人才流动(数据复现)

1227 【数量经济技术经济研究】ESG评级能否促进企业绿色转型(数据复现)

1224 【中国工业经济】数字化转型、产业链供应链韧性与企业生产率(数据复现)

1222 【中国工业经济】企业数字化转型的信息溢出效应——基于供应链视角的经验证据(数据复现)

1218 【数量经济技术经济研究】数字基础设施政策与企业数字化转型:“赋能”还是“负能”?(数据复现)

1216 【数量经济技术经济研究】经济政策不确定性与企业数字化战略:效应与机制

1212 【经济研究】企业ESG表现与创新——来自A股上市公司的证据(数据复现)

1209 【数据复现】数字化转型“同群效应”与企业高质量发展——基于制造业上市公司的经验证据

1201 【经济研究】论文《经济政策不确定性与创新》数据复现

1175 【论文复刻】“强省会”战略的创新效应研究

1174 【论文复刻】精准扶贫政策效果评估 ——家庭消费视角下的实证研究(代码更新版)

1130 《经济学(季刊)》文献复现:《医疗保险、农业信贷与精准扶贫》(含数据+代码!)

1122 基于顶刊《经济研究》已发表文献中的方法与指标体系测算的城市高质量发展指数

1120 农业经济领域顶刊《中国农村经济》文献复现《数字金融使用促进农村消费内需动力全面释放了吗》(含数据+代码!)

1115 【论文复刻】地区竞争、推广数字普惠金融与绿色经济效率

1113 【《经济问题》论文复刻】《数字金融发展与居民家庭金融资产配置:基于CHFS(2019)调查数据的实证研究》

1111 【《经济研究》论文复刻】雾霾污染、政府治理与经济高质量发展

1110 【《经济研究》论文复刻】产业结构、城市规模与中国城市生产率

1108 【《世界经济》数据复刻】经济不确定性与企业投资行为研究

1100 【《科学学研究》数据复现】房价对企业创新的影响—基于创新投入与人才政策视角

1097 【论文复刻】形式主义还是实质主义:ESG评级软监管下的绿色创新研究

1096 【《经济研究》数据复现】异质性环境规制工具与企业绿色创新激励——来自上市企业绿色专利的证据

1092 城市扩张与城乡收入差距:来自中国的经验证据

1076【《经济研究》数据复现】“社会养老”能否替代“家庭养老”?——来自中国新型农村社会养老保险的证据

1072 精准扶贫政策效果评估——家庭消费视角下的实证研究

1068 智慧城市建设能否提高碳生产率?——基于中国智慧城市试点的准自然实验

1065 【《管理世界》数据复现】中国地方财政支出绩效评价体系(2007-2020)

1063【经济学季刊】论文解读:数字经济发展如何影响男女平等

1062 【论文复刻】数字普惠金融缩小城乡收入差距的实证检验

1058 【《中国工业经济》数据复现】数字化转型与企业分工:专业化还是纵向一体化

1056 【《管理世界》数据复现】企业政治资源的诅咒效应——基于政治关联与企业技术创新的考察

1055 【《经济研究》论文复刻】经济政策不确定性与创新(数据+Stata代码)

1053  “一带一路”倡议与中国企业升级

1052 人的全面发展评价指标体系——基于相关-主成分分析构建

1051 有兄弟对女性是好消息吗?——家庭人力资本投资中的性别歧视研究

1049 《经济研究》:地级市产业转型升级 | 资本密集型工业产业比重——基于400w+工企数据库整理

1048 收入差距、社会资本与健康水平——基于中国家庭追踪调查(CFPS)的实证分析

1047 公司治理水平测度——《经济研究》:中国上市公司治理结构的实证研究(基于主成分分析构建)

1046 【论文复刻】数字经济能促进城市减霾降碳吗?—基于八大国家级大数据试验区的准自然实证分析(数据+Stata代码)

1044 《管理世界》(月刊)复现:财政分权下政府干预对债务融资的影响———基于转轨经济制度背景的实证分析

1043 《经济研究》产业转型升级 | 地级市技术密集型工业产业比重——基于400w+工企数据库整理

1040 【论文导读+复刻】数字普惠金融对居民消费的影响研究

1039 碳中和论文数据复刻 | 碳排放权交易政策的企业绿色创新效应

1037 【文献导读+数据复刻】数字经济发展对财政透明度的影响研究——基于“宽带中国”战略的准自然实验

1035 【高级会员】《经济研究》指标测算:全国254个地级市产业转型综合评价指标体系——基于工业企业数据库的主成分分析

1034 《金融研究》数据复现:对外担保与企业创新投入

1032 《金融研究》数据复现:智能制造赋能企业创新

1030 《金融研究》:数字金融、高管团队异质性与企业创新

1023 【文献数据速递】CEO绿色经历能否促进企业绿色创新

1013 《管理世界》数据复现:国有资本参股如何影响民营企业?——基于债务融资视角的研究

1007 《中国工业经济》数据复现:金融科技与企业创新

1004 SCI文章&数据分享 | 城镇化对二氧化碳排放的长期和短期影响

996 《会计研究》数据:地方监管、垂直监管与企业环保投资

993 数字普惠金融与技术创新——基于企业生命周期视角

992 《经济研究》顶刊数据:企业内部薪酬差距与创新

984【论文复刻】数字金融对城乡收入差距的异质性影响研究(2011-2020年)

917 顶刊实证复现:排污权交易机制是否提高了企业全要素生产率 ——来自中国上市公司的证据!

914 顶刊实证复现:金融投资行为与企业技术创新 ——动机分析与经验证据!

908 论文复刻:内生化生育率的模型!
生育政策、生育率与家庭养老(数据+代码)

902 顶刊实证复现:扶贫改革试验区的经济增长效应及政策有效性评估!

895 文章复刻—家庭背景、代际传递与教育不平等

809 2022-2023经管学科发文指南

600基于CGE模型-我国低碳经济发展政策模拟分析:CGE-动态论文、代码以及数据

0449中国工业经济论文复刻!包含源码与数据!

0429论文复刻!排污权机制是否提高了企业全要素生产率!包含源码与数据!


正在持续更新中...





【声明】内容源于网络
0
0
数据皮皮侠
社科数据综合服务中心,立志服务百千万社科学者
内容 2783
粉丝 0
数据皮皮侠 社科数据综合服务中心,立志服务百千万社科学者
总阅读2.9k
粉丝0
内容2.8k