大数跨境
0
0

新质生产力数据大合集2.0

新质生产力数据大合集2.0 数据皮皮侠
2024-11-14
0

1540

新质生产力数据大合集2.0

数据简介


 本次新质生产力数据大合集1.0包含以下数据:

1.农业新质生产力测算

2.省级新质生产力测算——基于省政府工作报告

3.新质生产力水平测算(版本1)

4.新质生产力水平测算(版本2)

5.新质生产力水平测算(版本3)

6.新质生产力水平测算(版本4)

7.新质生产力百度指数数据

8.SSCI新质生产力测算

9.新质生产力与人工智能匹配数据

10.新质生产力匹配乡村高质量发展数据

11.新质生产力匹配数字经济水平数据

12.新质生产力匹配乡村振兴数据

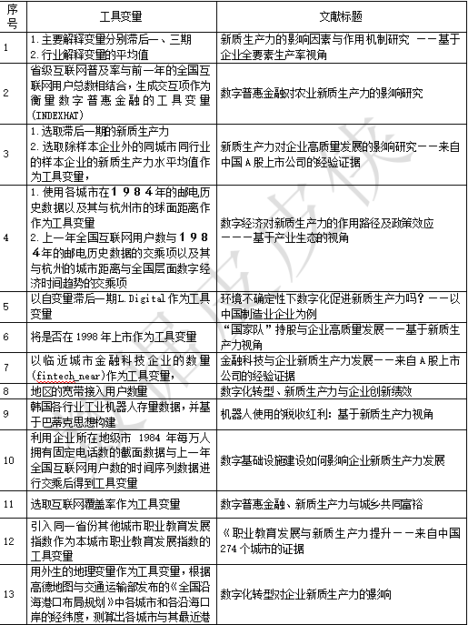
37个新质生产力工具变量汇总(2024.7)

近年发文趋势及主题分布



数据来源


1. 农业新质生产力数据:参考学者朱迪、叶林祥的做法,我们构建了衡量农业新质生产力的指标体系,汇总基础数据计算得,本数据由数据皮皮侠团队整理。

2.省级新质生产力测算:计参考肖有智等(2024)的做法,数据皮皮侠团队查找各个省份年政府工作报告进行词频分析,加总得到新质生产力总词频数据,本数据由数据皮皮侠团队整理。

3.新质生产力水平测算(版本1):参考卢江、郭子昂等学者的做法,对新质生产力的评价建立在科技生产力、绿色生产力和数字生产力三个一级指标上。对于科技生产力,从创新生产力和技术生产力两个方面刻画;关于绿色生产力,从资源节约型生产力和环境友好型生产力两个角度进行测度;对于数字生产力,则从数字产业生产力和产业数字生产力两个层面进行考量。,本数据由数据皮皮侠团队整理。

4.新质生产力水平测算(版本2):参考王珏,王荣基学者的做法,根据对新质生产力内涵的界定,分别从劳动者、劳动对象和生产资料三大维度构建新质生产力综合评价指标体系,通过体系计算得结果,本数据由数据皮皮侠团队整理。

5.新质生产力水平测算(版本3):参考任宇新、吴艳等学者的做法,构建新质生产力发展水平评价体系,通过体系计算得结果,本数据由数据皮皮侠团队整理。

6.新质生产力水平测算(版本4):参考学者蔡湘杰、贺正楚的做法,构建新质生产力发展水平评价体系,通过体系计算得结果,本数据由数据皮皮侠团队整理。

7.通过百度搜索新质生产力关键词统计得

8.参考发表于International Review of Economics and Finance上的文章,基于He和Liu(2024)的做法,构建了一个衡量新质生产力的指标体系,通过熵值法对各个指标进行计算得到各省份新质生产力水平数据。

时间跨度

1.农业新质生产力测算(2012-2022年)

2.省级新质生产力测算——基于省政府工作报告(2011-2024年)

3.新质生产力水平测算(版本1,2010-2022年)

4.新质生产力水平测算(版本2,2012-2022年)

5.新质生产力水平测算(版本3,2010-2023年)

6.新质生产力水平测算(版本4,2012-2022年)

7.新质生产力百度指数数据(2023.09-2024.03)

8.SSCI新质生产力测算(2012-2022年)

9.新质生产力与人工智能匹配数据(2011-2022年)

10.新质生产力匹配乡村高质量发展数据(2010-2021年)

11.新质生产力匹配数字经济水平数据(2012-2022年)

12.新质生产力匹配乡村振兴数据(2010-2022年)

13.37个新质生产力工具变量汇总(2024.7)

数据范围


全球各省份、地级市、和A股上市公司


数据指标

声明:本数据由数据皮皮侠团队整理,仅用于学术研究

资源获取

数据编号: 1540

1.点击公众号右上角三个点-设为星标

2.文章底部右下角点击”在看“图标

3.皮皮侠公众号后台发送数据编号,按照提示添加客服微信回复时间:周一至周五14:30-18:00)发送保留2小时截图(要有10个点赞哦)


会员可在网站上直接下载

输入网址 www.ppmandata.cn

可直接跳转至官网

方式一 

去官网购买:

www.ppmandata.cn

方式二

扫描左边二维码购买

往期热门数据推荐(点击跳转)

1、1640 管理世界新测度!环保规制强度(2005-2024)

2、1631 中国城市经济韧性(2007-2022)

3、1639 中国县域经济韧性(2006-2021)

4、1633 中国地区数据要素化水平(2005-2023)

5、1630 智能制造试点DID(2000-2023

【声明】内容源于网络
0
0
数据皮皮侠
社科数据综合服务中心,立志服务百千万社科学者
内容 2137
粉丝 0
数据皮皮侠 社科数据综合服务中心,立志服务百千万社科学者
总阅读615
粉丝0
内容2.1k