
1374 环境规制及其常用工具变量大合集(含原始数据)
“环境规制”发文趋势和主题分布


今天数据皮皮侠团队为大家整理了一份2024年2月最新更新的环境规制及其常用工具变量大合集,供读者进行科研使用。
数据来源
/
时间跨度
/
数据范围
全国各省市区县、上市公司
数据展示
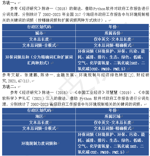
1. 空气流通系数/通风系数
皮皮侠数据库引用声明
请您在任何基于“数据皮皮侠”数据库所产生的中文研究成果(含学术论文、公开发表的研究报告等)均包括以下表述或类似表述声明:
本研究使用的数据来自“数据皮皮侠”数据库。
同时以电子文献形式进行引用标注,形式如下:
数据皮皮侠团队. 区县行政区划变更数据库[EB/OL]. [2023-1-1]. http://www.ppmandata.cn/.
其中,“2023-1-1”应当替换成实际引用日期,“区县行政区划变更数据库”替换成实际使用的数据库名称。
请您在任何基于“数据皮皮侠”数据库所产生的英文研究成果(含学术论文、公开发表的研究报告等)均包括以下表述或类似表述声明:
The data used in this study is from the PPman Database organized and managed by PPman Data Team.
同时以电子文献形式进行引用标注,形式如下:
PPman Data Team. Database of Point of Interest[EB/OL]. [2023-1-1]. http://www.ppmandata.cn/.
其中,“2023-1-1”应当替换成实际引用日期,“Database of Point of Interest”替换成实际使用的数据库名称。
资源获取
1.点击公众号右上角三个点-设为星标

2.文章底部右下角点击”在看“图标

3.皮皮侠公众号后台发送
数据编号 1374
按照提示添加客服微信
发送保留2小时截图(要有10个点赞哦)和编号
会员可在网站上直接下载
点击阅读全文或
输入网址 www.ppmandata.cn
可直接跳转至官网
!
注意
非会员限免费领取10份!每日限转发&领取一份,数据领取方式以最新推送为准。
回复时间:周一至周五14:30-18:00
本资源从网上下载,进行脱敏处理,限科研使用,请勿商用。
<数据会员购买方式/>
扫码添加客服
学术交流|资源分享
皮皮侠013
|
数据专题 |
统计年鉴 |
|
实证资源 |
|
|
经济研究数据 |
|
|
文本数据 |
|
|
|
数字经济专题 |
|
|
绿色碳中和系列 |
|
|
企业数据 |
|
|
地理数据 |
|
|
论文复刻 |
向上滑动阅览
(点击可跳转数据详情)
统计年鉴
实证资源
经济研究数据

