大数跨境
0
0

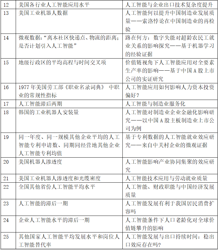
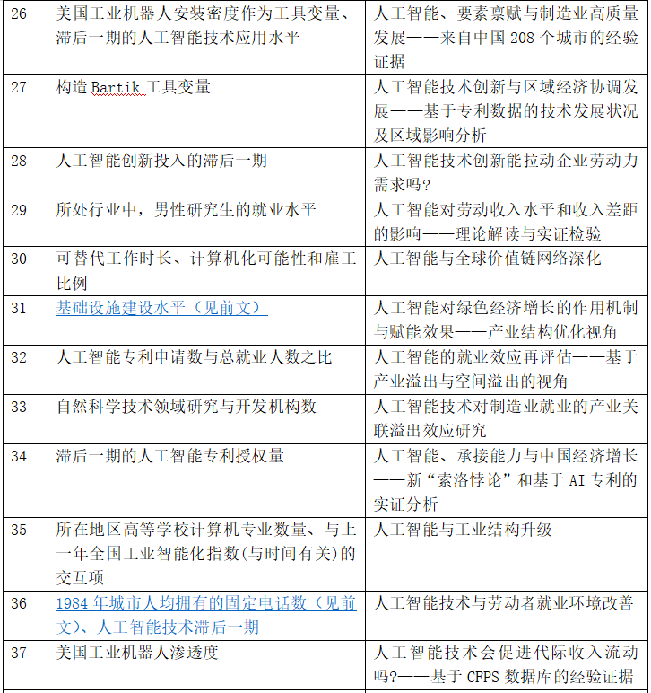
81个人工智能工具变量汇总(2024.8)

81个人工智能工具变量汇总(2024.8) 数据皮皮侠
2024-10-08
2

1634

81个人工智能工具变量汇总(2024.8)

数据来源

中国知网及各期刊官网等

时间跨度

2022-2024年

数据展示




声明:本数据由数据皮皮侠团队整理,仅用于学术研究

资源获取

数据编号: 1634

1.点击公众号右上角三个点-设为星标

2.文章底部右下角点击”在看“图标

3.皮皮侠公众号后台发送数据编号,按照提示添加客服微信回复时间:周一至周五14:30-18:00)发送保留2小时截图(要有10个点赞哦)


会员可在网站上直接下载

输入网址 www.ppmandata.cn

可直接跳转至官网

方式一 

去官网购买:

www.ppmandata.cn

方式二

扫描左边二维码购买

往期热门数据推荐(点击跳转)

1、1541 国家自然科学基金标书大全(2002-2024)

2、1592 人工智能顶刊-文章+数据+代码合集(2020-2024)

3、1619 全国各省市AI算力(2000-2024)

4、1583 数据交易平台试点城市DID数据(2009-2023)

5、1586 环境政策DID大全1.0

【声明】内容源于网络
0
0
数据皮皮侠
社科数据综合服务中心,立志服务百千万社科学者
内容 2137
粉丝 0
数据皮皮侠 社科数据综合服务中心,立志服务百千万社科学者
总阅读2.6k
粉丝0
内容2.1k