2024年高考各省分别用的哪套试卷
本内容经过仔细核对,2024年高考试卷使用情况如下:
新高考全国I卷: 河南、浙江、湖北、福建、湖南、安徽、江西、山东、广东、江苏、河北 新高考全国Ⅱ卷: 贵州、新疆、云南、吉林、辽宁、海南、黑龙江、广西、甘肃、重庆、山西、西藏 全国甲卷:
四川、陕西、内蒙古、宁夏、青海(所有科目统一为全国甲卷)
自主命题:北京、上海、天津
生物试题+答案
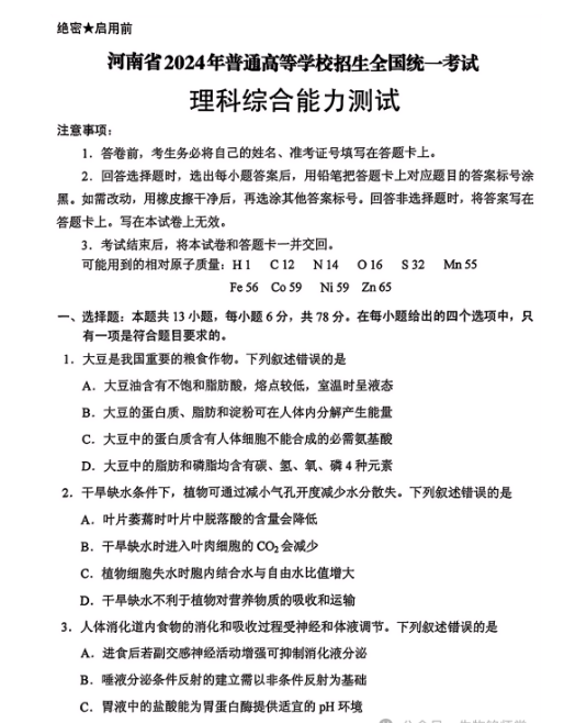
河南生物:



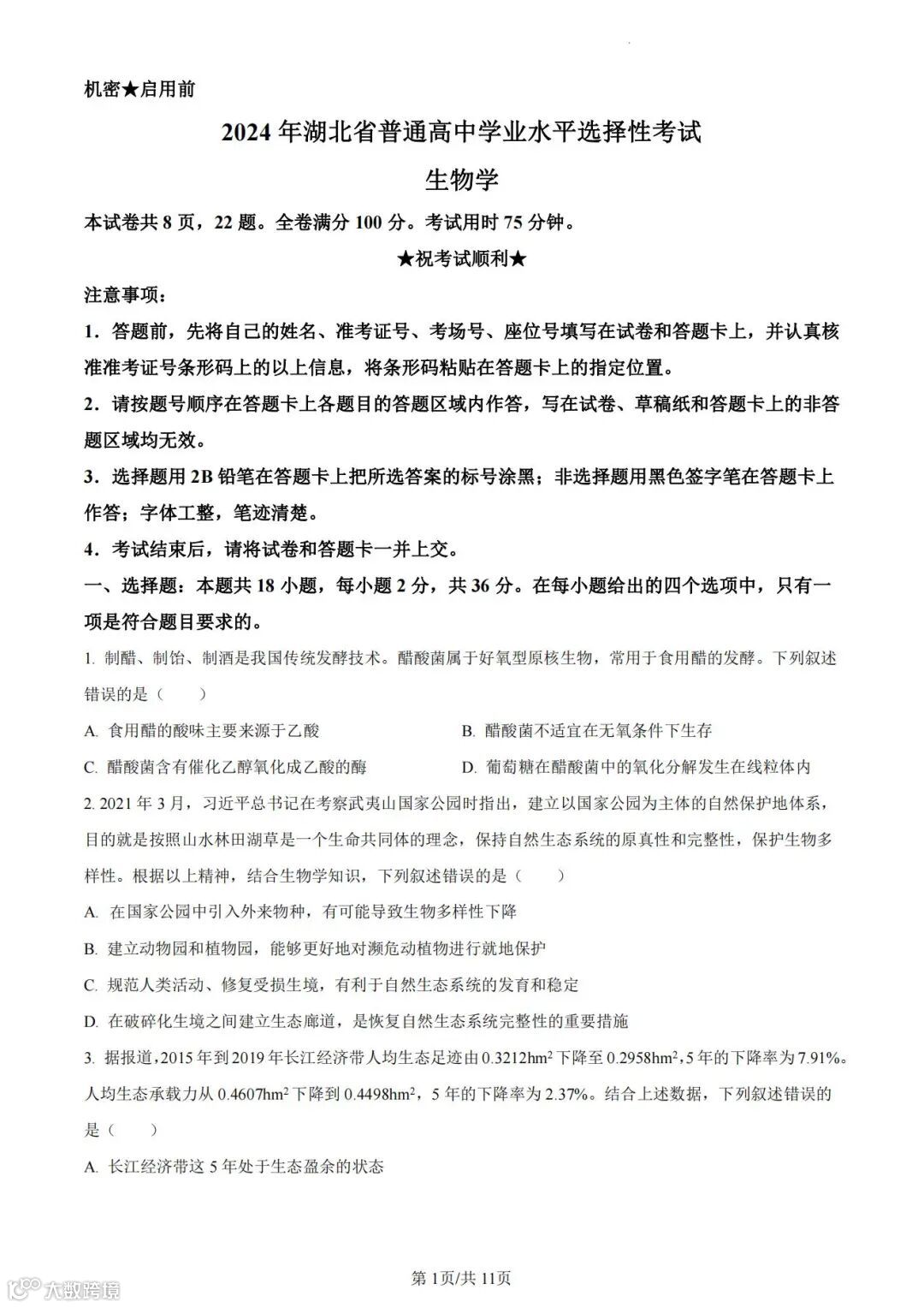
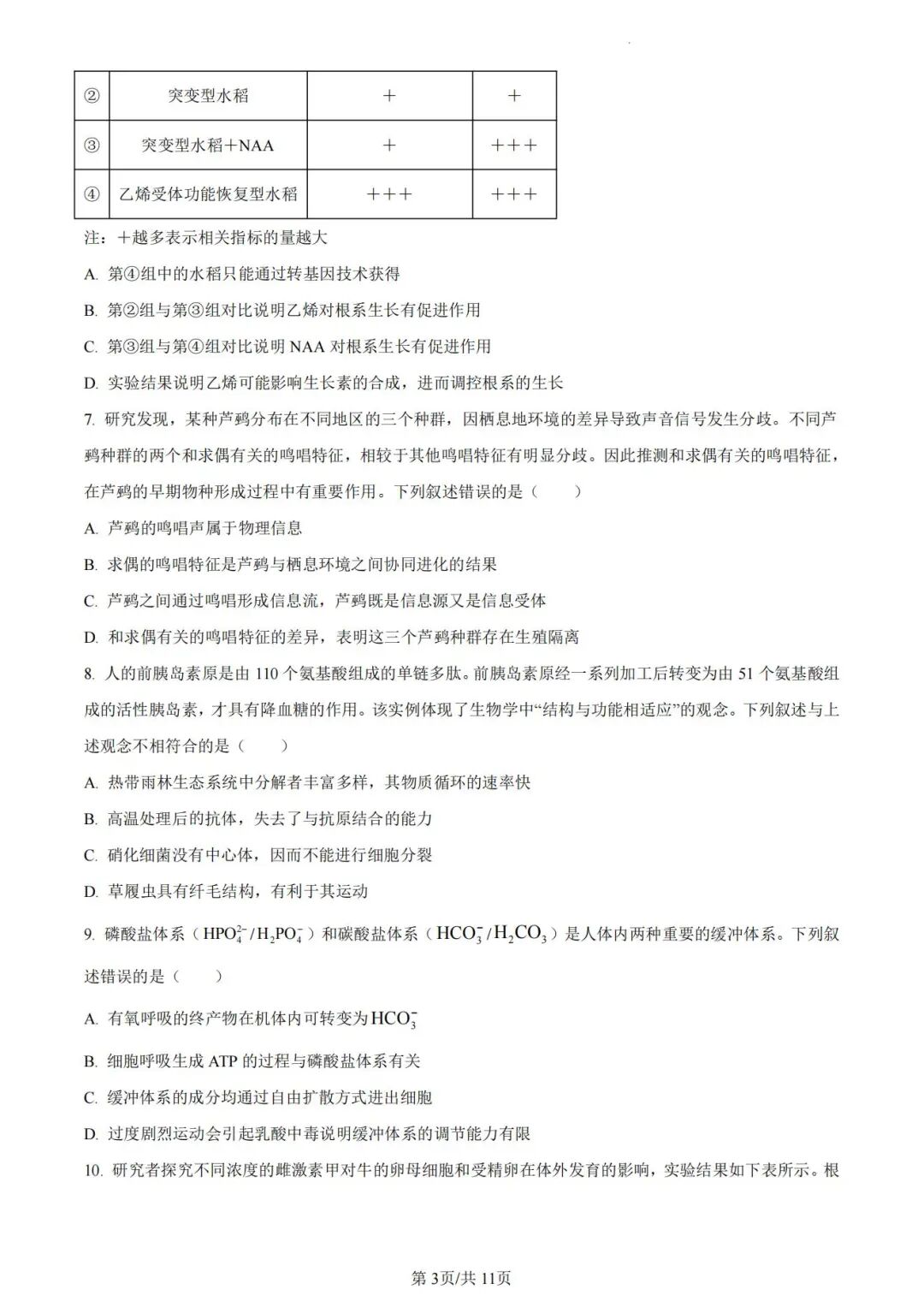
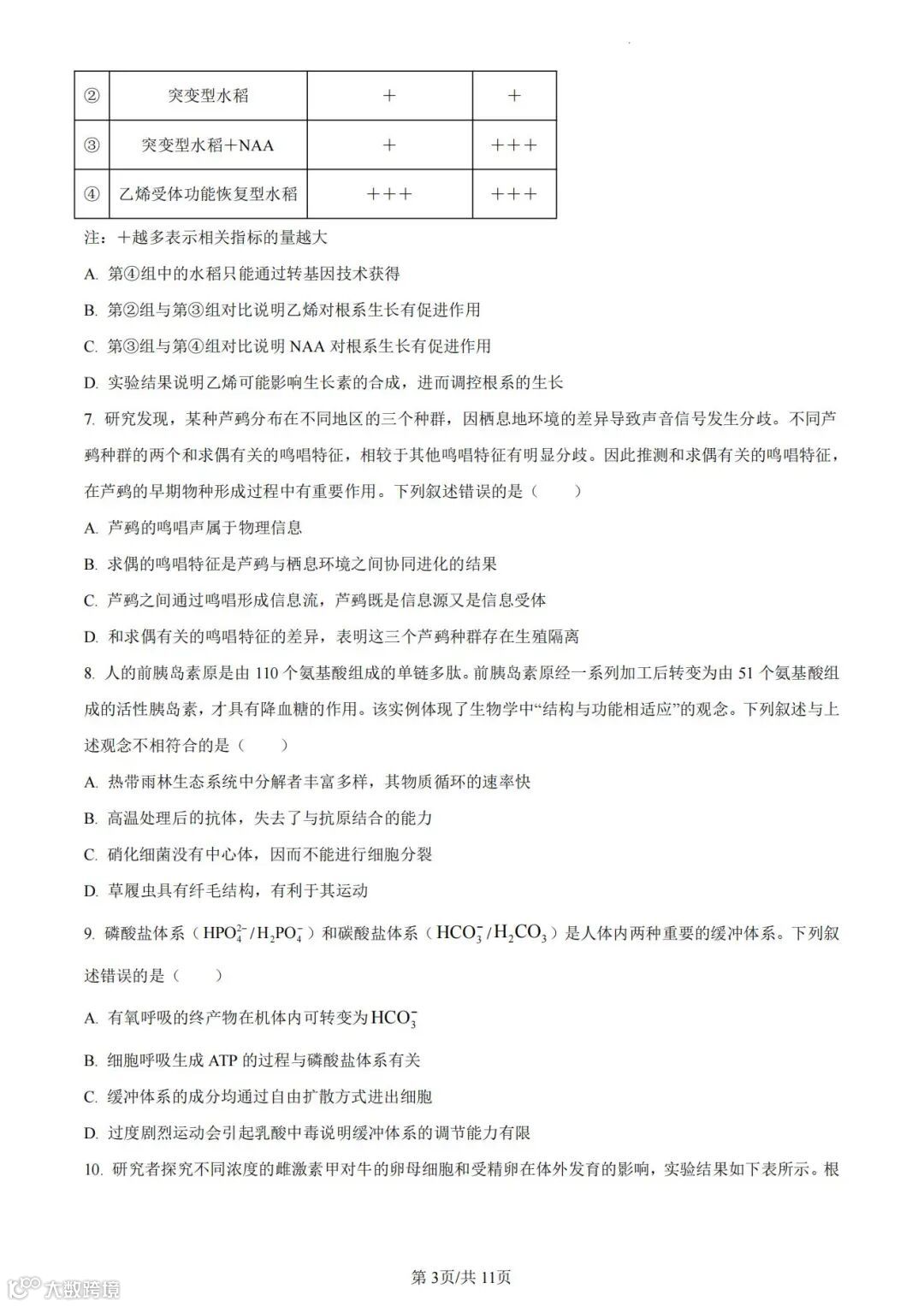
湖北生物:



黑龙江、吉林、辽宁生物真题


答案:

更多高考真题及答案:


点赞
今年高考比平时估分高200分
麒麟SEO优化教程2024年高考各省分别用的哪套试卷
本内容经过仔细核对,2024年高考试卷使用情况如下:
新高考全国I卷: 河南、浙江、湖北、福建、湖南、安徽、江西、山东、广东、江苏、河北 新高考全国Ⅱ卷: 贵州、新疆、云南、吉林、辽宁、海南、黑龙江、广西、甘肃、重庆、山西、西藏 全国甲卷:
四川、陕西、内蒙古、宁夏、青海(所有科目统一为全国甲卷)
自主命题:北京、上海、天津
生物试题+答案
河南生物:



湖北生物:



黑龙江、吉林、辽宁生物真题


答案:

更多高考真题及答案:


点赞
今年高考比平时估分高200分