大数跨境
0
0

新手起量官方教程!掌握真·视频号流量密码

新手起量官方教程!掌握真·视频号流量密码 百准数据
2023-07-27
0
导读:视频号商家达人能带货方法再升级。

文丨麻薯

编辑丨独秀‍‍


今年以来,视频号标杆案例频出。「宝哥宝嫂夫妇」入驻仅10个月,就拿到了场均GMV百万的亮眼成绩,「白菜GG」3个月内涨粉近150万,一条介绍虎尾轮根的视频带来超9000个订单。商家达人在视频号越来越如鱼得水,摸索出自身独特的带货方法论,吸引更多玩家入局淘金。


近日,官方发布《视频号商家起量基础教程》,首次对视频号带货的流量机制、评分标准、基础带货教程等做了明确的公开,为商家达人长期经营好内容+好货品+好服务划定了具体标准。同时,教程对一些坊间猜测进行了澄清,如:存不存在分级流量池?店铺评分到底与哪些数值相关等。


结合几乎同期释放出的《视频号电商直播达人冷启动激励计划》,可以看出,各方瞄准视频号机会纷纷入局的当下,视频号规则进一步明晰,入局更加有路可循,有重点可抓,商家达人的运营方法论也将迎来进一步优化升级,迈向成熟。


01

店铺、带货评分:好底子这样炼成


店铺和带货评分,直接影响观众购买决策,还影响自然流量分配、直播间及商品的加热效果。评分过低时,商家达人将无法加热直播间和指定商品。所以,好底子非常重要。


视频号的店铺评分显示在商品橱窗及商家主页,达人直播为带货评分,在带货时的商品橱窗及视频号橱窗达人主页展示。



两者有何区别?商品橱窗除自身小店商品外,部分商家达人还有接入优选联盟等商品,若自身小店商品销售额占橱窗总销售额的80%以上,则显示店铺评分,否则显示带货评分。简单而言,哪边卖的多显示哪边的评分。

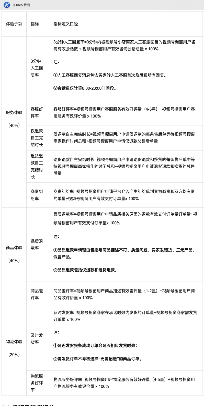
店铺评分为5分制,最低为3分,由服务体验、商品体验、物流体验三个视频号橱窗用户体验维度组成。各自权重为2:4:4。

本次官方教程,释放出三大维度各自的详细指标,让好服务,好商品,好物流,都有数值化的明确标准。比如,商品体验的评分标准,与品质退款率、商品差评率有关。更多关键经营指标如下:



向下滑动查看所有内容


明白了关键指标,就有对应的店铺评分高效提分方案。比如,商家达人如何做好商品把控?第一、加强产品质量把控,确保实物与描述相符。第二、讲解商品内容切勿虚假宣传产品或违反平台带货规则。



向下滑动查看所有内容


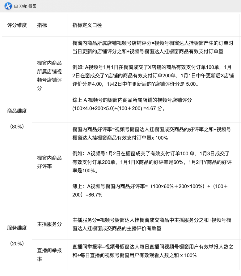
达人评分维度更为简单,商品维度和服务维度8:2,所以达人应尤其注意选品,考虑客户需求及体验。


02

两大起量路径,

内容+货品+服务的三好铁律


店铺有了,粉丝从哪里来?

视频号拥有私域经营的独特优势,能够撬动公域流量形成新一轮的增长飞轮,扩大收益。官方起量教程给出起号的两大常见途径:1、IP起号,短视频攒粉,开播触达引流,直播带货;2、直接开播,内容为王,打造爆款商品。


第一种路径,教程鼓励商家通过以下几种运营操作进行圈粉涨粉:

1、常态运营短视频内容,持续吸粉

2、菜单栏引导订阅主播开播提醒

3、发布并引导用户预约直播,开播时以服务通知形式稳定触达用户

4、引导用户关注,开播时以服务通知形式触达用户

5、发表短视频,通过短视频中的在播ICON引流直播

6、通过「好内容、好货品,好服务」做好流量承接


事实上,热门垂类服饰赛道如「爱丽丝服饰ALICE」等,通过【剧情+人设】提前蓄水精准粉丝,促成高流量高转化的方式,已经跑出不少单场百万GMV的亮眼案例。


第二种方式则更聚焦于货本身。通过有吸引力的内容和有竞争力的货品,提高直播间进入率,有效停留时长,支付转化率,成交金额,进而获取更多自然流量,本质还是做「好内容+好商品+好服务」。

官方尤为推荐的一个有效路径是:单位时间内密集成交做爆单产品,提升单位时间成交金额拉高ACU,引爆直播间流量。

具体这样做:

(1)人货场匹配,做有吸引力的直播间内容:选择和直播主题,目标用户匹配的主播,通过精巧的直播间布景,主播话术、福利安排、以及得当的直播节奏设计,吸引用户停留更长时间;

(2)注重转粉,沉淀用户资产:在直播中,引导用户关注,沉淀用户资产,后续围绕关注用户做差异化的选品和福利设置,促进潜力用户首单转化和复购,拉长用户生命周期;

(3)好货盘:制定合理的货盘组合,根据内容主题,供应链情况,为不同标签受众在不同生命周期提供差异化的商品定款、定量、定价、定惠策略,提升商品气泡点击率和支付转化率;

(4)流量和货盘配合,把握节奏:在直播期间不同阶段合理安排福利款、冲量款、利润款上架节奏,例如:通过福利款或者福袋等方式引流用户,吸引用户进房并有效停留,确保流量持续上升,积累到一定程度安排冲量款促成短时间高密度下单,拉高ACU引爆流量后,再用利润款提升收益。


前者有一定蓄水时长,但能拥有精准粉丝,直播更易起飞,后者成本更低,但对货对主播要求更高。选择哪种方式起量,取决于商家达人自身的优势、粉丝积累及货盘等能力,选对路,事半功倍。


03

玩转流量:明确平台规则,高效引流爆流


把握住关键指标,打下经营基础框架,新店这就开张。


平台的自然流量是如何分配的?商家达人如何获得尽可能多的冷启动流量?官方教程列出三大数据指标,给出真·流量密码,一起来看看!

值得率先强调的是,官方明确说明,带货直播推荐并不存在分级流量池,所有直播间都是按照当场的内容消费和交易转化情况以及主播历史开播表现和售后服务体验来决定流量多少。

因此,好内容+好货品+好服务的法则每场均生效。

冷启动阶段,系统会重点关注直播间的「内容消费表现」。流量推荐系统会根据「直播间曝光点击率」,「直播间有效观看占比」,「直播间短停快划」(3s以下)情况,即点击、停留、转化、成交四大用户动作,来找到对该内容有兴趣的用户,并在后续推荐过程中做持续放大,如果直播间在这几个指标上表现较差,则有可能无法持续拿到更多自然流量。

近期,官方针对视频号电商直播达人还颁布了最新的冷启动激励计划,在2023年8月至10月期间,对优质主播冷启动进行评级及流量券激励,对各领域达人再度释放邀请信号。

更多关于主播分级标准、冷启动定义、流量券使用及申请途径的详情,请复制以下链接查看:《视频号电商直播达人冷启动激励计划》https://support.weixin.qq.com/cgi-bin/mmsupportacctnodeweb-bin/pages/Wym1DmRVJDUDUdGS

今年以来,视频号在商业化上持续更新新规则,发展新能力,出台新的激励措施,让视频号的商业化生态不断进化。结合双11、3.8女神节、618等直播电商节日热点,视频号的带货生态得到进一步完善。可预见的是,这将为平台带来更多的流量,也将会有更多商家达人入驻到视频号中去,寻找红利与机会。

查看更多垂类商家运营官方百宝箱↓
《视频号服饰行业运营百宝箱(商家版)》https://docs.qq.com/doc/DQ0JBVlVyd0lsRG9T
《视频号「食品生鲜酒水行业」资料合集》https://support.weixin.qq.com/cgi-bin/mmsupportacctnodeweb-bin/pages/YMv6D0gVPQ0EZ251


想了解更多平台政策与玩法,8月3日-4日,来广州TIT创意园(微信总部)A2空间,参加百准学堂《视频号变现特训营》,讲师将在现场针对性解读近期视频号政策。

它将让你更好更快的入局视频号,从视频号的生态分析、布局策略、账号建设、获客方式、成交路径、私域运营等不同板块展开,系统拆解视频号的运营,通过“理论+互动”的方式,带领你实现视频号变现。

特训营课程形式为“系统知识学习+实战演练”,集结了专业的讲师团队,四位老师全面带你全面透彻地理解视频号生态,掌握实操方法:

龚海瀚老师主讲视频号生态和风向,宏观角度挖掘商业机会;于海军老师主讲视频号视频号直播带货,从零开始打造视频号直播间;张世鹏老师主讲视频号落地实操,从实战出发,拆解视频号运营变现;吴天老师主讲视频号公私域的联动,帮助建立视频号全域经营阵地。

现在扫码报名,锁定学位!



--更多阅读--

注百准,设置星标
比99%的人更快了解视频号商机!
👇点击阅读原文,直达百准数据官网!


【声明】内容源于网络
0
0
百准数据
百准数据-专业的视频号数据分析平台,提供视频号大盘数据分析,热门作品、话题分析,直播数据监控和竞品分析,帮助大家更好的提升创作、运营和商业变现能力
内容 28
粉丝 0
百准数据 百准数据-专业的视频号数据分析平台,提供视频号大盘数据分析,热门作品、话题分析,直播数据监控和竞品分析,帮助大家更好的提升创作、运营和商业变现能力
总阅读22
粉丝0
内容28