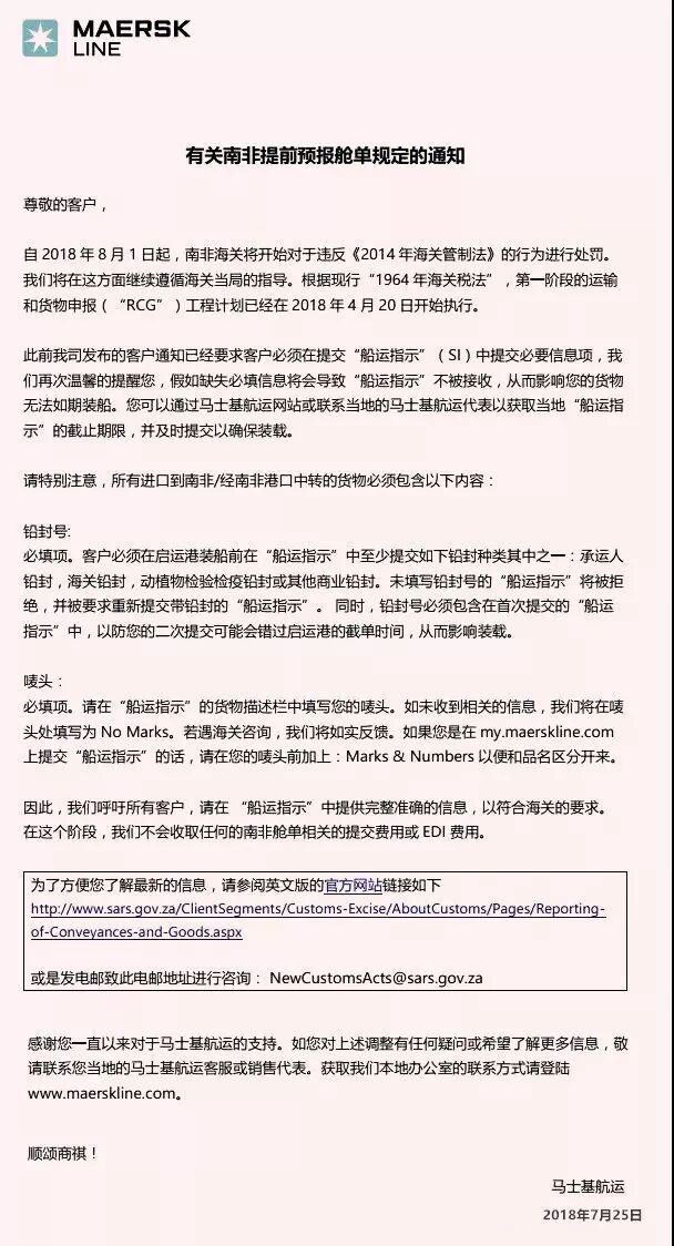
自2018年8月1日起,南非海关将开始对于违反《2014 年海关管制法》的行为进行处罚。所有进口到南非/经南非港口中转的货物必须包含以下内容:铅封号和唛头为必填项。具体填写规则的通知如下:
MSK有关南非提前预报舱单规定的通知

以上信息来源: 海运网
以上信息由港捷国际货运有限公司转载。
港捷国际货运有限公司为一家可靠、专业及实力雄厚的物流服务供货商,为客户提供稳健可靠、具成本效益的货运及物流解决方案,满足客户瞬息万变的物流需求。
欢迎您随时登入我司网站或联系我们在内地的分公司。
www.airseaworldwide.com
我们热切期待为您服务!


