美国从7月6日起正式开始对340亿美元的中国产品加征25%的关税。然而,美国贸易代表办公室(USTR)却在同日宣布,那些会受贸易战影响的从中国进口产品的美国企业,可以有90天的时间向美国政府申请有效期为1年的“关税豁免”。在提出申请后14天内,相关企业可以继续提供申请豁免的理由。如有反对者,可以在额外的7天里再提出他们的反对观点。之后,美国贸易代表办公室便会从以下三个方面来决定是否给予“豁免”:
1、该产品是否在中国之外有可替代的货源;
2、是否关税会严重损害提出申请的美国企业或是美国的利益;
3、该产品是否对中国的相关工业计划有重要的战略意义。
另外,美国贸易代表办公室还表示,因为这种“关税豁免”是以产品为准的,所以一旦某个产品被豁免,所有进口该产品的美国企业都不会被征收额外关税,无论这些企业是否提出过申请。

▲图为美国贸易代表办公室官网上的该通知
美国对华301关税清单产品排除规则

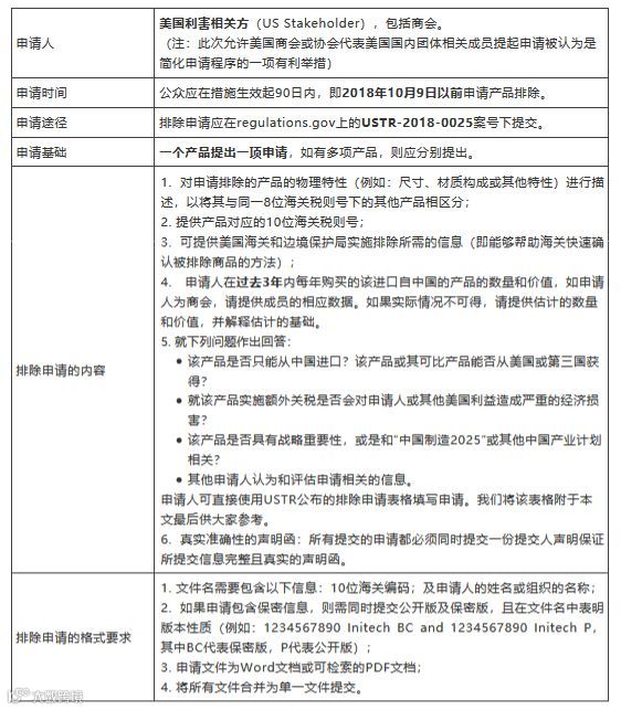
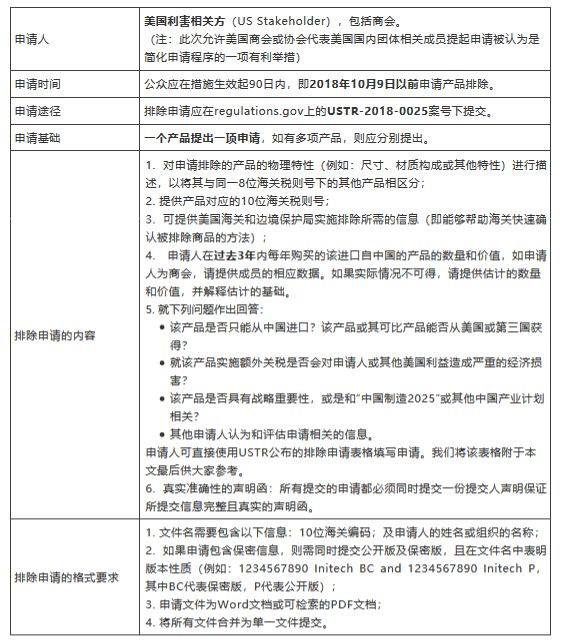
申请排除的对象:
USTR公告称,对于此次加征关税的818个税号,利害关系方可以针对某个税号下的某个产品(而不是整个税号)申请排除。
需提交的信息:
有权申请排除的是美国利害关系方(US stakeholder)。申请人应当提交以下信息:
1、申请排除的具体产品的物理特性信息,以将其与同一8位税号下的其他产品相区分;
2、该产品对应的10位美国海关编码;
3、美国海关对被排除产品可以采取的监管方式;
4、申请人过去三年内每年从中国进口该产品的数量和金额;
排除的标准:
申请人还应从以下几个方面说明申请排除的理由,或者说证明其申请符合排除标准:
(1) 该产品是否只能从中国进口,在美国或第三国是否可以找到该产品或可比产品的供应来源;
(2) 对该产品加征关税是否会被申请人及美国其他利益造成严重经济损害;
(3) 该产品是否与“中国制造2025”或中国其他产业政策密切相关。
排除的程序:
1、产品排除申请应当在2018年10月9日之前提出;
2、对于每一产品排除申请,其他方可以在14天内发表评论意见,包括支持或反对排除申请;
3、对于每一评论意见,申请人或其他利害关系方可以在7天内予以回应。
排除决定:
USTR将对每个产品排除申请逐一进行审查,根据特定申请是否符合前述的三条排除标准,作出决定。
如果USTR审查后决定排除该产品的,排除将回溯性地自2018年7月6日起生效,并在排除决定公告之日起一年内有效。
值得注意的是,排除决定是针对某个产品的,因此该决定不仅适用于提交申请的进口商,而是适用于该产品的所有进口。
申请方式:
排除申请应登陆www.regulations.gov网站,之后输入案号USTR-2018-0025,点击“comment now”进行网上提交。
申请注意事项:
1. 一个产品提出一项申请,如有多项产品,则应分别提出。
2. 申请人需提交一份声明,保证所提交信息完整且真实。
3. 如果申请包含保密信息,则需同时提交公开版及保密版,且在文件名中表明版本性质。用BC代表保密版,用P代表公开版。
USTR公布的排除申请表格

目前已公布的500亿加税产品清单。
下载链接:https://pan.baidu.com/s/1VaivYZ9N2XuwcZ-BocR_RQ
请注意,清单中包含两部分,List 1为7月6日正式开始征税产品清单,List 2为正在评估中的另一部分产品清单。请根据HTS代码查询具体产品。
以上信息及图片来源: 海运网
港捷国际货运有限公司为一家可靠、专业及实力雄厚的物流服务供货商,为客户提供稳健可靠、具成本效益的货运及物流解决方案,满足客户瞬息万变的物流需求。
欢迎您随时登入我司网站或联系我们在内地的分公司。
www.airseaworldwide.com
我们热切期待为您服务!


