有从上海港出货的外贸、货代小伙伴特别注意了!上海口岸新舱单传输制度来了!
此前,海关总署已发布172号令及2017年第56号公告,宣布对出口新预配舱单的调整,用户必须在发送预配舱单时提供准确信息(含收发通企业的代码,箱号封号,件毛体等必填字段),与报关信息核对一致后方能安排报关、上船。
▼海关总署2017年第56号文件

而继宁波等口岸后,近日,上海口岸也发出通知,将于2018年10月20日起实施新的出口舱单传输操作办法,对预配舱单的传输时限、预配舱单的变更、预配舱单的传输等提出新的要求。
目前,各大船公司已发出了紧急通知,请大家务必注意、互相转告,为了保证海关预配舱单能及时发送至海关,请提早在船开前至少3-4天提供完整的舱单资料,否则有可能出现无法上船、无法及时通关等情况!
根据海关规定,集装箱船舶装船前24小时以前出口预配舱单必须由船公司传输给海关。而舱单中的信息,则需要货主、货代提供给船公司。新舱单中具体信息包括如下:
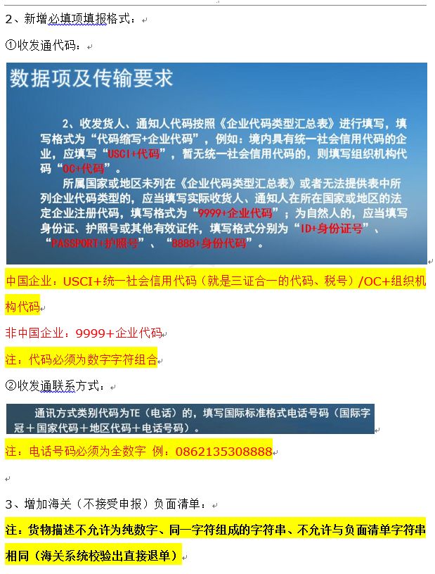
发货人代码:(统一信用代码证)
发货人姓名:(发货单位)
发货人地址:
发货人联系号码:
收货人名称:(要英文的)
收货人地址:(要英文的)
收货人代码:(应当填写实际收货人、通知人在所在国家或地区的法定企业注册代码,填写格式为“9999+企业代码”;为自然人的,应当填写身份证、护照号或其他有效证件,填写格式分别为“ID+身份证号”、“PASSPORT+护照号”、“8888+身份代码”)
收货人联系号码:
海关也明确,在传输时限前,新预配舱单只能成功发送一次,之后只能用更改或删除的形式提交更新,若多次更改会造成海关进入人工审核模式,或被退单,将影响客户该航次的出运。所以请大家务必重视,准确提交预配舱单信息。
各船公司通知如下
▼船公司APL通知文件

▼船公司COSCO通知文件

▼PIL通知文件

▼船公司CMA通知文件


▼ONE通知文件

▼船公司MATSON通知文件

▼以星综合航运通知文件

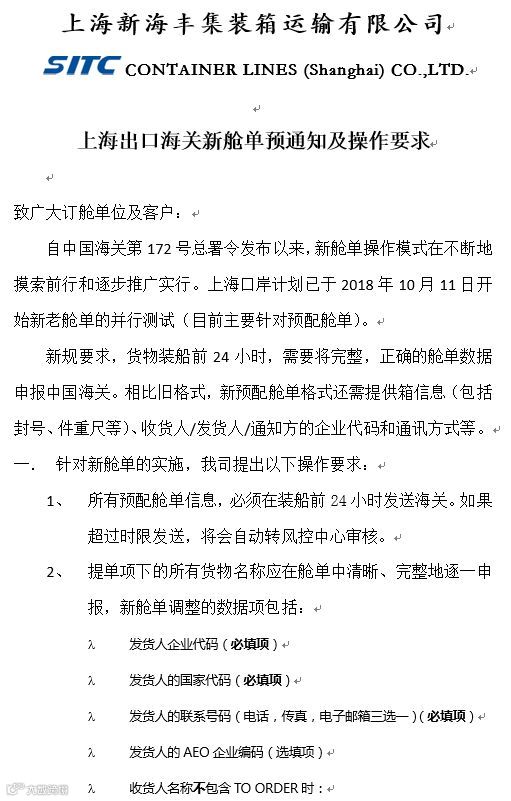
▼上海新海丰集装箱运输通知文件





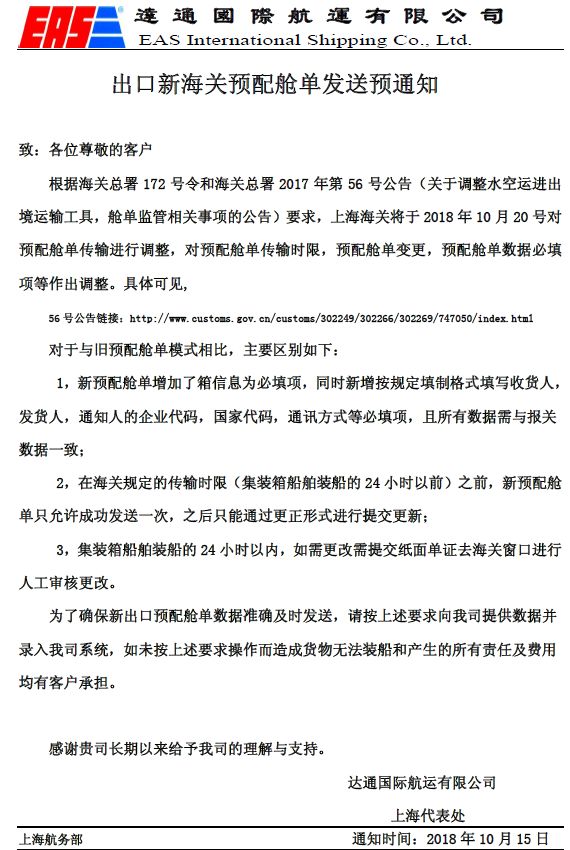
▼达通国际航运通知文件

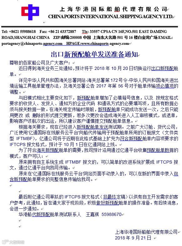
▼上海华港国际船舶代理通知文件

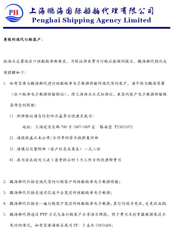
▼上海鹏海国际船舶代理通知文件

▼船公司KMTC通知文件

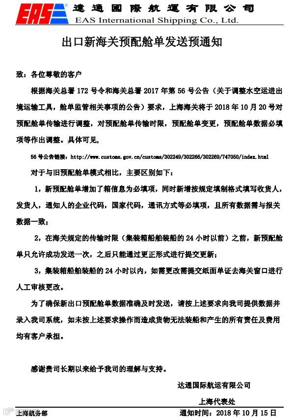
▼EAS通知文件

▼船公司FESCO通知文件

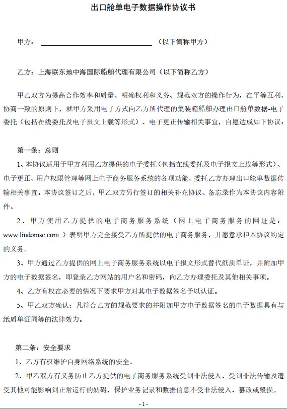
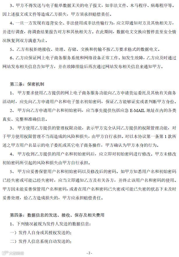
▼船公司联东地中海通知文件




▼船公司NILEDUTCH通知文件

▼船公司OOCL通知文件


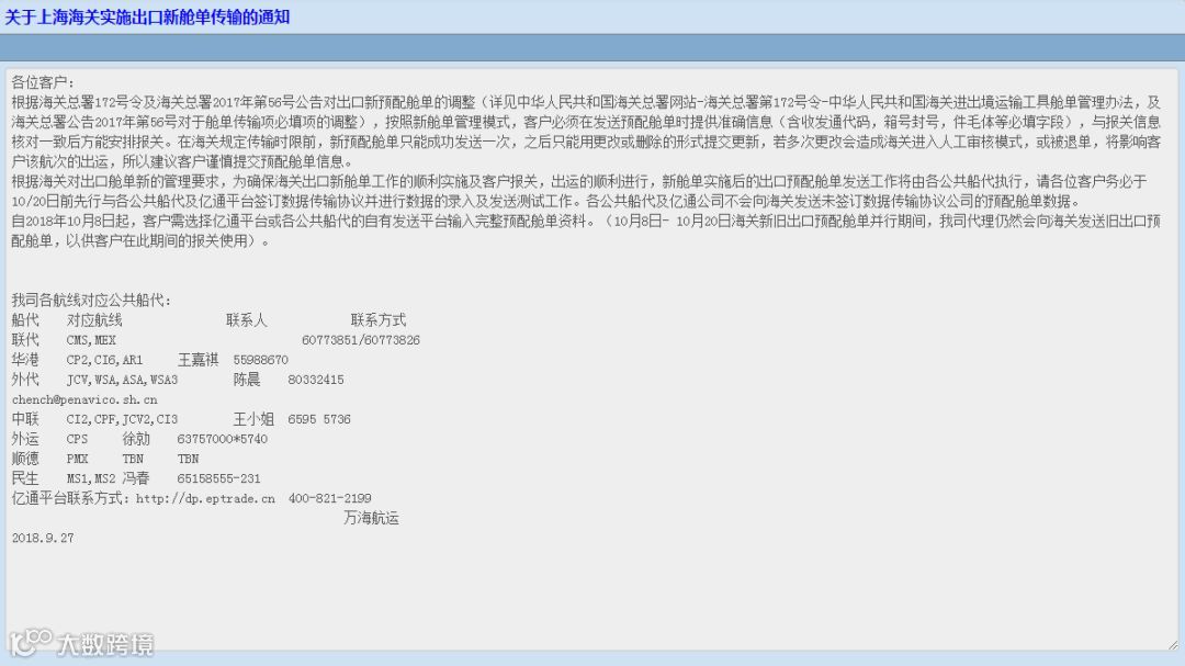
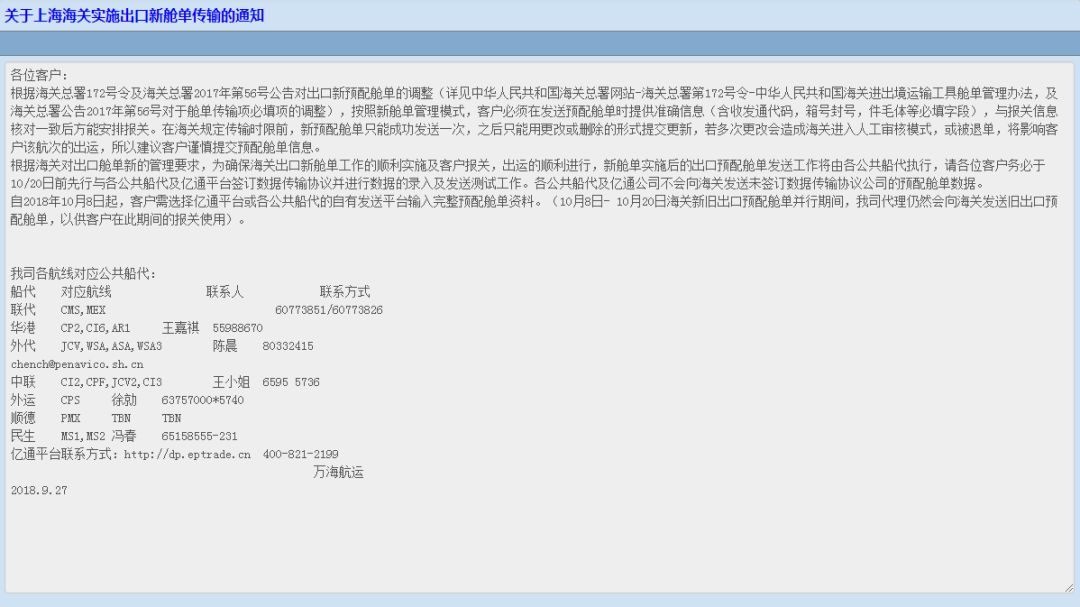
▼船公司WHLL通知文件


(请点击放大查看详情)
▼上海航华国际船务代理通知文件


▼上海华港国际船舶代理通知文件

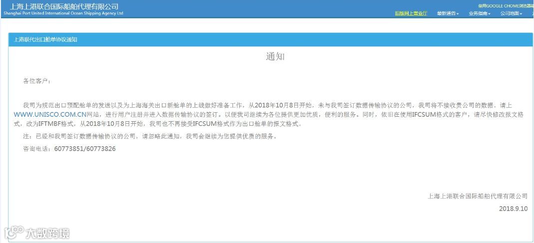
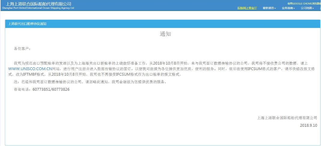
▼上海上港联合国际船舶代理通知文件

(请点击放大查看详情)
▼上海民生国际船务代理通知文件



▼上海鹏海国际船舶代理通知文件

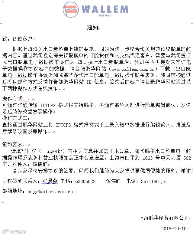
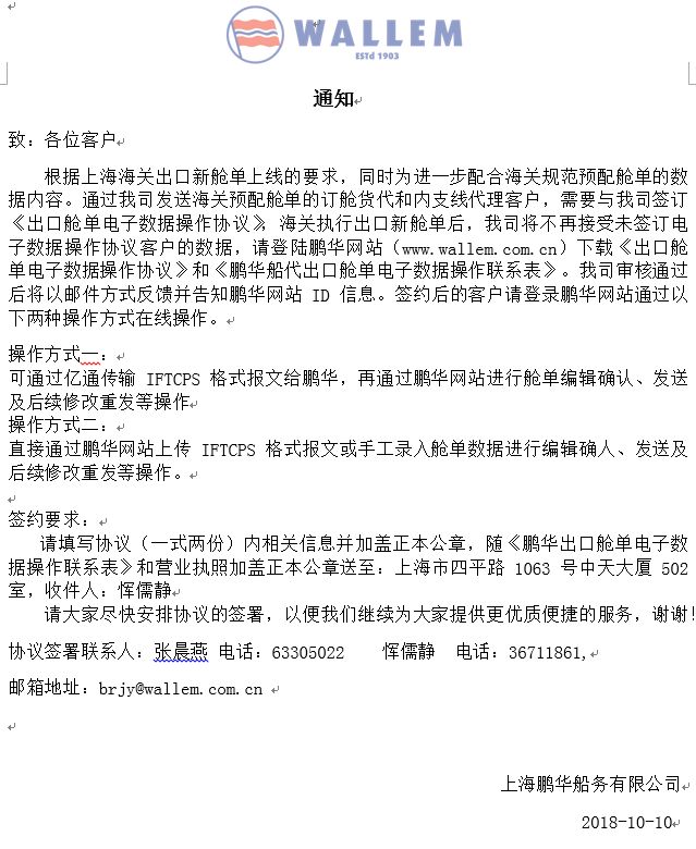
▼上海鹏华船务代理通知文件

▼上海海华轮船通知文件




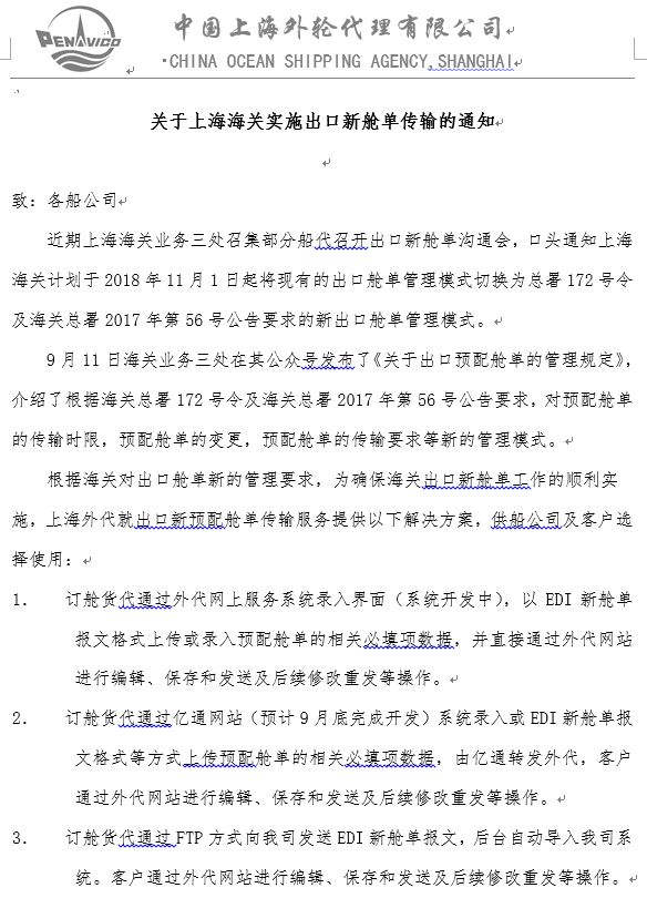
▼上海外代班轮代理通知文件



▼中联运通控股集团上海国际船务代理通知文件

▼中外运集装箱运输通知文件


以上信息及图片来源: 海运网
以上信息由港捷国际货运有限公司转载。
港捷国际货运有限公司为一家可靠、专业及实力雄厚的物流服务供货商,为客户提供稳健可靠、具成本效益的货运及物流解决方案,满足客户瞬息万变的物流需求。
欢迎您随时登入我司网站或联系我们在内地的分公司。
www.airseaworldwide.com
我们热切期待为您服务!


