搜索
首页
大数快讯
大数活动
服务超市
文章专题
出海平台
流量密码
出海蓝图
产业赛道
物流仓储
跨境支付
选品策略
实操手册
报告
跨企查
百科
导航
知识体系
工具箱
更多
找货源
跨境招聘
DeepSeek
首页
>
【实务】高质量讯问笔录的制作小技巧
>
0
0
【实务】高质量讯问笔录的制作小技巧
美亚法度
2016-11-16
1
导读:每一份高颜值的讯问笔录的核心都在于用心!
投稿地址:3222045808@qq.com
一、讯问外语言不通的犯罪嫌疑人
对于外籍或不能使用当地通用语言的其他民族的犯罪嫌疑人,在讯问时应按照法律规定聘请翻译。记录犯罪嫌疑人的供述和辩解时,要按照翻译人员翻译的内容如实记录,讯问结束核对讯问笔录时,翻译人员要用外语或其通晓的民族语言向其宣读讯问笔录。犯罪嫌疑人也可以要求将讯问笔录系统地翻译成外语或本民族语言,进行阅读核对。犯罪嫌疑人认为没有错误,应在笔录上签名、捺指印,并写明“此记录用某种语言向我宣读过(或我已看过),记录无误(或记录相符)”的字样。最后,除主审员、记录员签名外,翻译人员也应签名,并在笔录最后一页写上“由某种语言译成汉语”。
二、讯问聋、哑犯罪嫌疑人
讯问聋、哑犯罪嫌疑人应聘请懂聋哑手语的翻译人员进行。对于有书写能力的聋、哑或只聋不哑的犯罪嫌疑人,可以采用笔问笔答或笔问口答等方法。讯问结束时,讯问笔录应当交给犯罪嫌疑人核对或翻译给他看,并由犯罪嫌疑人签名、捺指印,最后主审员、记录员、翻译人员签名。
三、犯罪嫌疑人答非所问
在讯问中,出现犯罪嫌疑人答非所问的原因一般有以下几种:一是犯罪嫌疑人没听清楚或者没有理解主审员的提问;二是犯罪嫌疑人愿意如实供述,但在供述中没考虑到主审员提问的具体内容;三是犯罪嫌疑人为逃避罪责,转移目标而采用的伎俩。对于第一种情况,主审员可重复一下提问问题或解释问话的意思。对于第二种情况,可记录犯罪嫌疑人回答的与犯罪事实有关的供述,与犯罪事实无关的内容则不需要记,同时主审员可就犯罪嫌疑人没有答出的关键内容进行重点提问。对于第三种情况,主审员要揭露犯罪嫌疑人的图谋,令其正面回答。此时记录员不能因为犯罪嫌疑人没有正面回答就停手不记,应把犯罪嫌疑人答非所问的内容也记录下,因为尽管犯罪嫌疑人没有正面回答问题,但说出的其他情况也许正是警方想了解和对讯问有帮助的问题,如果不记可能遗漏重要线索。而且有些情况可为主审员揭露犯罪嫌疑人,把讯问引向深入。
四、对犯罪嫌疑人使用证据
在讯问中,讯问人员常常使用证据,揭露犯罪嫌疑人的谎言和狡辩,打开缺口,最终促使其认罪服法。如实记录使用证据的情况,可从笔录中了解犯罪嫌疑人在讯问中的态度和思想变化的过程。在讯问时,记录员应在笔录中记清主审员是在什么情况下使用证据的、使用了什么证据、采用什么方法使用的、使用证据后犯罪嫌疑人的反应等。
五、犯罪嫌疑人闭口不谈
犯罪嫌疑人在讯问中沉默不语的原因,有的自知罪重,想顽抗到底;有的怕讲话不慎,露出破绽;有的以静观动,窥机行事;有的不相信政策,犹豫不决;有的抱有幻想,妄图熬过时限等等。不论是何种情况,记录员都应在笔录上记:“答:(不语)”,同时把犯罪嫌疑人拒绝回答的神态、表情、动作等反映在记录上,如低头、叹气、哭泣、摇头、冷笑、抓头发、捶胸等。
六、犯罪嫌疑人拒不认罪
讯问时,犯罪嫌疑人气焰嚣张,无理取闹,拒绝签字。针对这种情况,记录员应保持冷静,在保证安全的前提下,让其充分表演,将他装疯卖傻、无理取闹的行为,诬蔑谩骂的言词、嚣张的态度等统统记录下来,这样既有利于事后分析研究犯罪嫌疑人的思想动态,以便制定相应的讯问对策,又可作为结束审讯时对犯罪嫌疑人提出从严处理意见的依据。
七、犯罪嫌疑人脏话连篇
在讯问中,犯罪嫌疑人供述了作案时说的对某些涉及犯罪性质或重要情节的隐语、黑话,应如实记录,并注明隐语、黑话的含意;对脏话可用文明语言代替。
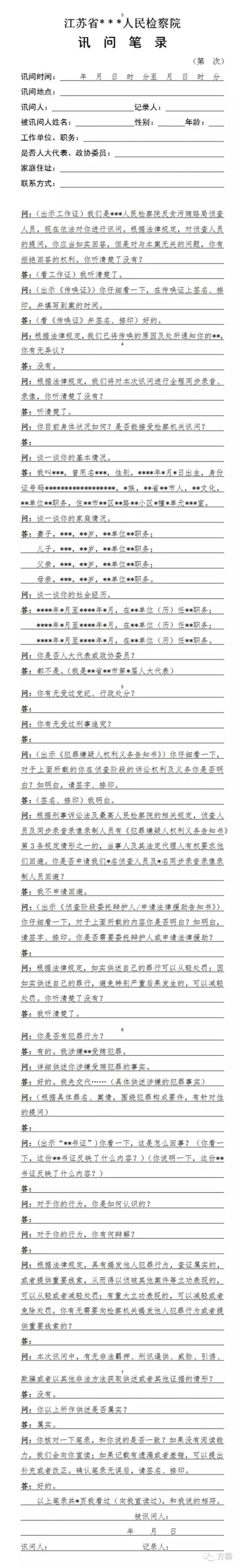
讯问笔录模板
来源丨法治搬运工
获取笔录U盘
PS:点击左下角“
阅读原文
”也可获取
笔录U盘版。
【声明】内容源于网络
0
0
美亚法度
美亚法度将电子数据取证和AI执法业务相结合实现产品跨行业整合,推出智能笔录、AI笔录、远程取证、行政案件快办一体机、美亚智问系统一体机、手机信息快速采集、键盘精灵等系列产品。广泛服务于公安、市场监督、应急、医保、税务、综合执法等执法领域。
内容
713
粉丝
0
立即咨询
关注
美亚法度
美亚法度将电子数据取证和AI执法业务相结合实现产品跨行业整合,推出智能笔录、AI笔录、远程取证、行政案件快办一体机、美亚智问系统一体机、手机信息快速采集、键盘精灵等系列产品。广泛服务于公安、市场监督、应急、医保、税务、综合执法等执法领域。
总阅读
207
粉丝
0
内容
713
立即咨询
关注