2018年11月25日,公安部发布了《关于修改<公安机关办理行政案件程序规定>的决定》(公安部令第149号),明确修订后的《程序规定》于2019年1月1日正式施行。为确保新修订的《程序规定》及时、有效的实施,近日,公安部又专门下发了通知,提出了相关要求,并同时下发了修改、新增的法律文书式样。
一
修改文书(4个)
(一)《传唤证》
根据消防机构转隶应急管理系统的实际情况,删除了文书中涉及《消防法》的相关依据,并对《程序规定》条文序号进行相应调整。(如图)
(二)《调取证据通知书》
根据新《程序规定》第二十八条规定,新增调取证据提供时限,以及“无正当理由未在规定期限内提供证据,将依法承担相应法律责任”的表述。(如图)
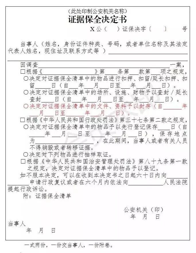
(三)《证据保全决定书》
根据新《程序规定》第五十四条第一项规定,新增了“决定对证据保全清单中的文件、资料予以封存”的强制措施。(如图)
(四)《行政强制执行决定书》
根据消防机构转隶应急管理系统的实际情况,删除了文书中涉及《消防法》的相关依据。(如图)
二
新增文书(4个)
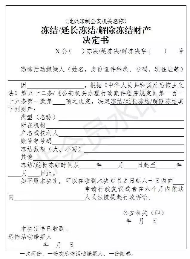
(一)《冻结/延长冻结/解除冻结财产决定书》
主要适用于根据《中华人民共和国反恐怖主义法》第五十二条、《公安机关办理行政案件程序规定》第一百一十五条第一款规定,决定冻结、延长冻结、解除冻结时使用(一式两份,一份交恐怖活动嫌疑人,一份附卷)。(如图)
(二)《冻结/延长冻结/解除冻结财产通知书》
主要适用于根据《中华人民共和国反恐怖主义法》第五十二条、《公安机关办理行政案件程序规定》第一百一十五条第一款规定,决定冻结、延长冻结、解除冻结恐怖活动嫌疑人财产,通知协助冻结单位时使用(一式两份,一份交协助冻结单位,一份附卷)。(如图)
(三)《约束/解除约束决定书》
主要适用于根据《中华人民共和国反恐怖主义法》第五十三条第一款和第三款、第五十三条第三款规定,决定对恐怖活动嫌疑人采取、解除约束措施时使用(一式两份,一份交恐怖活动嫌疑人,一份附卷)。(如图)
(四)《查询财产通知书》
主要适用于根据《中华人民共和国反恐怖主义法》第五十二条,查询恐怖活动嫌疑人财产,通知协助查询单位时使用(一式两份,一份交恐怖活动嫌疑人,一份附卷)。(如图)
温馨提示:
针对上述修改、新增的文书,以及仅涉及引用条文序号变化的文书,公安部已要求各省级公安机关按照新式样自行印制、纳入执法办案信息系统或对系统中已有文书进行调整。
各位战友们在执法办案中,注意识别新旧文书之间的区别,严格规范操作网上办案系统、制作相关文书,避免错用、混用旧文书。
来源:法制吕sir授权
法度笔录高级版
智能审讯电子笔录系统
免费预约



