本文相应法规条款已根据2018年最新《中华人民共和国刑事诉讼法》条文进行更改。
公安机关刑事法律文书式样
(2012版最新)
公通字〔2012〕62号
公安机关刑事法律文书式样(2012版)
填写和印制说明
一、制作和填写要求
(一)基本要求
各地公安机关办理刑事案件时,应当严格依照《中华人民共和国刑事诉讼法》、《中华人民共和国刑法》、《公安机关办理刑事案件程序规定》等法律、规章进行选取、制作、填写和使用刑事法律文书。
1、选取文书。在制作文书之前,应当了解每一种文书的使用条件和范围,并结合具体案情和实际需要准确选取相应的法律文书。
2、制作和填写文书。填写纸质文书时,应当使用能够长期保持字迹的书写工具,做到字迹清楚、文字规范、文面整洁。文书设定的项目,要逐项准确填写;确有些栏目不需要填写的,用斜线“\”或者横线“ ”划去。填写电子文书时,应当从系统选项栏中准确选取相应的项目。制作《呈请立案报告书》、《提请批准逮捕书》等叙述型文书时,应当做到描述案件事实清楚、引用法律条文准确、结论明确易懂、语言准确精练。
3、使用文书。文书制作完毕,应当按照要求予以送达、签收,办案单位留存的文书,应当根据规定入卷。
(二)常见项目填写要求
1、案件名称。根据不同的案件情况,采取不同的命名方法。对于有明确的犯罪嫌疑人和涉嫌犯罪情节清楚的案件,可采取“人名+涉嫌罪名”命名,如“王××故意杀人案”;对于犯罪嫌疑人不明而被害人和被害情况清楚的案件,可采取“被害人+被侵害情况”命名,如“张××被抢劫案”;对于犯罪嫌疑人和被害人不明或者犯罪嫌疑人、被害人人数众多不便概括以及需要保密等情形,可采取以案件发生时间或立案时间或者地名来命名,如“4·15案”、 “×××(地名)抢劫案”。
2、案件编号。各地在制作文书过程中应当本着便于对案件进行管理和统计的原则,根据本地或者本系统的要求进行填写。
3、犯罪嫌疑人姓名。填写犯罪嫌疑人合法身份证件上的姓名,如果没有合法身份证件的,填写在户籍登记中使用的姓名。如果犯罪嫌疑人是外国人,除应当填写其合法身份证件上的姓名外,还应当同时写明汉语译名。对于一些叙述型法律文书,如《提请批准逮捕书》、《起诉意见书》等,应当在写明犯罪嫌疑人姓名的同时,写明犯罪嫌疑人使用过的其他名称,包括别名、曾用名、绰号等。如有必要,还可写明笔名、网名等名称。确实无法查明其真实姓名的,也可以暂填写其自报的姓名。查清其真实姓名后,按照查清后的姓名填写,对之前填写的内容可不再更改,但应当在案件卷宗中予以书面说明。(犯罪嫌疑人出生日期、住址不明的,参照上述规定办理)
4、犯罪嫌疑人出生日期。犯罪嫌疑人的出生日期以公历(阳历)为准,除有特别说明的外,一律具体到年月日。确定犯罪嫌疑人的出生日期应当以其合法身份证件上记载的出生日期为准,没有合法身份证件的,以户籍登记中的出生日期为准。
5、犯罪嫌疑人住址。填写犯罪嫌疑人被采取强制措施前的经常居所地。犯罪嫌疑人的经常居所地以户籍登记中的住址为准。如果该犯罪嫌疑人离开户籍所在地在其他地方连续居住满一年以上的,则以该地为经常居住地,并应当在填写经常居住地的同时注明户籍登记的住址。
6、犯罪嫌疑人的单位及职业。填写犯罪嫌疑人的工作单位名称以及从事的职业种类。单位名称应当填写全称,必要时在前面加上地域名称。认定犯罪嫌疑人的工作单位,不能单纯凭人事档案是否在该单位,而应当视其是否实际在该单位工作。只要其实际在该单位工作的,即可认定为工作单位。职业应当填写从事工作的种类。没有工作单位的,可以根据实际情况填写经商、务工、农民、在校学生或者无业等。
7、身份证件种类及号码。填写居民身份证、军官证、护照等法定身份证件的种类及号码。
8、文化程度。填写国家承认的学历。文化程度分为研究生(博士、硕士)、大学、大专、中专、高中、初中、小学、文盲等档次。
9、批准人。填写批准制作该法律文书的有关负责人的姓名。
10、批准时间。填写批准制作该法律文书的有关负责人的签字时间。
11、办案人。填写办理案件民警的姓名,或者有关事项承办人的姓名。
12、办案单位。填写办案单位或者部门的名称。
13、填发时间。填写实际制作法律文书的时间。
14、填发人。填写制作法律文书的人的姓名。
15、签名。需要当事人签名确认的文书应当由其本人签名,不能签名的,可以捺指印;属于单位的,由法定代表人、主要负责人或者其授权的人签名,或者加盖单位印章。当事人拒绝签名的,侦查人员应当在文书中予以说明。
16、各类清单。“编号”栏一律采取阿拉伯数字,按材料、物品的排列顺序从“1”开始逐次填写。“名称”栏填写材料、物品的名称;“数量”栏填写材料、物品的数量,使用阿拉伯数字填写;“特征”栏填写物品的品牌、型号、颜色、新旧等特点。表格多余部分应当用斜对角线划掉。
17、发文字号。文书式样中的发文字号印刷为“×公()字〔〕 号”,实际填写时,“×”处填写制作法律文书的机关代字,如北京市填写“京”;“()”处填写办案部门简称,如经济犯罪侦查部门制作的文书填写“经”;“()”和“字”之间的部分为文书名称简称,文书式样已根据不同法律文书种类将其简称印在文书之上,如拘留证印“拘”、逮捕证印“捕”;〔〕中填发文年度;〔〕后填发文顺序号。
18、法律条文的援引。引用法律,应当写明法律的全称;引用的法律条文,要写明具体的条文号,条文中有款、项的,要具体到款、项。
19、计量单位。填写国家法定计量单位。
20、联系方式。填写联系人的移动电话号码、固定电话号码、电子邮件地址等内容。
21、数字。在引用的法律条款、部分结构层次顺序和在词、词组、惯用语、缩略语、具有修辞色彩语句中作为词素的数字时应当使用汉字,其他情况下应当使用阿拉伯数字。结构层次序数:第一层为“一、”,第二层为“(一)”,第三层为“1.”,第四层为“(1)”。文书发文字号中年度、发文顺序号应当使用阿拉伯数字。
22、成文日期。成文日期填写批准人的批准日期。内部审批类文书的日期,制作人在末尾落款处填写制作日期,审核人、批准人在其签名下方填写审核、批准时的日期。成文日期应当使用大写数字,如“二〇一三年一月一日”。
23、印章的使用。对外使用的文书,应当在成文日期上方写明单位名称,在单位名称和成文日期上加盖能够对外独立承担法律责任的单位印章。不能使用内部印章。
24、骑缝线。打印电子法律文书可以无骑缝线,不必加盖骑缝章。纸质法律文书的骑缝线一律用汉字(发文年度和顺序号用大写)填写发文字号,然后加盖单位印章或专用骑缝章。
25、选择性项目的填写。纸质文书标题中的选择性项目不需要选择,电子法律文书可以根据需要选择制作相应的文书。文书内容部分出现选择性项目的,电子文书根据案情从相应选项中选择适当的项目。纸质文书根据具体情况删去不需要的内容:文书中空余部分、较短的文字内容,可用斜线“\”删去,如犯罪嫌疑人是男性的,填写“男/女”。又如对于有控告人的案件,填写《不予立案通知书》时,应当填写控告/移送。有较长文字内容的可用横线“ ”删去,如对于恐怖活动犯罪案件填写《不准予会见犯罪嫌疑人决定书》时,应当填写 “危害国家安全犯罪案件/恐怖活动犯罪案件”。对于带有“□”的选择性项目,在选定的□中打“√”。选择“其他”的,还应当在随后的横线处填写具体情形。
二、印制标准
(一)正式印制各种法律文书式样时,案卷的封面及封底用牛皮纸印制;《拘传证》、《拘留证》、《逮捕证》、《搜查证》、《提讯提解证》以及各种通知书、决定书等用80克胶版白纸印制;其他文书用60克胶版普通白纸印制。
(二)为了便于装订入卷,多联式文书的第一联长297mm,宽137mm,天头(上白边)37mm,订口(左白边)28mm,版心尺寸84mm×225mm,其他各联和单联式文书一律用A4型纸尺寸,即长297mm,宽 210mm ,天头(上白边)37mm,订口(左白边)28mm,版心尺寸156mm×225mm(不含页码)。误差不超过1mm。
(三)正式印制时,对标明式样顺序号、“印”、“公安局印”以及注明应当含内容的文字不要印上。根据办案实际需要,凡是内容不固定的叙述型文书,如《呈请立案报告书》、《提请批准逮捕书》、《起诉意见书》、《要求复议意见书》、《提请复议意见书》等,可只印单位、文书名称、编号等开头的内容,其他内容参照制作和填写要求中注明的要求,在拟稿后书写或打印。笔录式文书可只印第一页或上半部分,其他内容参照制作和填写要求书写。
(四)文书的边线、横线、文字一律印成黑色。
(五)文书名称、内容和落款中出现“公安局”、“看守所”等字样的,可根据本单位名称改动后印制。
(六)公安机关刑事法律文书由省级公安机关指定的印刷厂统一印制。
公安机关刑事法律文书式样(目录)
立案、管辖、回避文书
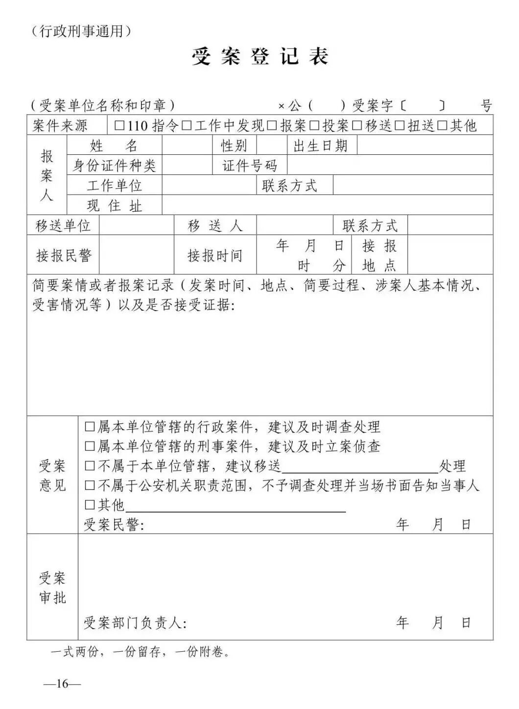
1、受案登记表*
2、受案回执*
3、立案决定书
4、不予立案通知书
5、不立案理由说明书
6、指定管辖决定书
7、移送案件通知书
8、回避/驳回申请回避决定书
律师参与刑事诉讼文书
9、 提供法律援助通知书
10、会见犯罪嫌疑人申请表
11、准予会见犯罪嫌疑人决定书、通知书
12、不准予会见犯罪嫌疑人决定书
强制措施文书
13、拘传证
14、传讯通知书
15、取保候审决定书、执行通知书
16、被取保候审人义务告知书
17、取保候审保证书
18、收取保证金通知书
19、保存证件清单
20、退还保证金决定书、通知书
21、没收保证金决定书、通知书
22、对保证人罚款决定书、通知书
23、责令具结悔过决定书
24、解除取保候审决定书、通知书
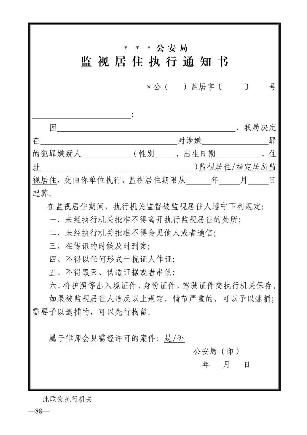
25、监视居住决定书、执行通知书
26、指定居所监视居住通知书
27、解除监视居住决定书、通知书
28、拘留证
29、拘留通知书
30、延长拘留期限通知书
31、提请批准逮捕书
32、逮捕证
33、逮捕通知书
34、变更逮捕措施通知书
35、不予释放/变更强制措施通知书
36、提请批准延长侦查羁押期限意见书
37、延长侦查羁押期限通知书
38、计算/重新计算侦查羁押期限通知书
39、入所健康检查表
40、换押证
41、释放通知书
42、释放证明书
侦查取证文书
43、传唤证
44、提讯提解证
45、询问/讯问笔录*
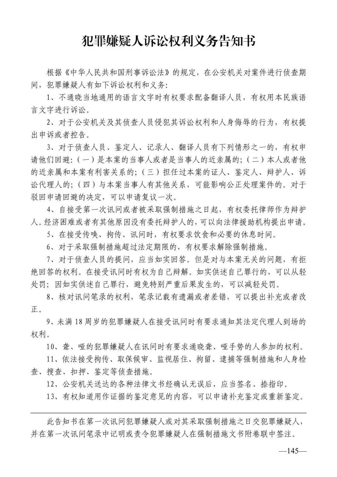
46、犯罪嫌疑人诉讼权利义务告知书
47、被害人诉讼权利义务告知书
48、证人诉讼权利义务告知书
49、未成年人法定代理人到场通知书
50、询问通知书
51、现场勘验笔录
52、解剖尸体通知书
53、_______笔录
54、调取证据通知书、调取证据清单
55、搜查证
56、接受证据材料清单
57、查封决定书
58、扣押决定书
59、扣押清单
60、登记保存清单
61、查封/解除查封清单
62、协助查封/解除查封通知书
63、发还清单
64、随案移送清单
65、销毁清单
66、扣押/解除扣押邮件/电报通知书
67、协助查询财产通知书
68、协助冻结/解除冻结财产通知书
69、鉴定聘请书
70、鉴定意见通知书
71、通缉令
72、关于撤销___字〔 〕___号通缉令的通知
73、办案协作函
74、撤销案件决定书
75、终止侦查决定书
76、起诉意见书
77、补充侦查报告书
78、没收违法所得意见书、违法所得清单
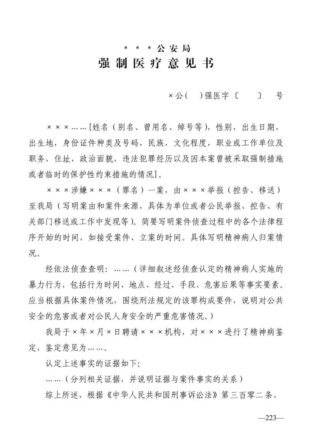
79、强制医疗意见书
技术侦查文书
80、采取技术侦查措施决定书
81、执行技术侦查措施通知书
82、延长技术侦查措施期限决定书
83、解除技术侦查措施决定书
执行文书
84、减刑/假释建议书
85、假释证明书
86、暂予监外执行决定书
87、收监执行通知书
88、准许拘役罪犯回家决定书
89、刑满释放证明书
刑事通用文书
90、呈请____报告书
91、复议决定书
92、要求复议意见书
93、提请复核意见书
94、死亡通知书
规范性文书
95、刑事侦查卷宗(封面)
96、卷内文书目录
97、____告知书
注:加*号的为行政刑事通用法律文书
立案、管辖、回避文书
1、受案登记表*
2、受案回执*
3、立案决定书
4、不予立案通知书
5、不立案理由说明书
6、指定管辖决定书
7、移送案件通知书
8、回避/驳回申请回避决定书
律师参与刑事诉讼文书
9、 提供法律援助通知书
10、会见犯罪嫌疑人申请表
11、准予会见犯罪嫌疑人决定书、通知书
12、不准予会见犯罪嫌疑人决定书
强制措施文书
13、拘传证
14、传讯通知书
15、取保候审决定书、执行通知书
16、被取保候审人义务告知书
17、取保候审保证书
18、收取保证金通知书
19、保存证件清单
20、退还保证金决定书、通知书
21、没收保证金决定书、通知书
22、对保证人罚款决定书、通知书
23、责令具结悔过决定书
24、解除取保候审决定书、通知书
25、监视居住决定书、执行通知书
26、指定居所监视居住通知书
27、解除监视居住决定书、通知书
28、拘留证
29、拘留通知书
30、延长拘留期限通知书
31、提请批准逮捕书
32、逮捕证
33、逮捕通知书
34、变更逮捕措施通知书
35、不予释放/变更强制措施通知书
36、提请批准延长侦查羁押期限意见书
37、延长侦查羁押期限通知书
38、计算/重新计算侦查羁押期限通知书
39、入所健康检查表
40、换押证
41、释放通知书
42、释放证明书
侦查取证文书
43、传唤证
44、提讯提解证
45、询问/讯问笔录*
46、犯罪嫌疑人诉讼权利义务告知书
47、被害人诉讼权利义务告知书
48、证人诉讼权利义务告知书
49、未成年人法定代理人到场通知书
50、询问通知书
51、现场勘验笔录
52、解剖尸体通知书
53、_____笔录
54、调取证据通知书、调取证据清单
55、搜查证
56、接受证据材料清单
57、查封决定书
58、扣押决定书
59、扣押清单
60、登记保存清单
61、查封/解除查封清单
62、协助查封/解除查封通知书
63、发还清单
64、随案移送清单
65、销毁清单
66、扣押/解除扣押邮件/电报通知书
67、协助查询财产通知书
68、协助冻结/解除冻结财产通知书
69、鉴定聘请书
70、鉴定意见通知书
71、通缉令
72、关于撤销__字〔 〕__号通缉令的通知
73、办案协作函
74、撤销案件决定书
75、终止侦查决定书
76、起诉意见书
77、补充侦查报告书
78、没收违法所得意见书、违法所得清单
79、强制医疗意见书
技术侦查文书
80、采取技术侦查措施决定书
81、执行技术侦查措施通知书
82、延长技术侦查措施期限决定书
83、解除技术侦查措施决定书
执行文书
84、减刑/假释建议书
85、假释证明书
86、暂予监外执行决定书
87、收监执行通知书
88、准许拘役罪犯回家决定书
89、刑满释放证明书
刑事通用文书
90、呈请___报告书
91、复议决定书
92、要求复议意见书
93、提请复核意见书
94、死亡通知书
规范性文书
95、刑事侦查卷宗(封面)
96、卷内文书目录
97、____ 告知书
来源:公安部网站、两拐
推荐阅读
法度笔录U盘
☑1万张(含光头/长发/染发等特征)辨认照片
☑ 几百份(不同案件预设)笔录问话模板
☑ 支持蒙文、藏文文书格式……
内置法度笔录系统,目前30万人下载使用
法度笔录U盘
安全可靠,即插即用
U盘咨询,点我联系小度



