大数跨境
0
0

2019广东省常见罪名量刑标准一览表

2019广东省常见罪名量刑标准一览表 美亚法度
2019-02-19
0
导读:办案实务

法 度 微信号faduit

基层民警都在关注

关注


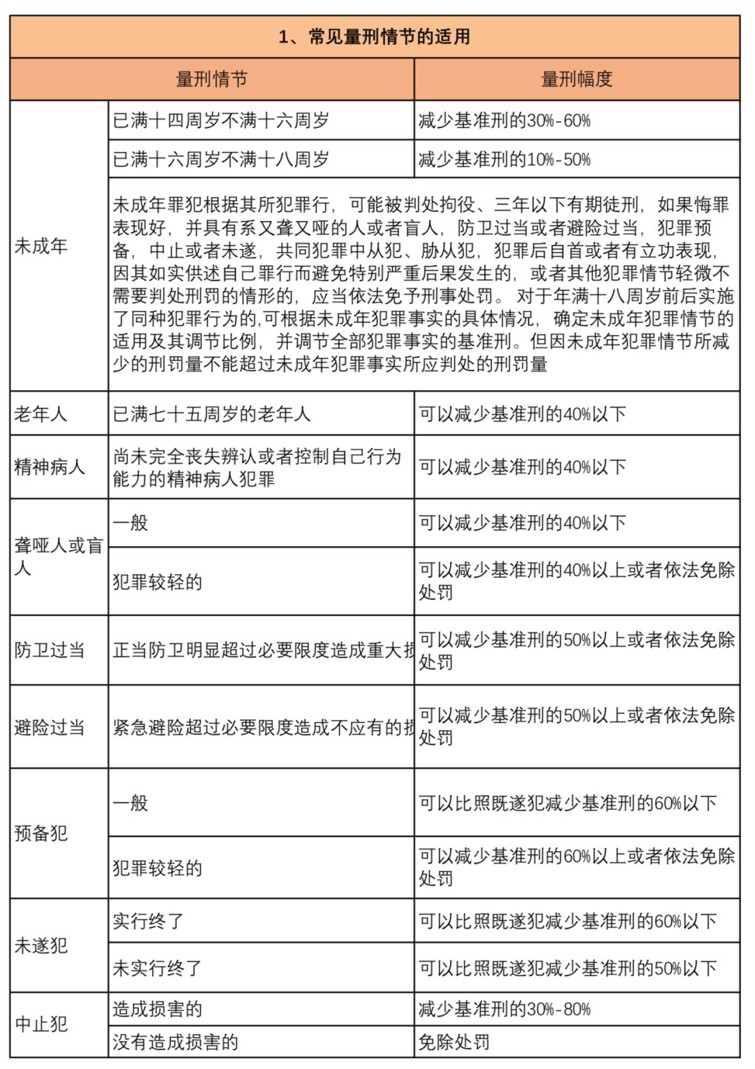
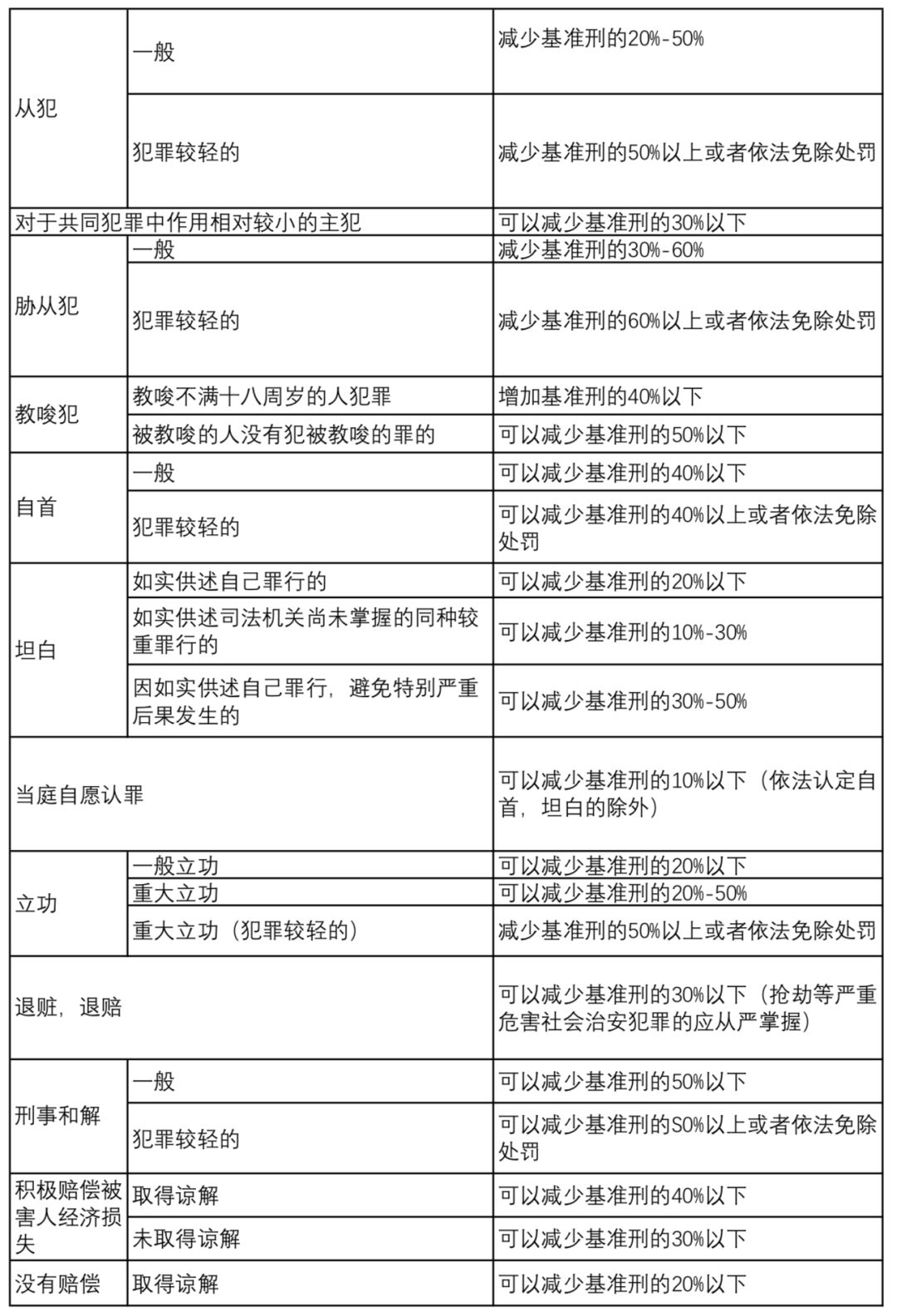
常见量刑情节的适用

(点击放大图片阅读)



常见罪名量刑意见

(点击放大图片阅读)

来源丨法纳刑辩


推荐阅读:

1.2019版《公安机关办理行政案件程序规定》对办案影响说明

2.2019版《公安机关办理行政案件程序规定》全文

3.《公安机关办理行政案件程序规定》修改部分修旧对照

法度笔录高级版

智能审讯电子笔录系统

免费预约

【声明】内容源于网络
0
0
美亚法度
美亚法度将电子数据取证和AI执法业务相结合实现产品跨行业整合,推出智能笔录、AI笔录、远程取证、行政案件快办一体机、美亚智问系统一体机、手机信息快速采集、键盘精灵等系列产品。广泛服务于公安、市场监督、应急、医保、税务、综合执法等执法领域。
内容 713
粉丝 0
美亚法度 美亚法度将电子数据取证和AI执法业务相结合实现产品跨行业整合,推出智能笔录、AI笔录、远程取证、行政案件快办一体机、美亚智问系统一体机、手机信息快速采集、键盘精灵等系列产品。广泛服务于公安、市场监督、应急、医保、税务、综合执法等执法领域。
总阅读742
粉丝0
内容713