大数跨境
0
0

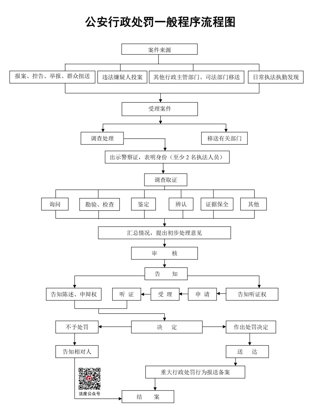
公安行政处罚简易程序和一般程序流程图(附高清下载)

公安行政处罚简易程序和一般程序流程图(附高清下载) 美亚法度
2020-10-28
0


后台回复“程序”下载高清版/word版


来源:石家庄市公安局 法度笔录

分割线

推荐阅读

1.公安机关办理刑事案件流程图

2.公安机关办理行政(治安)案件流程图

公众号后台回复【考试】,获取2020GA执法题库包

回复文书,获取2020版GA行政/刑事文书word版

法度笔录U盘

1万张(含光头/长发/染发等特征)辨认照片

 几百份(不同案件预设)笔录问话模板

☑ 支持蒙文、藏文文书格式……

内置法度笔录系统,目前30万人下载使用

法度笔录U盘

安全可靠,即插即用

点我

获取

点击“阅读原文”购买法度笔录U盘!
【声明】内容源于网络
0
0
美亚法度
美亚法度将电子数据取证和AI执法业务相结合实现产品跨行业整合,推出智能笔录、AI笔录、远程取证、行政案件快办一体机、美亚智问系统一体机、手机信息快速采集、键盘精灵等系列产品。广泛服务于公安、市场监督、应急、医保、税务、综合执法等执法领域。
内容 713
粉丝 0
美亚法度 美亚法度将电子数据取证和AI执法业务相结合实现产品跨行业整合,推出智能笔录、AI笔录、远程取证、行政案件快办一体机、美亚智问系统一体机、手机信息快速采集、键盘精灵等系列产品。广泛服务于公安、市场监督、应急、医保、税务、综合执法等执法领域。
总阅读207
粉丝0
内容713