

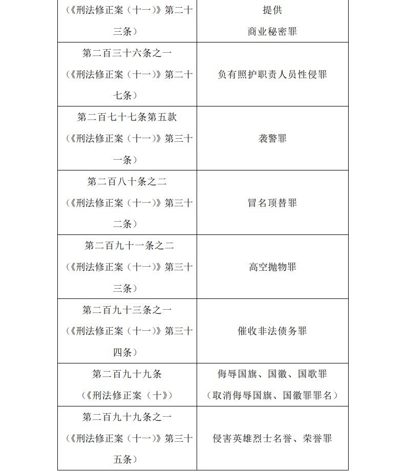
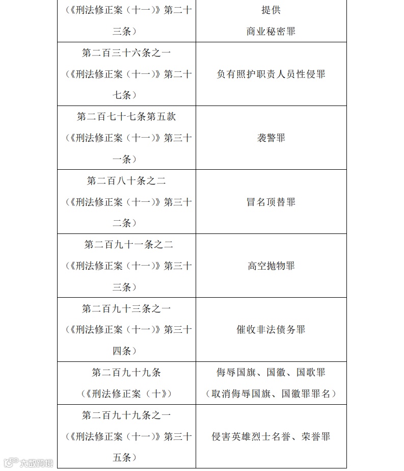
早前,第十三届全国人民代表大会常务委员会第二十四次会议通过了《中华人民共和国刑法修正案(十一)》,3月1日起正式施行,修正案将刑法第二百七十七条第五款修改为:“暴力袭击正在依法执行职务的人民警察的,处三年以下有期徒刑、拘役或者管制;使用枪支、管制刀具,或者以驾驶机动车撞击等手段,严重危及其人身安全的,处三年以上七年以下有期徒刑。”这是首次对袭警单独设置法定刑,最高刑期由三年变七年。
根据两高一部《关于依法惩治袭警违法犯罪行为的指导意见》,袭击民警不能仅以造成民警身体伤害作为构成犯罪的标准,即无需致伤就可以构罪,七种情况不适用缓刑。

人民警察代表国家行使执法权,肩负着打击违法犯罪、维护社会稳定、维持司法秩序、执行生效裁判等重要职责。在依法履职过程中,人民警察遭受违法犯罪分子暴力侵害、打击报复的事件时有发生,一些犯罪分子气焰嚣张、手段残忍,甚至出现预谋性、聚众性袭警案件,不仅危害民警人身安全,更严重损害国家法律权威、破坏国家正常管理秩序。为切实维护国家法律尊严,维护民警执法权威,保障民警人身安全,依法惩治袭警违法犯罪行为,根据有关法律法规,经最高人民法院、最高人民检察院、公安部共同研究决定,制定本意见。
一、对正在依法执行职务的民警实施下列行为的,属于刑法第二百七十七条第五款规定的“暴力袭击正在依法执行职务的人民警察”,应当以妨害公务罪定罪从重处罚:
1.实施撕咬、踢打、抱摔、投掷等,对民警人身进行攻击的;
2.实施打砸、毁坏、抢夺民警正在使用的警用车辆、警械等警用装备,对民警人身进行攻击的;
对正在依法执行职务的民警虽未实施暴力袭击,但以实施暴力相威胁,符合刑法第二百七十七条第一款规定的,以妨害公务罪定罪处罚。
醉酒的人实施袭警犯罪行为,应当负刑事责任。
教唆、煽动他人实施袭警犯罪行为或者为他人实施袭警犯罪行为提供工具、帮助的,以共同犯罪论处。
对袭警情节轻微或者辱骂民警,尚不构成犯罪,但构成违反治安管理行为的,应当依法从重给予治安管理处罚。
二、实施暴力袭警行为,具有下列情形之一的,在第一条规定的基础上酌情从重处罚:
1.使用凶器或者危险物品袭警、驾驶机动车袭警的;
2.造成民警轻微伤或者警用装备严重毁损的;
3.妨害民警依法执行职务,造成他人伤亡、公私财产损失或者造成犯罪嫌疑人脱逃、毁灭证据等严重后果的;
4.造成多人围观、交通堵塞等恶劣社会影响的;
5.纠集多人袭警或者袭击民警二人以上的;
6.曾因袭警受过处罚,再次袭警的;
7.实施其他严重袭警行为的。
实施上述行为,构成犯罪的,一般不得适用缓刑。

三、驾车冲撞、碾轧、拖拽、剐蹭民警,或者挤别、碰撞正在执行职务的警用车辆,危害公共安全或者民警生命、健康安全,符合刑法第一百一十四条、第一百一十五条、第二百三十二条、第二百三十四条规定的,应当以以危险方法危害公共安全罪、故意杀人罪或者故意伤害罪定罪,酌情从重处罚。
暴力袭警,致使民警重伤、死亡,符合刑法第二百三十四条、第二百三十二条规定的,应当以故意伤害罪、故意杀人罪定罪,酌情从重处罚。
四、抢劫、抢夺民警枪支,符合刑法第一百二十七条第二款规定的,应当以抢劫枪支罪、抢夺枪支罪定罪。
五、民警在非工作时间,依照《中华人民共和国人民警察法》等法律履行职责的,应当视为执行职务。
六、在民警非执行职务期间,因其职务行为对其实施暴力袭击、拦截、恐吓等行为,符合刑法第二百三十四条、第二百三十二条、第二百九十三条等规定的,应当以故意伤害罪、故意杀人罪、寻衅滋事罪等定罪,并根据袭警的具体情节酌情从重处罚。
各级人民法院、人民检察院和公安机关要加强协作配合,对袭警违法犯罪行为快速处理、准确定性、依法严惩。
一要依法及时开展调查处置、批捕、起诉、审判工作。民警对于袭警违法犯罪行为应当依法予以制止,并根据现场条件,妥善保护案发现场,控制犯罪嫌疑人。负责侦查办理袭警案件的民警应当全面收集、提取证据,特别是注意收集民警现场执法记录仪和周边监控等视听资料、在场人员证人证言等证据,查清案件事实。对造成民警或者他人受伤、财产损失的,依法进行鉴定。在处置过程中,民警依法依规使用武器、警械或者采取其他必要措施制止袭警行为,受法律保护。人民检察院对于公安机关提请批准逮捕、移送审查起诉的袭警案件,应当从严掌握无逮捕必要性、犯罪情节轻微等不捕不诉情形,慎重作出不批捕、不起诉决定,对于符合逮捕、起诉条件的,应当依法尽快予以批捕、起诉。对于袭警行为构成犯罪的,人民法院应当依法及时审判,严格依法追究犯罪分子刑事责任。
二要依法适用从重处罚。暴力袭警是刑法第二百七十七条规定的从重处罚情形。人民法院、人民检察院和公安机关在办理此类案件时,要准确认识袭警行为对于国家法律秩序的严重危害,不能将袭警行为等同于一般的故意伤害行为,不能仅以造成民警身体伤害作为构成犯罪的标准,要综合考虑袭警行为的手段、方式以及对执行职务的影响程度等因素,准确认定犯罪性质,从严追究刑事责任。对袭警违法犯罪行为,依法不适用刑事和解和治安调解。对于构成犯罪,但具有初犯、偶犯、给予民事赔偿并取得被害人谅解等情节的,在酌情从宽时,应当从严把握从宽幅度。对犯罪性质和危害后果特别严重、犯罪手段特别残忍、社会影响特别恶劣的犯罪分子,虽具有上述酌定从宽情节但不足以从轻处罚的,依法不予从宽处罚。
三要加强规范执法和法制宣传教育。人民警察要严格按照法律规定的程序和标准正确履职,特别是要规范现场执法,以法为据、以理服人,妥善化解矛盾,谨慎使用强制措施和武器警械。人民法院、人民检察院、公安机关在依法办案的同时,要加大法制宣传教育力度,对于社会影响大、舆论关注度高的重大案件,视情通过新闻媒体、微信、微博等多种形式,向社会通报案件进展情况,澄清事实真相,并结合案情释法说理,说明袭警行为的危害性。要适时公开曝光一批典型案例,向社会揭露袭警行为的违法性和严重危害性,教育人民群众遵纪守法,在全社会树立“敬畏法律、尊重执法者”的良好法治环境。
各地各相关部门在执行中遇有问题,请及时上报各自上级机关。

《指导意见》主要从行为定性、公检法机关办案协作、加强宣传等方面作出规定,具有很强的针对性和可操作性。《指导意见》明确,对民警人身直接实施撕咬、踢打、抱摔等直接攻击以及对民警正在使用的警用车辆、警械等警用装备进行打砸等破坏,间接对民警人身进行攻击的行为均属于暴力袭警行为,应当适用刑法关于袭警从重处罚的规定。对使用凶器、危险品、驾驶机动车袭警等手段恶劣;造成民警轻微伤、警用装备严重毁损、造成他人伤亡、公私财产损失、犯罪嫌疑人脱逃、毁灭证据等严重后果;多人袭警或袭击民警二人以上;具有同类前科等7类情形,酌情再作进一步从重处罚,且一般不得适用缓刑。规定对于驾车冲撞、拖拽民警以及抢夺、抢劫民警枪支,危害公共安全或民警人身安全的,依法适用以危险方法危害公共安全罪、抢劫枪支罪、抢夺枪支罪、故意杀人罪等重罪。《指导意见》要求,公检法机关加强协作配合,依法开展对此类案件的侦查、起诉、审判,确保案件得到及时处理,准确定性,犯罪分子得到依法严惩。在办理此类案件时,不能将袭警行为等同于一般故意伤害行为,不能仅以造成民警身体伤害作为构成犯罪的标准,而要综合考虑行为手段、方式以及对职务的影响程度。对于袭警犯罪,从严把握从宽幅度。同时,加强宣传力度,揭露袭警行为的违法性和严重危害性,引导人民群众遵纪守法,在全社会营造“敬畏法律、尊重执法者”的良好氛围。

分割线
推荐阅读
公众号后台回复【考试】,获取易学法会员及真题卷
回复【文书】,获取2020版GA行政/刑事文书word版
法度笔录U盘
☑ 1万张(含光头/长发/染发等特征)辨认照片
☑ 几百份(不同案件预设)笔录问话模板
☑ 支持蒙文、藏文文书格式……
内置法度笔录系统,目前30万人下载使用
法度笔录U盘
安全可靠,即插即用




