目 录
一、微信调查取证须知
二、律师持令调查取证
三、法官持证调查取证
四、微信支付线上取证
微信调查取证须知
1、调查取证之前,我们必须明确需要调查哪方面的内容:
微信用户、微信公众号、微信小程序的注册信息:向深圳市腾讯计算机系统有限公司调取;
微信支付:有关微信钱包的账户转账记录:向财付通支付科技有限公司调取。
微信聊天记录:⚠️腾讯公司未保存用户的聊天数据,故聊天记录无法调取。
2、凡涉及向腾讯公司的协助调查,目前可以通过邮寄和调查令两种方式:
(1)邮寄:法院通过司法专递邮寄协助调查函;
(2)调查令:法院通过由法院向律师出具调查令,由律师持调査令前往办理。
⚠️注意:以上调查结果均会直接邮寄给法院案件承办法官。
3、凡涉及向财付通公司调取支付账户记录的,由律师持法院开具调查令前往办理。但是,对支付账号保全冻结的,目前仍需法院工作人员双人双证前往腾讯公司法务部办理;
4、腾讯司法协查相关业务联系信息如下:
律师持令调查取证
律师可行至松日鼎盛大厦附属楼1楼,向安保人员出示律师证和调查令,由安保人员引导至服务台做登记,登记好后至侧面休息处等候,上班时间腾讯公司法务会至休息处根据服务台登记的顺序喊查询人办理手续。律师将律师证复印件及法院调查令交于法务,并留下法院的详细邮寄地址和联系方式,微信查询的证据是邮寄至法院,而不会直接到律师手上。
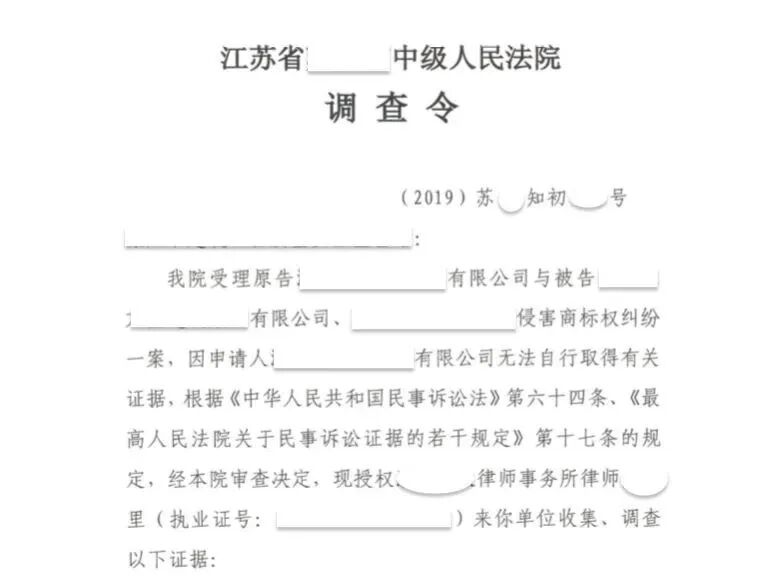
⚠️特别提醒:微信查询的调查令务必由法院全文打印出来,有任何手写、修改的内容腾讯公司均会予以拒收。
调查令举例
(一)材料:打印版律师调查令原件+律师证复印件(律师证原件需核对;无需律所介绍信、无需回执)
(二)适用地域:
1、全国已有20多个省、自治区、直辖市高级人民法院已经发布了关于本辖区内各级法院适用律师调查令制度的实施意见或规定,具体地区有:
北京、上海、天津、重庆、山东、江苏、浙江、福建、广东、河南、湖南、贵州、四川、安徽、江西、陕西、辽宁、河北、宁夏、新疆、青海(数据统计来源于网络,参考适用前请自行核实)执业律师持以上地区各级法院开具的有效期内律师调查令(辽宁、陕西、河北除外)可以来腾讯公司临柜办理调证业务。
2、关于“辽宁、河北、陕西”三省律师调查令制度的提示:
(1)辽宁:辽宁省高级人民法院《关于在民事诉讼中实行律师调查令的若干指导意见(试行)》第二条第二款:辽宁法院签发的律师调查令仅适用于辽宁省境内;
(2)河北:河北省高级人民法院、河北省司法厅《关于执行程序中适用律师调查令的若干规定河北(试行)》第十五条:本规定适用范围为调查取证对象属于我省管辖的自然人、法人和其他组织或其住所在我省的自然人法人和其他组织。
(3)陕西:陕西省高级人民法院《关于民事诉讼调查令实施法(试行)》第五条:代理律师申请调查的证据有下列情形之一,人民法院不予准许:(五)不在本省行政区划内的。
陕西省高级人民法院《关于执行案件调查令制度的实施意见(试行)》第三条:有下列情形之一的,不得使用调查令收集相关的证据:(五)不在本省行政区划内的。
3、办理方式:
(1)律师人数:至少一名执业律师上门办理;
(2)接待地址:深圳市南山区深南大道9996号松日鼎盛大厦副楼一层法务协查中心;
(3)联系方式:电话:0755-86013676,邮箱:fayuan@tencent.com;
(4)回函说明:腾讯公司自行准备回执邮寄至法院,涉及腾讯不同公司的调证业务将分别邮寄回复。
4、⚠️调查令格式要求:
请参照各地高级人民法院发布的实施律师调查令制度的文本格式。
一般需要注明案号、调查令编号;律师姓名、律师执业证号、律所名称;腾讯公司名称、明确而具体的调查事项;调查令有效期;法院联系人、电话和地址等。
法官持证调查取证
1、⚠️民事案件不能调取通话记录和聊天记录!
2、法官调查取证所需要的手续:
(1)腾讯公司要求两个法官前往调查取证,所以出发时应带上工作证及最高院印制的执行公务证,最好将证件复印,有助于提高效率。
(2)民事审判过程中,不接受法院介绍信,只接受协助查询通知书。
(3)协助查询通知书的开头是财付通支付科技有限公司。
(4)协助查询通知书空白处请留下法官联系方式及地址。
进入松日鼎盛大厦附属楼1楼需出示工作证才予以放行。进入后先前往前台登记,之后在休息区等候负责该事项的工作人员接待。在出示相应证件及材料后,查询结果会在一至两周内邮寄至法官的工作单位。此时,先前在空白处留下的联系方式及地址就派上了用场。
微信支付线上取证
第一步
点击微信右下角的“我”,进入以下界面。再点击“支付”功能。
第二步
点击“钱包”功能后,在手机屏幕的最右上角,会看到“账单”两个字,点击一次。
接下来,默认显示的是最近一个月的全部交易记录,不用管它。直接继续点击屏幕最右上方的“...“,会看到以下界面,点击“账单下载”。
第三步
点击“用作证明材料”,进入选择转账明细时间段的界面。
你可以根据实际需要,选择近1月、近3月或者自定义的时间段。需要注意的是查询时间跨度,目前可支持最长一年。
最早可查询的起始日,亲测的是2014年,所以推算应该是因人而异,根据每人启用微信的时间长短而不同。
第四步
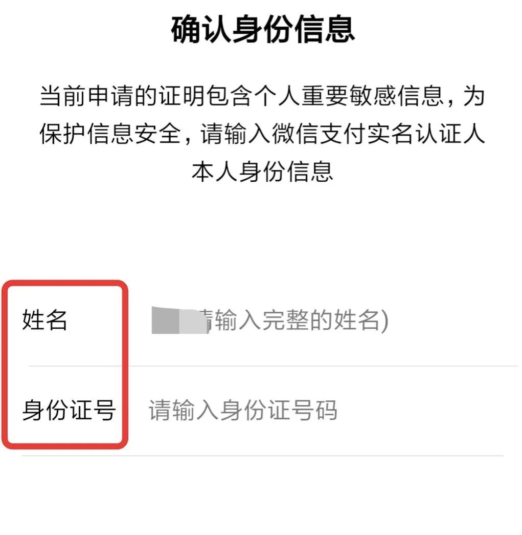
为保护个人信息,微信会进行安全验证。需要提取人输入自己的真实姓名及身份证号码及微信支付密码。
第五步
通过身份验证后,微信会要求你输入电子邮箱地址,调取结果直接发送到你指定的邮箱地址。同时发送成功,系统会即时提醒你,文件已经送达,等待的过程没有超过1分钟。
来源:深圳微法务 法度笔录
分割线
推荐阅读
公众号后台回复【考试】获取易学法会员及真题
回复【文书】获取2021版GA行政/刑事文书word版
法度笔录U盘
☑ 1万张(含光头/长发/染发等特征)辨认照片
☑ 几百份(不同案件预设)笔录问话模板
☑ 支持蒙文、藏文文书格式……
内置法度笔录系统,目前50万人下载使用
法度笔录U盘(新三代)
安全可靠,即插即用

