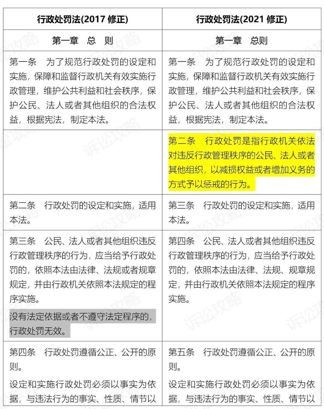
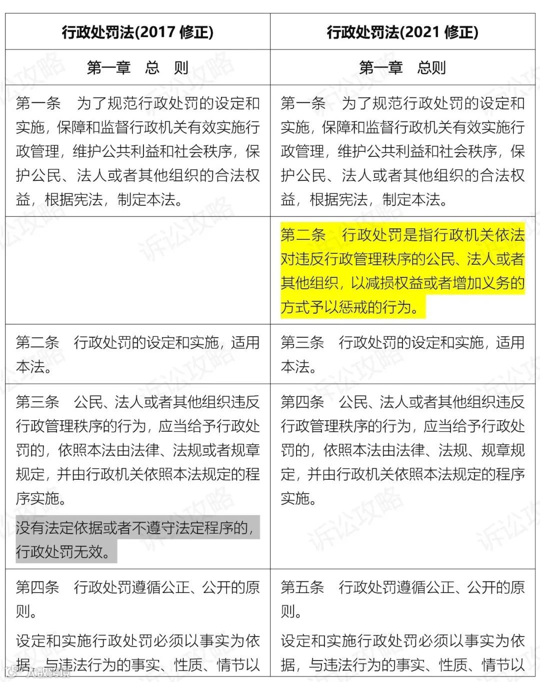
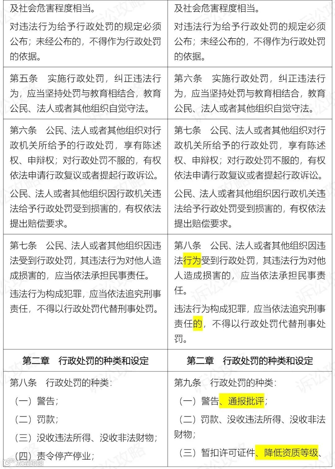
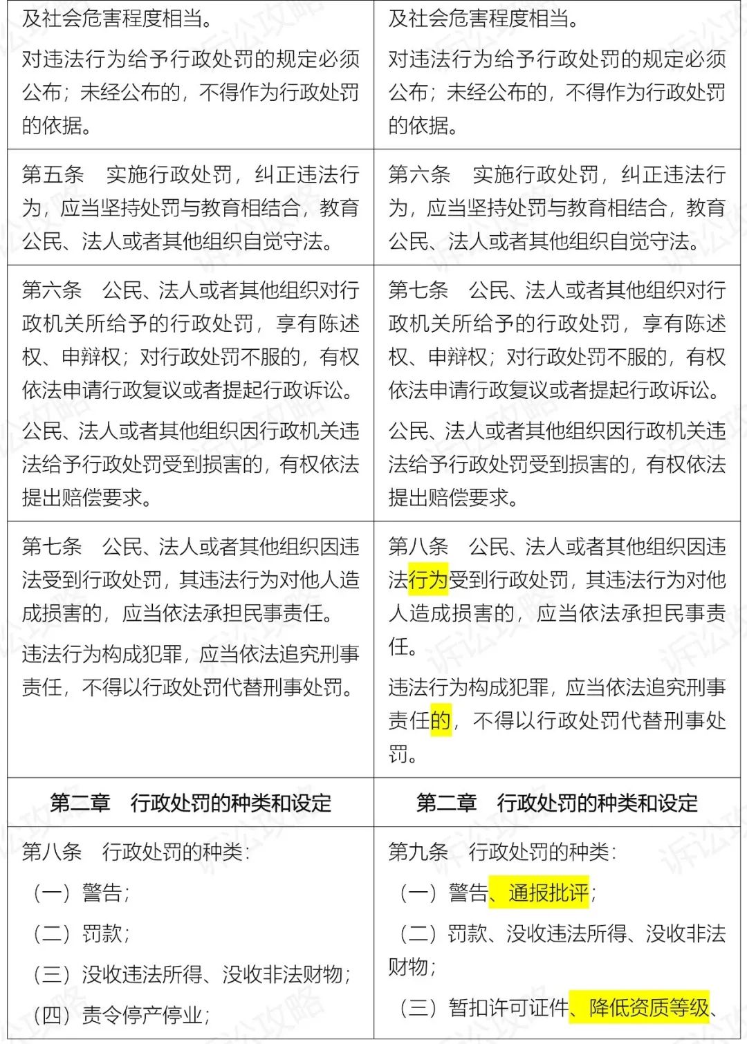
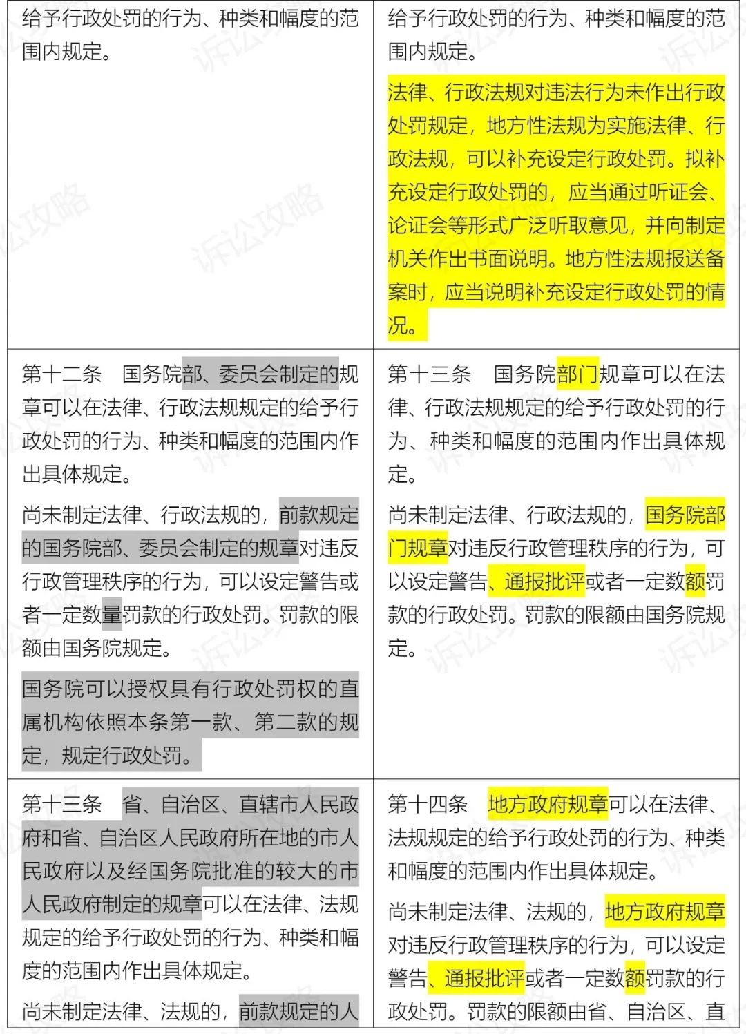
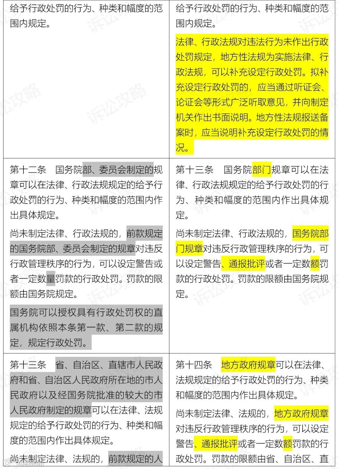
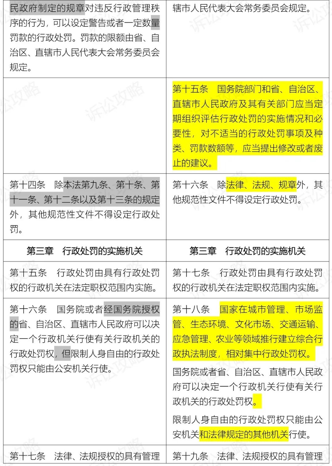
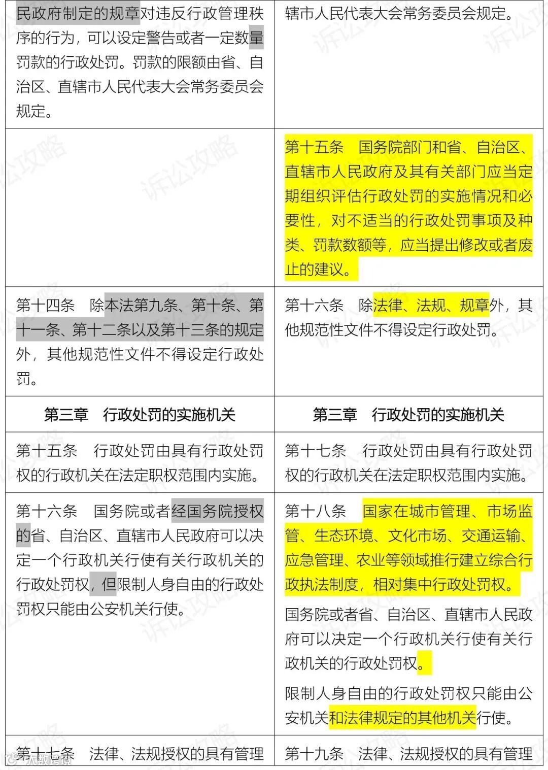
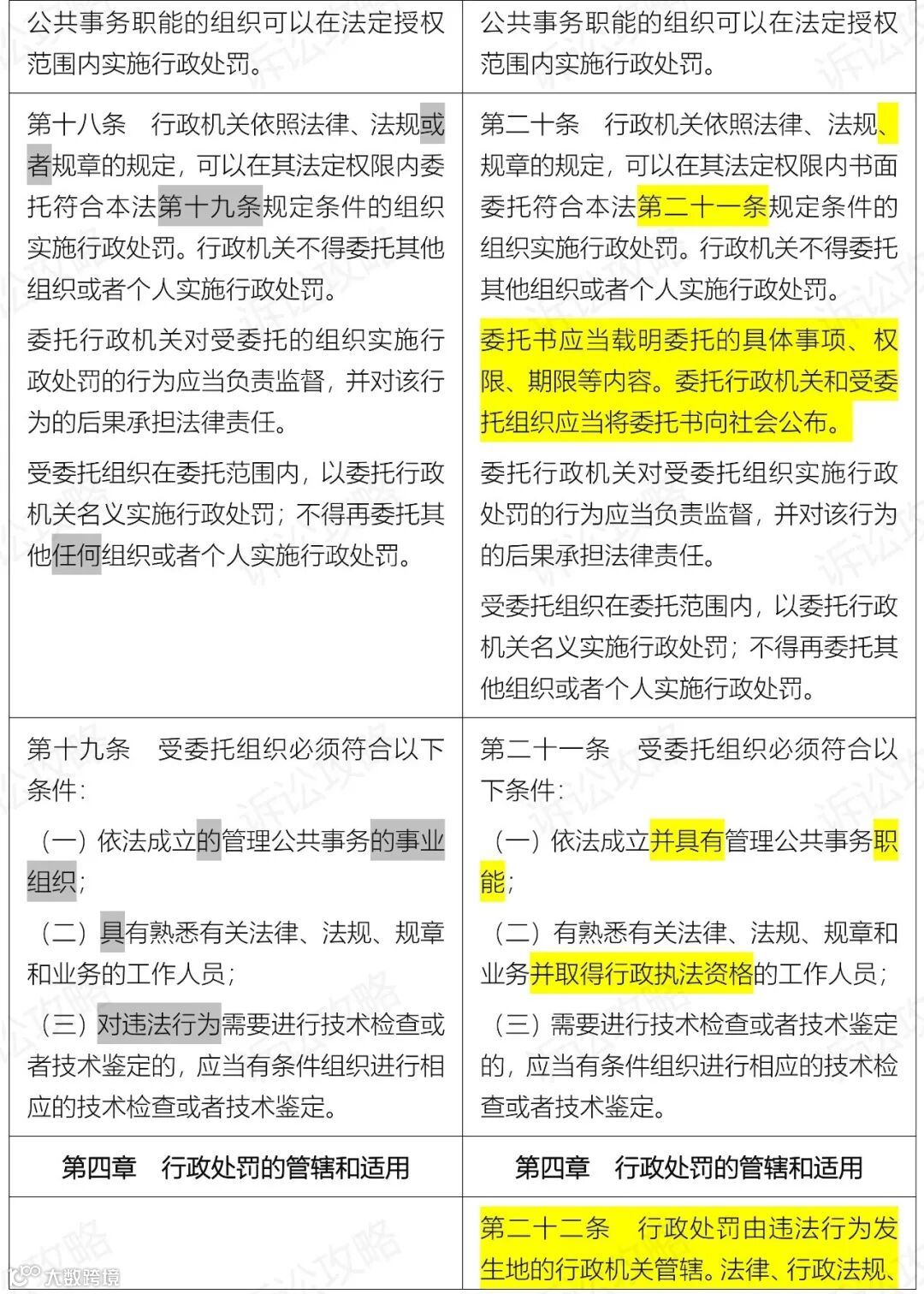
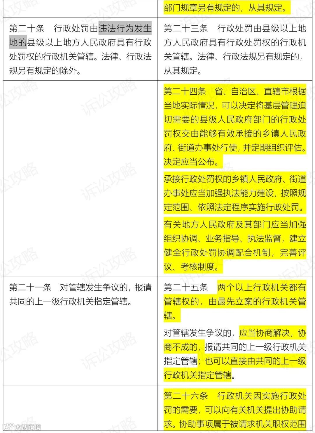
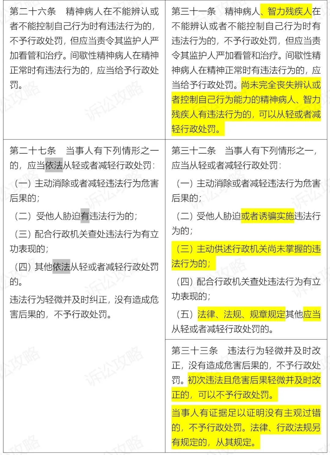
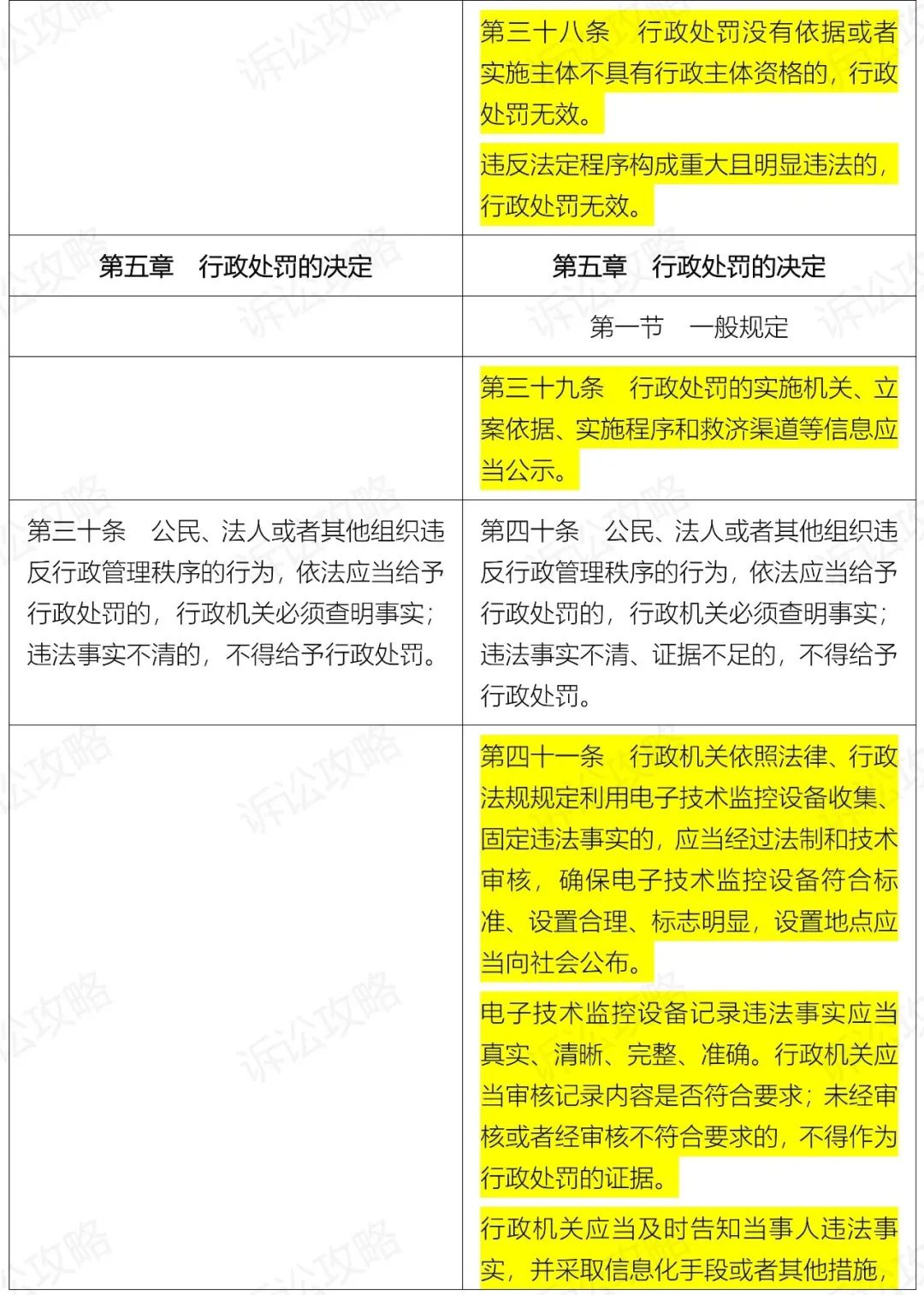
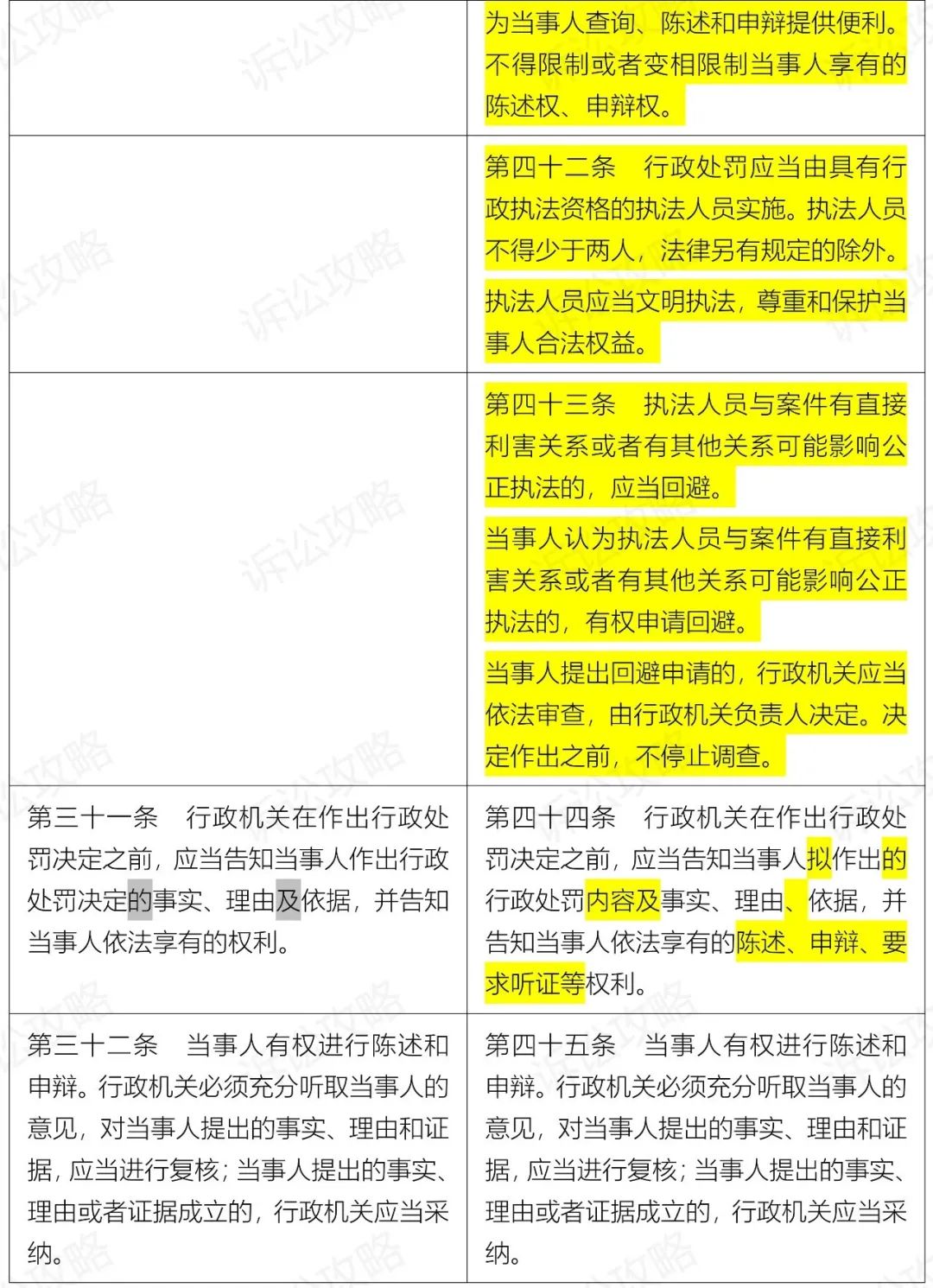
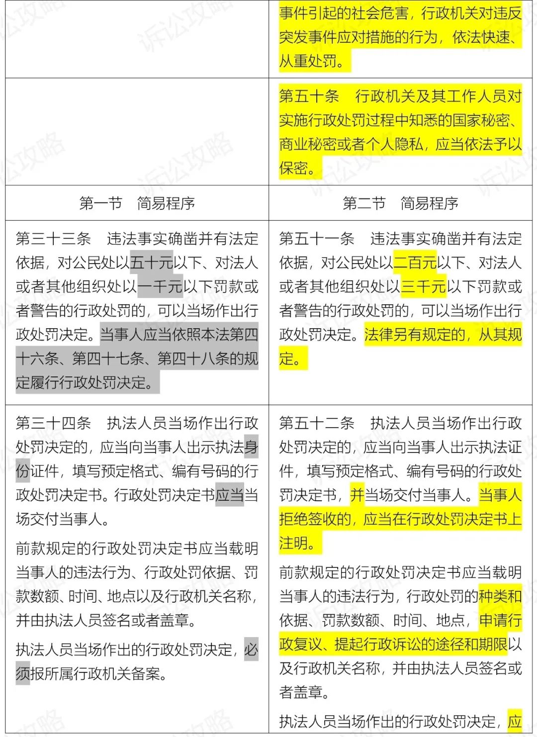
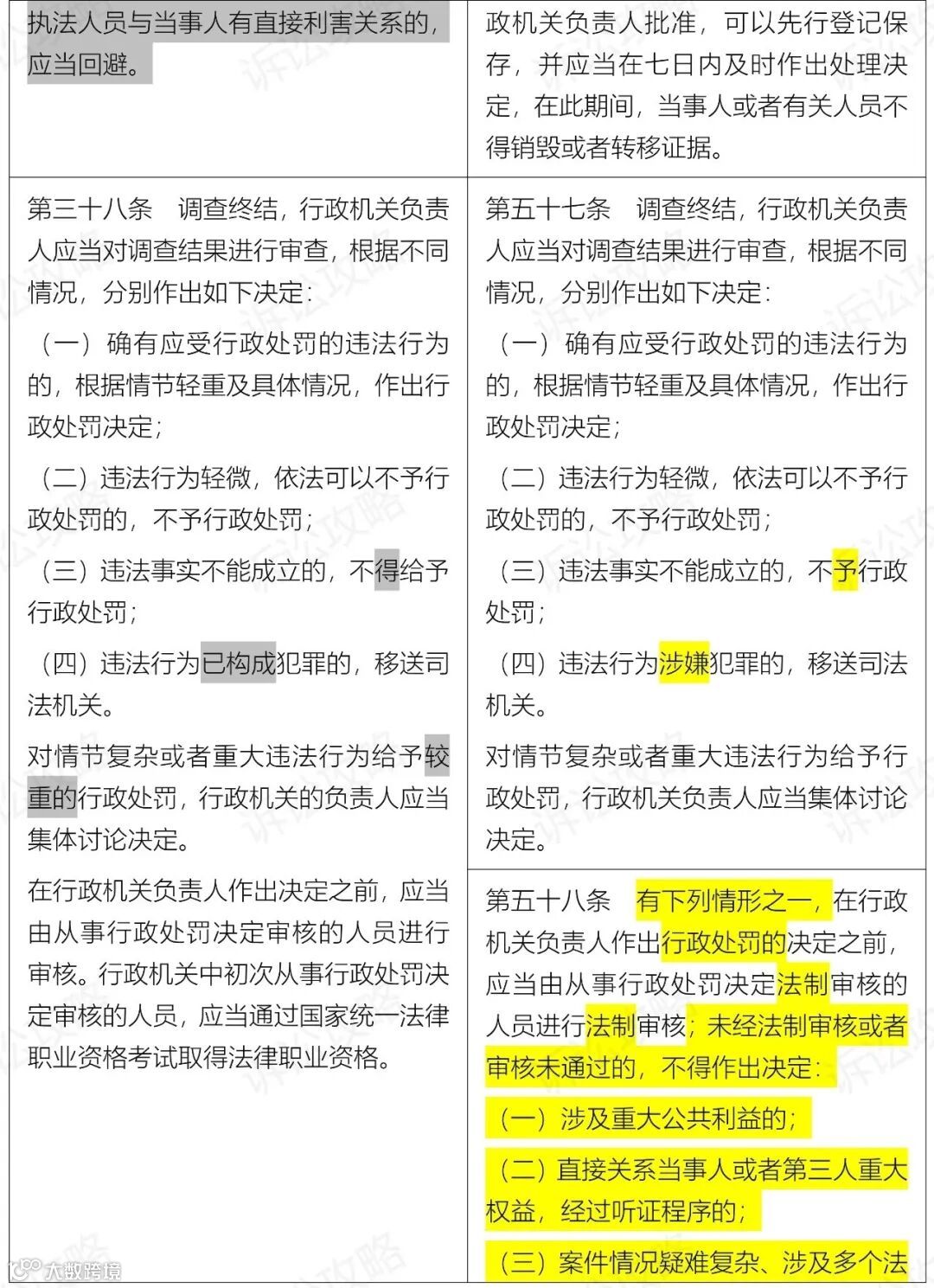
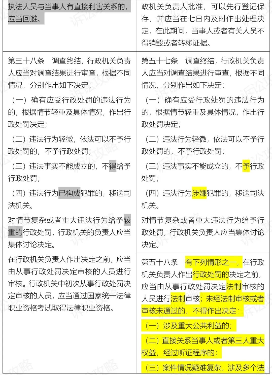
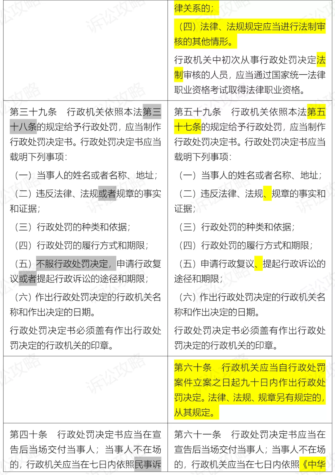
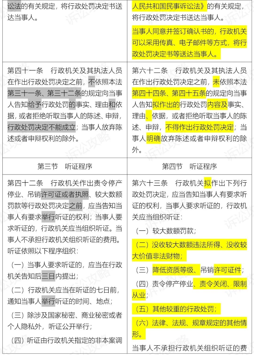
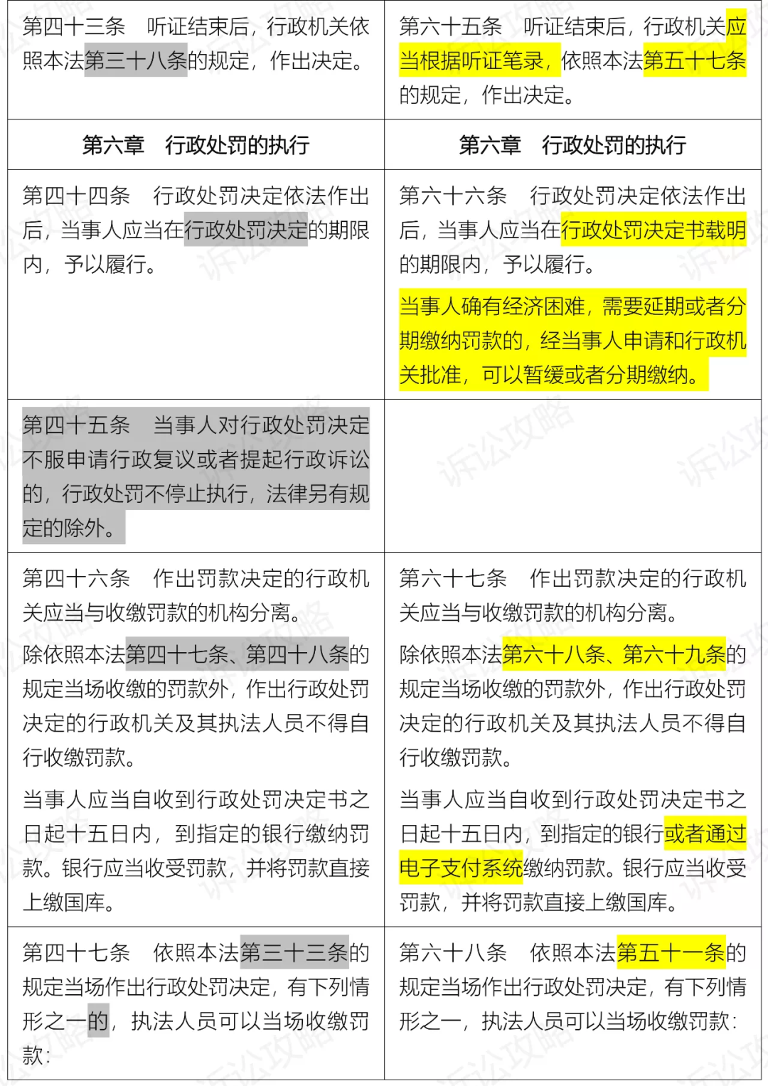
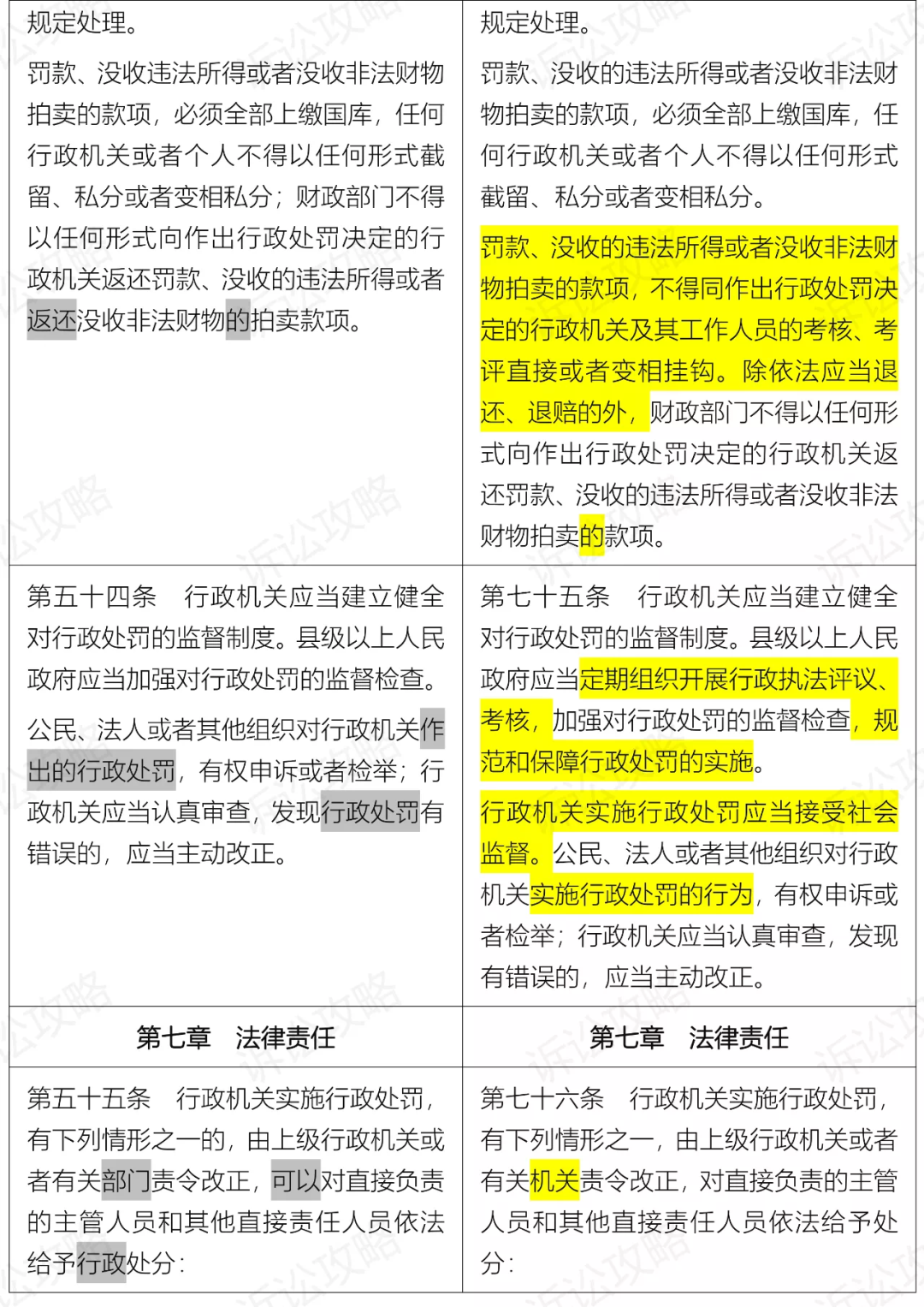
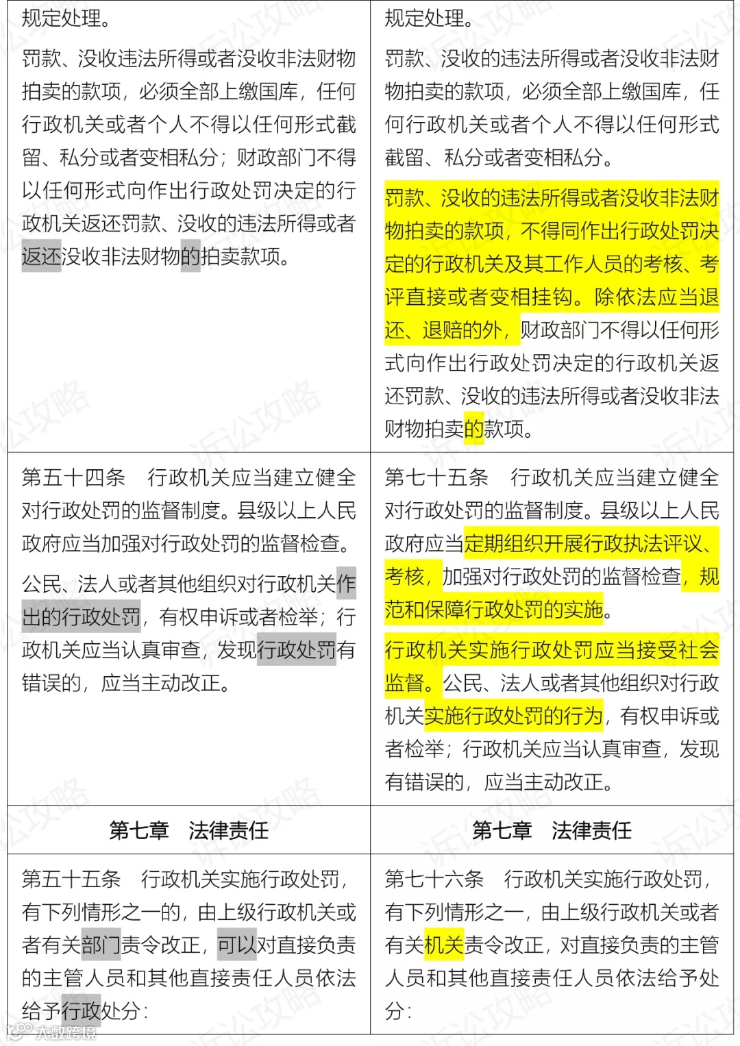
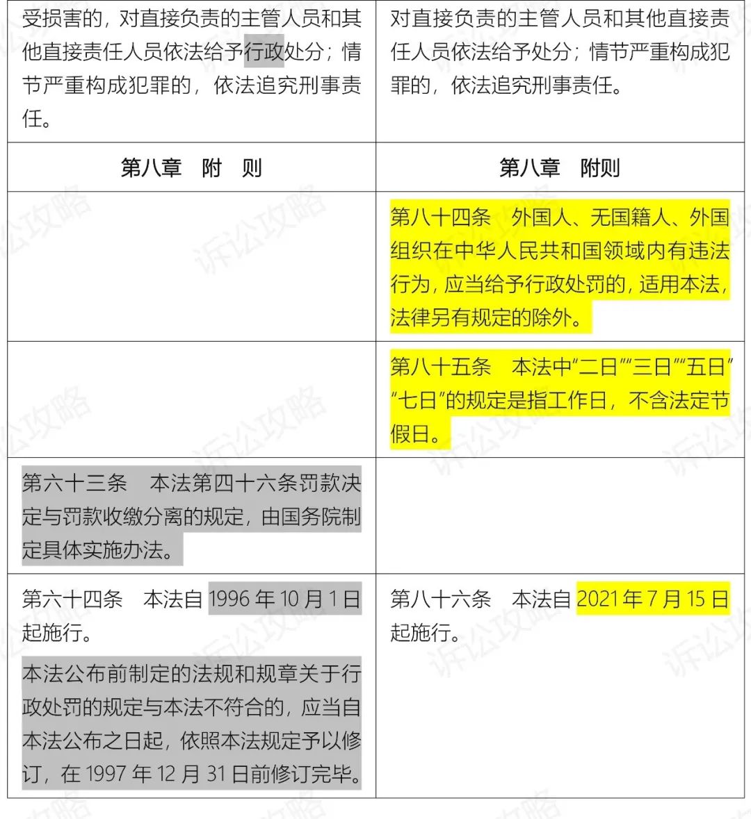
2021年1月22日,十三届全国人大常委会第二十五次会议通过了行政处罚法修订草案,并将于2021年7月15日起施行。





















来源:法青苑 行政诉讼法
分割线
推荐阅读
公众号后台回复【考试】,获取易学法会员及真题卷
回复【文书】,获取2020版GA行政/刑事文书word版
法度笔录U盘
☑ 1万张(含光头/长发/染发等特征)辨认照片
☑ 几百份(不同案件预设)笔录问话模板
☑ 支持蒙文、藏文文书格式……
内置法度笔录系统,目前30万人下载使用
法度笔录U盘
安全可靠,即插即用
美亚法度2021年1月22日,十三届全国人大常委会第二十五次会议通过了行政处罚法修订草案,并将于2021年7月15日起施行。





















来源:法青苑 行政诉讼法
分割线
推荐阅读
公众号后台回复【考试】,获取易学法会员及真题卷
回复【文书】,获取2020版GA行政/刑事文书word版
法度笔录U盘
☑ 1万张(含光头/长发/染发等特征)辨认照片
☑ 几百份(不同案件预设)笔录问话模板
☑ 支持蒙文、藏文文书格式……
内置法度笔录系统,目前30万人下载使用
法度笔录U盘
安全可靠,即插即用