做 TikTok 的都知道,剪辑视频看似是 “技术活”,实则处处是卡点:
想找个高清素材,要么带水印要么糊成马赛克;刷到东南亚爆款视频,听不懂台词、看不懂热评,只能对着画面干着急;好不容易找到对标视频,却拆解不出脚本逻辑,模仿出来的内容毫无爆款相……
其实,剪辑的核心不止是 “剪”,更在于 “素材好、理解透、脚本顺”。今天就来聊聊,怎么用达人精灵这个工具,打通从找素材到剪爆款的全流程,让剪辑效率和效果都翻倍!
PART 01
找对素材,剪辑就成功了
剪辑的第一步,永远是 “找素材”。但很多人卡在这:要么翻半天找不到垂直领域的爆款,要么找到的素材带水印、不清晰,剪完直接 “废片”。
这时候,达人精灵的两个功能就能帮上大忙:
无水印批量下载:刷到心仪的视频,不用复制链接跳转到第三方网站,直接一键下载,自动去水印,高清画质直接存入本地素材库。
不管是单个视频还是批量素材,都能快速搞定,省出的时间够多剪 3 条视频。
自定义筛选爆款:想找垂直领域的热门素材?在 TikTok 搜索框输入关键词(比如 “美妆教程”“家居好物”),用达人精灵按 “播放量、点赞量、发布时间” 筛选,瞬间定位近期爆火的视频。
甚至能看到达人主页的过往爆款,按数据排序,轻松挖到同行没发现的潜力素材。
PART 02
看懂视频,才能剪得有灵魂
剪辑不是简单的 “拼接画面”,得先吃透原视频的逻辑 —— 但语言壁垒往往成了最大障碍。
比如刷到越南语的美妆爆款视频,听不懂博主说的 “产品卖点”,看不懂评论区用户在纠结什么,剪出来的内容只能是 “形似神不似”。
达人精灵的AI 字幕翻译功能,直接帮你打破这个壁垒:
实时翻译视频背景音 + 评论区,支持 20 + 语言(英语、泰语、马来语、越南语等小语种全涵盖),就像看母语视频一样流畅;
翻译后的字幕精准对齐时间轴(精确到秒),哪句话是钩子、哪部分是产品亮点,一目了然。
有用户反馈:“以前看小语种视频纯靠猜,现在翻译 + 热评全看懂,剪的时候知道该突出什么,内容一下子就有了重点。”
PART 03
拆解 + 仿写,爆款脚本直接 “抄作业”
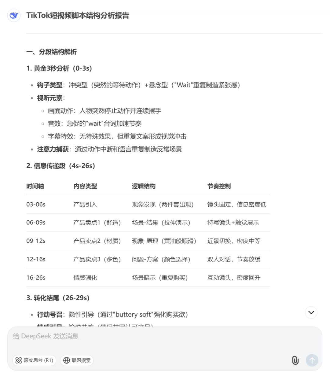
剪辑的核心是 “脚本”,但新手最头疼的就是 “不会拆解、不会仿写”。看着爆款视频,不知道前三秒的钩子怎么设、中间的节奏怎么控,剪出来的内容总是 “平淡如水”。
达人精灵的AI 脚本分析 & 仿写功能,相当于给你配了个 “脚本老师”:
点开对标视频,7 大 AI 模型(DeepSeek、ChatGPT、豆包等)直接帮你拆解:视频亮点是什么?脚本结构(钩子 - 内容 - 转化)怎么分布?甚至能总结出高频词和标签,告诉你 “用户为什么喜欢”。
想仿写?直接一键生成多语言脚本,保留原视频的爆款逻辑,换成自己的产品或风格,批量产出内容不再是难题。
就像一位用户说的:“以前拆解一个视频要半小时,现在 AI 直接给分析报告,仿写脚本改改就能用,起号速度快了一倍!”
PART 04
不止剪内容,还能帮你找到 “带货搭子”
剪辑的最终目的,要么是涨粉,要么是带货。
如果你是跨境卖家,剪完视频还得找达人合作推广,这时候达人精灵的达人分析功能就派上用场了:
看数据:达人的粉丝数、近期视频播放量、完播率、互动率一目了然,不用再 “人肉翻主页”;
看偏好:通过常用标签、高频词云,快速掌握达人的内容风格和带货类目(比如 “美妆达人常推口红”“家居达人爱带收纳品”);
看潜力:直接排序达人的带货效果,精准匹配和你产品调性一致的合作对象,避免 “花冤枉钱”
最后想说
工具是杠杆,用对了才能撬动爆款
剪辑 TikTok 视频,从来不是 “死磕技术”,而是 “用对工具 + 抓准逻辑”。
达人精灵的无水印下载解决素材难题,AI 翻译打破语言壁垒,脚本分析让仿写更简单,达人分析帮你打通变现链路 —— 从素材到剪辑,从内容到合作,全链路提效。
就像早期用户说的:“以前觉得剪辑难,是因为每个环节都在‘瞎摸索’,现在用达人精灵,相当于有人把路铺好了,跟着走就能少走弯路。”
如果你也在为找素材、拆脚本、搞翻译头疼,不妨试试达人精灵,或许会发现:剪爆款视频,其实没那么难。
(现在用还免费,扫码添加好友,就能解锁全功能,另赠全套TK资料↓↓↓)
写在最后:
TikTok 的流量红利还在,但竞争越来越激烈。与其在剪辑的细节里 “内耗”,不如用对工具提升效率,把时间花在更核心的 “内容创意” 上。
毕竟,能快速产出优质内容的人,才能在流量里跑赢大盘。


