承运契约条款

1. 寄件人在委托转运物品时应使用英文逐项详细、准确、如实地填写;(集运客户需在集运网站内填写正确收件人名,地址,邮编,电话等)
2. 收、寄件人名地址应详细准确,且应尽可能提供电话号码,以便在快件出现问题时能及时联系;收件人地址仅为邮政信箱号码的快件一律不予转运;本公司对转运快件地址错误或不详所造成的转运投递延误不承担责任;
3. 快件内不得夹寄现金,危险品等国家法律及相关规定所列的禁寄物品对寄件人违反禁、限寄所规定所造成的一切损失本公司不承担任何责任;
4. 根据国际航空运输协会的相关规定,当快件的体积重量大于实际重量时,快件的运费标准将按照其以及重量予以收取。具体计算公式为:长X宽X高/5000=体积重量
5. 为保证快件顺利通关,请在相应栏目内用英文详细、如实向海关申报快件内件(包括文件资料)的品名、件数、重量、申报价值及原产国等项目,否则将可能导致通关延误; 我司不接受任何高价值产品的运输(价值1万元以上)!客户可根据需要自行购买保险!
6,对地址有误、不详或夹寄禁寄物品的快件,被退回时由寄件人承担退件运输费用及其它费用;
7,如因海关查验,导致时间延误及物品被没收或关税问题,我司不承担责任!
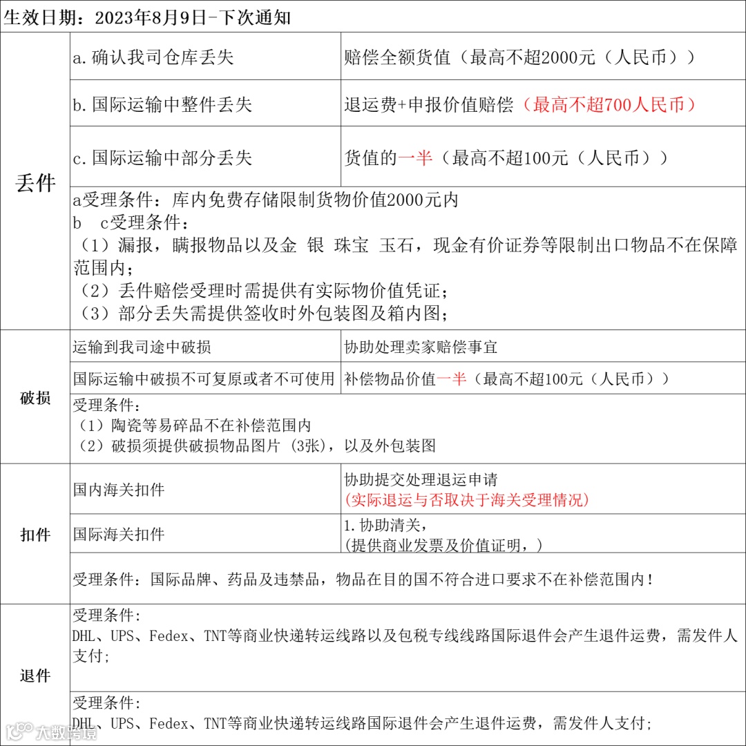
8,赔偿标准 :
基础赔偿如下!(自行购买保险的按照保险公司条款中执行!)

本公司对不可抗拒力和间接损失不承担补偿责任!
(选择我司即认可我司服务条款!最终解释权归我司所有!)
苏州牛气网络科技有限公司
2023年8月9日

