10月10日18时10分许,江苏省无锡市312国道K135处、锡港路上跨桥发生桥面侧翻事故。
事故发生时正值晚高峰,有行车记录仪拍下事发瞬间,令人心惊。

画面显示,数辆车正从桥下左转进入行车道,半幅桥面瞬间落下压住下方轿车,桥面上还有两辆货车,周围散落至少4卷圆柱形钢卷。
这是10月11日拍摄的事故现场。图源:新华社
据新华社最新消息,事故造成3人死亡,2人受伤。
Three people were killed and two injured after an overpass in Wuxi, East China's Jiangsu province, collapsed and crushed three cars, according to the Xinhua News Agency.
经现场搜救确认,桥下共有3辆小车被压,其中一辆系停放车辆(无人,驾驶员已找到),另外2辆车上共有3人,已死亡。侧翻桥面上共有5辆车,其中3辆小车、2辆卡车。

Wuxi police confirmed that one car was parked under the overpass and no one was inside, while the other two were passing by the site on the 312 National Road at around 6:10 pm.

事故发生后,江苏省、无锡市启动了应急响应机制,全力开展事故救援处置工作。目前处置工作还在进行。
Rescue workers have hurried to the site, according to the Wuxi police WeChat account.
Roads near the site have been shut down and heavy-duty cranes have been sent for rescue work.

另据事故救援指挥部发布的信息,交通运输部专家组已赶赴现场指导事故调查,无锡市也已成立事故调查组。
经初步分析,上跨桥侧翻系运输车辆超载所致。
▌多家公司发文否认有关联
事故发生后,跨桥的设计、施工问题,引发网友的质疑。
据中新网报道,中设集团11日早间发布澄清公告称,10月10日江苏省无锡市312国道K135处、锡港路上跨桥发生桥面侧翻事故, 经公司自查,该桥的设计、施工、监理等事项与中设设计集团股份有限公司无关。

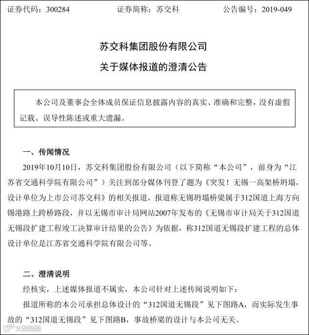
此外,A股上市公司苏交科11日发布紧急澄清公告称,关注到部分媒体刊登了题为《突发!无锡一高架桥坍塌, 设计单位为上市公司苏交科》的相关报道,经核实,上述媒体报道不属实。


澄清公告表示,报道所称的苏交科公司承担总体设计的“312国道无锡段”非实际发生事故的“312国道无锡段”,事故桥梁的设计与其无关。
推 荐 阅 读
中国日报双语新闻

↑长按关注中国最大的双语资讯公众号↑

