

2月7日正月初十,民航局航安办发布《民用无人驾驶航空器事件信息管理办法(征求意见稿)》,旨在落实民航局关于加快建设低空飞行安全监管体系的部署,及时、准确掌握有关无人驾驶航空器安全运行信息和数据,加强分析利用,促进民用无人驾驶航空器的安全运行。此次公开征求意见的截止时间为2025年2月23日。
办法所称民用无人驾驶航空器事件(以下简称事件),是指对于民用无人驾驶航空器运营合格证持有人的中型和大型民用无人驾驶航空器而言,从航空器为飞行目的准备移动直至飞行结束停止移动且主要推进系统停车的时间内,或者在机场活动区发生的航空器损伤、人员伤亡或其他影响安全的情况。按照事件等级划分,包括民用无人驾驶航空器事故和民用无人驾驶航空器一般事件;按照事件报告划分,包括民用无人驾驶航空器紧急事件和民用无人驾驶航空器非紧急事件。
办法所称运输类民用无人驾驶航空器,是指最大审定起飞重量为5700 公斤(固定翼)或者3180 公斤(旋翼类)以上,或者载客19 人以上,可用于载人飞行、进行 融合飞行或者在人口密集区域上方飞行的无人驾驶航空器 系统。 办法所称正常类民用无人驾驶航空器,是指除运输类民用无人驾驶航空器系统外,最大审定起飞重量为25 公斤及以上,可用于载人飞行、进行融合飞行或者在人口密集区域上方飞行的无人驾驶航空器系统。
办法所称民用无人驾驶航空器事故,是指造成 人员死亡和重伤、运输类和正常类无人驾驶航空器以及2250公斤以上无人驾驶航空器损毁无法修复或失踪的民用无人 驾驶航空器事件。
办法所称民用无人驾驶航空器一般事件,是指除民用无人驾驶航空器事故以外的民用无人驾驶航空器事 件。
办法所称民用无人驾驶航空器受损,是指民用 无人驾驶航空器修复费用超过同类或同类可比新民用无人 驾驶航空器价值10%(含)的情况。
本办法所称人员受伤,是指人员死亡、重伤和轻 伤,人员受伤的判定以最高人民法院、最高人民检察院、公 安部、司法部颁发的《人体损伤程度鉴定标准》为准。
|
按上述划分,已取TC的亿航EH216-S、天域航通HY100、航天时代飞鹏FP-98等就属于正常类,还在研发的白鲸航线W5000、山河华宇SA750U等就属于运输类了。 (我国已取TC的eVTOL/无人机已达12型)
根据办法征求意见稿,特定类和审定类合格证持有人、 大型无人驾驶航空器10 架(含)以上的开放类合格证持有 人、中型和大型无人驾驶航空器50 架(含)以上的开放类合格证持有人应当制定事件信息管理程序,指定满足下列条 件的人员负责事件信息管理,并按要求报送事件信息。其他 中型和大型无人驾驶航空器开放类合格证持有人应当采取等效措施,确保按要求报送事件信息。(一)参加民用航空安全信息管理人员培训,考核合格;(二)每两年参加一次安全信息管理人员复训,考核合 格。
民航局鼓励个人积极报告可能影 响民用无人驾驶航空器安全运行的隐患和缺陷,任何人可通过中国航空安全自愿报告系统(SCASS)提交报告,报告途 径包括网上填报(scass.airsafety.cn)、微信公众号(中国航空安全自愿报告系统)、电子邮件(scass@cauc.edu.cn)。
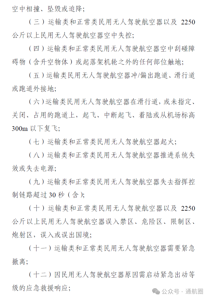
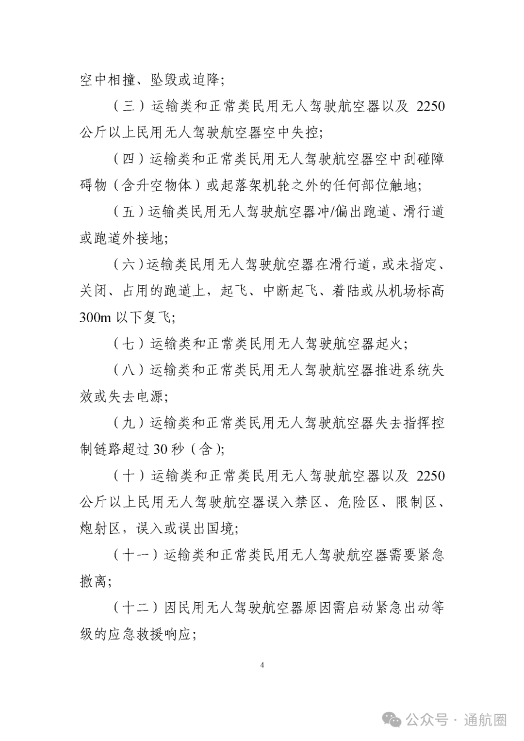
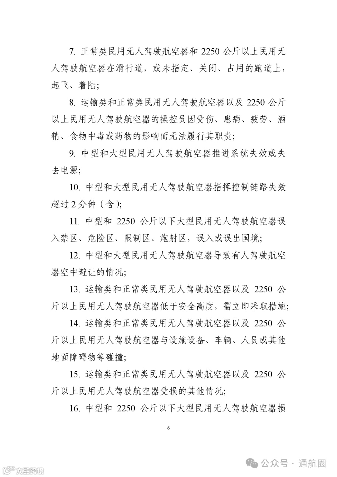
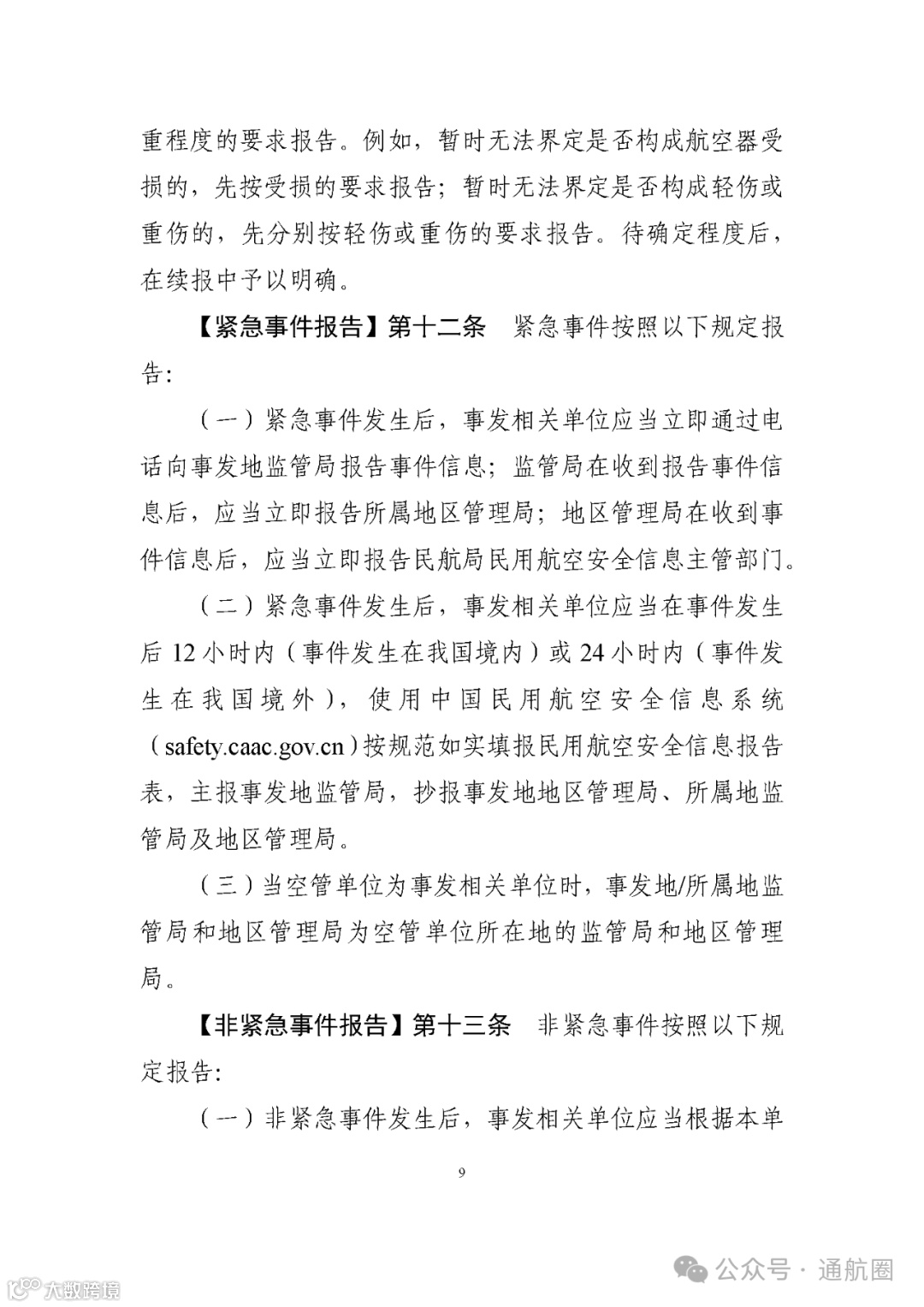
民用无人驾驶航空器事件发生 后,事发相关单位应当先按照本办法第九条判断是否属于紧急事件,再按照本办法第十条判断是否属于非紧急事件——而非紧急事件又分为航空器运行与维修类、机场运行类和空管保障类事件(详见下文征求意见稿)。对于本办法第九条和第十条中涉及的航空器损伤和人 员受伤类事件,若损伤和受伤程度暂时无法界定,先按较严重程度的要求报告。这里是紧急事件样例:

















图文来自于民航局网站、通航圈,如需转载,请注明出处。
投稿邮箱:zjhaika@zjhaika.com
声 明:转载文章,目的在于传递更多信息,并不代表平台赞同其观点和对其真实性负责。如涉及作品内容、版权和其它问题,请及时联系我们更正或删除。文章版权归原作者及原出处所有 ,本平台只提供参考并不构成任何投资及应用建议。
为了更好的传递海卡航空的服务内容、信息资讯、市场动态,请长按二维码进行识别关注海卡航空微信订阅号,共享通航的美好未来!