慧正资讯,深交所创业板IPO受理名单迎来重要一员——深耕功能性树脂与涂层材料二十五载的广州慧谷新材料科技股份有限公司正式开启资本征程。这家工信部认证的“国家级制造业单项冠军”企业,拟募资9亿元破解产能桎梏,巩固其在多个关键材料领域来之不易的国产替代成果。

产能超负荷运转,13万吨扩产迫在眉睫
招股书数据揭示慧谷新材当前生产的紧绷状态:2024年,其核心产品涂层材料产能利用率高达113.83%,产量55,668.13吨远超48,904吨的设计产能;功能性树脂产能利用率同样突破101.08%。两大生产基地持续超负荷运转,产能瓶颈已成为制约公司响应下游旺盛需求和进一步发展的关键障碍。

此次IPO募资的核心投向——清远慧谷年产13万吨环保型涂料及树脂扩建项目(计划投资4.21亿元)正是破局之举。项目设计新增5万吨树脂及8万吨涂层材料产能,达产后,慧谷新材树脂及涂料总产能将跃升至18.525万吨/年。项目规划细致,涵盖丙烯酸树脂、聚酯树脂、聚氨酯树脂、有机硅树脂、环氧树脂、UV树脂及油性/水性涂料等多元化产品线,预计年产值可达12亿元。
从打破垄断到定义国产替代路径
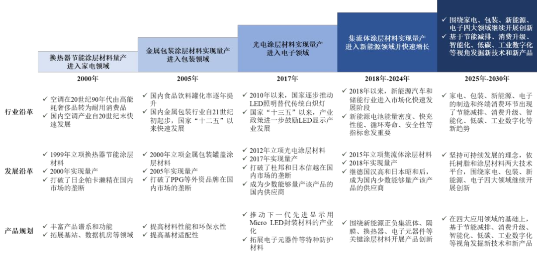
回顾发展历程,慧谷新材的成长史就是一部国产涂层材料的破壁史:早在2000年,公司便成功突破换热器节能涂层材料技术并实现量产,率先打破了日本企业帕卡濑精在该领域的长期垄断格局,并与国产涂覆设备厂商协同创新,为国内空调换热器产业的蓬勃发展奠定了坚实的材料基础。
此后,公司乘胜追击,在金属包装涂层材料领域再次发力,成功打破宣伟、PPG等欧美巨头构筑的市场壁垒。近年来,其技术触角进一步延伸至光电涂层材料、集流体涂层材料等新兴领域,持续实现关键技术突破与国产化替代,有力保障了相关产业链的自主可控。
而本次产能扩张的底气,源于慧谷新材深厚的技术积淀与显著的市场地位了解,该公司近三年研发投入持续加码,2022年至2024年研发费用分别为4788.83万元、5059.66万元和5491.30万元,占营业收入比例稳定在7%左右的高位,彰显其对技术创新的高度重视。
公司构建了覆盖广州、清远、上海三大研发中心的强大研发体系,拥有198名研发人员和总面积约10,000平方米的专业实验室群,并坐拥省级企业技术中心和省级工程技术研究中心。截至2024年底,公司已拥有81项授权专利,其中发明专利76项,构筑起坚实的技术壁垒。
市场表现方面,慧谷新材在多个细分领域占据统治地位:拳头产品换热器节能涂层材料国内市场占有率超过60%,金属包装铝盖涂层材料市占率超过30%。
尤为可贵的是,在集流体涂层材料、MiniLED用光电涂层材料等代表未来方向的前沿领域,公司是国内极少数成功实现国产替代并稳定供货的供应商。其强大的技术实力和产品可靠性,赢得了包括格力、美的、海尔、海信、大金、雪花啤酒、亿纬锂能、中创新航、LG、三星、京东方、TCL等国内外知名企业的信任,客户名单星光熠熠。
多元化布局驱动持续增长
招股书清晰勾勒出慧谷新材面向家电、包装、新能源、电子四大核心场景的“1+1+N”产业布局及其强劲增长势头:
营收稳健增长: 2022-2024年营收分别为6.636亿元、7.174亿元、8.169亿元,年复合增长率可观。
盈利能力跃升: 综合毛利率从29.56% 提升至40.68%;归母净利润更是从3009.17万元飙升至14,578.66万元,产品结构优化、行业景气上行及原材料价格下降共同促成亮丽业绩。
四大业务板块齐头并进:
家电领域: 营收占比最高且增长稳健,三年营收分别为2.558亿、2.725亿、3.262亿。其中换热器节能涂层材料是绝对主力,占家电收入比例超92%,近三年收入复合增长率达14.44%;包装领域:营收稳定(2.642亿、2.681亿、2.967亿),金属包装涂层材料占主导(占比超62%);新能源领域:增速迅猛,营收从3444.28万元跃升至8487.24万元,体现公司在锂电等新兴领域的成功卡位;电子领域:营收从5061.62万元增长至6368.30万元,光电涂层材料是重要支撑。

新兴增长点显现:薄膜包装表面处理材料、消费电子涂层材料树脂、数码喷印墨水树脂等非传统涂料业务收入增长显著,如数码喷印墨水树脂收入三年间从327.22万元增至2028.60万元,展现多元化潜力。
价格策略与风险意识
报告期内,慧谷新材主要产品价格呈现结构性变化:家电类:从9.64元/KG降至8.93元/KG;包装类: 从23.71元/KG降至20.65元/KG;新能源类: 从24.11元/KG降至17.16元/KG;电子类: 从76.35元/KG波动至83.03元/KG(主要受产品结构变化影响)。
公司将此归因于原材料价格下降、工艺成熟、规模效应及客户降本需求。同时,慧谷新材保持着清醒的风险意识,指出全球供应链深度绑定背景下,地缘政治(如关税政策)、原材料价格波动及全球经济不确定性可能影响行业景气度与公司经营。目前其境外收入占比虽小,但增长迅速,客户主要分布于东南亚。
慧谷新材的未来战略清晰而坚定:将继续坚持“功能性树脂+涂层材料”双核心产品线战略,这是其技术创新的基石和业务拓展的根基。发展路径上,将持续深化在关键材料国产化替代与绿色环保技术(如水性涂料)两条主线的投入与突破。
此次募投项目中的清远慧谷新材料研发中心将成为重要的创新引擎,其研发方向聚焦于罐听涂料用高分子量环氧树脂、家电装饰涂料关键技术、铝塑膜用胶黏剂、特种纸用转移功能涂料、TPSiV弹性体、高色牢度丙烯酸树脂、线路板三防漆及所用双固化树脂、铝箔用水性表面处理剂等前沿领域,为公司未来技术迭代和新产品孵化提供强大支撑。
9亿募资的落地,不仅将有效缓解其迫切的产能压力,更将为其在高端涂层材料的国产化替代深水区开疆拓土、定义未来提供充足的弹药。当涂层材料产能利用率突破113%的极限,当13万吨环保新产能蓝图展开,这家手握60%换热器涂层市场的隐形冠军,正将国产替代的攻坚战推向深水区。从打破帕卡濑精垄断,到叫板宣伟、PPG等国际巨头,其76项发明专利构筑的护城河背后,是家电巨头供应链成本下降行业红利,也是产业链少有的国产化曙光。

为建筑披上“防晒衣” 阿克苏诺贝尔携创新成果亮相2025上海绿色建筑国际论坛
“腾龙”出海 买化塑携手广东外语外贸大学打造新时代国际化人才高地

