作者:毛小柒
来源:涛动宏观

【正文】
本文聚焦商业银行、信托公司、消费金融公司、保险机构、证券公司、期货公司、企业集团财务公司、非银行支付机构等各类金融机构的监管评级体系。
一、金融机构监管评级整体框架
(一)对监管机构而言,监管评级有助于其实施分类监管、有效监管和差异化监管,而通常所指的问题金融机构、高风险金融机构等概念均源于监管评级。
(二)对金融机构而言,通过监管评级更能明晰政策导向,推动自身发展更为稳健。特别是,监管评级往往还会涉及到金融机构的业务拓展广度和深度,毕竟监管评级结果通常会与各金融机构市场准入、业务资质、创新试点等挂钩。
(三)一般情况下,监管部门负责相应的监管评级审定工作,行业协会则主要负责行业评级(结果通常会对外公开)。当然二者有时也会共用一套体系。
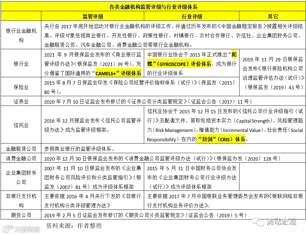
目前我们搜集了适用于银行来金融机构的监管评级与行业评级以及适用于保险业、信托业、消费金融公司、企业集团财务公司以及非银行支付机构的监管评级体系,同时还包括证券业、期货业的监管评级体系。

二、银保监会监管体系下的金融机构
(一)商业银行
1、监管评级:依据《商业银行监管评级办法》
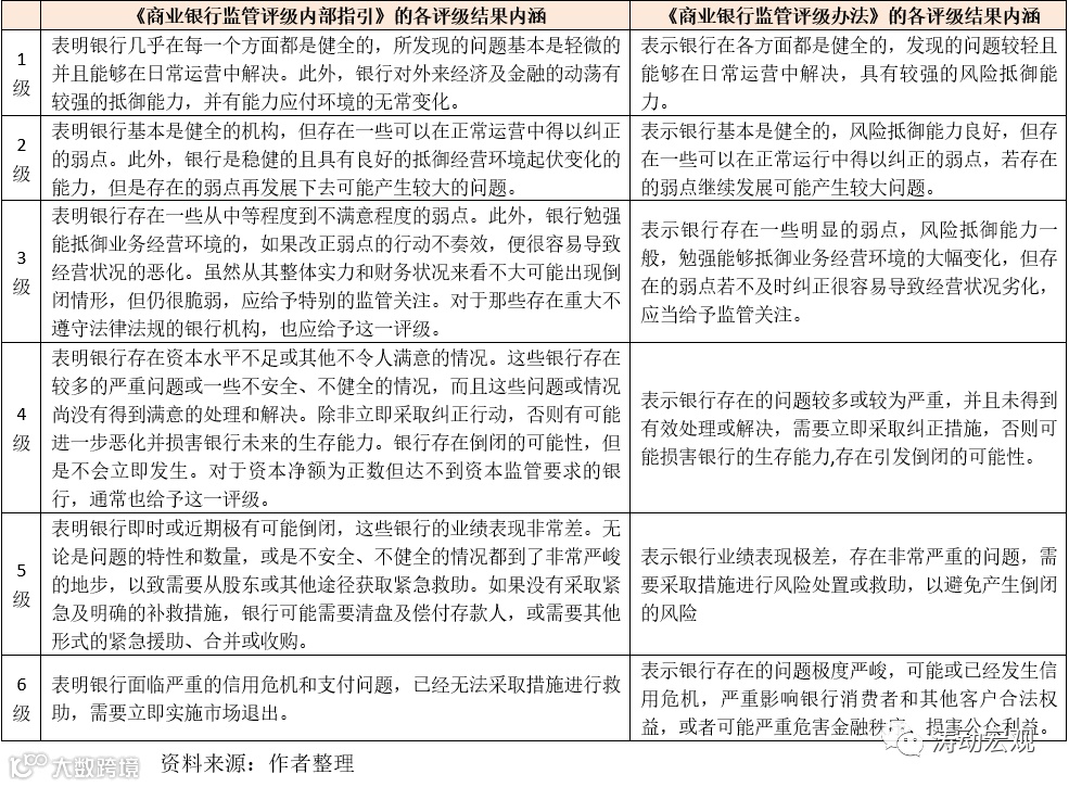
(1)经过长达一年的修订,2021年9月22日银保监会正式发布了《商业银行监管评级办法》(银保监发〔2021〕39号),取代了2005年12月30日的《商业银行监管评级内部指引(试行)》(银监发(2005)88)以及2014年发布的《商业银行监管评级内部指引》(银监发〔2014〕32号),成为银行业金融机构,特别是商业银行监管评级的指导性文件。
(2)商业银行监管评级充分借鉴了国际通用的“CAMELS+” 评级体系(即Capital adequacy、Asset quality、Management quality、Earnings、Liquidity、Sensitivity to market risk等六个英文单词的首字母拼组),不过39号文在借鉴“CAMELS+”体系的基础上,新增了数据治理维度和机构差异化要素维度,并对相应维度的权重进行了调整。其中,39号文将盈利状况和流动性风险维度的权重分别下调5个百分点至5%和15%,保持资本充足、资产质量、公司治理与管理质量、市场风险、信息科技风险等五个维度的权重不变。


(3)监管评级结果衡量着商业银行的经营状况、风险管理能力和风险程度,评级越高,表明风险越大,需要越高程度的监管关注。其中,评级为3级(含)以上的银行业金融机构表明存在风险。
第一,只有评级结果为1级的银行,才可以豁免相应的监管;
第二,整体上看,评级为1-2级的银行整体上算是比较好的;
第三,评级为5级和6级的银行均为高风险机构。

(4)在确定初步级别和档次的基础上,监管机构有权进行相应调整,即监管机构在五种情形下有一定的自由裁量权(具体如下表)。这里面值得关注的是,对于风险化解明显不力、重要监管政策和要求落实不到位的机构,监管评级不高于最近一次监管评级结果。
(5)监管机构可根据评级结果的差异,采取不同的监管举措,一般根据评级档次的高低,按照监管投入逐步加大的原则,适当提高监管力度。目前来看,只有评级结果为1级的银行,才可以豁免相应监管。
(6)监管评级结果原则上仅供监管机构内部使用,且不得将监管评级结果向无关人员提供,不得出于广告、宣传、营销等商业目的或其他考虑对外披露。

2、行业评级:始于2015年的陀螺评价体系(仅适用于商业银行)
监管评级之外,始于2015年的陀螺评价体系这里也略微提及一下。2013年中国银行业协会成立课题组进行研究,并于2015年正式推出“陀螺”(GYROSCOPE)评价体系,从公司治理能力(Governance)、收益可持续能力(Yield sustainability)、风险管控能力(Risk control)、运营管理能力(Operational management)、服务能力(Service quality)、竞争能力(Competitiveness)、体系智能化能力(Organizational intellectualization)、员工知会能力(Personnel competence)、股本补充能力(Equity funding)等九个维度32项指标入手,对全国性银行与地方性银行进行综合评价。不过这几年,陀螺评价体系的影响力和受到的关注度有下降的趋势。



(二)信托公司
1、监管评级:依据《监管评级办法》和《监管评级评分操作表》
(1)2008年银监会发布《信托公司监管评级与分类监管指引》,随后分别于2010年4月和2014年8月进行过修订。不过,关于信托公司的监管评级最终还是依据2016年12月原银监会下发的《信托公司监管评级办法》,该评级体系主要基于资本要求、资产质量、风险治理、盈利能力、跨业纪律、从属关系、投资者关系以及外部评价等方面进行评判,而涉及的评级指标主要包括定量和定性两部分(权重占各占50%、满分为100).
第一,定量指标部分主要包括两部分,即信托业协会的行业评级(即CRIS体系、占比40%)以及监管定量指标(占比10%),监管评级周期为1月1日至12月31日。其中,行业评级4月份完成,监管评级6月份完成。
第二,信托业协会、中国信托业保障基金、中国信托登记应当于每年4月底前将各自负责的信托公司外部定性评价结果报送银保监会,银保监会审核后统一下发各银监局。
第三,信托公司的监管评级主要分为创新类、发展类和成长类三个大类,并进一步按照A、B、C分为六档,通常情况下只有评级结果在B-及以上的信托公司才能称之为良好。
第四,监管评级结果直接关系到信托公司可从事的业务类型,评级结果为成长类的信托公司业务范围最窄,发展类与创新类信托公司业务范围逐步扩大。
(2)2021年6月,监管部门下发了最新版的《信托公司监管评级评分操作表》,相较于2020年版本,进一步明确了监管政策导向在监管评级中的作用。其中,最新的评价要素调细项有23项调整了指标及分值(包括4个新增加分项、其余均与扣分项相关)(以下内容根据网络公开信息整理)。
第一,新增最高可扣4分的扣分项均在“监管政策落实情况”的子项中,主要与“两压一降”有关。
第二,新增可扣2-4分的细项主要包括未落实房地产信托业务规模管控要求,或变相突破房地产信托监管要求;风险排查结果不真实或排查出的风险项目未及时纳入台账管理;监管年度内新发生金融同业通道业务;未完成金融同业通道业务压降计划,或虚假“压降”金融同业通道业务;未完成融资类信托业务压降计划,或虚假“压降”融资类信托业务;评价期内新设立或变相设立非标资金池,或者未推进存量非标资金池清理工作。
第三,最高可扣3分的细项主要波及信托公司关联交易情况,具体为“信托公司未按监管要求履行股权事务管理职责,未建立完善的股权管理制度,或未及时履行股权信息登记和信息披露职责等”。
第四,最高可扣2分的细项主要包括信托业务涉嫌虚构底层资产,如应收账款不真实、供应链信托业务底层资产虚假等;与第三方机构(如互联网公司)合作开展个人贷款等业务时将核心风控环节外包,或为无放贷业务资质的机构提供资金发放贷款;未按监管要求完成风险资产处置目标;信托公司股东存在入股目的不端正、入股资金来源违法违规等不符合监管要求的情形;主要股东未按监管要求向公司或监管部门履行报告或告知义务。
第五,新增的4个加分细项也和监管政策导向有关,具体为做好金融支持复工复产和复市复业工作,加大对受疫情影响较大地区和行业的信托支持力度;多元化开展绿色信托业务;加大对脱贫攻坚或“三农”领域的支持力度;加强知识产权保护,服务科技创新发展。


2、行业评级:中国信托业协会发布的“短剑”CRIS体系
(1)中国信托业协会于2015年4月正式启动《信托公司行业评级指引(试行)》及配套文件起草工作, 2016年试行推动形成所谓的“短剑”(CRIS)体系,该体系涵盖四大板块、11个指标,具体包括资本实力板块(Capital Strength)、风险管理能力板块(Risk Management)、增值能力板块(Incremental Value)、社会责任板块(Social Responsibility)。
(2)短剑行业评分评价的分值为100分,综合评级分数由各项评级分数加总产生。根据行业评级结果,将信托公司划分为A(85(含)-100分)、B(70(含)-85分)、C(70分以下)三级。
(3)根据基础值和目标值确定分值区间,基础值代表行业的达标水平或监管下限设置为0分,目标值代表行业的领先水平(即满分),位于基础值和目标值之间按线性方法取值。
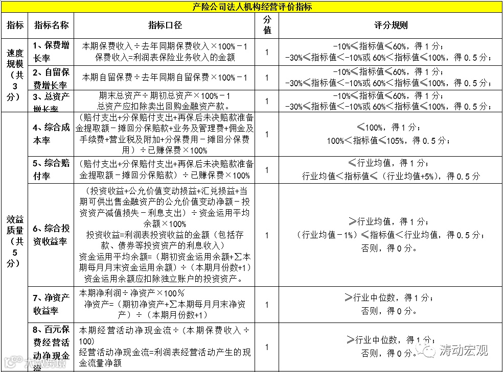
(三)保险机构:依据原保监会印发的《保险公司经营评价指标体系(试行)》
评级依据主要为2015年8月7日保监会印发的《保险公司经营评价指标体系(试行)》(保监发(2015)80号),但具体由中国保险行业协会负责评价工作。
1、评价结果采用10分指标,且评价结果对外公开。其中,评价结果为A类和B类的保险公司表明经营比较正常,C类和D类表明不太正常。

2、评价指标由定量指标组成,不包括定性指标,主要基于速度规模、效益质量和社会贡献三大类指标完成,其中寿险公司14个评价指标(分支机构13个)、产险公司12个评价指标(分支机构10个)。





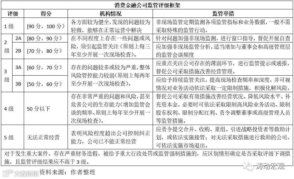
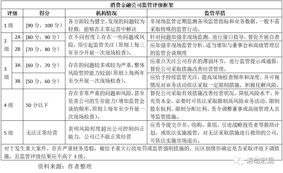
(四)消费金融公司:依据《消费金融公司监管评级办法(试行)》
2020年12月30日,银保监会发布《消费金融公司监管评级办法(试行)》,明确了消费金融公司的监管评级框架。
1、评级要素主要包括公司治理与内控(28%)、资本管理(12%)、风险管理(35%)、专业服务质量(15%)、信息科技管理(10%)等五类。可以看出,公司治理与内控、风险管理的权重最高,合计达到63%。
2、消费金融公司的监管评级得分满分为100分,具体分为五个等级。其中,2级和3级又进一步可分为A和B两个档次,而数值越大,表示机构风险或问题越大,需要监管关注的程度越高。
3、除1级消费金融公司外,其余评级的消费金融公司均需要面临监管关注,且监管力度逐步增大,其中2级、3级与4级的消费金融公司分别需要每三年、每两年以及每年至少开展一次现场检查。

(五)企业集团财务公司
企业集团财务公司的监管评级主要依据2007年11月10日银监会发布的《企业集团财务公司风险评价和分类监管指引》(银监发〔2007〕81号)。同时2015年5月31日企业集团财务公司本身也有一个行业评级,其主要依据是中国财务公司协会发布的《企业集团财务公司行业评级办法(试行)》。
这里我们讨论企业集团财务公司的监管评级,监管评级主要基于管理状况、经营状况和所属集团影响度等三个维度。

三、证监会监管体系下的金融体系:券商与期货公司框架基本一致
(一)证券公司:《分类监管规定》和《风险管理能力评价指标与标准》
1、证监会对证券公司的分类评价自2010年每年进行1次(评价期为上年5月1日至本年4月30日),基准分为100分,根据各指标的表现情况给予相应加分或减分,确定最终得分,评价结果从高到低分为A(含AAA至A三个级别)、B(含BBB至B三个级别)、C(含CCC至C三个级别)、D、E等五大类共11个级别(评价结果于每年的7月-8月对外公开)。

2、证监会主要根据2020年7月10日发布的《证券公司分类监管规定》(证监会公告〔2020〕42号)进行评价。这一文件最早于2009年5月26日发布,并分别于2010年5月14日、2017年7月6日以及2020年7月10日三次修订。证券公司的分类评价标准以风险管理能力为基础,主要依据《证券公司风险管理能力评价指标与标准》。可以说证券公司的分类评价体系是证监会体系下各机构评价的主要基准,诸如期货公司等其它金融机构的评价体系亦主要参考证券公司。
3、证券公司分类结果将作为证券公司申请增加业务种类、新设营业网点、发行上市等事项的审慎性条件,并将作为确定新业务、新产品试点范围和推广顺序的依据,因此对于券商本身而言极其重要。同时不同级别的证券公司缴纳证券投资者保护基金的比例也有所不同。对评判公司的评价主要分为风险管理能力、市场竞争力和持续合规状况等三大维度。而从评价结果来看,具体如下,
(1)D类和E类评判公司风险最大,C类中性
(2)被依法采取责令停业整顿、指定其他机构托管、接管、行政重组等风险处置措施的证券公司评分为0分,定为E类公司。同时评分低于60分的证券公司为D类证券公司。
(3)证券公司存在挪用客户资产、违规委托理财、财务信息虚假、恶意规避监管或股东虚假出资、抽逃出资等违法违规行为的,将分类结果下调3个级别;情节严重的,将分类结果直接认定为D类。
(4)未在规定日期之前上报自评结果的,将公司类别下调1个级别;未在确定分类结果期限之前上报自评结果的,直接认定为D类。
(5)证券公司分类结果将作为证券公司申请增加业务种类、新设营业网点、发行上市等事项的审慎性条件,并将作为确定新业务、新产品试点范围和推广顺序的依据。同时不同级别的证券公司缴纳证券投资者保护基金的比例也有所不同。
4、风险管理能力是证券公司评价体系的基础,主要包括资本充足、公司治理与合规管理、全面风险管理、信息系统安全、客户权益保护、信息披露等方面。


(二)期货公司:《分类监管规定》和《风险管理能力评价指标与标准》
1、期货公司和证券公司的分类评价体系比较类似。对期货公司的分类评价每年进行1次(评价期为上年5月1日至本年4月30日),基准分为100分,根据各指标的表现情况给予相应加分或减分,确定最终得分。评价结果分为A(含AAA至A三个级别)、B(含BBB至B三个级别)、C(含CCC至C三个级别)、D、E等五大类共11个级别(评价结果对外公开)。
2、证监会主要根据2019年2月15日修订的《期货公司分类监管规定》(证监会(2019)第5号公告),对期货公司进行评级,事实上这一文件最早于2011年4月12日公布。同时,期货公司的评价标准仍以风险管理与控制能力为基础,主要依据《期货公司风险管理能力评价指标与标准》。
3、对期货公司的评价指标体系主要包括风险管理能力、服务实体经济能力、市场竞争力和持续合规状况等四大维度。

4、从内涵来看,评价结果为D类和E类的期货公司风险较大,前者有潜在风险,后者潜在风险已变为现实风险。而A类、B类的期货公司较高,C类期货公司有演变为D类期货公司的可能性。
(1)加权调整后日均客户权益总额排名行业中位数以下的,不得评为A类。
(2)期货公司存在以下行为的,市场竞争力维度不予加分,且将公司类别下调3个级别;情节严重的,评为D类:
第一,股东虚假出资为抽逃出资;
第二,超范围经营;
第三,占用、挪用客户资产;
第四,资产管理业务严重违规,引发重大风险或造成恶劣影响;
第五,风险管理子公司违法违规经营,引发重大风险或造成恶劣影响;
第六,参与或为期货配资等非法期货活动提供便利;
第七,恶意规避监管,包括向监管部门报送虚假材料、不配合现场检查或调查、隐藏违规事实等。
(3)未在规定日期之前上报自评,将公司类别下调1个级别;未在确定分类结果期限之前上报自评结果的,直接评为D类。
5、风险管理能力是期货公司四大维度的引领部分,包括公司治理、内部控制、资本管理、业务管理、客户管理、信息技术管理等6类评价指标.


四、央行监管体系下的非银行支付机构评级
对非银行支付机构的评价主要依据2016年4月央行下发的《非银行支付机构分类评级管理办法》以及2017年7月中国银联业务管理委员会发布的《银联网络非银行支付机构业务评价办法》(银联业管委(2017)6号)。
(一)《非银行支付机构分类评级管理办法》
1、分类评级指标包括监管指标和自律管理指标,其中监管指标包括客户备付金管理、合规与风险防控、客户权益保护、系统安全性、反洗钱措施、持续发展能力6项,而自律管理指标由中国支付清算协会制定并上报央行。
2、央行根据支付机构的评价计分及相关特殊情况将支付机构分为A(从A至AAA)、B(从B至BBB)、C(从C至CCC)、D、E共5类11级。
3、央行根据分类评级结果,采取一些政策支持或实施监管惩罚:
(1)确定其支付账户的功能、限额和实名制核验手段等管理要求。
(2)作为核准其增加支付业务类型或覆盖范围、拓宽客户备付金存放形式、续展《支付业务许可证》的依据。
(3)作为是否为其申请上市(含IPO、挂牌公开转让等)等事项出具意见、批复主要出资人变更等重要事项的参考。
(4)核定风险准备金计提比例,调整客户备付金与资本实力的比例,确定备付金银行集中存放比例。
(5)确定新业务(产品)的试点范围、推广进度。

(二)《银联网络非银行支付机构业务评价办法》
1、根据评价得分,将支付机构分为Ⅰ、Ⅱ、Ⅲ、Ⅳ、Ⅴ共五级,并根据评价结果对支付机构进行差异化、针对性的监管。
2、中国银联总分公司将根据支付机构评价结果从市场合作、创新产品开放、风险防控、数据服务等方面为不同类别的支付机构提供差异化的服务和支付。

五、关注另外三类监管评级体系
(一)始于2017年的央行金融机构评级(适用于所有银行业金融机构)
1、央行自2017年开始对所有银行业金融机构进行评级,2018年开始按季度进行评级、每年度至少开展一次现场评级,并根据评级结果识别各类金融机构的风险隐患程度。具体来看,评级结果分为11级,分别为1-10级和D级,级别越高表示机构的风险越大。评级结果1-5级为“绿区”、评级结构6-7级为“黄区”、评级结果8-D级为“红区”。“绿区”和“黄区”机构可视为在安全边界内。
2、评级结果为8级(含)以上的金融机构为高风险机构,在金融政策支持、业务准入、再贷款授信等方面采取更为严格的约束措施。央行会定期向地方政府发送风险提示函,同时向相关监管部门通报高风险机构情况。
根据《中国金融稳定报告2021》披露的信息来看,
(1)大型银行、外资银行、民营银行的评级结果较好,无高风险机构。
(2)130家参评的城商行中,10%(即13家)为高风险机构。
(3)122家村镇银行为高风险机构,271家农村金融机构(含农商行、农合行和农信社)为高风险金融机构。
(4)从区域分布来看,浙江、福建、江西、上海等地区辖内无高风险机构,辽宁、甘肃、内蒙古、河南、山西、吉林、黑龙江等地区高风险机构数量较多。
3、央行向评级对象“一对一”通报评级结果、主要的风险和问题,约谈高管、下发风险提示函和评级意见书、提出整改建议,并对症提出诸如补充资本、压降不良资产、控制资产增长、降低杠杆率、限制重大授信和交易、限制股东分红、更换经营管理层、完善公司治理和内部控制等要求。

(二)近期发布的《商业银行监管评级办法》基本适用所有银行业金融机构
2021年9月22日,银保监会发布《商业银行监管评级办法》的适用范围其实比较广,基本囊括了所有银行业金融机构(除政策性银行外)。具体看,
1、《商业银行监管评级办法》明确经银保监会批准设立的其他银行业金融机构的监管评级,参照本办法执行。而银保监会批准的银行业金融机构具体包括信托、保险、金融资产管理公司、金融资产投资公司、理财公司、消费金融公司、汽车金融公司、金融租赁公司等。
2、针对经银保监会批准设立的其他银行业金融机构出台的专项监管评级规则,在评级框架、时间和流程上应与本办法相关规定保持一致。
3、适用于开业满一个会计年度以上的商业银行、农合行、农信社以及村镇银行。其中,商业银行具体指境内设立的中资商业银行、外商独资银行以及中外合资银行,但不包括开发性银行(国开行)和政策性银行(口行和农发行)。
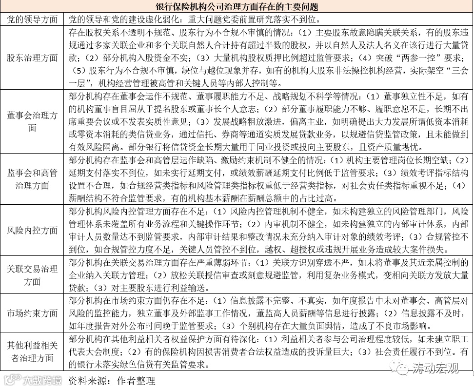
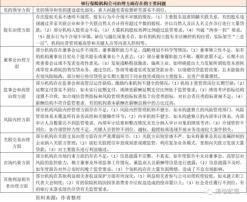
(三)针对银行保险机构公司治理层面的评估(银保监会主导)
1、对银行保险机构公司治理的监管评估主要依据2019年11月29日银保监会发布的《银行保险机构公司治理监管评估办法(试行)》(银保监发〔2019〕43号),该评级主要针对全国性银行、城商行、民营银行、农商行、外资银行、保险集团(控股)公司、保险公司、相互保险社及自保公司,评估内容主要包括党的领导、股东治理、董事会治理、监事会和高管层治理、风险内控、关联交易治理、市场约束、其他利益相关者治理等方面。
2、对银行保险公司治理的评估主要有合规性、有效性和重大事项调降评价等三大维度。监管评估流程则包括机构自评、监管评估、结果反馈、督促整改等环节,其中监管评估采取非现场评估和现场评估相结合的方式。每一年度现场评估比例原则上不低于同一类型机构的30%。
3、对银行保险机构的公司治理评估可以分为五级,其中C级、D级和E级存在一定风险隐患。
4、2021年1月20日,银保监会发布了《2020年银行保险机构公司治理监管评估结果总体情况》,波及评估机构共计1792家(商业银行1605家、保险机构187家)。从评级结果来看,A级1家、B级374家(占比为20.87%)、C级为1026家(占比为57.25%)、D级为209家(占比为11.66%)以及E级(差)为182家(占比为10.16%)。



长期坚持提供干货不易,如文章引起大家共鸣、对大家有帮助,请大家赞并转发,以支持我们提供更多干货,谢谢。
商务合作微信:18501955840(备注合作事由)
研报定制/公众号代运营/内容撰写服务:18600329996


