
启迪控股经过20多年的发展与探索,已经形成“科技园区、科技实业、科技金融”三位一体、相互协同的业务格局,成功构建起以160多个孵化器、科技园、科技城为载体的全球创新服务网络,辐射网络覆盖香港、美国、韩国、俄罗斯、巴基斯坦等国内外50多个城市及地区,成为中国创新体系中的一支生力军。
启迪控股将自身“一带一路”业务战略与中国的“一带一路”战略尤其是与“一带一路”科技合作战略紧密对接。
在扩大业务布局方面,启迪控股加大对具有发展条件与价值的“一带一路”国家科技投入和业务布局,增加在“一带一路”国家的科技服务合作节点,扩大启迪控股“一带一路”战略的辐射范围和影响力。
在深化业务合作方面,启迪控股以科技园区合作为引擎,以科技产业合作为支撑,以科技金融合作为纽带,推动启迪控股在“一带一路”沿线开展全业务领域合作。
打造启迪“一带一路”国际创新走廊。国家一带一路规划提出“加强科技合作,共建联合实验室(研究中心)、国际技术转移中心、海上合作中心……积极开拓和推进与沿线国家在青年就业、创业培训、职业技能开发等共同关心领域的务实合作”,明确将科技创新创业合作作为其重点内容。启迪控股将以科技部、外交部等国家部委的科技合作战略为导向,推动孵化器、科技园区、科技城等科技创新载体在具备发展条件的“一带一路”国家进行布局,努力扩充既有的“一带一路”合作节点,增强科技创新基地群的密度和辐射带动效应,构建与国家“一带一路”战略覆盖范围相吻合的、切合当地发展实际、具有启迪特色的“一带一路”国际创新走廊。
推动启迪科技产品全面“走出去”。国家一带一路规划提出“推动新兴产业合作,按照优势互补、互利共赢的原则,促进沿线国家加强在新一代信息技术、生物、新能源、新材料等新兴产业领域的深入合作,推动建立创业投资合作机制”。启迪控股将发挥自身产业优势,依托已建立起的国际科技创新基地群和科技服务网络,强化与合作区域政府、大型企业等机构合作,通过科技产品运用与代理、技术和服务输出、生产基地共建等方式,推动环保新能源、数字信息、大健康、教育培训等板块的科技龙头企业,如启迪桑德、清华阳光、亚都环保、世纪互联、启迪国信灵通、启迪古汉、启迪教育等产品、技术和服务输出至“一带一路”沿线国家,力争成为我国在“一带一路”沿线开展科技产业合作的典范。
以科技金融支撑合作区域发展。探索与我国金融机构、大型企业,以及合作区域政府、大型企业、科研院校等单位成立“一带一路”科技园区开发基金和科技产业投资基金,重点支持“一带一路”科技园建设和合作区域相关科技产业的融资,通过跨国投资并购,增强科技产业发展实力和辐射范围,提升启迪控股对合作区域的科技服务能力。依托启迪控股在科技金融领域的经验和资源优势,为科技创新载体入驻企业提供全生命周期的融资服务,推动合作区域产业发展和创新能力提升。
整体上来看,启迪控股的国际科技服务合作主要呈现出以下三个特征:
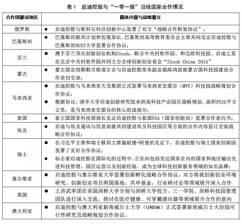
以“基地+平台+服务”模式构建国际科技服务网络。启迪控股积极响应国家“一带一路”愿景与行动号召,创新发展模式,以“基地+平台+服务”模式,将二十余年的科技园发展运营的成熟经验,成功运用到俄罗斯、埃及、巴基斯坦、马来西亚、泰国等多个国家的科技园规划建设与运营管理、科技产业发展、科技服务平台搭建等创新创业相关领域,成为中国科技服务输出的先锋企业和旗帜企业。

2016年4月,中国国家主席习近平与瑞士国家主席施耐德·阿曼共同见证启迪控股董事长王济武(前排右)与瑞士国家创新园签署合作协议
围绕科技创新载体建设提供规划咨询、运营管理等全方位服务。依托启迪在科技园、科技城规划设计、建设及运营管理方面积累的21年经验,为“一带一路”沿线国家提供从规划设计、产业定位、运营管理、融资招商的全产业链服务。比如,启迪承担马来西亚宏愿谷科技园(MVV SP)的战略规划任务,重点围绕马来西亚宏愿谷如何对接中国“一带一路”战略,如何确定宏愿谷科技园总体目标、产业发展定位,如何搭建创新体系等事关科技园运营发展的关键问题展开咨询服务。

以投资并购、产品和技术合作等方式推动科技产业国际合作。启迪的战略构想是完成百亿级的跨国并购,比如同像霍尼韦尔(世界500强)这种代表新经济的企业积极洽谈,拟在城市及产业数字化升级、节能环保、技术孵化加速等领域开展合作,为启迪跻身世界级的企业打下坚实基础。产品和技术合作方面,启迪旗下启迪桑德、启迪清洁能源、亚都环保等一批科技实业公司随着孵化器、科技园等创新基地“国际化”加速推进,积极实施“走出去”战略,与“一带一路”沿线国家积极洽谈,在垃圾和水处理、太阳能发电、空气净化器等领域应用其产品和技术,提高科技载体整体的科技含量和经济效益。
经过多年的探索与总结,启迪控股在推进“一带一路”科技服务合作中积累了丰富经验。
首先,针对“一带一路”沿线国家的差异与特色,探索制定一系列科技服务合作风险防范措施。依托既有的国际科技服务网络以及长期积累的国际合作经验,启迪控股通过对“一带一路”沿线相关国家进行走访考察与交流洽谈,充分掌握了合作地区和国家的政治、经济、文化、科技、民生等基本情况,并基于对这些国家的深入研究,从政治、经济、文化、管理等多个维度系统总结出风险识别与防范措施。
其次,为合作机构提供精准服务,并“以点带面”延伸拓展合作广度与深度。前期启迪控股通过为“一带一路”地区合作机构提供孵化器、科技园、科技城建设和运营管理方面的咨询服务和顾问服务,获得了合作地区高层政府、科研机构、大学、企业等各界的高度认可,为后期进一步深化合作内容奠定了坚实的基础。
再次,注重物理空间与虚拟空间结合,营造良好的创新生态环境。随着信息技术发展,以平台为代表的“虚拟空间”逐步独立于传统的物理空间而快速发展起来。但事实上,绝大多数科技产业的发展仍然对物理空间有所依赖,只有将物理与虚拟双重空间紧密结合,才能真正构建起适宜产业发展的生态系统。结合启迪控股的经验来讲,物理空间方面,其建设通常是结合地区发展实际,因地制宜,推行国际领先的科技在建筑、设施、开放空间等上运用,提升物理空间的科技水准。同时,立足大区域发展情况,合理确定好各种功能用地配比,提升物理空间的服务水平。虚拟空间方面,依托大数据、物联网、云计算等信息技术手段,构建区域管理信息系统,提升管理水平。
“十三五”国家科技创新规划提出“发挥科技创新合作对共建“一带一路”的先导作用,围绕沿线国家科技创新合作需求,全面提升科技创新合作层次和水平,打造发展理念相通、要素流动畅通、科技设施联通、创新链条融通、人员交流顺通的创新共同体。”
科技创新合作是“一带一路”的先导,而科技服务合作则是科技创新合作的重心。未来,启迪控股将一进步加强与沿线各国政府、大学、机构的科技合作,推进与科技发达国家建立创新战略伙伴关系,携手周边国家打造互利合作的创新共同体,深化与发展中国家的科技创新合作计划。致力于在 “立体三螺旋”理论的指导下,积极探索并率先形成在一带一路上最具实力、活力、潜力的“启迪模式”。


