今天来看一款Manus的对标产品工具-Genspark超级智能体。
官方网址:
https://www.genspark.ai/
当输入完主题后智能体开始思考:
开始调用工具:
开始使用工具搜索读取链接:
更多搜索:
开始正式生成报告:
最后可视化:
给到了一个完整的报告页面
https://www.genspark.ai/spark?id=5316d3c9-ace5-4e21-9ebc-7404af7168f9
这个页面可以快速检索所需内容和进行提问:
报告中除了文字外还有视频素材:
我们还可以找到其他预设的一些高级和基础智能体来完成各类任务。
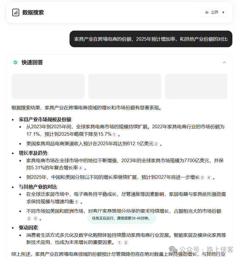
我们尝试一个数据收集任务:
任务提交后自动后台运行。
可以在任务列表中查看状态。
任务完成预计需要30-40分钟。
最后生成好的报告我们看下。
直达链接:
https://www.genspark.ai/spark?id=f143c889-72cd-4cfb-bea4-86783c8948a9
深度研究支持的模型相当丰富。
我们还可以进行图片处理。
视频生成需要更多的积分点,需要升级到每月19.99美金的Plus版本才行。
补充知识:
Genspark.ai 官网相关介绍
网站性质
https://www.genspark.ai/ 是创新型AI搜索引擎GensparkAi的官网入口。Genspark是由前百度高管创立的MainFunc公司推出的一款基于AI智能体的搜索引擎,旨在提供高效、个性化的搜索服务。
主要功能
AI智能体引擎
由多个专门设计的AI智能体组成,每个智能体都能够针对特定类型的查询和信息需求提供专业服务(如旅行、产品),确保用户能获得针对性强、精准的搜索结果。
实时生成Sparkpages
不依赖于传统的网页链接目录,可根据用户的查询实时创建新的网页——Sparkpages,这是专为用户的具体需求定制的,提供了一种全新的信息展示和交互方式。
个性化和无偏见的内容
Sparkpages通过综合不同来源的信息,为用户提供个性化的内容,避免了单一来源可能存在的偏见,确保了信息的多样性和客观性。
高质量信息
利用AI技术,结合多个AI智能体的贡献,生成的Sparkpages不仅信息丰富,而且经过精心筛选和整合,确保了内容的可靠性和相关性。
时间效率
通过直接提供综合和相关的搜索结果,减少了用户在信息筛选和评估上的时间消耗,极大提高了搜索效率。
内置AI助手
每个Sparkpage都配备了一个内置的AI助手,其智能系统能够理解用户的查询并提供即时的反馈和定制化的信息,增强了用户的搜索体验。
内容的整合与验证
AI系统不仅整合信息,还通过动态验证技术确保内容的准确性和最新性,通过与权威数据源的持续对比,维护了信息的质量和可靠性。
用户参与和社区建设
鼓励用户参与到内容的创造和编辑中来,类似于GitHub的分叉功能,用户可以基于现有的Sparkpages创建新的页面,促进了知识的共享和社区的建设。
与其他搜索引擎对比
与Google对比
Google作为搜索引擎领域的领导者,以其算法优化和用户界面创新而闻名,为全球信息获取设定了行业标准。然而,Google的AI增强功能,如AI Overview,尽管是积极的尝试,但它们主要是对现有搜索框架的补充,可能面临与现有商业模式和网络问题相关的整合挑战。而Genspark的愿景是彻底改革网络的基础数据结构,超越了传统搜索的局限,通过创建Sparkpages,提供了清晰、全面、无偏见的信息单元,并内置了AI Copilot以增强交互性。
与Perplexity对比
Perplexity作为一个AI驱动的信息摘要平台,通过提供多源合成概述,满足了用户快速获取洞察力的需求。但是,这种服务可能无法满足用户对更深入分析和其他搜索需求的期望。Genspark则通过创建Sparkpages,提供更深入、全面的信息,并鼓励用户创造知识,允许用户基于现有内容构建新的Sparkpages。
其他用途
Genspark也是一个提供全面旅行指南、产品评测和冒险行程的平台,帮助用户规划旅行并做出明智的购买决策。用户可以在官网轻松浏览丰富旅行指南、令人兴奋的冒险行程和详细的产品评测,从而制定旅行计划并选择合适的旅行装备。
需要更多免费AI工具、最新Ai信息、详细使用和丰富Ai教程、Ai变现方法的小伙伴可以加入路上侠客的知识星球,一年会员,原价199元,现在只需99元。

